头部房企打响线上促销大战

这段时间以来,新型冠状病毒疫情在中国日趋严重, 受此影响,春节假期延长,员工被要求尽量在家办公,而那些需要实地展业的行业则备受冲击,如旅行社、电影院、餐馆酒店等,房地产也是其中之一。
疫情冲击下,售楼处被迫暂停营业,开盘、看房等工作也被迫中止,对房地产销售产生了不可避免的影响。此外,土地招标、工程建设、融资等业务同样收到冲击,企业运转被迫放缓,现金流压力不断增大。
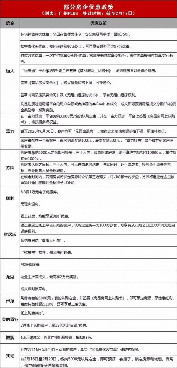
为此,各大房企纷纷推出线上售楼处、直播看房、特价优惠等措施,积极促销。例如恒大在近日启动了全面线上营销活动,截至3月16日,仅三天,客户认购套数47540套,总价值超580亿,其中一个楼盘认购量更高达870套。2月18日起,恒大更是推出了75折优惠,全力促销。
截至发稿,富力、万科、碧桂园、融创、美的置业、佳兆业、龙湖、保利、阳光城等多家头部房企,均已通过线上售楼处开启线上优惠促销;此外,根据淘宝2月18日公布的官方数据,还有全国近百个城市的5000多位房地产置业顾问在淘宝直播上“云卖房”,吸引超200万人围观。
业内人士普遍认为,房企线上促销的效果可能并不会太好,更多是宣传、品牌及流量方面的效应;但另一方面疫情对房地产行业的冲击也是有限的,购房者的需求只是延后而非消失,疫情得到有效控制后,市场有望迎来一波反弹。
头部房企开启线上优惠促销
2月16日,恒大集团于线上举行“全面实施网上销售”新闻发布会,公布了其施行“网上购房”的销售数据:仅三天,客户认购套数47540套,总价值超580亿,其中一个楼盘认购量更高达870套。
此前的2月13日,恒大宣布全面启动线上营销,推出了5000元定金抵房款的措施,如果最终没有买房,这笔定金还可以转为带客奖励或全额退款;恒大还承诺,购房者于2月13日签署买卖合同,可享受最长88天的最低价锁定,即5月10日前若价格下调,可获差价补偿。
凡是交了定金的客户,自购定金直接转为房款,额外享受房屋总价减2万元优惠;推荐他人购买,可获得“恒房通”1%佣金及1万元奖励,同时返还定金;第三方购买,恒大返还定金的同时给予5000补偿金;如预定的房源5月10日前未被成功销售的,定金将于5个工作日内返还;恒房通推荐奖励,每推荐1个新客户奖励 100 元,最高奖励 500 元。
此外,恒大宣布招聘兼职销售员,兼职销售员在“恒房通”平台推荐意向买房客户后,如果成交1套,就能按照实际推荐客户组数,获得每组100元的奖励,每套最高奖励不超过2000元,如果成交两套就能获得最高4000元推荐奖励,以此类推。
恒大集团副总裁刘雪飞表示,照此预测,未来几天网上认购可能累计突破10万套。假如网上认购转化70%,销售成交将达7万套,实现销售金额600亿,假如当中有一半是推荐购买的,届时将发放佣金3亿和奖励3.5亿给网上认购的买家。
刘雪飞还称,目前,其线上平台“恒房通”最近三天新增用户300多万人,累计用户数超过1000万人,其中恒大员工14万人、恒大老业主147万人,其它83%都是各行各业社会兼职销售、以及房产专业中介人员。恒房通已成为兼职销售员最多、成交量最大的房地产销售平台,未来甚至可以销售其他房企的楼盘及汽车等大宗商品的超级交易平台。
2月18日,尝到“甜头”的恒大推出了力度更大的促销措施:2月18日至29日期间,全国在售楼盘住宅(含公寓及写字楼),可享受75折优惠,3月1日至31日可享受78折优惠;此外,单栋楼去化达到90%以上的,可再享受额外94折优惠;一次性付款(在3个月内付清全款),可享受93折优惠。经计算,优惠最高可达69折。
易居企业集团CEO丁祖昱认为,恒大此举可以带来更多的流量,以及由此而来的销售。“购房者的单笔小金额放入到公司庞大的销售中,可为公司本月度销售数据润色不少。”另一位资深业内人士则指出,恒大此举确实可以拉平一季度的合同销售额,弥补2-3月份市场的下滑;对资本市场表现有利,但对真正的回款意义不大。
多位业内人士均认为,恒大此次活动的宣传意义大于促销回款。有业内人士指出,恒大此前也有过75折的折扣,去年八月及年底的优惠力度也都很大。但业内人士也都承认,恒大线上购房的流程规范、创新策略、宣传手段等值得肯定和关注。
除恒大外,富力、万科、碧桂园、融创、美的置业、佳兆业、龙湖、保利、阳光城等多家头部房企,均已通过线上售楼处开启线上优惠促销;根据淘宝2月18日公布的官方数据,还有全国近百个城市的5000多位房地产置业顾问在淘宝直播上“云卖房”,吸引超200万人围观。

在上述企业的优惠措施中,最有诚意的当属直接打折。例如雅居乐推出了线上订房享受额外98折优惠,世茂的最高累计优惠可达85折。“无理由退房”是最广泛使用的促销政策。例如,美的置业3月31日前通过线上销售中心成交的房屋,最长可享受30个自然日无理由退房政策;阳光城甚至推出了指定房源半年期无理由退房的超长方案。
此外,还有全民营销及差额补偿等。例如,富力的认购定金为3000元/套,为业内最低;客户认购定金3000元转为房款时还可享受额外再减2万元的优惠;客户推荐他人购买该套房产,将获得3000元的定金退款及1万元推荐购房奖励,并且叠加1%佣金奖励。
“重点或许并不在现时能转化多少销售,”有业内人士分析称,房企此时的促销行为,更多有为未来销情回暖蓄客的意味:“先抢占客源,为之后的复苏打下基础。”
易居研究院智库中心研究总监严跃进也指出,在当前肺炎疫情事件下,营销活动只能是一个暂时性的过程,不完全是为了营销,而是为了在售楼处关闭的时候更好地接待各类购房需求。类似营销活动客观上也受到了购房者的认可,有助于在春节假期期间进行蓄客和楼盘宣传。
疫情短期冲击房屋销售,全年影响有限?
“本周,我们高频跟踪的40大中城市一手房成交同比增速-86.26%,二手房成交同比增速-70.32%。市场成交受疫情影响基本停滞。”中泰证券在2月16日发布的房地产行业周报中提到。国信证券亦在其最新一份行业双周报(反映1月27-2月7日市况)中指出,其追踪的30大中城市第一周商品房成交面积同比下跌了97.83%。第二周商品房成交面积同比下滑83.76%。
数据显示,受疫情影响,今年开年房地产市场急速冷冻,100余城暂停开放售楼处,90余城房源零供应,24城在春节假期周(除夕至初六)零成交、较疫情爆发前一周环比跌93%,随后一周扩大至 27 城零成交、较去年节后一周成交再暴跌95%,这都与往年春节过后成交降幅逐渐收窄的趋势形成了鲜明对比。
东北证券分析称,考虑到疫情的影响仍在持续,预计2月的销售、复工以及新推盘都会受到影响,2 月行业销售下行趋势仍将持续。延迟复工也将影响房企的新开工,对 3、4 月小阳春新开盘可能会带来负面影响。若疫情在2月上旬得到有效控制,后续的复工、推盘得以顺利进行,那对一季度、 全年的房地产销售影响程度尚可;若疫情成为持久战、攻坚战,则居民的购房意愿、 房企的复工、推盘均会受到明显影响,一季度房地产销售可能会面临大幅下滑,同时高杠杆房企的资金链将承压,可能会采取降价促销、减少拿地等手段进行对冲。
业内人士也充分感受到了疫情的冲击。在中指院对500位地产经理人的调研中,86%受访经理人表示,今年一季度的销售规模会同比下降,近七成认为降幅会超过10%,19%认为降幅会在30%-50%区间,还有25%认为会腰斩。此外,近七成受访经理人认为今年无法完成销售目标,仅有19%认为能完成或超额完成销售目标。
为此,有机构专门推出了针对直播卖房、线上销售的策略建议。太平洋房产提出,在直播前,销售人员要做好准备,例如选择专业力强、表达力强、形象气质佳、有才艺的女性经纪人作为主播;根据二手房的位置,价格,卖点,优惠等等信息整理完整的直播稿,突出重点,让主播提前做好演练,让其它员工做好推送宣传,确保效果。
太平洋房产还建议,直播时,可以涂抹时下流行的色号口红,便于引起话题,并且最好是两人搭档,一个逗哏一个捧哏,这样不容易冷场;可以事先安排一些小甜头——设置互动礼包,比如口令红包、礼品兑换券、专属贴心服务等等,这样在线上宣传时也有由头;记得要组建一个交流群,让对直播中介绍的二手房源有兴趣的观众进群交流,做好客户储备等。
除房企纷纷促销自救外,各地也纷纷出台一系列稳定楼市政策。2月12日晚间,无锡、西安两地连夜出台共27条抗疫情、稳经济的政策及措施,是目前少有的直接涉及房地产企业的地方鼓励性政策。更早之前,湖南、河北、福建、天津、重庆、浙江、上海、南昌、杭州等十余省市均出台针对房地产行业尤其是房地产企业的阶段性新政。
图自澎湃新闻
“我们认为2020年房地产市场没必要过分悲观。”克而瑞研究中心副总经理杨科伟表示,2020年成交量有所回调已是大概率事件,但随着各类利好政策落地生效,更多地方也会“因城施策”。疫情结束后,前期积压的购房需求有望集中释放,届时成交也将企稳回升。预计全年楼市成交并不会失速,成交量也不会显著退坡,行业大概率也将呈现出“先抑后扬”、总量回落之势。
华泰证券也认为,受新冠病毒影响,1 月下旬逾百城暂停开放售楼处,目前疫情仍在持续中,无法预期何时迎来改善,但 1-2 月是地产传统淡季,全国销售和开工面积占全年比重都不超过 10%,边际影响相对有限。房地产产需求只会延后不会消失,短期有影响但全年影响有限。此次疫情举全国之力防控,需求未来有望随着疫情改善逐步回归。
(本文首发钛媒体,作者 | 石万佳)
相关推荐
头部房企打响线上促销大战
双11房企线上卖房 专家:对销售不会有实质性影响
富力线上卖房促销,还指望冲击三千亿吗?
房企食物链上的反腐运动
我爱我家收购美住网51%股权 打响家装业又一场战斗?
谁将从K12烧钱大战中涅槃而生?
房企高管年赚上亿,越来越像遥远的传说
2019年房企年报:利润率普遍下降,下调今年业绩增速目标
房企押注北上广深,土地市场再起风云
K12在线教育头部玩家岁末争夺余秋雨,大战风云又起
网址: 头部房企打响线上促销大战 http://www.xishuta.cn/zhidaoview6730.html
推荐专业知识
- 136氪首发 | 瞄准企业“流 3930
- 2失联37天的私募大佬现身,但 3220
- 3是时候看到全球新商业版图了! 2809
- 436氪首发 | 「微脉」获1 2759
- 5流浪地球是大刘在电力系统上班 2708
- 6招商知识:商业市场前期调研及 2698
- 7Grab真开始做财富管理了 2610
- 8中国离硬科幻电影时代还有多远 2328
- 9创投周报 Vol.24 | 2186
- 10微医集团近日完成新一轮股权质 2181
