疫情当前,怎样的企业援助更有效?
编者按:本文来自微信公众号“哈佛商业评论”(ID:hbrchinese),作者 《哈佛商业评论》中文版策划编辑 刘玥,编辑 麻震敏,36氪经授权发布。
2019年最新发布的“年度慈善捐助报告”显示,我国全年现金捐赠总额突破1000亿元,创历史新高。其中,企业成为捐赠的绝对主力。
在本次新型冠状病毒疫情中,众多企业也纷纷解囊捐赠:阿里巴巴、腾讯、字节跳动、飞鹤乳业、新浪、网易、拼多多等企业的捐赠额均达亿级规模;伊利、中国三星、安利、正大集团、GE、李宁、拜耳中国、历峰集团、百威中国、奔驰、泰康集团、中国电信,雅培中国、瑞幸咖啡、新氧科技等海内外各行业企业的捐助规模也达千万级。
面对愈发活跃的企业援助趋势,我们需要关注两个问题:怎样的援助对被捐赠地区、对象更为有益?企业捐赠将如何影响企业及其股东的利益?
《哈佛商业评论》刊载的《企业援助的最佳时机》一文中,记录了乔治·华盛顿大学路易斯·巴莱斯特罗斯(Luis Ballesteros)团队进行的两项研究,分析了2003年到2013年企业自然灾害援助的所有数据,试图探索这些问题的答案。另外,《哈佛商业评论》中文版也梳理了本次疫情中企业援助的实际案例,探讨怎样的援助会更加有效。

围绕企业核心业务的援助比现金更有效
在第一项研究中,为了分析企业捐赠对受灾地区的援助效果,研究团队两两对比不同国家的情况,每对国家的客观属性和受灾情况相似,但接受援助的程度和性质不同:一个以本地企业的实物捐赠为主,另一个以外部企业的现金捐赠为主。
结果显示,以本地企业援助为主的国家,援助到位更快;本地企业援助占比超过44%的国家,10年后的恢复水平高出145%;以企业围绕核心业务进行捐助为主的国家,援助到位更快且恢复程度更高。
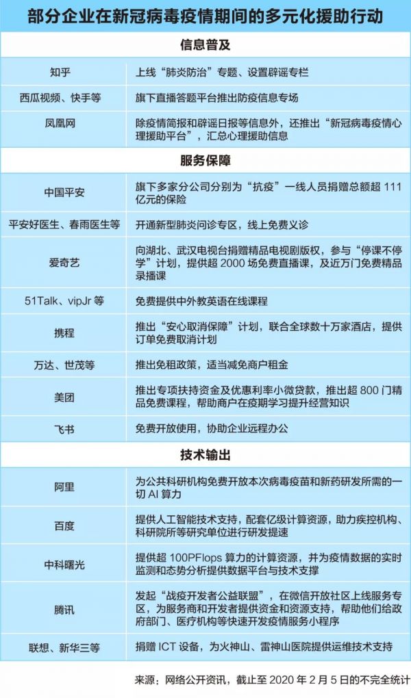
简单来看,这一研究结果提示我们企业在进行现金援助的同时,还可以做到更多。譬如在本次疫情的公益捐赠中,不少企业就结合自身业务,从信息普及、服务保障(升级或者免费开放企业自有的服务能力)、技术输出等方面对疫区、受灾人员展开支援。

《2018年度中国慈善捐助报告》显示,从捐赠结构来看,2018年全国接收现金捐赠首次突破1000亿元,达到1007.83亿元,占全年捐赠总量的70.03%,反映现金捐赠愈加得到企业和社会公众青睐。而在此次疫情中,除现金捐赠外,企业援助已经呈现出结合一线需求、结合业务优势的特征,不失为公益援助行为的一大进步。
紫光集团及旗下新华三就选择在火神山与雷神山医院的建设规划公布后,捐赠价值金额总计3000多万元的网络及安全设备。由湖北当地团队负责现场项目设备联系存放和设备的安装调试,并提供现场运维支持和不间断的远程运维服务,保障设备正常运转。以自身数字化转型的赋能能力,协助火神山与雷神山搭建智能化医院。
而在武汉当地设有目前全球最大的自有工厂的联想,更凭借对当地的熟悉与了解,快速展开公益援助行动。向火神山、雷神山医院捐赠电脑、打印机等IT设备。两位武汉当地的工程师还成为火神山医院的IT运维志愿者,深入一线保障医院IT系统的稳定运行。
另外,大型企业的援助行为也变得更加复合,形成多角度、多层次的援助支持。
如腾讯公司在疫情发生后首先宣布捐赠3亿元人民币,设立第一期新型肺炎疫情防控基金,主要用于武汉等多地的疫区前线抗击及防治工作,包括口罩、消毒液、护目镜等物资的采购,以及对一线医护人员的帮助与激励。同时在腾讯公益平台上线了多个相关公益项目,为网友的捐助提供便利。
此后,随着疫情的进一步发展,腾讯公司宣布再设立2亿元资金池,发起“战疫开发者公益联盟”,在微信开放社区上线服务专区,并提供资金和资源,支持服务商和开发者为政府部门、医疗机构等快速开发疫情服务小程序。同一时间,腾讯企业微信紧急更新新版本,推出群直播、健康上报、在线会议、紧急通知等功能,助力学校、企业等机构远程沟通。
阿里巴巴则在设立10亿元医疗物资供给专项基金之外,宣布为公共科研机构免费开放本次病毒疫苗和新药研发所需的一切AI算力,并上线面向医护人员及患者的“心理援助专线”,首批提供心理援助的专家超过200名。而面对医疗物资紧俏的情况,阿里巴巴还利用自身资源优势,上线“防疫直采全球寻源平台”。通过该平台,全球商贸及生产企业上传的医疗物资供应信息,将与平台发布的需求信息进行匹配,最大限度寻找货源、扩大产能,再由阿里巴巴直接采购,定点送往疫情防控一线。
此外,阿里巴巴旗下盒马平台创新性地开启与餐饮企业“共享员工”的行动,一方面解决线上订单激增带来的人员压力,另一方面解决实体餐饮行业人员待岗的困境,通过双赢策略联手餐饮行业共抗疫情。
融入业务优势的持续公益援助更能让企业获益
在第二项研究中,研究团队分析了企业通过援助得到的回报。研究者对比了企业在受灾地区的实际营收与灾害发生前的预期营收,发现企业声誉(以灾害发生一年前和一年后的媒体报道衡量)是一个重要影响因素。
无论捐赠数额多少,声誉良好的企业都会受益。相比之下,声誉较差的企业则会遭受损失。研究者还指出,声誉良好的公司在灾害发生后带头援助,将会受益;其他公司只有跟随这样的公司进行相似援助才会受益。如果在声誉较差的公司带头捐助后,其他公司能采取与之不同的援助行动,才更有可能获益。
这意味着,仅在灾害发生时通过公益捐赠提升企业声誉的思路并不可取。通过公益行动提升企业声誉应是一个长期可持续的过程。
目前,腾讯、阿里巴巴、可口可乐、伊利、三星等企业都开展了长期的公益项目,并尝试将公益行动与企业核心业务优势相结合。腾讯的99公益日行动已持续多年,联合众多企业,为公益行动添加社交引擎。而可口可乐则已将自己定位为“企业公民”,尝试利用企业规模来履行社会责任,譬如减少生产中的用水量,推出更环保的包装等。
同时,越来越多“社会企业”作为一种兼具公益和企业属性的组织形式,走进了人们的视野。它们打破传统企业的“利益”模式,探索“益利”模式下企业的成长路径。这些带着公益光环的企业将在日后的每一次公益行动中积累企业声誉,而希望通过某次公益捐助“洗白”的企业则可能铩羽而归。
疫情当前,越来越多的企业加入到援助者的行列中。我们应感谢企业的每一份热心,也更应探索更加有效的捐赠模式,让受捐赠者与企业都能从中获取最大的利益。
相关推荐
疫情当前,怎样的企业援助更有效?
有人被迫浪费,有人等待援助
疫情下企业如何有效申请扶持政策?
高考延迟,这一历史性动作将怎样影响当前的教育培训行业?
战“疫”当前,创新经济突围2020
疫情当前,线上问诊迎来爆发
资本更青睐怎样的商业航天企业?来看看投资人们怎么说
疫情当前,我们如何迎难而上?
疫情当前,考验医疗机器人成色的时候到了
疫情是把双刃剑,中长期更看好头部企业超速发展
网址: 疫情当前,怎样的企业援助更有效? http://www.xishuta.cn/zhidaoview6291.html
推荐专业知识
- 136氪首发 | 瞄准企业“流 3930
- 2失联37天的私募大佬现身,但 3220
- 3是时候看到全球新商业版图了! 2809
- 436氪首发 | 「微脉」获1 2759
- 5流浪地球是大刘在电力系统上班 2708
- 6招商知识:商业市场前期调研及 2698
- 7Grab真开始做财富管理了 2610
- 8中国离硬科幻电影时代还有多远 2328
- 9创投周报 Vol.24 | 2186
- 10微医集团近日完成新一轮股权质 2181
