如此赚钱的京沪高铁是否具有可复制性?

图片来源@unsplash
钛媒体注:本文来自微信公众号国泰君安证券研究(ID:gtjaresearch),作者为国泰君安交运团队,钛媒体经授权发布。
本文内容节选自国泰君安证券已经发布的研究报告《铁路客运长期回报,京沪高铁四大变量》及公开信息,具体分析内容(包括风险提示等)请详见完整版报告。若因对报告的摘编产生歧义,应以完整版报告内容为准。
从10月22日申报到11月14日过会,京沪高铁仅用23天时间,刷新了十多年来中国股市首次冲刺上市的最短用时纪录,在资本市场上再次创造了“高铁速度”。
而上周五,证监会正式核发了京沪高铁的批文,意味着这家铁路巨无霸登陆A股进入倒计时。
关于京沪高铁有多赚钱的研究已经有很多,然而毕竟它是连接中国两大最核心经济带的纽带,我们更应该关注的,是它所拥有的盈利能力有多强的持续性,以及是否具有可复制性。
就此,国泰君安交运团队在近期的深度报告中,提出了分析中国铁路客运公司长期盈利能力的研究框架——
“定价、成本、产能和再投资,将是未来影响京沪高铁未来经济回报的四个核心变量。”
01 定价:徘徊在公益和商业的边界
从和谐号列车驰骋大江南北,到复兴号创造中国速度,在过去的十几年中,高铁堪称中国递给世界的一张新名片。
然而据国铁集团数据显示,除了京沪线、京津线等少数线路外,多数高铁线路处于持续亏损的状态,而普铁更是长期依赖于财政补助。
例如2018年,国铁集团下属18个铁路局中,只有6个盈利。其中,成都、沈阳、哈尔滨等铁路局集团均亏逾百亿元。
这背后,非市场化的定价是核心原因之一。
铁路客运资本投入巨大,而过去十年票价却保持平稳,铁路线路不得不长期依靠政府补助求生。
尽管资本市场曾屡屡预期普铁提价,然而普铁提价与否,实际上并非经济分析可以推断。
这是因为,由于铁路客运在中国人生活中的重要性远高于其他国家,普铁定价的本质是对低收入人群转移支付的水平,是财政转移支付的延伸,事实上相当于财政对中低收入人群的一种补贴,以此来保障其出行权利。
▼ 铁路是中国客运的主要方式之一

数据来源:美国交通部,欧盟,日本交通部,Wind,国泰君安证券研究,备注:美国、欧洲、中国数据为2013年数据,日本为2016年数据
这也是为什么,建国至今普铁票价总共只上涨过4次,还曾有过30年未涨价的情况。而最近一次普铁涨价,要追溯到1995年。
也正因为此,铁路作为一种高投资额、居民常用的交通方式,在国内容易被理解为公益属性大于商业属性的运输服务。
不过,高铁的横空出世,从某种意义上打破了民众原有对铁路运输公益属性的认知。
02 提价,不提价,这个问题有多难?
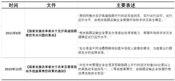
2011年,发改委在《关于京沪高速铁路票价有关问题复函》中提出,原则上同意京沪高铁运价水平由相关铁路运输企业根据市场供求状况自主确定。
但同时《复函》也强调,相关铁路运输企业要充分考虑社会承受能力,根据市场供求状况合理确定试行运价水平。
2015年,发改委明确,
“对在中央管理企业全资及控股铁路上开行的设计时速200公里以上的高铁动车组列车一、二等座旅客票价,由铁路运输企业依据价格法律法规自主制定。”
以上两条政策明确将高铁定价权由发改委下放至企业层面,在政策上迈出了高铁票价市场化的重要一步。
▼ 铁路客运相关重要政策梳理

数据来源:国泰君安证券研究
2017年以来,陆续有部分线路票价变化。其中有票价提升,也有票价折扣,部分路段区分了高峰、平峰、低峰不同票价。
其中,最受关注的一次价格变化,是2017年4月的东南沿海动车提价。彼时,上海至杭州、杭州至宁波、宁波至深圳一等座、二等座票价均有不同幅度上涨,关键词“高铁涨价”的百度搜索指数曾在2017年4月飙涨。
▼ 高铁动车票价变化案例梳理

数据来源:国泰君安证券研究
▼ 关键词“高铁涨价”百度搜索指数

数据来源:百度官网统计,国泰君安证券研究
事实上,在国外,高铁的定位很多时候比飞机要更昂贵。
比起过去对火车等同于“一种廉价的交通工具”的“偏见”,高铁的竞争力更多的体现为它的安全性和舒适性——拥有宽大的空间,能够随意的走动,能够自由的上网。
无论是在高铁的创始国日本,还是在欧洲的德国与法国,高铁的票价定价都要高于航空。
而中国,也是世界高铁大国中唯一一个让外国人羡慕不已定价低于航空的国家——高铁二等座的票价约为机票的7.5折,高铁一等座的价格约和机票等同。
▼ 中国各交通方式平均客公里票价对比

数据来源:世界银行,国泰君安证券研究
中国高铁,作为一种和普铁乘客人群高度重合的社会服务,其提价过程天然带有更多的复杂和争议性。这其中,既有消费者对票价表示了不认可,也有学界对财政资金补贴高铁乘坐人群发出了质疑。
首先,由于高铁类似于中高端可选消费品,如果说补贴普铁是针对中低收入人群,符合财政转移支付的初衷,那么补贴高铁,事实上是在补贴中高收入人群。
其次,如果补贴中高收入人群是适当的,那么公平起见,乘坐飞机甚至自驾也应获得补贴。 如果政府长期补贴高铁乘客,高铁会通过分流持续损害航空与公路客运的竞争力,扭曲了不同交通工具的市场竞争环境。
京沪高铁的定价有多复杂,由此可见一斑。
这也是为什么,尽管京沪高铁的定价权原则上由铁总掌握,但从运营至今从未提价。
那么上市之后,京沪高铁票价将会在多大程度上走向市场化定价呢?
我们试图通过回顾高铁票价市场化的历程,以及相关交通运输产业定价政策,分析京沪高铁提价带来的短期利润敏感性与长期股东回报的三种情景。
1、不提价
长期若不跟随通胀提价,客运收入增长将逐渐低于人力成本上涨,股东回报逐渐下降,类似于当前普铁的情况。
2、维持回报率的定价
长期若可以通过提价对冲人力成本上涨,在客流达到产能上限之后,资产回报长期稳定。
3、完全市场化
从股东层面而言,如果东部沿海高收入地区的高铁和城际铁路实现完全的市场化定价,基于剩余索偿权的股权融资将具有长期的生命力,并可以通过纳税实现转移支付。
▼ 京沪高铁提价的三种长期情景

数据来源:国泰君安证券研究
从高铁可选消费品的属性而言,我们认为情景三的票价完全市场化既符合长期股东利益,也有利于分担财政负担。
但参考机场、高速公路这两项同样属于可选消费类的公用基础设施的价格管制思路,我们认为中小股东目前也许应将情景二作为京沪高铁长期价格政策的基础假设。
由情景二到情景三,最大的疑问在于政府对高铁价格管制的底层逻辑,以及社会大众对高铁定价原理将达成何种共识。
03 成本:利息、人力是大头
就京沪高铁的招股说明书来看,2019年前三季度,最大的成本来自利息费用,占总营业成本高达71%,这主要来自于建设铁路时向银行借贷的长期借款。
其次为电力成本、委托管理费和人力成本。值得一提的是,京沪高铁这家准上市公司只有67个员工(含借调人员),且大部分为管理和技术人员。
员工数如此之少,其原因与京沪高铁主要采用的委托运输管理模式有关。
通俗地来理解,京沪高铁拥有的是高铁线路资产,而动车组列车的运营管理等都委托给了沿线的铁路局。也就是说,我们在乘坐高铁时见到的乘务人员、技术工程师,都不属于京沪高铁公司。
但委托管理模式不代表人力成本的下降。委托方的人力成本上升、人力合同中止,都将自然传导到京沪高铁,带来成本非线性变化的可能性。
从京沪高铁的招股说明书中也可以看出,人工费用包含在委托运输管理费中,而委托管理费以2018年为基准,在协议有效期内每年增长6.5%。
▼ 京沪高铁2019年前三季度成本拆分

数据来源:京沪高铁招股说明书,国泰君安证券研究
也就是说,即便京沪高铁并不拥有动车组、车站相关服务人员,但人力成本的上涨最终也将通过委托管理费用体现。
事实上,作为人力密集型业务,人力成本问题一直是全球各大铁路客运企业不得不面对的难题。
举例来说,美国国铁Amtrak2018年人力成本占总成本比例为48%,广深铁路2018年人力成本占总成本比例也接近40%。
▼ Amtrak人力成本占比达到48%

数据来源:Wind,公司公告,国泰君安证券研究
▼ 广深铁路人力成本,占总成本的比例接近40%

数据来源:Wind,公司公告,国泰君安证券研究
这意味着,京沪高铁几乎确定的每年人力成本6-8%的上升,将导致公司总成本每年2.4-3.2%的上升。因此每十年,仅人力成本就将导致总成本上升27-37%。
若收入端无法通过定价将人力成本通胀释放出去,则对公司的经营效率提升提出了极大的挑战。
这便是铁路客运行业人力成本的长期难题。
04 产能:中国高铁版“产能地狱”
如同特斯拉曾经面临的“产能地狱”一般,在某种程度上,京沪高铁也面临着相同的产能问题。
京沪高铁纵贯北京、天津、上海三大直辖市和河北、山东、安徽、江苏四省,全线共设24个车站,所经过的行政区域面积约占全国陆地总面积的6.5%,却拥有全国27.32%的常住人口,并创造了全国35.20%的GDP,具有独特的区位优势。
从经济地理的角度,京沪线的需求非常充足,2018年京沪高铁全线客座率已经达到81.6%,且随着东部沿海地区的人口流入与经济增长,长期需求仍将增加。
因此,产能瓶颈也是对股东长期回报较为重要的影响因素。
▼ 京沪高铁线路示意图

数据来源:京沪高铁招股说明书
影响铁路客运实际产能的因素有很多,本篇仅以车厢数量、提速、本线跨线编排三个因素为例,简单罗列其中存在的实际挑战。
1、车厢数量
2019年1月5日,全国首发的17节超长版“复兴号”在京沪线开行,新车型载客定员1283人,载客能力较16节编组提升了7.5%,进一步提升了京沪高铁等繁忙干线的运输能力。
▼ 京沪高铁复兴号开行列数

数据来源:Wikipedia,国泰君安证券研究
那么,未来是否可以用进一步增加车厢数量的方式来增加运输能力呢?
技术上是可行的,但容易被忽略的一个实际问题是车站长度的限制。 京沪线途经车站站台的标准长度为450米,17节车厢长度已经达到439.9米,留给司机停车对标的距离仅10米。
如果要继续加长车厢,需要相关车站的改造升级,这不得不考虑新增资本开支的经济性问题。
2、提速
高时速伴随的是更长的加速距离、刹车距离,以及更高的能耗。
京沪高铁每个车站之间的平均间距是57km,就算假设平均停靠11个车站,那么平均停靠一次的行驶距离也只有120公里。
若沿途停靠车站众多,使用350km/小时的列车的经济性有待探讨。
另外,京沪高铁设计最高时速380公里/小时,设计区间最小列车追踪间隔为3分钟。事实上,2019年京沪高铁实际运行最小追踪间隔已达到4分钟,这已经是世界领先水平,想继续缩短难度很大。
3、本线跨线编排
京沪高铁线路上开行的列车分为本线列车与跨线列车两种。
本线列车由京沪高铁公司担当,为乘坐担当列车的旅客提供高铁运输服务并收取票价款;跨线列车由其他铁路运输企业担当,由其他运输企业收取票价款,京沪高铁公司向其提供线路使用、接触网使用等服务并收取相应费用。
虽然2016-18年,京沪高铁的列车车次有所增长,但若分本线列车与跨线列车来看,本线列车非但没有增长,甚至数量略有减少,列车数量增长主要靠跨线列车。
▼ 京沪高铁列车增速,主要来自跨线列车

数据来源:京沪高铁招股说明书,国泰君安证券研究
▼ 京沪高铁本线客座率与全线客座率

数据来源:京沪高铁招股说明书,国泰君安证券研究
由于平均运距、客座率、收入成本科目的不同,将产能用于本线列车与跨线列车增加带来的经济利益是不同的,加开一列本线列车的毛利增加大于加开一列跨线列车。
以2018年为例,平均每列本线列车贡献毛利13.2万元,而平均每列跨线列车仅贡献毛利6.7万元。
即使考虑运距不同,本线列车单公里毛利贡献也大于跨线列车。
▼ 京沪高铁加开本线列车与跨线列车的毛利增加对比

数据来源:京沪高铁招股说明书,国泰君安证券研究
此外,跨线车辆的增加,使线路繁忙程度在不同区段分布更不均匀。从列车运行图上看,京沪高铁徐州南-南京南段10-12点时段最为繁忙。
▼ 京沪高铁列车运行图

数据来源:博士论文(高默,2017)
因此,尽管从京沪高铁经济利益最大化的视角来看,在产能有限的情况下,加开本线列车带来的盈利更多,但从铁路网络整体视角而言,列车运行图的编制需要根据整体路网优化需要而统筹决定,随着我国高铁网络的日益完善,跨线需求将长期存在。
此次京沪高铁拟上市收购京福安徽公司,收购后京沪线部分跨线列车或存在调图至京福安徽公司线路的可能性,使京沪线释放更多产能。
至于调图后新增的产能以及在本线和跨线之间的分配,有待通车后公司的判断和披露。
▼ 京福安徽公司管辖线路与京沪高铁位置示意图

数据来源:京沪高铁招股说明书
05 再投资:影响股东回报最大化的关键变量
前面三个核心变量涉及的,都是铁路客运现有的资产回报率。
而铁路客运的一个重要财务特点是经营净现金流大于净利润金额。因此,刨除必要的资本开支之后,企业如何利用自由现金流进行再投资选择,也是影响长期股东回报的重要变量。
再投资的方式分为分红、回购与收购资产,股东回报最大化的再投资方式应该是对比三者的回报率,以收益最大化的方式进行再投资选择。
不过,京沪高铁和广深铁路一样,都是连接核心一线城市的铁路资产,其再投资安排既需要考虑股东回报,同时也受到铁路整体投融安排的制约,
广深铁路选择的是用分红回馈股东。2006-2018年,广深铁路上市后累计净利润154亿元,累计经营净现金流320亿元,累计现金分红72亿元,分红比例高于大部分A股公司。
▼ 广深铁路累计经营净现金流大于净利润(2006-2018)

数据来源:wind,国泰君安证券研究
京沪高铁经营的净现金流同样大于净利润,但不同之处在于,京沪高铁运营的动车并非自有资产,因此经营净现金流与净利润比例低于广深,过去三年维持在1.3-1.8之间。
▼ 京沪高铁经营净现金流大于净利润

数据来源:京沪高铁招股说明书,国泰君安证券研究
因此,未来上市之后京沪高铁在再投资方面的选择,究竟会是分红、回购还是收购资产,将直接决定了投资者对企业的价值观判断。
今天是昨天的结果,今天是明天的原因。
铁路客运社会贡献巨大,铁路改革任重道远。京沪高铁的上市,仍然有机会成为铁路改革和高质量发展的契机和途径。
相关推荐
如此赚钱的京沪高铁是否具有可复制性?
一年净赚上百亿,京沪高铁加速冲击IPO
申请被受理 京沪高铁IPO启程
中国高铁“驶入”资本市场,人均创收4亿为何仍需募资?
高铁WiFi与5G“牵手”,高铁上网的春天来了?
千亿元磁悬浮高铁的背后,是长三角和珠三角的大竞赛
马斯克“超级高铁”的概念终于成熟了
备战经济复苏,美国首条高铁姗姗来迟
时速600公里,高速磁浮的时代要来了?
观察 + | 三次创业经历,我总结出来5条商业模式铁律
网址: 如此赚钱的京沪高铁是否具有可复制性? http://www.xishuta.cn/zhidaoview5379.html
推荐专业知识
- 136氪首发 | 瞄准企业“流 3930
- 2失联37天的私募大佬现身,但 3220
- 3是时候看到全球新商业版图了! 2809
- 436氪首发 | 「微脉」获1 2759
- 5流浪地球是大刘在电力系统上班 2708
- 6招商知识:商业市场前期调研及 2698
- 7Grab真开始做财富管理了 2610
- 8中国离硬科幻电影时代还有多远 2328
- 9创投周报 Vol.24 | 2186
- 10微医集团近日完成新一轮股权质 2181
