10个问题,看懂大厂ESG
2023年,是中国互联网公司在ESG上最“卷”的一年。
在资金结构与投资节奏的双重变化下,当企业的融资难度上升,各类融资渠道都要考察ESG表现之时,不管上没上市的企业,都开始讲ESG的故事了。
ESG一词自2004年提出至今近20年,已发展成兆亿美元级别的生意。有数据显示,在全球已经有超过2万亿美元的资金按照ESG方法投资。
加之今年以来,暴雨洪灾、高温、台风等极端天气频出,人们更加关注低碳、环保、可持续发展,ESG被捧成了一个不明觉厉的热门概念。
然而,ESG体系在商业世界的影响力和争议性几乎是并存的。马斯克曾说“ESG是一个骗局”;很多媒体提出要“反思”ESG评级导致的认识混乱,以及ESG市场的泡沫。
“定焦”总结了关于ESG的10个重要问题,带你了解互联网公司视角下的ESG,看懂ESG江湖的秩序与博弈。
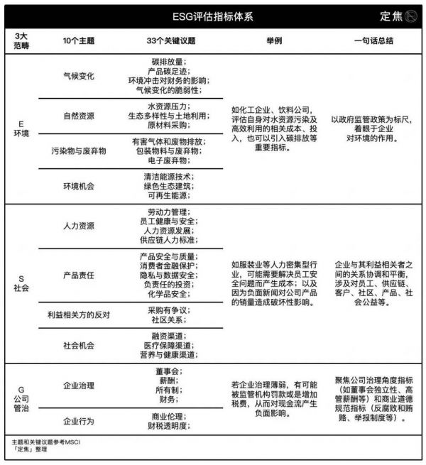
一、怎样通俗理解ESG
1. 什么是ESG?
在讨论深层次问题之前,我们先明确ESG的概念。它的全称是Environmental,Social and Governance,即环境、社会和公司治理,我们一般用这三个英文单词的首字母缩写“ESG”来代指。
ESG概念由联合国全球契约组织(UN Global Compat)于2004年首次正式提出,在国外流行多年,近几年国内的投资圈、企业,也开始带头强调ESG的重要性,认为它是企业的“第二张财报”。
财报关注的是企业的财务指标,盈利能力怎么样、成本控制如何。ESG是对传统公司评价体系的一种补充,除了要对股东负责,更关注影响企业长远发展的指标,包括承担环保义务、低碳发展,承担社会责任、保障员工权益,做好内部治理、风险管理等等。

2. ESG是怎么火起来的?有哪些利益方?
ESG理念是先从投资圈火起来的。机构投资者是“带头人”,会在筛选投资标的时优先考虑ESG表现。
投资者并非纯粹出于社会责任感,而是看到了投资回报。一个例证是,在新冠疫情期间,ESG主题基金相对大盘跌幅较小。在A股市场中,基于Wind ESG投资基金数据,2020年上半年,有超过六成ESG主题基金获得正收益,表现最佳的几只盈利近20%。
当然,ESG被热捧,还有更深层的原因——投资者一直在寻找一套能够评估企业长远发展的方法。
因为只看单一的财务估值模型,不能确定一家企业的盈利模式是可持续的,无法有效回避“黑天鹅”风险与闪崩股,也就实现不了稳定回报。
一个典型的事件是2001年,能源巨头安然公司的财务造假被公之于众,最终宣告破产,而在此之前,它是华尔街的宠儿。公司治理的问题自此被重视。
这还让投资圈意识到,财务指标不一定是真实的,即便是真实的,也有可能遗漏很多风险要素。
比如环境因素。2015年为了应对气候变化达成了《巴黎协定》,2020年我国提出“3060”双碳目标(即我国争取在2030年前二氧化碳排放达到峰值,并在2060年前实现碳中和目标),各界开始关注企业在环境保护和资源利用方面的动作。
举个例子,一家使用清洁能源以减少排放的公司,目前的运营成本可能还看不出变化,但未来运营成本有可能会下降。再比如,如果一家汽车厂商由于环境监管问题,而被停售某一款车,会造成销售额减少,给投资者带来损失。
企业面对的潜在的非财务风险,远不止环境因素。如果一家企业不重视劳工关系,出现公司丑闻,或是处理不好与供应商的关系,导致供应链受损,那就会造成额外的营业成本,从而降低长期盈利能力。
当监管也达成了ESG共识,多地交易所逐步强制企业披露ESG有关信息,我们看到,不论是老牌公司,还是新一代热门公司在IPO中,都开始披露ESG实践。
其中,最典型的方式就是发布ESG报告,目的是系统地讲清楚企业在环境、社会、公司治理方面的ESG实践,把相应的管理举措、数据指标,披露给监管、投资者。
一份ESG独立报告少则几十页多则上百页,随着披露ESG报告的企业变多,国内外出现了大量ESG评级机构,给企业的ESG实践打分,ESG投资者会作为参考。
主流的ESG评估通常是指标权重法,即将环境、社会和公司治理这三个一级指标细分为若干二级指标和三级指标,ESG分析师根据一定的评分方法对指标赋值,然后结合指标权重计算出一个得分,就对应出企业的ESG评级。
从投资端到企业端,从政策到监管,ESG在这一系列背景下,从一种理念发展成可以影响企业估值的评估体系。
今年6月,ESG领域发生了一件里程碑事件:国际可持续准则理事会(ISSB)公布首套统一的ESG报告国际标准,对公司社会、环境和治理风险披露作出了更详细的规定。ESG得以站上更大的舞台。
3. 为什么企业都在发ESG报告?
大多数企业选择把ESG报告和年报一同披露,今年上半年,我们看到了更多企业这么做,其中不少是为了应对上市地的ESG监管。
大多数中国企业的上市地,集中在内地、香港和美国。中国A股目前也处于由自愿向强制披露转变的过程中;中国香港、新加坡、印度尼西亚、欧盟等多个国家和地区,实施了强制性ESG信息披露制度。
虽然上交所(上海证券交易所)和深交所(深圳证券交易所),仅对上市公司的环境信息和社会责任有半强制性的披露规则,但更多公司还是主动披露了ESG。据统计,截至2023年6月,共有1714家A股上市公司发布2022年度ESG报告,占全部A股上市公司总数的32.9%。
港交所是较早对ESG披露做出指引的交易所,2012年发布《ESG报告指引》,进入2022年,新版ESG指引全面执行,采取强制性的ESG监管。
中国头部互联网公司在香港或香港、美国两地上市的居多。很长一段时间里,ESG只是许多公司年度报告中的一部分内容,现在港股企业按照新版ESG指引披露ESG报告,是一项强制规定,不披露就需要解释。
美国证券交易委员会早在1993年颁布《92财务告示》,要求上市公司及时准确地披露环境信息,后续以市场化手段引导,发展ESG基金产品。因此,许多在美股上市的企业因为融资压力,也会主动披露ESG报告。
这时候,企业公布ESG实践的目的就是,追求更高的ESG评级成绩,希望拉高企业股价或估值。
特斯拉是一个典型的例子。它在2022年2月,被标普500指数从ESG指数中剔除出去,股价进入下行通道。彼时官方给出的理由是,特斯拉的ESG评分排名过低,不足以入选。而特斯拉ESG评分低的原因是,“S”和“G”存在短板,以及ESG数据披露不足。
值得一提的是,之所以标普的ESG 500指数会对特斯拉造成直接影响,是因为这一指数是直接卖给投资机构的,有较大规模的资金直接通过购买指数变相买入了特斯拉的股票。
被剔除一年多后,今年4月特斯拉又回到标普500 ESG指数,不过短期内没能拉动股价。
二、ESG“江湖”的秩序与博弈
4. 一份ESG报告是怎么“写”出来的?
ESG对于我们普通人来说,是一个新鲜的概念,对于很多企业包括头部互联网来说,也是一份全新且充满挑战的工作。大部分公司近三年才开始涉足ESG。
一位研究过多家互联网企业ESG报告的人士表示,企业做一份ESG报告一般需要三到四个月。
我们仅以部分公司的情况为例来看,一家互联网公司企业是怎么做出ESG报告的?
最主要的工作是编纂ESG报告的大纲,上市公司一般由更懂投资者偏好、对资本市场风向更敏感的IR(投资者关系)部门统筹。
在这份大纲下,重点描述E、S、G范畴里的哪些关键议题,一般会参考企业所在交易所的ESG披露指引,以及MSCI等第三方机构的ESG评级指标体系。
在关键议题部分,很多经验不足的互联网公司会借鉴行业领先企业的ESG议题矩阵。ESG议题矩阵由横、纵坐标和若干ESG议题组成。领先企业的ESG议题矩阵,基本涵盖了监管和投资者关心的重要议题,相当于一个固定模板。

腾讯ESG议题重要性评估
接下来就是关键议题的管理举措和数据指标。在企业内部,需要协调各部门填充资料,并进行多轮内部沟通,实时更新数据。
这里面的数据是一份ESG报告的“血肉”,直接决定了企业的ESG评级。例如,企业排放的温室气体、有无明确“碳减排”目标、员工结构、员工流失率、独立董事在董事会中的占比等等。而ESG报告披露的数据指标越多越详细,也直接反映了公司ESG管理的精细化水平。
5. ESG评分是怎么打出来的?
ESG评分最终由评级机构打出,不过,这个链条上的参与者实际有三方。
首先是各类国际组织和交易所,提供基本的ESG框架,制定ESG信息披露的原则指引。企业根据这些指引披露ESG信息。
其次是数据提供者。评级机构用于打分的底层数据,以公开数据为主。第一大来源是企业公布的年报、ESG报告,第二大来源是监管部门的记录、新闻媒体发布的公开信息。
但因为仍存在整体数据披露率低、回避负面信息、第三方认证不足等诸多问题,除了前两大来源外,部分评级机构如MSCI,还会在特定领域向外部供应商采集数据,作为ESG基础数据的补充。
此外, 头部评级机构也会向被评级公司开放沟通渠道,以便验证数据。

MSCI ESG评级的数据来源
最后一环是评级机构,基于各类国际组织和交易所给出的框架与基本原则,制定自身评级体系;并为企业打分,以及对外公布。
有公开数据显示,当今全球提供ESG评分的评级机构数量超过600家。全球有MSCI(明晟公司)、FTSERussel(富时罗素)、汤森路透、标普道琼斯&SAM、Morningstar、高盛GS SUSTAIN等;国内有商道融绿、社会价值投资联盟、华证指数等。
目前最权威的是MSCI ESG评级,一般每年评一到两次。MSCI的ESG评级已覆盖8500家公司,公开可查询ESG评级的公司数量超过2900家,包含A股、港股和外国上市的大中型股。
6. ESG评级为什么争议不断?
随着ESG评级在商业世界的影响力变强,关乎投资者决策和企业估值,围绕它的争议却一直没有停。即便是最有影响力、最权威的MSCI也难以幸免。
例如,有观点认为,究竟是基金经理给了自己想要建仓的投资标的更高的ESG评级,还是更高的ESG评级推动他们买入,要打个问号。
一切对ESG评级的争议根源,都是标准不统一,全球还没有像会计准则一样的、统一的ESG评级标准。
虽然ESG评级方法出自几套广受公认的国际框架,它涉及数十个议题和成百上千个指标,但不同机构对ESG各议题的偏重不同,就很容易导致同一公司在不同评级机构下的评分结果存在差异。
比如,国内评级机构更注重环境议题。因为“碳中和、碳达峰”和新能源转型是国家层面的重大规划,国内各大金融机构的绿色基金选择紧扣环境主题,呼应当下市场的主流趋势。
但诸多国外评级机构没那么重视环境维度,而是给治理议题更高的权重。这是因为国际评级机构更站在投资者的立场,相比环境议题,投资者更关心一家企业有没有做好治理,有没有欺诈、腐败,投资者的回报是否有保障。
最具代表性的争议是,马斯克在2022年4月时炮轰ESG评级。理由是,连石油公司的ESG评级都高于特斯拉,传统燃油车公司只要做出些微努力减少碳排放,ESG评级就能显著提升。
用日本政府养老投资基金(GPIF)原首席投资官Hiro Mizuno的观点总结就是:当下的ESG评级机制,对降低消极影响的权重较大,而对创造积极影响的权重较小。
从本质上讲,ESG评级的分歧,在于“ESG评级评的是什么?”企业认为,ESG评级应该给那些ESG绩效创造能力更强的企业高分,但投资者看的是ESG风险管控能力。
三、互联网大厂视角的ESG
7. 为什么大公司都在大力做ESG?
一家企业重视ESG,进行ESG实践、ESG治理、ESG披露,都是需要花钱的,例如,增加环保投入(需要投资污染处理设备,或对厂房进行改造升级等)、增加信息披露成本等。
抛开政策和监管因素,大公司之所以舍得在ESG上投入,是因为,长远去看,因ESG导致的成本增加,能以另一种方式收回来。
第一,降低融资成本,获得更好的现金流。这一点对上市公司、非上市公司都适用。
ESG证券投资基金会会根据头部机构的ESG评级,筛选投资标的,进行二级市场的资产配置。得分高的企业,股价也会受到提振,反之,不披露ESG报告、不重视ESG,股价会受到一定压力。
如果在披露ESG报告较少的行业,那些重视ESG信息披露、率先发布ESG报告的企业,就有可能吸引一些头部基金的注意。
例如,小鹏汽车在港股上市三个月后,也就是2021年10月,发布首份ESG报告,同时也是国内造车新势力中的首份ESG报告,算是抢占了“舆论先机”。小鹏当时还获得MSCI ESG评级的AA级,迅速引发国内外市场的关注。
非上市公司也在“卷”ESG,大批新一代的热门企业在IPO中就开始强调ESG。这是因为提前布局ESG,能给企业上市打造有利的基础,另外,部分重视ESG的股权投资基金,还会在投资PRE-IPO企业、创业企业时,进行ESG尽职调查。
当ESG投资在全球大行其道,发不发ESG报告,以及发什么质量的ESG报告,就影响着企业的融资成本。这背后的逻辑是,发布ESG报告,意味着增加了信息透明度,这对于投资者来说,能够规避一部分投资风险;反之,机构尽调的周期可能要拉长。
第二,重视ESG,还能给企业增加隐性的优质资产,包括提高声誉以及影响力,进而利于股东权益。
这一点对To C类公司更加适用。例如,当企业披露产品使用的是可降解材料,建设了材料回收利用体系,能在消费者中强化公司的创新力和影响力,在同类型产品中提高竞争力。
8. 头部中国互联网公司的ESG是什么水平?
主流互联网大厂越来越重视ESG,但从国际投资者最关注的MSCI评级结果来看,成绩不太理想。
对比国内企业的ESG评级,金融行业走在前面,中国互联网公司整体维持在B级区间,在全球同行业中处于中等水平。而在美国,苹果、Netflix和亚马逊是全球ESG领域的领先者。
我们重点看看我国头部互联网公司的情况:拼多多是B级;小米是BB级,腾讯、阿里、百度、美团、京东目前都是BBB级;唯一表现不错的网易,目前评级为A。

MSCI指出,上述互联网公司在公司治理、劳动力管理、数据安全和隐私保护等方面,还有待加强。

很多人可能会心生疑问,互联网公司并非碳排放大户,在社会议题上很注重公益,在治理模式上更强调扁平化和管理模式的创新,为什么整体的评级不高?
这是多方面原因造成的。
首先我们要知道,ESG评级并不是一个跨行业评级,而是行业内部评级,不同行业的ESG评级侧重点不同。也就是说,一家公司的得分放在行业内比较更有意义,低ESG评级反映的是行业内部的相对差距。
我们虽然把前述大厂广义地称为“互联网公司”,但MSCI是按照全球行业划分准则(GICS),先把它们划入不同行业,再根据同一个细分行业内的打分排名形成的。

以零售-非必需消费品行业为例,来看MSCI的评估指标及权重
上述互联网公司可能也在加大ESG投入,并取得了一定成果,但和同行业的全球头部公司相比,按照MSCI的标准,排位并不占优。
还有一些客观因素,也导致头部互联网公司的ESG评级较低。
大厂涉足ESG时间还短。对于业务庞杂的大公司来说,将ESG列成顶层战略,制定制度规范、划分职能权责,并达到比较高的信息披露水平,短时间内的确有一定难度,何况有的大集团还要贯穿到子公司,更需要漫长的过程。
“定焦”翻阅多家大厂的ESG报告发现,有的大厂报告缺项明显,给“环境保护”、社会价值非常重的比重,公司管治维度的信息披露不够或是完全缺失,这必然会影响ESG评级;还有很多大厂只披露管理的政策,较少说明具体的执行方法,这会让纸面上的数据效果打折。
文化背景的差异,也有可能“拉低”国内大厂的评级。
例如在社会责任议题上:中外评级机构都鼓励企业的公益行为,但国外评级机构更注重公益与主营业务的结合。举个例子,一家金融企业称通过发放小额贷款,发展普惠金融,以扶助弱势群体,这在MSCI的评价体系里可以得高分的。相反,中国公司在ESG报告中,花大篇幅强调的“捐赠”行为,在MSCI的评价体系拿不到高分。
公司治理议题上也存在中外差异。在西方语境中,如股权过度集中、独立董事数量少于二分之一等,都意味着风险,但国内,并不一定意味着风险。
当前全球的ESG投资还是以欧美发达国家为主导,而国内公司对ESG的理解,有很深的本土色彩,基于中外差异,越来越多业内人士也开始讨论“国内评级机构要不要向海外机构的标准靠拢”“是否要发展中国本土化的ESG评级体系”。
9. 企业怎么提升ESG报告?
我国互联网公司的ESG现状是,披露ESG报告已经是主流动作,但整体的报告质量还有待提高。
上述人士告诉“定焦”,即便是头部互联网公司,也难免有为了发报告而发报告、故意“凑数”的嫌疑,通过报告,既看不出ESG在公司业务中发挥着什么实实在在的作用,也看不出ESG实践的主线和明确的规划。还有一些公司简单粗暴地把ESG理解为“环境保护”、“碳中和”,或是社会价值。
报告的目的是展示公司ESG管理的水平和有效性,提升ESG,归根结底,还需要企业深刻理解ESG,并投入资源。
这两方面都离不开ESG治理架构。企业做好ESG的前提,是要在管理层中获得共识,并在董事会中设有专人负责,如设立ESG部门。互联网公司中,阿里、腾讯、B站,都设置了ESG管治架构。
由这个专门的部门,思考怎么将主营业务与ESG结合,将ESG理念融入到公司机器的运转中,制定相应的管理政策或绩效考核,才能行之有效地推行下去。
除了研究企业所在交易所的ESG披露指引、主流的ESG评级指标体系,这个部门同时要和机构投资者保持交流,以优化披露内容,并加强ESG数据管理,主动提高信息透明度。
这个部门还要重点监测企业与ESG相关的负面信息。因为从本质上讲,ESG属于风险控制范畴,投资者最关心的是潜在的风险要素。
一个趋势是,主流的评级机构更加重视争议事件,负面信息对机构的投资决策、ESG评级的影响越来越大。因此,当出现重大的负面事件时,企业应在报告中主动披露、做出解释,并给出解决方案。在投入有限的情况下,这是一种提升ESG评级分数性价比比较高的方式。

10. 企业怎么平衡赚钱和ESG?
当ESG成为一种热门的国际趋势,中国企业需要深入认识ESG,并且积极参与。但要提醒的是,企业更需理性看待ESG,既要了解ESG的投入产出比,也要审视企业自身的发展阶段。
按照中金公司的分析,一家企业增加ESG投入,会对利润造成一定影响,并呈现先减后增再减的趋势:企业前期的ESG投入会带来支出增加、利润减少;当ESG评级上升后,才会给企业带来正向影响,并逐渐抵消ESG的投入成本;但当企业的ESG评分提高到一定水平之后,继续增加ESG投入的边际效应递减,收益曲线会再次下降。
这条ESG投入产出比曲线背后,还折射出一个信号:ESG是业绩优秀且稳定的企业,才配拥有的“奢侈品”。
因为ESG是对大企业更有利的游戏。企业的ESG实践需要长期投入,可能拉长到五年甚至十年的周期,才会有长线收益,例如二级市场的股价、员工的认同感、企业品牌的议价、投资者的认可等。
如果一家公司的主营业务处于滑坡状态,那当务之急是提升财务表现、解决业务问题,而非美化ESG。因为业绩对股价和市值的影响更加立竿见影,相比之下,ESG评级还不能构成实质的压力。
一个更深层的原因是,投资的目的是收益,ESG投资也是一样,即便是ESG投资者,也是将ESG作为传统投资的补充视角,而非取而代之。现阶段,市场对企业财务收益的关注度,仍然大于其他。
回到问题的原点,ESG之所以成为热门趋势,是因为ESG评级优秀的企业,在疫情导致的全球金融市场暴跌时刻,给了投资者正向回报。ESG评级只是结果,这个影响链条的本质或许是,ESG优秀的公司,普遍有更好的供应链管理和公司治理,是这些ESG因素,帮助它们度过了新冠疫情的危机,在收益、风险两端都跑赢了对手。
当下和未来,地缘政治风险、宏观经济、气候变化等不确定因素依然较多,ESG因素对各行各业的影响会越来越深。讨论ESG的一部分意义在于,唤醒企业经营者重新去看看“房间里的大象”,重视环境污染、员工管理、公司治理的潜在风险。
参考资料:
ESG资料库:ESG 披露制度有哪些
联合国环境规划署金融倡议,PRI,商道融绿和英国 PACT:《中国的 ESG 数据披露:关键 ESG 指标建议》,2019。
光大证券:ESG投资与ESG因子策略
中金公司:ESG投资系列:ESG与企业经营、企业价值
经纬创投:一文看懂ESG,投资机构和创业公司能做什么?
放大灯:为什么越来越多的上市公司,开始披露ESG信息?
本文来自微信公众号:定焦(ID:dingjiaoone),作者:金玙璠,编辑:方展博
相关推荐
10个问题,看懂大厂ESG
为了拥抱ESG,手机大厂们各出奇招
vivo取消大小周实施双休?大热的ESG是怎么改变大厂的?
一个视频,带你看懂ESG的底层逻辑
让特斯拉触礁的ESG,为何对比亚迪失效了?
ESG投资虚与实|中国最佳ESG理念投资机构TOP20暨《中国股权投资市场ESG实践报告》共同重磅发布!
一图看懂大厂“医疗战”
全是负面新闻的ESG,走入了歧途?
中药老字号们的ESG新政
ESG基金都在买什么?哦,还是白酒
网址: 10个问题,看懂大厂ESG http://www.xishuta.cn/zhidaoview30430.html
推荐专业知识
- 136氪首发 | 瞄准企业“流 3930
- 2失联37天的私募大佬现身,但 3220
- 3是时候看到全球新商业版图了! 2809
- 436氪首发 | 「微脉」获1 2759
- 5流浪地球是大刘在电力系统上班 2708
- 6招商知识:商业市场前期调研及 2698
- 7Grab真开始做财富管理了 2610
- 8中国离硬科幻电影时代还有多远 2328
- 9创投周报 Vol.24 | 2186
- 10微医集团近日完成新一轮股权质 2181
