星宸科技:“创始人”上市前夕疯狂套现,只为放弃控制权?|IPO观察

12月16日,星宸科技股份有限公司(下称“星宸科技”)将于创业板IPO上会,公开发行不超过4211.263万股。公司此次欲募集30.46亿元分别用于新一代AI超高清IPCSo芯片研发和产业化项目、新一代AI处理器IP研发项目、补充流动资金,募资完成后,估值或将达到304亿元。
钛媒体APP注意到,星宸科技近成立4年多就欲上市,估值存在暴增的情况,同时,“创始人”或为了放弃控制权在星宸科技IPO前夕疯狂套现减持。
估值暴增,投资机构入股价陷“疑云”
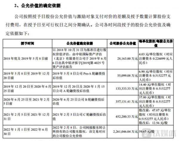
星宸科技成立于2017年12月,由SigmaStar(开曼)全资设立。钛媒体APP注意到,星宸科技成立的短短几年时间内,其历经了4轮融资,估值暴增。
2019年5月8日前,星宸科技的估值为2.82亿元,随后,星宸科技经历Pre-A、A、B、C轮融资之后,估值达到了45.22亿元,到了2022年2月,由于星宸科技间接股权转让股权,星宸科技的估值达到了226.1亿元。
这也意味着,自星宸科技成立以来,短短4年半时间,星宸科技的估值从2.82亿元暴增至226.1亿元。星宸科技科技到底做了什么,估值暴增?

除此之外,在星宸科技股权增资事件中,有一起引起了钛媒体APP的格外关注。2019年11月,厦门旭顶、Frankstone、EliteStar、Perfect Star、Treasure Star、Supreme Star、Auspicious Star、宁波瀚宸、宁波耀宸均以6.9元/单位股权(对应注册资本0.5152277元)的价格对星宸科技进行了增资。
值得一提的是,上述增资事件中,EliteStar、Perfect Star、Treasure Star、Supreme Star、Auspicious Star、宁波瀚宸、宁波耀宸均是星宸科技之前的原股东,厦门旭顶为星宸科技的员工持股平台,仅Frankstone为外部投资者。这就不禁令人怀疑,作为唯一外部投资的Frankstone,到底是如何获得与星宸科技原股东及员工持股平台一样的增资价?钛媒体 APP 发函至公司,但截至截稿,没有收到公司的回复。
疯狂套现,只为“放弃” 控制权?
截至招股说明书签署日,SigmaStar(开曼)持有星宸科技31.98%的股权,为第一大股东。星宸科技表示,由于公司任一股东及其一致行动人或最终权益持有人可实际支配的公司股份表决权均未过半,不足以对公司股东大会的决议产生决定性重大影响力等原因,所以公司无控股股东及实控人。
钛媒体APP注意到,星宸科技并不是没有控股股东,只是“有人”放弃了。SigmaStar(开曼)自全资设立星宸科技以来,始终都是第一大股东,且持股比例均超过50%。2020年7月,SigmaStar(开曼)合计转让了星宸科技9.18%的股权,转让价格为32141.81万元;2021年2月,SigmaStar(开曼)转让了16.5%星宸科技的股权,转让价格为11550.01万美元。上述股权转让完成后,SigmaStar(开曼)持有星宸科技的股权比例首次低于了50%,达到了33.67%。
那么,为何SigmaStar(开曼)要在星宸科技IPO前夕疯狂套现,连控制权也可以“放弃”?
事实上,SigmaStar(开曼)对于星宸科技有较深的影响。据悉,联发科间接控制SigmaStar(开曼)100%股权,星宸科技委托联发科及其控股子公司提供非核心的产品开发服务,报告期内采购金额分别为5080万元、3845万元、3030.8万元、1086.49万元,占当期研发费用的比例分别为29%、14.31%、6.68%、4.57%。
与此同时,截至2022年8月19日,星宸科技核心技术对应专利共161项,其中已授权专利51项,申请中专利110项。在已授权专利中,有24项为星宸科技自联发科及其子公司受让取得,占已授权专利的47.06%。不禁令人怀疑,联发科为星宸科技出了如此多“力”,难道只是为了套现?
业绩下滑,IPO前夕股东大举分红
星宸科技的主营业务为视频监控芯片的研发及销售,产品主要应用于智能安防、视频对讲、智能车载等领域。
星宸科技还未上市,业绩就已现“回头”趋势。2019年-2021年,星宸科技分别实现营业收入7.11亿元、11.93亿元、26.86亿元,净利润分别为0.63亿元、2.17亿元、7.54亿元,业绩持续上升,特别是2021年,星宸科技营收同比增长125.19%,净利润同比增长247.29%。而这势头没有保持下去,2022年1-9月,星宸科技的营业收入为16.9亿元,同比下降22.38%,净利润为3.94亿元,同比下降41.18%。
在如此经营背景之下,2022年上半年,星宸科技现金分红的金额为36378.95万元,值得一提的是,截至2021年末,星宸科技的未分配利润为60435.48万元。若不考虑股改等因素对未分配利润的影响,这也意味着,星宸科技将公司4年利润的60.19%都分给了股东。那么,为何星宸科技要在IPO前夕大举分红?
除此之外,截至2020年末、2021年末、2022年6月末,星宸科技交易性金融资产分别为14140.74万元、30493.27万元、21662.81万元,该交易性金融资产主要为理财产品。换言之,星宸科技成立了两年就花了1.4亿元去购买理财产品。
与此同时,星宸科技此次欲募集8亿元用于补充流动资金。那么,结合现金分红的资金与购买理财产品的资金,星宸科技为何还要募集如此多的资金用于补流?对于上述问题,钛媒体 APP 发函至公司,但截至截稿,没有收到公司的回复。(本文首发于钛媒体 APP,作者|邓皓天)
相关推荐
星宸科技:“创始人”上市前夕疯狂套现,只为放弃控制权?|IPO观察
IPO前夕元丰电控控股股东“疯狂”套现4亿元,有人在受理前几天突击入股|IPO速递
佳力奇:靠一家企业完成供销,独立性到底存不存在?|IPO观察
超25亿美元,Uber创始人套现离场,留给孙正义一个烂摊子
徐矿股份:上市前夕“壕无人性”,27亿用于并购,37亿用于分红,平均8天受到一次行政处罚|IPO观察
Lyft上市前夕 巴菲特劝普通投资者别乱买热门IPO
快IPO时代:互联网的疯狂与迷茫
中国公司疯狂IPO:想象中的一夜暴富,现实中的流血上市
玖富成功登陆纳斯达克,创始人套现1.4亿元偿还银行贷款
贾跃亭称放弃一切只为还债,乐视:未收到任何现金
网址: 星宸科技:“创始人”上市前夕疯狂套现,只为放弃控制权?|IPO观察 http://www.xishuta.cn/zhidaoview28250.html
推荐专业知识
- 136氪首发 | 瞄准企业“流 3930
- 2失联37天的私募大佬现身,但 3220
- 3是时候看到全球新商业版图了! 2809
- 436氪首发 | 「微脉」获1 2759
- 5流浪地球是大刘在电力系统上班 2708
- 6招商知识:商业市场前期调研及 2698
- 7Grab真开始做财富管理了 2610
- 8中国离硬科幻电影时代还有多远 2328
- 9创投周报 Vol.24 | 2186
- 10微医集团近日完成新一轮股权质 2181
