GP求生记:无钱可投,一些基金正销声匿迹
编者按:本文来自微信公众号“投中网”(ID:China-Venture),作者 冯颖星,36氪经授权发布。
林峰明显觉得,2019年以来,VC圈的各种社交活动比之前少了许多。一些之前还在这个圈子里谈天论地的投资经理们突然不见了。即便投资人私下聚会,也直言“没得投”。还有一小撮人,偶尔会悄悄打探“你们的Carry分了么?”
相比一线投资经理,机构的IR却在四处打探,“有没有相对宽松的地方引导基金引荐?”
入行4年,作为投资人的林峰第一次真切感受到,早两年的“傻钱”、“热钱”清退,一度因返投限制,投资机构不愿意拿的地方引导基金成了各家都要争抢的香饽饽。甚至不惜更换、拓展投资赛道来迎合引导基金的诉求。
转型,又能否解救当下众多机构对资金渴望的燃眉之急?
无钱可投,一些基金正销声匿迹
虽站在整个创投行业的上游,但VC端的创业无疑是所有创业中最难的一环。这个行业独特之处在于,VC的商业模式与初始资金高度相关,募资是进入这个行业面临的最大考验。
从初出象牙塔到做到国内某知名VC投资副总裁,王浩用了4年左右的时间,也投出属于自己的明星项目,一路顺风顺水。2018年开始,他另起炉灶创立了一家新基金,却在募资过程中遭遇了一系列挫折。花费一年多时间,王浩仅募到5000万美金。同步启动的人民币基金募集,收效惨淡,遂而终止。
王浩的处境或可看作当前VC/PE市场的微观缩影,募资难的现状已经持续了20多个月。
CVSourse投中数据显示,2019年上半年,共有419支基金进入募资阶段,同比下降33.17%,目标募资规模达1019.59亿美元,同比骤降76.06%。与此同时,机构募资两极化的情况愈发明显。在2019年上半年完成的募资的271基金中,有12支基金募资规模超10亿美元,数量占比虽不足1.5%,但募资总额却高达308.08亿美元,占2019年上半年募资总额的56.59%,腰部和尾部机构的压力可想而知。
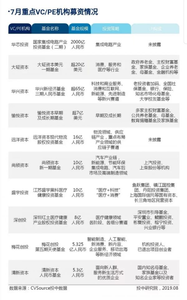
来源:CVSource投中数据,7月重点VC/PE募资,地方引导基金、母基金、社保基金、险资等为重要组成部分“募资压力太大。”不止一位投资机构的IR向投中网慨叹。
“一只基金能否募到钱,并不在于机构IR与LP的关系有多熟,过往业绩、基金体量、合伙人在行业内的声誉,都是能否募到钱的决定性因素。”深圳某机构创始合伙人白贺对投中网表示,“一家机构如果想募到钱,手里至少要储备数百家LP资源。”
现实是,多数VC的LP储备量,往往只有几十家。
“单笔能拿出5000万元的机构也就几十家。”白贺向投中网感叹。
募资两极化剧烈下,甚至,一部分机构已销声匿迹。
投中网走访多家GP得知,国内某成立近4年的早期机构, 2019年上半年以来,投资经理频频离职,当前还能看项目的投资经理仅剩1位;某垂直领域机构,截止2019年6月,整个基金所有员工加起来仅剩6位,当前,该机构已全然转型,转向所关注领域的第三方服务公司。
此外,裁撤投后、PR、市场等后台员工,早已不是这个行业的新鲜事。
有投资人向投中网坦言,资产管理规模5亿元以下的小基金正在销声匿迹。
白贺给投中网算了一笔账,“假设某GP资金管理规模是1亿元,每年的资金管理费是200万元,这200万元还要周转整个公司一年内的全部开销;而成立三年内的基金还没迎来第一个集中退出期,这时只能珍惜弹药,过苦日子。”
个人LP集中退场,引导基金受宠
沿着募资难度加大的现状追根溯源,风险投资领域的合规性越来越高,持牌难度也越来越大,全国投资属性的新企业注册通道已全面关闭。
“‘傻钱’已经很难找了。”北京某机构投资副总裁对投中网表示,“许多中小机构早先都依赖于高净值LP,但是‘野生’LP几乎都在行业内吃过亏,在经历了几轮市场狂热之后,发现股权投资并非如想象中那么赚钱,有的五六年前投资的项目现在还没有退出,直接影响到投资的热情”。
此外,受资管新政的影响,个人LP准入门槛提高,又对部分LP进行了削减。有投资人向投中网表示,科创板开闸之后,余下的经过市场教育的高净值个人LP开始往科创板或者债权资产的迁移。
事实上,从当下募资渠道来看,地方引导基金、国有产业基金弹药最充足已是行业公知。
银行、信托尽管资金量充足,但由于市场监管趋严,金融机构的募资渠道并不顺利,这类金融机构LP也难以持续提供金融供给。CVSource投中数据显示,2019年上半年募资完成的基金中,金融机构LP大约只占10%。
相对而言,FOF的资金在已经完成募资的机构占比中,从2017年上半年的7%增长至2019年上半年的12%,但这部分资金却是为头部GP准备的,跟绝大多数中小基金毫无关系。

地方引导基金成为机构募资热门瞄准对象,这与早两年大相径庭。
“之前提起地方引导基金,市场都有些嫌弃,因为限制太多,还要顾及返投比例。现在有募资压力的合伙人见面就打探地方引导基金资源,我们的新基金也选择把地方引导基金的额度加到最满。”白贺对投中网表示。
投中网了解到,北、上、深、浙等一线城市及省份的地方引导基金返投比普遍偏高,尽管部分区域返投比例甚至近2倍,也依然拦不住GP的热情。
另一个利好是,社会资本募集难度系数加大,成为地方引导基金出征的好时机。尽管从2017年开始,地方引导基金的数量与规模增速略有放缓,但政府出资额不断提高已成了不争的事实。当前,多数地方引导基金在单个基金中的出资比例平均约占20%-30%,深圳天使投资管理基金甚至对于子基金的出资最多可加到40%,并将超额收益给予100%的让利。
相关政策也在进行调整优化。2019年7月30日,上海市政府下发《关于促进上海创业投资持续健康高质量发展的若干意见》,指出要发挥各类政府投资基金的引导带动作用,丰富募资渠道,持续优化政府投资基金管理和服务模式。无疑给当地引导基金的扶持力度又助推了一把。
拿到30%的钱,剩下70%依然募不到
地方引导基金资金充沛,但对GP的筛选也极为严格,GP团队素质、过往业绩,以及投资策略是政府引导基金评估子基金的三大主要指标。投资策略里,又极为看重子基金的赛道。
某早期投资机构IR告诉投中网,“一二线的地方引导基金多数只投科技创新的GP和对产业型GP,对于消费、文娱等领域,则认为更应该是社会资本进行推动。毕竟地方引导基金首先要体现的还是引导意图,出资渠道对他们来讲至关重要。”
于是,一些优质的老牌投资机构依然还是LP的争抢对象。此前,在接受投中网采访时,南京创新投资集团(南京市政府引导基金管理机构)总经理范源表示:“‘资本寒冬’一定会引发行业洗牌,头部效应明显,这对母基金而言是个机会,优质的团队还是靠‘抢’。”
但并非所有的地方引导基金都能“畅销”,比如,山东某地级市政府引导金,返投比1:2,鲜有一线机构问津;再如一些地方引导基金也期望所投GP能与本地产业相结合,面临一些可选择的GP不足的境况,如手握960亿元的河南农开产业基金投资有限责任公司,寄期望与资本能与农业相结合,尽管返投比例1:1.1,但可供选择的GP并不多。
但从另一个角度考量,尽管在募资中,地方引导基金的配比多可达到30%,多数能够拿到引导基金钱的机构都会选择将FOF资金配比的额度加到最满,但对于GP而言,剩下的70%的募资压力仍在。
深创投前总裁孙东升曾公开指出,GP的社会化募资压力较大,很多基金因为达不到要求而夭折,导致政府引导基金的投资变成“无效”。
GP求生:“为拿引导基金的钱,天天纠结是否转型”
地方引导基金对GP的喜好也直接影响到了GP的投资策略。上述机构IR透露,“甚至有机构为了拿到地方引导基金的钱,纠结是否要进行转型。”
不管是否受到LP构成的直接影响,当前的VC市场,机构内部的“自我革命”正在悄声上演,最明显的便是赛道的转型。
“2019年,所有看文娱的人都来看教育,所有看其他行业的人都来看消费,剩下的人基本都在科技。”此前,峰瑞资本创始合伙人李丰向投中网表示,“我们之前在看的赛道突然一下子多了好多人。”
拿不到政府的钱怎么办?小基金也有小基金的活法,比如投资市场核心消费品牌的某早期基金,资金进驻一年有余,便开始考虑退出。
“对一个还在成长期的项目来说,大机构的过早退出会影响市场对该项目的投资信心。小基金就没有这方面的顾虑,我们先按节点退出一部分,回笼资金,降低风险,也能够有富余资金去投其他项目。”该项目投资人告诉投中网。
(经采访对象要求,文中林峰、王浩、白贺均为化名)
相关推荐
GP求生记:无钱可投,一些基金正销声匿迹
2020年,已有808家基金“销声匿迹”
不眠不休,苦跟项目3个月,我却失去了投资资格
2019,新GP去哪了?
沙特未来投资倡议峰会即将举办,世界最有钱的基金正押宝中国市场
疫情下机构如何募资?
LP和GP如何利益更一致?
中小GP的隐忧:沦为LP的投资通道
LP直言:规模10亿以下的GP就不要来找我们了
LP的成长之路:投资GP的负面清单
网址: GP求生记:无钱可投,一些基金正销声匿迹 http://www.xishuta.cn/zhidaoview2711.html
推荐专业知识
- 136氪首发 | 瞄准企业“流 3930
- 2失联37天的私募大佬现身,但 3220
- 3是时候看到全球新商业版图了! 2809
- 436氪首发 | 「微脉」获1 2759
- 5流浪地球是大刘在电力系统上班 2708
- 6招商知识:商业市场前期调研及 2698
- 7Grab真开始做财富管理了 2610
- 8中国离硬科幻电影时代还有多远 2328
- 9创投周报 Vol.24 | 2186
- 10微医集团近日完成新一轮股权质 2181
