习酒升级换帅加速脱离茅台集团,借壳上市传闻引三股涨停

习酒产品系列
正当业内哀叹白酒企业上市困难之际,习酒距离敲钟圆梦似乎又近了一步。
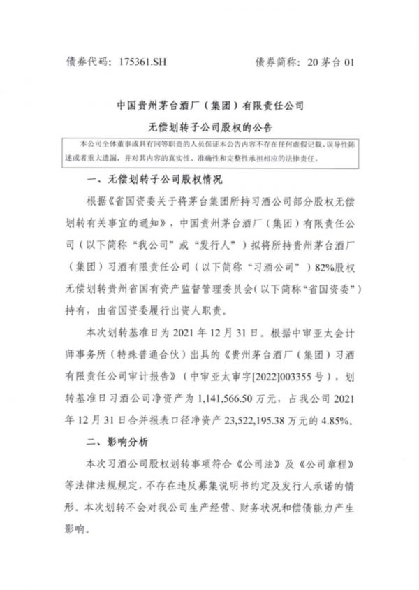
7月12日,中国贵州茅台酒厂(集团)有限责任公司发布《无偿划转子公司股权的公告》称,根据《省国资委关于将茅台集团所持习酒公司部分股权无偿划转有关事宜的通知》,茅台集团拟将所持有习酒公司82%的股权无偿划转贵州省国有资产监督管理委员会,由贵州省国资委履行出资人职责。
这意味着习酒正式从茅台集团独立,其上市的最大障碍——同业竞争得以解决,借壳上市已经箭在弦上,受此影响,三家贵州“壳资源”股贵绳股份(600992.SH)、贵广网络(600996.SH)、*ST天成(600112.SH)今日均开盘涨停。
部分业内人士对钛媒体app表示,分拆独立后,习酒或将快速上市。至于其究竟何处借壳,前景怎样,还尚有争议,本文分析整理如下。
升级为投控集团并换帅,加速脱离茅台
7月11日,习酒公司召开了干部会,会上宣布原贵州茅台酒厂(集团)习酒有限责任公司升级为贵州习酒投资控股集团;同时,张德芹出任贵州习酒投资控股集团党委书记、董事长。
具体的人事变动包括,张德芹、汪地强、杨凤祥分别任习酒集团党委书记、董事长,党委副书记、总经理,和党委副书记、工会主席。原习酒公司党委委员、董事副总经理曾凡君成为习酒集团党委委员、副总经理;原习酒公司党委委员、纪委书记刘安勇成为习酒集团党委委员、纪委书记。

在公司官网,公司当天自称“习酒集团”而非此前的“习酒公司”,这一说法的转变,被业界看作是“脱离茅台”的强烈信号,因此,一天后的股权划转并不意外。
更颇有意思的是,张德勤曾在2012年1月至2018年8月担任贵州茅台酒厂(集团)习酒有限责任公司党委书记、董事长。如今老将回归,意味着什么?酒业专家肖竹青认为:习酒公司改变公司核心管理层,这代表着贵州省委省政府委派新的投资股东来取代茅台酒厂对习酒的全资控股地位。张德芹曾经执掌习酒公司多年,现在又回到习酒,是代表贵州省委省政府委派重新回来带领习酒走向资本市场。
而习酒升级投资控股集团,“代表着贵州省委省政府已经将茅台全资控股习酒改变成了贵州省委省政府另派一个投资主体来代表投资人的权益。代表着茅台与习酒同业竞争的上市障碍已经扫除,习酒上市迈入了一个新征程。”肖竹青说道。
这个“新征程”注定饱受瞩目,作为“茅台”系的重要成员,习酒近年的迅速成长堪称传奇。2018年至2021年,习酒分别实现营收56亿元、79.8亿元、103亿元和155.8亿元。2022年上半年,销售额破100亿元,创同期历史新高。若按全年200亿元的营收估算,这一成绩已超山西汾酒2021年199.71亿元的营收,逼近泸州老窖206.42亿元的营收。
股权划转之后,贵州省国资委持有习酒82%的股权,茅台集团仍持有18%的股权。
上述种种迹象均表明,曾经困难重重、前景渺茫的习酒上市路已经“峰回路转”,近在眼前。
借壳上市传闻引猜想
目前,国内IPO排队企业超100家,而习酒独立,股东变更也致使其三年内无法IPO,借壳上市成为最高效的选择。
这一结论早已被嗅觉敏锐的投资者捕捉,前些年被爆炒的三家贵州壳资源股贵广网络、贵绳股份、*ST天成今日纷纷开盘涨停,钛媒体app注意到,其中确有合适的人选。
有业内人士指出,习酒的“壳”应满足这些条件:
1.是省国资委控股企业,肥水不外流是基本。
2.壳的运营情况不佳,无法达到国资委资产保值或增值的目的。
3.国资委占股比例不高,30%-40%最合适,利于增发。
首先,*ST天成作为亏损股,主营业务已接近停产,上千件官司缠身,负债累累,被大股东彻底掏空,公司账户全部被冻结,财产被拍卖。如果选择这样的“壳”,打扫这些“一地鸡毛”后续操作时间会极长,且公司非贵州国资控股,可以被排除在外。
其二,习酒选择贵广网络的理由或许更多,最直接的因素是,茅台集团位列贵广网络第二大股东,1.21亿股占比11.55%,习酒剥离后注入贵广,对茅台集团是最佳方案,也是利益最大化的选择。
而贵广网络目前实控人为贵州省委宣传部,第一大股东系贵州广播影视投资有限公司,持有4.43亿股占比42.15%,其次,贵广网络业绩连年亏损,2021年亏损4.45亿元,今年一季度亏损387万元,单季度环比下降97.8%,改革已经迫在眉睫。业内人士认为,如果习酒注入贵广网络,实控人在国资委和省宣传部间变更,属于“左手倒右手”,皆大欢喜。
其三的贵绳股份,公司董秘已多次出面澄清,对于酒企借壳不知情,但依旧没能阻止公司在二级市场被多次爆炒。其中的原因不难理解,贵绳股份是一个资质不错的“壳资源”,近几年公司营收稳定在20亿元上下,净利润3000万左右。

2020年12月8日,贵绳股份公告称,贵州省国资委将所持贵绳集团股权划入地方国资——贵州省黔晟国有资产经营有限责任公司。公司控股股东仍为贵绳集团,公司实际控制人仍为贵州省国资委。
这一动作被部分业内人士认为是为习酒未来借壳做准备。
有市场人士大胆发表了如下猜测,习酒后续也将划到黔晟国资下,随后贵绳股份向黔晟国资发行新股收购习酒,黔晟国资、贵州钢绳集团分别成为贵绳股份的大、二股东,从而实现贵州国资委通过黔晟国资间接控股习酒,类似贵州国资委通过茅台集团间接控股贵州茅台。“如此,既解决了贵州茅台同业竞争的问题,又实现了习酒的上市,也解决了原有上市公司‘市值不高’的问题。”
当然,这只是一家之言的猜测,从二级市场表现来看,今日封板的贵绳股份和*ST天成更能得到投资者的拥趸,而贵广网络涨幅下撤至6.93%。
或在年内完成借壳上市
脱离茅台“单飞”后,习酒的前景如何?业内人士归纳为:有期待也有担忧。
从人事变动上看,新掌门张德芹曾经带领习酒打下了全国化布局,如今他回归顶层引领公司冲刺上市,也算众望所归。
肖竹青指出,张德芹对习酒的过去现在与未来都非常熟悉,对习酒的品牌运营和人财物产供销胸有成竹。在百亿习酒再出发的基础上,未来的习酒更加值得期待,因为习酒在全国各地的渠道商忠诚度很高,整个的分销伙伴和零售终端推销习酒积极性都很高,习酒产销两旺的局面仍在延续。
肖竹青对钛媒体app表示,从历史来看,张德芹在茅台酒厂生产系统锻炼多年,在习酒重要的发展阶段,张德芹和钟方达是完美的工作搭档。钟方达是国家级的酿酒大师,是有雄厚的技术背景非常注重产品质量所以分管生产和质量保障体系。在钟方达把关的质量基础上,张德芹大刀阔斧争战全国市场,完成了习酒全国化布局发展,建立了全国的销售服务体系和代理分销体系,打响优秀的习酒品牌全国知名度和美誉度,钟方达和张德芹搭档那些年的文攻武略是行业津津乐道的故事。
另一方面,担忧有哪些?
当然,首先是疫情带来的行业整体冲击。肖竹青说,中国的各行各业受到疫情的冲击和影响,整个收入预期比较悲观,造成整个消费行为降级非常严重,上半年很多地方餐饮的堂食受限,交通流通都受到了抑制,所以整个白酒消费的场景是一种紧缩的状态。现在整个白酒行业很多品牌渠道库存形成了“堰塞湖”。在这个过程中是行业共同需要面对的问题。而习酒的百亿规模一定程度上也来自经销商提前打款,在上述局面下,经销商要消化高库存,压力与日俱增,尤其是高端产品面临的动销不畅、价格倒挂等困境。
同时伴随着酱酒遇冷,习酒提出的10万千升产能,也已经引发市场担忧。
此前,习酒的发展要求是“好中求快,快中保好,能快则快”,而上一任董事长钟方达将其调整为“能快则快、不留余地、不留退路”。 产能上,他提出“力争在2026年达到10万千升产能,实现54万千升以上的贮酒能力”。目前习酒的产能才4万余吨,这一扩产规划可谓激进。
“‘酱酒热’应该降温了,赚快钱未来是要还账的。”正如郎酒掌门人汪俊林所言,酱酒行业的过热风险不可忽视。
习酒也注意到了这类风险。2021年12月,习酒全国经销商大会上,钟方达特别提到“防风险、化危机,保证习酒行稳致远”,并指出:要有足够的现金流,确保资金链不断裂!2022年2月,习酒学堂第一课。钟方达强调,“要防范化解重大风险”,为习酒的高质量发展保驾护航。
最后一个话题,习酒已经独立,距离上市还要多久?
有业内人士认为,其速度会很快,甚至可能发生在今年秋季。
“张德芹是一个非常强势作风的领导人,进取心很强,推行企业改革的魄力强。”肖竹青说道,他相信在张德芹重新掌舵习酒公司的任期内一定会有更加雷厉风行的管理变革,也会有更加强势的营销进取动作。
而政府层面对于习酒上市一向保持较大的支持力度。2021年2月27日,贵州省发展和改革委员会提到,培植提升习酒等一批在全国具有较强影响力的骨干企业,加快推动企业上市。2月28日,习水县代表团在出席遵义市第五届人大五次会议时表示,习水县全力支持和推动习酒上市。
2021年5月27日,贵州省地方金融监督管理局公布贵州省上市挂牌后备企业资源库名单中,习酒公司排在12家酒企前列。
有市场人士指出,贵州习酒在实力、资质均堪称天时地利人和,其后的上市之路大概率不会拖沓。
(本文首发钛媒体APP,作者|黄田,编辑|崔文官)
相关推荐
茅台史上最年轻董事长上任,70后贵州能源局长空降,高卫东控价无效争议不断
“毛尖”变“茅台”,改名能改命?
为何A股迟迟没有“酱酒第二股”?
狂蹭茅台热点,起底酱酒里的假名媛
酱酒们都在看,郎酒上市估值怎么算?
市值近千亿,年入近百亿,那个号称要与茅台平起平坐的郎酒要IPO了
出厂价涨不动的飞天,把茅台"逼"成了电商
没有茅台的命,水井坊失算高端风口
“万物利好”的茅台遇到了麻烦
年轻人的酒桌为什么容不下一瓶茅台?
网址: 习酒升级换帅加速脱离茅台集团,借壳上市传闻引三股涨停 http://www.xishuta.cn/zhidaoview26161.html
推荐专业知识
- 136氪首发 | 瞄准企业“流 3930
- 2失联37天的私募大佬现身,但 3220
- 3是时候看到全球新商业版图了! 2809
- 436氪首发 | 「微脉」获1 2759
- 5流浪地球是大刘在电力系统上班 2708
- 6招商知识:商业市场前期调研及 2698
- 7Grab真开始做财富管理了 2610
- 8中国离硬科幻电影时代还有多远 2328
- 9创投周报 Vol.24 | 2186
- 10微医集团近日完成新一轮股权质 2181
