IPO路上因投诉多被约谈,白家阿宽还能对A股胃口吗?|IPO速递

阿宽红油面皮
正冲刺IPO的网红速食厂商四川白家阿宽食品产业股份有限公司(以下简称“阿宽食品”)又陷食品安全风波。
6月28日,成都市市场监督管理局在官网公示2022年二季度重点经营者消费投诉信息显示,因白家阿宽投诉较为集中而被行政约谈,并督促经营者限期进行整改。
事实上,这已不是白家阿宽首次遭遇食品安全质疑,也不是其IPO路上唯一的“不确定性”。钛媒体APP 6月18日发布的《白家换马甲变网红阿宽,增收不增利仍要拼抢A股速食第一股|IPO速递》一文中就提到,阿宽食品子公司经营不善拖累业绩增收不增利,在供应商、客户等上下游关系上还存在披露不充分的嫌疑。
此前的文章中提到,后疫情时代,方便食品高增长难延续,摆在网红阿宽面前的,不仅仅是如何把路走宽的问题。如今看来,作为食品企业,做好品控、保障食品安全才是第一要务。
二季度投诉量高达165件
成都市市场监督管理局的公告显示,根据《市场监督管理投诉举报处理暂行办法》相关要求,按照《四川省市场监督管理局关于开展消费投诉信息公示和行政约谈的实施意见》的相关规定,经筛查核实全国12315热线平台成都市2022年二季度消费投诉数据,四川白家阿宽食品产业股份有限公司投诉较为集中。2022年6月27日,成都市市场监督管理局针对消费者对其反映的问题依法进行了行政约谈,并督促经营者限期进行整改。

(来源:成都市市场监督管理局官网)
根据公示表格信息,今年二季度,白家阿宽被投诉量高达165件,投诉的主要问题为“所售部分方便食品存在黑点黑斑、异物等问题”。
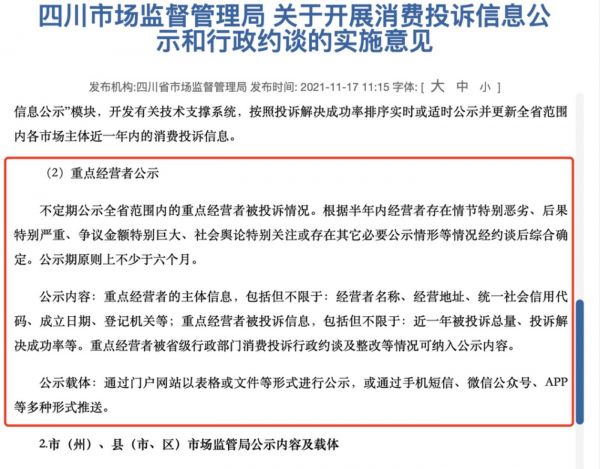
钛媒体APP注意到,按照四川省市场监管局出台的《关于开展消费投诉信息公示和行政约谈的实施意见》,投诉公示内容包括普通全量公示和重点经营者公示两类。
其中,重点经营者公示为“不定期公示全省范围内的重点经营者被投诉情况。根据半年内经营者存在情节特别恶劣、后果特别严重、争议金额特别巨大、社会舆论特别关注或存在其他必要公示情形等情况经约谈后综合确定。公示期原则上不少于六个月。”公示内容包括重点经营者的主体信息、被投诉信息、被省级行政部门消费投诉行政约谈及整改等情况等。公示通过门户网站以表格或文件等形式进行,或通过手机短信、微信公众号、APP等多种形式推送。

(来源:政府官网)
对于该次约谈,白家阿宽回应媒体称:“后续会通过官方渠道回应此事,目前还没有接到关于如何整改的通知。”
曾因食安风波上热搜
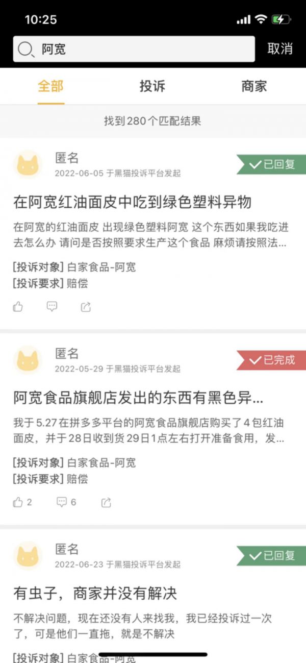
事实上,除了12315热线平台的投诉外,白家阿宽在其它一些平台遭到的投诉也不在少数。钛媒体APP注意到,在黑猫投诉平台上,关于阿宽食品的投诉就高达280条,且其中多为投诉公司产品内有虫卵、黑色异物、塑料、头发等各类涉及食品安全的投诉。对比截至6月17日的投诉量275条,近段时间投诉有明显新增。

(来源:黑猫投诉平台)
在电商销售平台上,也有不少消费者在评论中提及收到货品有异物。
值得一提的是,今年2月,阿宽食品就曾陷入食品安全风波。彼时,因为有消费者在小红书上发帖称,在阿宽红油面皮塑封膜里发现不明黑色物体,怀疑是老鼠肉,引发大量关注并快速登上热搜。后来当事消费者在社交平台发布声明称,经市场监管部门现场拆包检查,三方一致认可,面饼中黑色部分并非老鼠,而是面皮发霉所致。消费者同时表示,因为缺少更多证据,市场监管部门、阿宽面皮方和消费者均无法认定发霉受潮出自哪一环节。
针对公司品控、多投诉和食品安全的问题,此前钛媒体APP发函向白家阿宽进行求证,但公司仅回复“相关情况以更新后的招股说明书为准。”
(本文首发钛媒体APP,作者|苏启桃)
相关推荐
IPO路上因投诉多被约谈,白家阿宽还能对A股胃口吗?|IPO速递
白家换马甲变网红阿宽,增收不增利仍要拼抢A股速食第一股|IPO速递
阿宽食品:“方便食品第一股”争夺战继续
红油面皮撑起10亿营收,阿宽冲刺A股“方便食品第一股”
走红的红油面皮,能撑起“方便食品第一股”吗?
2020年美股最大IPO出炉,Airbnb股价被高估了吗?
红星美羚IPO被否,大客户蹊跷注销,合作疑点重重 | IPO速递
中止IPO!冰峰饮料冲刺A股失利,“国产老汽水”情怀难续|IPO速递
36氪独家 |「白家食品」半年内再获近2亿元B轮融资,高瓴创投、茅台建信加盟
雷军最看重的一次投资,有希望IPO止血吗?
网址: IPO路上因投诉多被约谈,白家阿宽还能对A股胃口吗?|IPO速递 http://www.xishuta.cn/zhidaoview26037.html
推荐专业知识
- 136氪首发 | 瞄准企业“流 3930
- 2失联37天的私募大佬现身,但 3220
- 3是时候看到全球新商业版图了! 2809
- 436氪首发 | 「微脉」获1 2759
- 5流浪地球是大刘在电力系统上班 2708
- 6招商知识:商业市场前期调研及 2698
- 7Grab真开始做财富管理了 2610
- 8中国离硬科幻电影时代还有多远 2328
- 9创投周报 Vol.24 | 2186
- 10微医集团近日完成新一轮股权质 2181
