科创板半年记
题图来自东方IC,本文来自微信公众号:钛禾产业观察(ID:Taifangwu),作者:张敬业,数据支持:钛禾产业研究院
2019年4月26日,半个北京城都处在严格的交通管制中。
长安街沿线、整整小半圈的二环、鼓楼大街一路朝北直到北辰西路,几乎每一个路口、立交桥、地下通道,都有武警、交警和协警的身影。管制路段的最北端,是水立方旁边的国际会议中心,第二届“一带一路”国际合作高峰论坛开幕式正在此召开。
长安街管制路段西起复兴门,与大名鼎鼎的金融街紧紧相邻。
这一天,世界的目光注视北京。而就在同一个时间,北京金融街内的投行券商们,也在密切关注着另一个事件:科创板主题第一支基金——易方达科技创新混合型证券投资基金于26日上午正式开始发行。
“春秋多佳日,登高赋新诗。”——主席在“一带一路”高峰论坛开幕式上致辞的同时,源源不断的认购申请订单正在通过中国银行这个唯一的销售渠道涌入第一支科创板主题基金中。原本限售10亿元的易方达科创基金,整个上午都处于“读秒”状态,每隔几分钟就产生新体量的销售数据。截至11点半,开售仅两个半小时,销售额就达到了60亿,全天销售过百亿。
第一只科创板基金一炮而红。
29日,又有六只科创板基金——南方、华夏、嘉实、工银瑞信、富国和汇添富正式发行。一天后,多家基金公司发布公告称,科创板基金提前结束募集。首批7只科创板基金的合计首募规模超过1200亿。

首批7只科创板主题基金
7支基金,全部以大比例超售。此刻的资本市场,如同一张拉满的弓,瞄准科创板,只待万箭齐发的一刻。
一、科创板180天
2018年11月5日,聚焦中国首届进博会的全球媒体,却被开幕式上另外一个消息所震撼。开幕式主旨演讲中,主席亲自宣布将在上海证券交易所设立科创板,并将在中国首开先河试点注册制。
这是中国股市有史以来,第一次由国家一把手在国际性大会上向全球发布消息,规格之高前所未有。
话音落地,马力全开。
这枚发射于2018年冬天里的信号弹,让已经逐渐进入蛰伏冬眠状态的资本市场又立刻兴奋起来。科创板就如同齐天大圣手中的金箍棒,将证监会、交易所、地方政府、资本圈、科技企业以惊人的速度搅动起来。
科创板提出至今,已足足180天。这半年来,身处漩涡中心的各方力量又做了哪些事情?
对于证监会来说,这是一个满满当当,带着浓浓“加班”味道的时间线。
2018年11月5日,进博会上,科创板和注册制首次提出;
2019年1月30日,证监会发布《关于在上海证券交易所设立科创板并试点注册制的实施意见》。同日,上海证券交易所就设立科创板并试点注册制相关配套业务规则公开征求意见;
2019年2月13日,证监会党委委员、副主席李超主持召开座谈会,听取部分行业专家、证券公司、基金管理公司、创投机构和科创企业代表对设立科创板并试点注册制相关制度规则的意见建议;
2019年2月20日至21日,证监会主席易会满围绕设立科创板并试点注册制有关问题,带队赴上海听取市场机构对相关制度规则的意见建议,并调研督导上海证券交易所相关改革准备工作;
2019年3月1日,证监会发布《科创板首次公开发行股票注册管理办法(试行)》和《科创板上市公司持续监管办法(试行)》;
2019年3月4日,《上海证券交易所科创板股票发行上市审核问答》正式发布,科创板配套规则进一步明晰;
2019年3月15日,上交所正式发布《保荐人通过上海证券交易所科创板股票发行上市审核系统办理业务指南》与《科创板创新试点红筹企业财务报告信息披露指引》;
2019年3月18日,科创板发审系统上线;
2019年4月中旬,第一届科创板股票上市委员会成立大会在上交所交易大厅举行;
2019年4月26日,第一只科创基金易方达科技创新混合型证券投资基金发行;
2019年4月29日,六只科创基金发行……
准备工作正在加快进行。从宣布到发布《实施意见》仅仅用了86天,而推出《科创板股票注册管理办法》试行版仅仅用了30天,其中还包含7天春节假期。
上海证券交易所市场发展与服务专业委员会专职委员王勇表示,计划到5月底完成全部科创板技术准备和制度准备,最快6月可以开板,开板前还有5项业务细则需证监会批准后发布。
证监会以罕见的高效率推进科创板落地。而对于地方政府来说,他们明白,这不仅是政治任务,也是难得的发展机遇,事关地方产业未来至少十年的发展前景。
最高1000万上市奖励!这是西安高新区为上市科创板的企业准备的重奖。
出台政策支持的不止西安一家,各省市都在争着出台利好消息和政策,为了鼓励和引导辖区内有潜质的企业抢先登陆科创板,地方政府下了血本。

部分省市对科创板上市企业的奖励政策
细看申请科创板的企业,还能看到不少政府设立的引导基金身影。这些拟上市企业的命运和前途,早已与地方经济紧密捆绑,甚至与国家产业血脉融汇在一起。

科创板背后的政府引导基金
除了物质奖励,还有贴身服务。深圳为100多家科创板后备企业代表进行了专题讲座辅导;成都搭建起全市科创板上市资源库,该资源库包含近150家企业,其中有10余家种子企业,政府将对这10家“种子选手”进行一对一专项指导,尽最大努力争取在年内完成科创板上市申报;合肥市金融办“一对一”走访动员,督促中介机构全面梳理规范企业财务、法务问题,做好科创板上市申报准备工作……
其中西安高新区还设立了“高新区龙门贡献奖”,对科创板企业上市过程中表现突出的服务机构予以鼓励。鼓励券商直投高新区内科创板企业,每家机构每个项目最高奖励300万。
服务是全方位的。从政策解读到服务配套,再到大手笔奖励制度,地方政府不可谓不用力用心。
经历了2018的黯淡,资本市场已经很久没有这样令人振奋激动的消息了。
身处资本市场一线的券商、投行、基金们,则迅速组成工作小组,专门跟进科创板标的。
魏璋是一家国内知名券商投行部的业务经理,科创板征询意见稿下发后,原有项目组被重新划分,加班更加频繁了。
“这一个月,每周要飞十几个城市,对酒店比对家还熟。我女儿1岁零9个月了,我有时都担心出差回来她不认识我了”。
为了做出一个成功的保荐案例,大家都在玩命加班。
时间紧,任务重,上面给的Deadline日期太近,意味着工作量变成以往的两到三倍。在全民声讨996的时候,资本、券商们这几个月却在过着“8116+8”的日子。
魏璋说:“有很多券商业务团队都在抢科创板的项目。虽然强制保荐机构跟投,并且要求是自有资金,但我们很看好科创板这次机会,风险与机会并存嘛,能接受高风险才能抓住大机会”。
拿到入场券的资本摩拳擦掌,早已提前瞄准猎物,而门外仍有大量资金焦急排队,等待入场。据测算,包括仍在排队待批的科创板基金、存量的开放式权益基金、战略配售基金,至少有2100亿元的资金预留给科创板。[1]
“爱情来得太快好像龙卷风”,这是张先权的一句调侃,他就职的新材料公司,就在首批科创板企业名单中。
“我们这行很少有资金敢投,投入大,周期长,营收慢。同事们也曾聊过这个问题,我们的一致意见是得到信贷支持的可能性太小了,除了国家给钱,想不出会有哪家投资机构敢去赌。但这次科创板不一样,不仅政府来宣讲做工作,PE、券商也来了好几拨,申请报上去后,审批速度超乎想象的快,3个月不到就通知说进名单了。”
在许多职业投资人的眼里,这将是暨创业板之后的又一场饕餮盛宴——科创板所圈定的新一代信息技术、高端装备、新材料、新能源、生物医疗等领域,是国家科技未来的战略主攻方向,也是未来最大的机会。
但是,这一次投资者的出手,明显与以往风格不同。与往日的热血沸腾相比,这一次的资本市场,冷静了许多,甚至局部充满着纠结与矛盾。
一方面,资本市场太害怕错过这次机会,因为他们尝过失去机会的滋味,长达二十年。另一方面,曾经的泡沫破碎,仍让投资者们心有余悸。
二、二十年患得失
曾经错过中国互联网的黄金二十年,这件事至今让中国资本市场隐隐作痛。
上世纪八十年代,是美国风险投资的第一个黄金时代。以IBM、苹果、微软等新兴科技公司为主要力量掀起的“第三次浪潮”,拉动美国经济走出“滞胀”困局,也让美国早期的风险投资者们赚到了第一座金山。
而彼时刚开始蹒跚学步的中国资本市场,也考虑将美国经验引入所用。1985年11月,国务院批准设立中国新技术创业投资公司(中创公司),中国第一家风险投资机构宣告诞生。
八十年代的中国,专业投资机构如大熊猫一般稀缺,最早的“创业公司”几乎没有融资渠道,中创公司的出现可谓是旱地一声雷。成立的第一个月内,中创公司就收到了两百多份商业计划书,当时叫做“申请投资报告”。
在那个尚处于“个体户光荣”的时代,风险投资的概念第一次出现在报纸上,刷新了国人的认知。彼时,距离《公司法》的出台还有8年时间,距离新中国第一家证券交易所——上海证券交易所开业还有5年时间。
没有产权交易概念的结果是,没有并购与股权转让——投资,可以!退出,不行!没有退出机制,中创公司回笼资金的方式基本上只剩下了分红。
靠着国家下拨的1000万美元启动资金,中创公司成为了中国风投行业第一个吃螃蟹的人。但问题接踵而来,国家下拨的资金性质是政策性贷款,“短债长投”很快引发了资金周转问题。[2]管理机制落后,专业人才奇缺亦是无法绕过的问题。
1998年,中创公司迫于资金压力,利用金融牌照高息揽储,被央行关闭清算。大名鼎鼎的中国风投鼻祖正式退出历史舞台。

中创公司发布的“第二号金融债券”票样
当年倒下的远不止中创公司一家,中国本土创业投资机构因为种种问题,在那段时间经历了一波整体倒闭潮,市场发展几乎陷于停滞。但当年这一波倒闭潮常常被人忽视,因为1998年的中国资本市场实在太不起眼,VC/PE一年投资额仅5亿美元左右,投资机构管理的资本也很小,很多基金只有1亿美元规模。[3]
恰恰是1998-2000年,中国出现了第一次互联网浪潮。搜狐、新浪、网易、腾讯、阿里巴巴、百度……未来二十年后,中国最重要的互联网公司几乎全部诞生于这两三年间。而这些日后深刻改变中国人生活的企业,除腾讯在港股上市外,其他几乎都选择赴美上市。
为何不在境内资本市场上市?非不为也,实不能也。
国内A股市场的上市审核程序中,有一条规定——
“最近3个会计年度净利润均为正数且累计超过人民币3000万元;最近3个会计年度经营性活动产生的现金流量净额累计超过人民币5000万元,或最近3个会计年度营业收入累计超过人民币3亿元”。
尚处幼年、嗷嗷待哺的新兴互联网公司们,几乎都被这一条上市标准挡在了门外。
缺乏重资产、又长期烧钱的互联网企业,在彼时的中国资本市场眼里,还是一个迷茫的存在。银行不给贷款,国内又缺乏有效的配套融资渠道,境外风险投资机构在中国数字经济飞速增长的大潮中长驱直入。
几乎所有如雷贯耳的互联网巨头,早期的主要资金来源都与境外VC、PE投资机构有关。这意味着,绝大多数互联网巨头,都是合资企业。
而我国法律对境外资金投资电信相关企业(含互联网在内)有非常严格的限制,合资企业基本上不可能获批。为了解决这个问题,新浪开创了VIE架构,试图绕过政策监管。然而证监会视VIE架构为规避法律政策,合法性有问题,仍然不允许境内上市。

VIE架构设计,成为当时互联网企业的无奈之举
与国内市场“严进宽出”的审核制不同,美国资本市场采取“宽进严出”的注册制。对于拟上市公司不设盈利门槛。只要你的公司业务高速增长,占据很大市场份额,即便亏损也能上市。
对于早期互联网公司来说,去纳斯达克上市,几乎成了唯一的路径。
鲁迅先生说:“倒洗脚水不要连孩子一起倒掉”。而彼时的A股市场,恰恰犯了这个错误,以至于错失了中国互联网的黄金二十年,国内投资者难以分享到独角兽企业成长的红利。
新浪,是第一家纳斯达克上市的互联网公司。它入场的时机恰好处在纳斯达克阶段性盛世的末端。好景不长,2000年美国互联网泡沫破裂让美国硅谷与华尔街遭受重创。新浪的发行价是每股17美元,跌到最深处甚至达到每ADS仅1美元。同期的网易、搜狐等也经历了类似的过程。

纳斯达克成为中概股们蜂拥上市的福地,日后的互联网泡沫破灭,也成为众多中概股的伤心之地。
大洋彼岸的蝴蝶扇动翅膀,掀起了中国资本市场的狂风暴雨。
国内创投市场遭受的重创,影响超出人们想象——人民币基金所遭受的打击甚至比美元基金更为严重。创投机构变得极度谨慎,这件事也直接导致了还未成型的创业板中途搁浅。
相对于美国资本市场,彼时的中国资本市场还需要面对一个巨大的历史痼疾——退出难。
中国的证券市场在设立之初,对国有股流通问题总体上采取了搁置的办法,在事实上形成了股权分置格局。国有股和法人股不能像普通股一样上市流通,由此,国有股、法人股、普通股这三者就形成了“同股不同权,同股不同利”的局面,本该利于资本市场长久发展的上市公司成为利益的冲突体,这也损害了资本市场的定价功能。[4]
转折起始于2005年。这一年4月29日,中国证监会发布《关于上市公司股权分置改革试点有关问题的通知》,宣布启动股权分置改革试点,这就是载入中国资本历史的“股改全流通”。
从此之后,中国本土创投机构总算真正有了IPO退出渠道。随着后来牵引出的新股发行的全流通,本土创投此前投资的项目终于可以开始在二级市场退出。2005年的这项改革,终结了制约中国股市的流通股和法人股分裂的历史制度,造就了2005年至2008年一波长达4年的牛市。
2009年10月30日,创业板开市,苦熬十年的本土创投机构终于迎来了梦寐以求的退出通道。此后,中国本土基金规模爆发式增长,投资数量远超美元基金。
二十年前,中国VC/PE一年投资总额仅不到40亿人民币。现在中国股权投资机构管理的资金总量超过5万亿人民币,在中国证券投资基金业协会备案的投资机构约2万家,活跃的管理机构接近1万家。曾经蹒跚起步的中国资本市场,在向世界学习的过程中犯过错、交过学费,又在一次次试错中变得成熟稳健。
互联网黄金二十年,造就了一批新生代的科技创新力量。如今,中国互联网企业已经走到了世界前沿,从抄袭国外产品到反向全球输出新玩法。BAT的体量和影响力,已经可以和硅谷巨头分庭抗礼,从海外上市融资到反哺国内资本市场,培育中国科技新的独角兽。而新一代本土科技企业背后的资本玩家,已不再是清一色的海外机构,更多是具有全球视野、中国理解的本土投资家。
“金融稳,经济稳;金融活,经济活”——宽畅活跃、日臻成熟的国内资本市场,给“大众创业、万众创新”做好了资金和游戏规则上的准备。
二十年资本市场患得失,虽然错过了中国互联网最辉煌的黄金二十年。但却让中国资本市场上下都明白了一个道理——中国拥有多层次的企业结构,必须培养多层次的资本市场为其服务。资源错配会造成巨大的浪费,募、投、管、退,各环节通畅才能形成良好的投资循环。
三、“给资本套上笼头”
不同的角色,对科创板有不同的期待。资本看重投资标的的收益前景,地方政府看重辖区内中长期产业发展,而国家看重核心科技的战略意义。
新中国证券交易市场自1990年开设以来,即将迈入三十而立之年。曾经A股市场那段妖魔频出、兵荒马乱的岁月已逐渐成为过去时。如何让中国的金融市场回归到服务于实体经济的本质?让投资者从“炒股票”回归到价值投资,在国家意志的指挥棒下,按照既定的方向持续释放强劲推力?
这是一个难题——意味着科创板的制度设计必须是一个多赢的局面,才有长久运转的可能。而资本市场这个大池子里,玩家众多,一块巨石投入湖心,势必牵扯多方利益格局的变化。
利益方一多,看法就多。
某创业板上市公司董事长张生有他自己的担忧,科技股在一级市场已经把估值抬得很高了,有较大的泡沫存在,陈生担心科创板的推出有可能会把这个泡沫再度放大:
“可能只是给一级市场的投资者一个套现的机会,科创板是否会从A股分流资金也是一个问题”。
在投资圈也有很多持谨慎态度的投资人。曾经历过纳斯达克中概股崩盘的某投资机构合伙人方恒,就是秉持“先观望,让子弹再飞一会”态度的投资人:
“我的担心基于一个判断:国内A股的估值普遍偏高,一级市场与二级市场倒挂现象严重。现在一级市场投资者到二级市场之后,是没有盈利空间的,Pre-IPO就是含泪敲钟。我认为二级市场一直在调整,一级市场的估值一定会下杀到一个合理的位置。但是科创板一推出,期待已久的一级市场的估值中枢下移这件事就不会发生了,一级市场还是存在估值过高的现象。”
“这只是出于谨慎考虑,但总体来说,我还是很看好科创板的”。方恒补充道。
同为投资人的谢君翔则持有不同的观点:
“第一次听到科创板这个词时是懵的。不清楚它的定位,也不清楚科创板和创业板、新三板的区别。直到我在新闻上看到科创板实行‘注册制’时,我才觉得这次科创板的制度设计抓住了文眼,科创板的推出,其意义不亚于当年股权分置改革。”
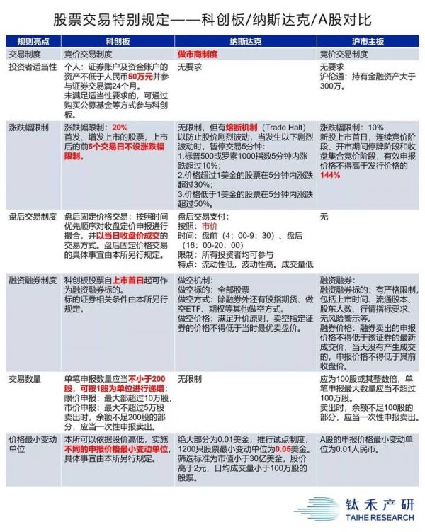
在各路专业人士解读中,注册制是科创板最大的特点之一。它虽在中国是第一次尝试,但在美国纳斯达克则是经过几十年验证的成熟制度。于是,有媒体习惯性的将中国科创板与美国纳斯达克对标比较。但细看其规则设定,又与纳斯达克有诸多不同之处。

虽然借鉴了纳斯达克的部分经验,但科创板的诸多细则与纳斯达克明显不同。
对于中国高科技产业历来存在的融资难问题,究其原因无外乎以下——
高科技企业属于智力资本密集型。不同于动辄能拿出抵押物获取银行贷款支持的重资产行业,很多企业早期几乎没有资产可供抵押,难以得到银行的投资。它也不同于炒概念玩模式的互联网产业,高科技领域的创新周期长、投入大、风险高,一个品类中能脱颖而出的独角兽,也往往是一将功成万骨枯的结果。押中宝固然盆满钵满,押错宝却也是当掉底裤。
银行不愿投、资本不敢投。在科创板以及更早的创业板推出之前,高科技产业除了靠申请国家经费支撑漫长的产研之路外,其他融资渠道寥寥无几。
资本的逐利性无法改变。国家想要驯服精明的资本,驱使其服务于科技战略蓝图,让本土创投机构愿意投资高科技企业,首先需要让资本在其中看到收益的预期。而创造性的交易和退出机制,也成为科创板的设立亮点之一。

科创板的六大“亮点”
从科创板的定位即可看出,科创板支持的主要是发展期到成熟期的企业。而投资这一阶段的企业,对机构同样有着更高的要求——需要具备专业素养,更需要有强大的资金实力和十足的耐性,才能陪伴企业熬过漫长的产业化蛰伏期。
从上市条件上看,科创板也为尚未达到盈利条件的高科技企业开了绿灯。然而,科创板看似以注册制替代审核制,放松了对企业市盈率的门槛,但并不代表放弃了对申报企业的质量管控。在内部人士的眼里,这次科创板是直击企业的竞争力,即科技创新能力。
这是一个无章可循的大胆创举。科创板的设立,再一次向全球的资本市场贡献了中国特色。放眼世界,不管美国或者香港,尚没有一个板块是按照企业的核心竞争力来制定游戏规则的。
这个设想听起来容易,执行起来却极为复杂——科技创新能力原本就是一个弹性十足的概念,如何保证客观公正透明?从目前的推进情况来看,所有申报企业均为地方政府前期挨个摸排后上报的名单,同时结合公开问询。从第一批申报企业反馈的问题来看,证监会在信息披露上毫不马虎,甚至比其它板反馈的问题多得多,对信息披露的要求非常严格。
与此同时,科创板企业如何定价一直是市场关注的焦点——取消直接定价,进行市场化询价是此次科创板企业IPO的核心规则。而在此基础上,证监会引入了“保荐+跟投”的机制。
根据1月30日出台的科创板细则,保荐机构可以通过旗下子公司以自有资金对新股以发行价格进行认购,跟投主体不参与询价与定价,只能被动接受价格,强制保荐机构拿出自有资金认购2%-5%新股,且锁定期两年。将保荐机构绑上战车,迫使其进行深度利益绑定,以督促保荐机构勤勉尽责做好辅导、保荐工作。
种种迹象表明,对于那些自身能力欠缺、后劲乏力的科技企业,想靠上市来完成“套现割韭菜”的侥幸心理,基本可以打消。对于那些仍抱有“上市即收割”幻想的资本,科创板也不是一个好去处。这一次,国家决心为资本套上笼头,使其成为国家核心科技战略的助推力量。至于举措收效如何,还需要时间来证明。
注册制、允许同股不同权、市场化定价机制、允许红筹股通过发行CDR在科创板落地……科创板作为一块巨大的试验田,几乎囊括了所有中国资本市场想尝试、想解决的问题。
科创板,是中国资本市场的又一块关键战略版图,是中国A股经过多年探索试错后决定开辟的一条新路,决心很大,野心也很大。
四、角逐“无人区”
钛禾内部曾经讨论过一个问题——科技对于一个国家的命运来说,到底意味着什么?
笔者脑海里蹦出一个词——生态位。对于核心科技的掌握和产业化水平,决定了一个国家处于世界的哪个生态位上。
2017年12月19日凌晨,特朗普政府公布了其首份国家安全战略报告。在这份报告中,美国将中国的定义调整为“战略竞争者”。2018年下半年,中美贸易战爆发。
从中兴到华为事件,都指向一个事实——中国在核心科技领域,已经逐步拥有让对手忌惮的竞争能力。历史的经验教训表明,像中国这样体量的大国,只有在核心科技领域做到自主可控,才能有足够的实力争夺国际话语权。
作为一个工业后发国,到如今被网友戏称为“发达国家粉碎机”的中国,经过多年技术积累,在各领域实现突破,建立了全球最完善的工业体系。部分前沿技术的研究已达到世界顶尖水平。部分产业虽与国外仍有较大差距,但却在快速提升的经济实力支撑下,快速补齐短板。
如今,中国已经从“人口红利”逐步过渡到“工程师红利”。中国的科技能力正逐步向新的未知之地延伸,中国科技企业正在渐次踏入“无人区”。
科技创新,首当其冲的一个关键词就是“融合”。我们常说的“产学研一体化”这个词,包含了教育、科研、产业化三个层次,包含了不同社会分工在功能与资源优势上的协同,技术创新上、中、下游的对接与耦合。
学-教育,解决人才问题;研-科研,解决技术突破;产-产业化,解决技术向成果转化,实现从新技术向系统应用能力的转化。在这三个层面中——
学,从2008-2018这十年间,中国培养了7400万大学毕业生,其中包括540万研究生,人才累积雄厚。留学人员的归国,也成为科技创新的一大重要人才来源。根据教育部数据,从1978年到2018年底,各类出国留学人员累计达585.71万人。其中153.39万人正在国外进行相关阶段的学习和研究;432.32万人已完成学业;365.14万人在完成学业后选择回国发展,占已完成学业群体的84.46%。
研,更侧重技术突破能力。根据科技部数据测算,在2005-2015年的十年中,全国大中型制造业企业研发人员数量年均复合增速为12.8%。R&D经费支出是另一个观测指标,大中型高新技术产业新产品开发经费支出十年年均复合增长率达20%。[5]历经多年的持续投入,如今的中国科技产业正在经历一个密集的技术收获期。
另一项可以侧面证明成绩的是PCT国际专利申请数量。2018年PCT国际专利排名前五名是美国、中国、日本、德国、韩国。中国PCT国际专利申请量达到53345件,排在世界第二。而在2015年,中国还是以31031件排名第四。

2018年PCT国际专利申请数量。相对于各国在自己国内申请的国内专利来说,由世界知识产权组织发起的PCT国际专利是含金量较高的。
而落实到产业化,则需要社会资源、生产体系、金融保障等多个层面的准备。
多年来,芯片、高端装备、生物医药等领域,中国高度依赖进口。从学习外国先进技术,到自主研发,需要的资源投入何止翻倍。在科学技术不断挺进、制造业迈向中高端的同时,中国核心科技产业更需要根正苗红的国内资本保驾护航。
高端科技需要有效的本土资本市场输血。科创板,正是国家为科技领域开疆拓土所设置的一块磨刀石,是中国经济进入高质量发展的阶段的一项重大金融制度安排。
日拱一卒无有尽,功不唐捐终入海。无论是资本市场还是技术研发,我们走过弯路,也经历过曲折。我们也在一次次教训中吸取经验,修正步伐。改革进入深水区的中国,探索不会停止。
未来已在眼前。我们面对巨大机会的同时,也面临着巨大的未知。
参考文献:
[1] 新京报,张姝欣,《科创板基金都已超募 合计募资规模近千亿》,2019
[2] 投中网,陶辉东,《中国VC往事:中国创投的80年代》,2018
[3][4] 投资界网站,《中国创投简史》,2016
[5] 郭磊《工程师红利——中国下一个十年的人口红利?》,2017
注:应受访者本人要求,文中部分人物为化名。
本文来自微信公众号:钛禾产业观察(ID:Taifangwu),作者:张敬业,数据支持:钛禾产业研究院。未经授权转载、盗用者,保留追究其法律责任的权利。
相关推荐
科创板半年记
科创板IPO大狂欢
科创板进入开板倒计时,详解6家潜在“科创板第一股”
科创板“吸引力法则”
上交所:欢迎蚂蚁集团申报科创板 这展现科创板吸引力
“造富机器”科创板一周年了,暴富的都有谁?
商业银行如何掘金科创板?
科创板,野心与决心
雷军冲刺科创板
科创板IPO大狂欢:市值飙升,财富自由的声音响彻云霄
网址: 科创板半年记 http://www.xishuta.cn/zhidaoview246.html
推荐专业知识
- 136氪首发 | 瞄准企业“流 3930
- 2失联37天的私募大佬现身,但 3220
- 3是时候看到全球新商业版图了! 2809
- 436氪首发 | 「微脉」获1 2759
- 5流浪地球是大刘在电力系统上班 2708
- 6招商知识:商业市场前期调研及 2698
- 7Grab真开始做财富管理了 2610
- 8中国离硬科幻电影时代还有多远 2328
- 9创投周报 Vol.24 | 2186
- 10微医集团近日完成新一轮股权质 2181
