回购救得了中概股吗?

图片来源@视觉中国
文|盒饭财经,作者 | 邢思远,编辑 | 彦飞
过去一年多,中概股陷入寒冬,股价腰斩者比比皆是,跌去90%以上的也不鲜见。上市公司为了挽救股价,又祭出了大笔回购股票这个压箱底招数。
3月22日,阿里巴巴集团宣布追加100亿美元股票回购计划,回购规模由150亿美元扩大至250亿美元,回购将持续至2024年3月底。

本次回购是阿里两年前启动的股票回购计划的延续。早在2020年12月28日,阿里董事会授权回购100亿美元的美国存托股(ADS);2021年8月3日,阿里宣布将回购规模扩大至150亿美元。
公开信息显示,截至今年3月18日,阿里已经回购5620万股ADS,总价值约92亿美元。以250亿美元计算,阿里本轮回购相当于从二级市场赎回了约1/10市值。这是中概股历史上最大规模的回购。
持续下滑的股价,是阿里大规模回购的主要原因。2020年底以来,阿里美股股价从319.32美元的高点一路下行,一度逼近100美元关口,跌幅约2/3。
回购消息公布后,阿里消息应声上涨。周二美股交易中,阿里大涨11%,报于114.99美元。
除了阿里,腾讯、小米等公司也把回购视为股价救赎手段。
今年以来,腾讯已有多次回购动作,累计回购价值21.96亿港元的股票。腾讯股价也在近期复苏,从297港元的52周低点迅速回升至389港元。
据《巴伦周刊》报道,小米则在过去三个月里进行了9次回购,总回购金额约2676万港元。3月22日晚间,小米集团在发布财报后宣布,董事会正式决议行使股份购回授权,以不定期按最高总额100亿港元于公开市场购回股份。
但这些回购尚未发挥神奇作用。今日港股交易中,小米涨幅一度接近10%,最终报于14.78港元,上涨逾4%;与30.45港元的52周高点相比,仍然相当于腰斩。
其他体量较小的中概股也先后宣布了股票回购计划。
3月2日,网易完成年内首次回购。3月10日,BOSS直聘宣布将在未来12个月内最多回购1.5亿美元的股票。3月22日,腾讯音乐发布财报时提到,去年公布的10亿美元股票回购计划已执行超50%,剩余部分将在2022年推进完成。
以往每年都会有上市公司回购股票,但今年格外多。根据同花顺统计,今年以来港股市场上已经有100余家公司回购,合计金额为85.2亿港元,是去年同期的三倍。

图片来源@21世纪经济报道
公司回购股票,理论上能够给资本市场起到“定心丸”作用,有利于在熊市中稳定投资者信心和预期。证监会也在鼓励这种选择。
3月16日,证监会在传达学习国务院金融委专题会议精神时表示,要鼓励上市公司加大增持回购力度。可以预见,未来将会有更多的上市公司出手回购。
面对低迷的股价,除了上市公司自己回购以外,一些投资人也试图抄底。3月14日、15日,知名投资人段永平连续表态,计划卖出伯克希尔B股以及苹果,用来抄底腾讯。
上市公司拿出真金白银回购,表达长期信心,目的是防止各类投资者的恐慌踩踏。但现实层面,回购能否在中概股寒冬中带来足够的暖意,仍然是未知数。
01
面对资本市场的股价波动,公司回购“护盘”已经不是什么新鲜事。
2010年的3Q大战,腾讯股价受此影响大跌,腾讯连续4天在市场回购了262.4万股。
2018年3月,腾讯第一大股东Naspers大举减持腾讯控股股份,彼时腾讯股价跌幅直接跌回十年前,腾讯果断耗资10亿港元,进行24次回购股票。
腾讯早期的这些回购,随着经济形势和公司业绩好转,日后股价纷纷触底反弹,算是精准抄底。
自2018年上市以来,小米也频频进行大手笔回购,力图提振股价。
2019年9月3日,眼见上市后股价一路走低,小米集团公告称将以最高总价120亿港元购回股份。经不完全统计,从上市截至2020年6月,小米集团已回购41次。
偏好回购股票的,除了互联网企业,还有一些传统行业公司。
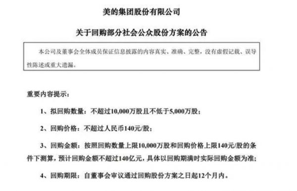
比如有A股“回购之王”之称的美的集团。2015年,美的集团股价大跌后,美的首次出手回购,尝到甜头后,2019年开始连续三年进行大规模回购计划,用于实施股权激励和员工持股计划。
去年2月末,美的集团公布一项百亿元回购计划,原本计划一年内完成。仅用一个月,美的就提前完成任务,并在5月再度宣布斥资50亿元回购。

同为家电行业巨头,格力也不甘落后,去年抛出最高150亿元的回购计划。数据显示,格力电器自2020年以来,就完成了三轮回购计划,耗资270亿元。
此外,从去年开始,受到股市震荡等因素影响,美国企业不断创下股票回购纪录。
根据标普道琼斯指数公司的数据,五大科技巨头苹果、谷歌母公司Alphabet、Meta、甲骨文和微软,在2021年三季度的回购股票总额高达667亿美元。美股所有企业的回购总额,更是超过了2018年第四季度创下的2230亿美元历史记录。
02
华南某券商互联网行业分析师向券商中国表示,“通常来看,公司回购股票的原因之一,是可以通过减少市面上的流通股来推高股价,并提高每股收益。此外,回购也能反映出管理层对公司前景的乐观态度和对财务状况的信心,可以稳定并提振投资者信心。”。
武汉科技大学金融证券研究所所长董登新表示,上市公司可以用于股权激励或者用于债券转换等,这将减少公司的流通股数量,提高公司每股收益。
中南财经政法大学教授盘和林认为,注销回购股份会减少流通股,增加单股的价值,能够增加投资者权益,等同于分红。
上市公司在完成股票回购后,由于回购股份不可以再次卖出,一些公司将这些股票是用于员工持股计划或股权激励。
另一些公司则选择对部分回购股份予以注销。比如伊利在2020年发布公告,对回购的11.63万股予以注销;格力电器累计注销金额更是高达200亿元,还创下“A股史上最大规模注销记录”。
除了回购,一些公司的高管、股东等也会通过增持方式,释放对公司未来看好信号。
据不完全统计,今年3月,就有30多家上市公司披露重要股东增持计划。
港交所披露信息显示,年初至今,李嘉诚已累计增持长实集团约97.3万股,增持均价在48.4港元至51.74港元之间不等。
美的集团控股股东何享健也曾多次增持美的股票。去年11月,美的集团公告称,何享健于2021年6月3日至9月22日增持公司股份约1431万股,完成了相关的增持计划。
不过,这些公司虽然有回购、高管增持等行为,甚至创纪录式回购股票,但依然没能改变股价持续下跌的走势,甚至“越买越跌”。
比如阿里,截至3月22日美股收盘,阿里报114.9美元/股,股价较最高点腰斩;美的虽然多次宣布回购,从去年3月至今,股价依然持续下跌,与不断增加的股份回购规模形成对比。
总的来说,2022年对上市企业而言是异常艰难的一年,诸多公司股价不断创造新低,在今年3月中旬更是遭遇“滑铁卢”,从市场重建信心到扭转股价颓势,显然还需要时间。
参考资料:
《阿里赌了把大的,用250亿美元回购证明自己被低估》,巴伦周刊;《回购潮叠起,2800亿巨头下场了》,东方财富网;《小米上市以来已回购41次:再度回购能否改变股价颓势》,证券时报网;《市场见大底了吗?历史一幕再现:上市公司掀“回购潮”!还有公司通过私募产品抄底!》,每日经济新闻;《继阿里之后,小米也官宣回购股份,中概股回购潮开启?》,和讯网;《腾讯、移动持续大手笔回购,港股龙头“带动”市场反弹?》,港股研究社《腾讯抄底腾讯,腾讯卖出“腾讯”》,澎湃新闻相关推荐
回购救得了中概股吗?
阿里250亿刷新中概回购纪录,美股A股齐现回购潮
焦点分析 | 2020年,中概股回购第一名花落谁家?
风口上的电子烟,能救得了罗永浩吗?
中概股失去美国梦
中概股迎来做空潮
互金中概股奄奄一息:连被做空资格都没有
俞敏洪救得了新东方吗?
旋涡中的中概股
中概股30年
网址: 回购救得了中概股吗? http://www.xishuta.cn/zhidaoview24515.html
推荐专业知识
- 136氪首发 | 瞄准企业“流 3930
- 2失联37天的私募大佬现身,但 3220
- 3是时候看到全球新商业版图了! 2809
- 436氪首发 | 「微脉」获1 2759
- 5流浪地球是大刘在电力系统上班 2708
- 6招商知识:商业市场前期调研及 2698
- 7Grab真开始做财富管理了 2610
- 8中国离硬科幻电影时代还有多远 2328
- 9创投周报 Vol.24 | 2186
- 10微医集团近日完成新一轮股权质 2181
