华兰疫苗上市首日开盘涨31.86%,流感疫苗开拓新赛道丨科股宝

图源自视觉中国
2月18日,华兰疫苗(301207.SZ)正式在创业板挂牌交易,开盘报75元,较发行定价上涨31.86%,公司开盘总市值为300.01亿元。
根据此前公告,华兰疫苗公开发行的股份数量为4001万股,占发行后总股本比例的10%,全部为公开发行新股,发行初始战略配售发行数量为600.15万股,占本次发行数量的15%,发行定价为56.88元/股,总募资金额约为22.76亿元,实际募集资金净额为22.44亿元。
对于募资金额的分配,华兰疫苗在招股书中表示:计划募资24.95亿元,其中10.8亿元用于流感疫苗开发及产业化和现有产品供应保障能力建设项目,其次,7.6亿元用于新型肺炎疫苗的开发及产业化项目。这两大项目正对应着华兰疫苗当前的“荣耀与尴尬”。
华兰疫苗由华兰生物(002007.SZ)旗下疫苗业务分拆而来。华兰生物是血液制品龙头,成立于1992年,但早在2003年非典爆发时就已涉足疫苗业务,但最终疫苗难产。2004年,华兰生物成为中小板首批上市的8家公司之一,次年,华兰生物剥离疫苗业务成立华兰疫苗。2020年4月,踩着A股分拆上市的大潮流,华兰疫苗正式分拆筹备创业板上市,华兰生物仍为控股股东。当年12月初,华兰疫苗上市获证监会受理。
在华兰疫苗的经营历史中,有两大高光时刻——2009年率先研发出H1N1流感疫苗,2018年自研四价流感病毒裂解疫苗上市。流感疫苗是华兰疫苗的长板,也是支撑其业绩冲高的基石。
“一枝独秀”的流感疫苗
近三年来,流感疫苗的收入比重都在8成以上,其中2019年、2020年占比更是超过99%。
招股书数据显示,2018年至2020年,华兰疫苗营收分别为8.03亿、10.49亿、24.26亿,流感疫苗的收入占比各为87%、99.55%、99.87%,其中又以2018年获批上市的四价流感病毒裂解疫苗为支柱,同期收入占比分别高达74.84%、92.71%、96.76%。
钛媒体App制图;数据来源:招股书(注:流感疫苗有明确的季节属性,上半年为淡季)
流感病毒是RNA病毒,流感病毒外壳有血凝素(HA)和神经氨酸酶(NA)两种抗原,截至目前已经发现了18种不同的H和11种不同的N,这些抗原可以自由组合,成为H1N1、H5N1等不同亚型变种,而每一种都需要不同的疫苗的预防,这都属于甲型流感病毒。科学家每年都会根据上一年出现的变种预测下一年可能出现的突变。世界各地流感高峰期不同,针对北半球,WHO会在2月推荐当年冬季流感季节菌株,国内企业会据此选择相应的流感毒株并制备疫苗。
目前,流感疫苗主要有三价和四价,三价预防包括甲型H1N1亚型、H3N2亚型、乙型Victoria(Bv)系列或乙型Yamagata(By)系列流感病毒,而四价则是涵盖上述四类流感病毒,防护范围相对更广,且诱导产生的抗体滴度更高。
根据发达国家的经验,四价流感疫苗将逐步替代三价成为主流产品。数据显示,2018至2019年流感季,美国FDA流感疫苗放行批次中的四价占比约为80.9%。
在国内,四价流感疫苗于2018年上市,两年后市场份额赶超三价。2019年全年流感疫苗批签发量中7成左右是三价,到2020年,三价降至4成左右,批签发数量同比增速仅6.8%,而四价占比升至58.25%,批签发量达3358.2万剂,同比大幅增长245.8%。
2011-2020年国内流感疫苗批签发数据(图源自招股书)
一方面,四价流感疫苗大范围替代三价流感疫苗,另一方面,在新冠大流行中,人们防范流感意识和接种意愿增强,四价流感疫苗变得炙手可热。华兰疫苗作为最早获批四价流感病毒裂解疫苗的本土企业,也最先受益。2020年,华兰疫苗营收增速为131.3%,归母净利润增速达146.7%。
无论是四价流感疫苗,或是所有流感疫苗,华兰疫苗在国内的市场份额一直是独一份。中国食品药品检定研究院旗下的生物制品批签发信息平台发布的数据显示,2018年至2020年,华兰疫苗在国内流感疫苗市占率分别为52.8%、42%、40%,均排名第一,其中,2019年至2020年,四价流感疫苗的市占率分别为86%、61%,仍居于行业首位。
不过基于这组数据,华兰疫苗也招致了流感疫苗产品市场份额缩水的市场质疑。究其原因,在2019年新疫苗法规逐步落地和新冠大流行的双重影响下,流感疫苗整个市场体量得到扩容,而四价流感疫苗作为未来的主流产品,不少疫苗企业也有相关布局,市场竞争加剧。
2018年获批签发四价流感疫苗的仅华兰疫苗1家,2019年新增金迪克(688670.SH),2020年新增长春所、北京科兴、武汉所,从数据来看,华兰疫苗的领先优势明显。

2018-2020年国内四价流感疫苗获批签发数据(图源自招股书)
在流感疫苗方面,华兰疫苗的长板还在延伸,2月9日,NMPA官网显示,其四价流感病毒裂解疫苗获批上市,用于6个月至3岁以下人群预防相关型别的流感病毒引起的流行性感冒,在此之前,国内并无该年龄段相关产品获批。华兰生物预计,儿童四价流感疫苗将于2022年上市。
从战略规划来看,华兰疫苗似乎打算全押四价,扩大领先优势,其此次上市所募资金中有近半将投入其中,扩建工厂,提升四价流感疫苗产能至10000万剂/年。而这或许是一步险招。
除华兰生物之外,同时拥有四价和三价流感疫苗的企业还有北京科兴及长春所,具体来看,长春所与华兰生物的路线相似,近年来逐渐减少了三价流感疫苗的生产和销售规模,而北京科兴则是两条腿走路,在发展四价流感疫苗的同时扩大三价流感疫苗的市场份额。
此外,在部分本土企业逐渐放手三价流感疫苗市场之际,跨国选手赛诺菲巴斯德已经拿下了这一市场的“铁王座”,2020年批签发量占比39.6%,北京科兴以31.4%的占比居次席。
也就是说,在流感疫苗领域,北京科兴是华兰疫苗当前最应该“提防”的对手,以及华兰疫苗在退出三价流感疫苗的时间选择上是否过早也有待时间验证。需要注意的是,流感疫苗作为非免疫规划疫苗,需要人们自掏腰包,应当充分考虑价格因素,而三价的平均销售单价是四价的约四分之一,仅30元左右。作为参考,仅有四价流感疫苗的金迪克自2021年8月科创板上市以来,股价呈持续性波动下滑态势。
“难产”的新冠疫苗
根据招股书,华兰疫苗接下来的另一“花钱”重心是新冠疫苗。
华兰疫苗的新冠疫苗研发包括新型冠状病毒肺炎疫苗(重组人5型腺病毒载体)、新型冠状病毒灭活疫苗和冻干鼻喷重组新型冠状病毒活疫苗三种类型,华兰疫苗计划建成具备年产2亿剂新冠疫苗产能的生产线。
生产线建设计划已经安排,但疫苗却没有新的进展。截至招股书签署日,华兰疫苗与与广州恩宝合作研发的腺病毒载体疫苗完成临床前研究及安全性评价,并获得药物临床试验批准。早在2021年7月,华兰生物就已经公告了这一消息,大半年过去,华兰疫苗的腺病毒载体疫苗原地踏步。
在中国动态清零的疫情防疫策略下,新冠病毒感染人数被严格控制,要在国内开启新冠疫苗的临床试验,当下来看希望渺茫。其另一款与广东省、河南省疾控中心合作的灭活疫苗,以及鼻喷疫苗还在进行临床申报准备,进度更偏早期。
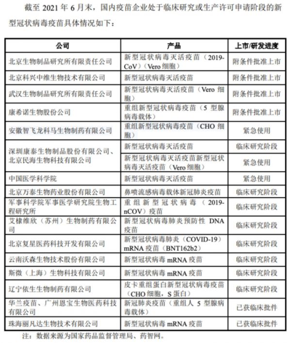
华兰疫苗在募集资金投资风险中也有提示新增产能难以消化的风险。截至2021年6月末,国内已经附条件批准上市或紧急使用的新冠疫苗已有7款,另有8款处于临床研究阶段,这些都是明确跑在华兰疫苗身前的“选手”。且不论市场留给新晋新冠疫苗产品的机会还有多少,如果华兰疫苗迟迟无法“上车”,那最后的机会也将与其无关。
图源自招股书
在2020年,国内各疫苗企业纷纷表态称积极研发新冠疫苗,每有其中任何一家厂商有关于新冠疫苗研发最新进展的消息宣布,二级市场新冠疫苗概念板块都会有一波股价拉升,华兰生物自然也没有错过,其公司股价在2020年7月登顶75.39元峰值,公司市值一度超过1300亿元。
但是,投资者没有等到华兰生物新冠疫苗研发的更多新进展,反而等来了公司董监高的“忘我”减持,甚至还有高管还因为超数量减持一事发布致歉公告。随着国内新冠疫苗格局的步步企稳、概念炒作热情的消退,华兰生物股价便一路下跌,当前市值已不足400亿元。
参考华兰生物的市场表现,华兰疫苗此次上市对于新冠疫苗产线的大手笔投入,透露出了更多潜在风险,一旦败北,砸进去的真金白银都得计提为损失,买单的还是投资人。
(本文首发于钛媒体App,作者丨杨亚茹,编辑丨孙骋)
相关推荐
华兰疫苗上市首日开盘涨31.86%,流感疫苗开拓新赛道丨科股宝
新冠疫苗,盛宴近尾声
名创优品美股上市首日开盘涨超20%
豪掷20亿,高瓴携手并购女皇刘晓丹,入股新冠疫苗研发公司
新冠疫情提高成人疫苗公众认知度,专家呼吁建立家庭疫苗接种规划
mRNA新冠疫苗火热背后,一个百亿赛道正在崛起
最前线丨连亏三年的康方生物上市首日受追捧,开盘涨超45%
韩国流感疫苗致死风波
焦点分析 | 新冠疫苗让Moderna一夜暴涨20%,国产疫苗也迎来了百年一遇的弯道超车机会
2020的冬天,中国疫苗产业的春天 | 年度行业研究
网址: 华兰疫苗上市首日开盘涨31.86%,流感疫苗开拓新赛道丨科股宝 http://www.xishuta.cn/zhidaoview23933.html
推荐专业知识
- 136氪首发 | 瞄准企业“流 3930
- 2失联37天的私募大佬现身,但 3220
- 3是时候看到全球新商业版图了! 2809
- 436氪首发 | 「微脉」获1 2759
- 5流浪地球是大刘在电力系统上班 2708
- 6招商知识:商业市场前期调研及 2698
- 7Grab真开始做财富管理了 2610
- 8中国离硬科幻电影时代还有多远 2328
- 9创投周报 Vol.24 | 2186
- 10微医集团近日完成新一轮股权质 2181
