辉山乳业失意2年后,伊利或将以15亿入主

图片来源@视觉中国
钛媒体注:本文来自界面新闻(ID:wowjiemian),作者 | 赵晓娟,钛媒体经授权发布。
8月12日,辽宁省沈阳市皇姑区黄河南大街,一幢写有“辉山乳业”四个红字的几十层高楼已经失去两年前的熙攘,只有入口上方的显示屏不停滚动着辉山旗下的各类产品,包括已经在市场销声匿迹的奶粉产品。
如果不是几个保安虎视眈眈,多数人把这雅雀无声的大堂视为无人办公的场所。

工作日的辉山乳业大厦已无昔日的熙攘。摄影:赵晓娟
但是最近半个月,这幢楼里正在酝酿一场重大投资方案——在国内排名第一的乳企伊利或将以15亿资金入主辉山乳业,成为其新的重组方,接手整个辉山,包含其欠下的巨额债务。
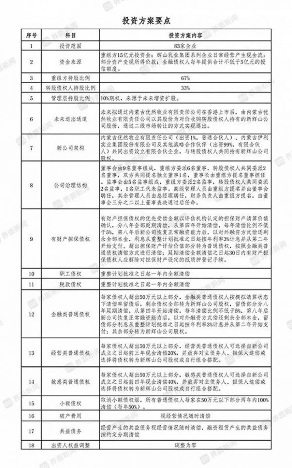
界面新闻独家获得的文件显示,一份由“辽宁辉山乳业集团系列公司管理人”在7月26日下发的文件称,根据《辉山乳业集团系列企业重组方评审方案》,7月24日管理人组织召开本案重组方遴选第二轮评审会议,内蒙古优然牧业有限公司(伊利控股的子公司)提交了《内蒙古伊利实业集团股份有限公司及内蒙古优然牧业有限责任公司关于辉山乳业集团系列企业重整的投资方案》(下称“投资方案”)。
经评审委员会第二轮评审会议讨论决定优然牧业作为本案重组方,并开始向债权人征求意见,以修改和完善《投资方案》。

管理人下发的征求意见的文件。图片由采访对象提供。
界面新闻独家获得的《投资方案》要点包含,伊利作为重组方,拟投资15亿获得新辉山公司67%的股权。

伊利入主辉山的投资要点。图片由采访对象提供。
新公司架构为内蒙古优然牧业有限责任公司(出资1%,普通合伙人)、内蒙古伊利实业集团股份有限公司及其他战略合作伙伴(出资99%,有限合伙人)共同出资设立有限合伙企业,与转股债权人共同持有新辉山公司股权(33%)。
方案同时提到未来规划,“未来拟通过内蒙古优然牧业有限责任公司在香港上市后,由内蒙古优然牧业有限责任公司以其股份为对价收购转股债权人持有的新辉山公司股份,通过二级市场转让的方式实现退出”。
这和乳业资深分析师宋亮猜测的结果不一样。他此前向界面新闻分析,辉山的核心问题仍然是巨额债务。基于债务太高这一点,整体打包出售可能没人接盘,应该以拆分出售的形式去偿还债务。
但辉山今年的效益有所好转,因为在中国奶牛存栏量下降的大背景下,生牛乳价格有所上涨,这对于拥有众多上游牧场资源的辉山来讲是个利好,辉山原奶产品也有了大幅度的增长。
纵观整个乳业行业,各大乳企巨头都在收购甚至争抢优质奶源,而辉山的奶牛养殖主要集中在辽宁省沈阳、锦州、阜新、抚顺、铁岭等地,拥有近20万头奶牛和81座规模化自营牧场。在辉山乳业的官网上,这些“位于北纬40-47度之间”的自营牧场在国际公认的中温带季风气候优质奶牛饲养带上。
这些牧场之于伊利,就如现代牧业之于蒙牛一样,让伊利在上游原奶资源优势大增。
如果没有2年前的崩盘,辉山乳业仍然是全国拥有牧场数量最多的原奶企业,而且缔造者杨凯也稳坐沈阳首富之位。
出生于1958年的杨凯在2017年之前颇为神秘。公开资料显示,杨凯早期创业始于1992年,进入一家美国投资公司成立的粮食制品公司——沈阳隆迪粮食制品有限公司,2002年1月,杨凯成立沈阳隆迪食品有限公司,任董事长兼总裁。10年后,2012年该公司更名为辽宁辉山乳业集团有限公司。
2013年,辉山乳业作为东北最大的液态奶生产企业在香港上市。

辉山在香港上市。右二为杨凯,右一为葛坤。图片来自网络。
可以说,杨凯用20年的时间完成了蜕变,也让辉山乳业从原先的食品公司变为一家覆盖全产业链的乳制品公司,业务涉及草料种植、奶牛养殖、液态奶和奶粉的生产及销售。
这当中最为关键的一个环节是,隆迪食品公司入主当时隶属于沈阳农垦总公司的辉山乳业,彼时隆迪食品的另一个竞争对手是新希望集团,据《中国新闻周刊》报道,杨凯所代表的隆迪食品能竞购得辉山乳业的控制权,在于政府对杨凯入主辉山乳业的未来看好。尽管杨凯的发迹颇具神秘色彩,他提出全产业链发展的主张相当具有前瞻性。
杨凯在2016年接受《中国经营报》采访时将自己成功归因于“得奶源者得天下”的眼光。
的确,辉山乳业恰逢其时,尤其是2008年的三聚氰胺事件之后,自营牧场模式、拥有奶源优势的辉山开始提速,扩大了建造牧场和乳品加工厂。至2013年IPO之后,辉山乳业的业绩一路向上。
根据历年财报,2013年、2014年、2015年的三个财年末以及截至2016年9月30日的半年,辉山乳业的总营业收入分别为50.94亿元、57.13亿元、63.98亿元、34.42亿元,实现净利润12.49亿元、8.77亿元、6.62亿元、6.18亿元。
直到2016年12月16日和19日,美国做空机构浑水公司接连发布了两个做空辉山乳业的报告,称该公司至少从2014年开始发布虚假财务报表、夸大其资产价值及负债颇多,因此,该公司估值实际接近零。
2017年3月24日上午11点左右,辉山乳业股价在毫无征兆情况下突然跳水大跌,盘中最大跌幅90.71%,创下辉山乳业史上最大跌幅,受此影响,辉山乳业实际控制人杨凯、葛坤,一天之内财富额蒸发209亿元;与之一起“蒸发”的还有葛坤,葛坤为杨凯早期创业的合作伙伴,在辉山乳业担任执行董事、负责财务的高级副总裁,至今处于失联状态。
也有分析称,3月24日,一则大股东挪用30亿元资金投资房地产的消息导致辉山股价崩盘。3月31日,辉山乳业债务危机爆发。
尽管杨凯随后在资本市场多次套现数亿元,但对股价和辉山的百亿债务于事无补。
界面新闻获得的一份时间为2017年8月的辉山重组资料显示,仅金融类债权就高达380亿元,偿债难度十分巨大。此后2年间,辉山不再属于杨凯,开始进入漫长的重组阶段。

超市货架上辉山鲜博士巴士杀菌奶。
纵然辉山大楼仍在,但辉山乳业品牌在众多债权人的眼中早已坍塌。
2018年5月10日,沈阳市中级人民法院(下称“沈阳中院”)已依法受理辽宁辉山乳业集团有限公司等一百零八家企业(下称“辉山乳业集团系列企业”)重整案,并指定北京市中伦律师事务所与普华永道中天会计师事务所(特殊普通合伙)为辉山乳业集团系列企业的管理人(下称“管理人”)。
管理人发布了招募重整重组方的公告,并对意向重组方提出了3条要求:是依法设立并有效存续的企业法人或者其他机构;具备管理大型企业集团的能力并且拥有并购整合经验,能在约定时间内支付辉山乳业集团系列企业重整计划规定的破产费用、共益债务以及其他偿债资金,并有足够资金支持辉山乳业集团系列企业重整后的生产运营;在农业、畜牧业、乳制品行业有相关经验或上市公司优先。
与此同时,2018年7月3日,沈阳中院决定辉山乳业集团系列企业在管理人的监督下自行管理财产和营业事务。
今年2月8日,辉山乳业上市公司发布公告称,内地管理层向管理人提交一份重组计划,将83家中国附属公司资产从集团剥离出来,注入到新成立的公司。83家中国附属公司的负债将以现金还款、债务展期、债转股(新公司的股份)等方式偿还。上述国内重组计划目前是一份草案,可能会受到修改。
8月12日,界面新闻获得的上述投资要点便是最新的重组方案内容,在辉山乳业大厦,一名管理人成员也向界面新闻确认了伊利该项投资方案,并强调“目前基本确定了是伊利,只是部分债权人不认同还款细则,方案可能还需要伊利和债券委员会磋商”。
该方案给出债权人偿债方案令近2000名债权人无法达成统一意见。方案显示,债权人因优先级不同将在不同时间段获得偿还。例如职工债权将在重整计划批准一年内还清,而经营类普通债权人,将面临漫长的还款日期,具体还款方案是“每家债权人超出50万元以上部分,经营类普通债权人可选择自新公司成立之日起前三年现金清偿20%,并放弃对主债务人、担保人追偿或选择将债权转为新辉山公司股权或自行组合搭配”。
但还款方案时间跨度以及债权人所占股权份额太低,是目前债权人不同意通过该方案的主要原因。
亓志民是不认同该方案的经营类普通债权人之一,他经营的林甸县昌盛饲草经销处自2016年与辽宁辉山乳业集团有限公司签订了饲草供应合同,向辉山乳业指定的牧场供应羊草,单价每吨1100元,账期为3个月。
他向界面新闻提供的供应单据显示,亓志民的公司在合同期内先后向辉山乳业14个牧场提供草料9681.34吨,欠款金额1064.9万元。

债权人2016年于辉山乳业的供应清单。
在欠款之外,亓志民与辉山乳业合作期间,还因被辉山施压,以公司营业证照和资质帮辉山担保向银行贷款,获得贷款后,资金由辉山乳业方面使用。
辉山331危机爆发后,无法向银行悉数还款时,亓志民的公司要为此背锅。“现在吉林银行沈阳分行起诉我,我的银行账户也被冻结,连高铁都无法乘坐,从大庆去一次沈阳要坐绿皮火车。”
亓志民已经收到沈阳中级人民法院的传票,他将于9月应诉来自吉林银行沈阳分行的起诉,原告在诉讼请求中称,请求被告一(林甸县志民饲草经销处,实际控制人为亓志民)偿还编号为吉林银行沈阳分行2016年保理字第021号《有追索权(回购型)保理业务协议》项下所欠融资本金4990万元人民币及暂记至2019年5月20日利息882.3万元,共计5872万元。
“我被逼得没办法了。”让他不明白的是,为什么辉山的牛场、牧场还在运转,经营现金流为什么不能给他们还债。
对于乳业而言,奶粉业务往往是多元化的方向之一,IPO前,辉山开始造奶粉。
2013年1月,辉山进入奶粉市场,先后推出玛瑞系列(又称“金皇后”)、初品、星恩等不同定位的奶粉产品,并以其特有的娟珊牛奶源为卖点。
如今,这些奶粉产品在市场上已经难觅其踪。
8月11日,沈阳家乐福奶粉销售区销售员称,前两年还有人来咨询辉山奶粉有没有货,今年都没有人问了,辉山奶粉至少在一年前就不在家乐福售卖了。
另一家沈阳孕婴童店主则在上个月终于卖掉了自己积压的玛瑞奶粉,她告诉界面新闻,现在全沈阳都找不到辉山奶粉了,包括老年奶粉。
一名奶粉行业高管向界面新闻分析,业内均已知晓辉山奶粉业务停滞的消息。做奶粉涉及到经销商、分销商、门店等众多环节,如果没有持续性的资金链很难做下去。因为奶粉一旦启动销售,就是一个持续的过程,从经销商到门店都要花费巨大精力去推广产品、维系客户,如果厂家的品牌形象坍塌,“全国的经销商应该都知道辉山的资金链断裂了,谁还敢替他们卖奶粉?”
辉山奶粉停滞,但乳业经营还在继续运转。
“如果不是出事儿了,辉山可能是我打算干一辈子的企业。”2017年从辉山乳业离职的一名员工说,她现在仍然在喝辉山的“鲜博士”——辉山一款最为经典的巴氏杀菌奶(鲜牛乳)产品,该产品以价格便宜、新鲜、保留营养成分低等特点在当地吸引了不少家庭消费者。
“毕竟在那儿工作过,是实打实看到工厂的生产线,牛是自己养的,草是自己种植的,整个步骤都是全产业链,尤其是鲜博士那个产品,家里人如果喝牛奶现在也还是选择那个产品”。

印着辉山酸奶广告的货车,从辉山沈北新区工厂开出。摄影:赵晓娟
界面新闻走访沈阳家乐福、沃尔玛、奶站等渠道发现,辉山的鲜博士(袋装、盒装、瓶装)在超市有大面积的陈列区域,酸奶产品还在推新,将之前的“十天”升级为“0+”,并在超市以促销、买赠活动吸引了本地消费者购买。一名奶站(专门进行奶制品批发和零售的渠道)工作人员称,辉山的鲜奶价格低(袋装批发2.2元,零售2.3-2.5元),走量也比较大,但是常温奶,辉山就干不过蒙牛、伊利了。
2017年之前,辉山在东北的市场占有率在20%以上,为当地市场之首,其中低温酸奶市占率为33%,而巴氏奶的市占率更是达到了39.5%。
界面新闻获取的一份“贸易债权人、重组人和管理人”的会议纪要显示,辉山现年产原料奶70万吨,按均价3600元(1吨)计算,收入也有25亿。
这暂未恢复到2017年流动性危机爆发以前的经营水准。
8月12日,界面新闻走访辉山位于沈阳沈北新区的工厂,写有辉山酸奶字样的货车进出工厂大门,在成品发货广场停着几辆厢式大货车,这里看起来正常运营。
2017年下半年重新给辉山供应饲草的经销商亓志民告诉界面新闻,自己给辉山送饲草的量逐步减少,至2018年再未合作。
相关推荐
辉山乳业失意2年后,伊利或将以15亿入主
辉山乳业被强制退市,市值一天内蒸发300亿港元
对标雀巢、达能,国产乳业投资建议及风险提示
伊利的隐秘投资版图,不务正业还是前瞻布局?
二度赴港IPO,飞鹤乳业能在港股市场“飞”起来吗?
伊利进博会牵手13家全球合作伙伴,推动构建“全球健康生态圈”
澳优、伊利、君乐宝、贝因美等入局,羊奶能否迎来“牛市”?
蒙牛业绩盈警反大涨,乳企的增长逻辑变了吗?
光明乳业押宝低温奶,天然短板难成大业?
诺亚、京东与商人罗静,谁操盘了34亿爆雷合同?
网址: 辉山乳业失意2年后,伊利或将以15亿入主 http://www.xishuta.cn/zhidaoview2282.html
推荐专业知识
- 136氪首发 | 瞄准企业“流 3930
- 2失联37天的私募大佬现身,但 3220
- 3是时候看到全球新商业版图了! 2809
- 436氪首发 | 「微脉」获1 2759
- 5流浪地球是大刘在电力系统上班 2708
- 6招商知识:商业市场前期调研及 2698
- 7Grab真开始做财富管理了 2610
- 8中国离硬科幻电影时代还有多远 2328
- 9创投周报 Vol.24 | 2186
- 10微医集团近日完成新一轮股权质 2181
