千亿公牛集团突遭反垄断调查,阮立平家族做了什么?
编者按:本文来自微信公众号“雷达财经”(ID:leidacj),作者:张凯旌,编辑:深海,36氪经授权发布。
反垄断重锤终落A股,“插座茅”成了“出头鸟”。
5月12日晚,上市公司公牛集团称,已收到浙江省市场监督管理局函件,后者决定对公牛集团涉嫌与交易相对人达成并实施垄断协议行为进行立案调查。
5月13日,公牛集团开盘大跌,一度接近跌停,后被大单拉起。最终报收于181.65元,同比下跌4.62%,市值为1091亿元。
公开资料显示,公牛集团成立于1995年,公司专注于以转换器、墙壁开关插座为核心的民用电工产品的研发、生产和销售,旗下“安全插座”、“装饰开关”、“爱眼LED灯”等已成为家喻户晓的产品。
2020年,集团成功上市,董事长阮立平也以450亿身家跻身胡润百富榜,排名第96位。年报显示,2020年公牛的转换器、墙壁开关插座在天猫销售排名均为第一。
阮立平领导下的公牛集团,为什么招致反垄断调查?雷达财经梳理发现,公牛在最核心的转换器业务方面,对经销商的要求是专营专销,也即经销商不可再售卖其他品牌的插座。有分析人士认为,公牛被调查与此有关。
行业绝对龙头
早在20年前,公牛集团就已经是插座市场占有率第一的品牌。
1964年,阮立平出生于浙江慈溪,上世纪90年代前后,慈溪已经发展为了全国闻名的插座生产基地,与山东青岛、广东顺德并称中国三大家电生产基地,仅生产插座的家庭作坊就有数百家之多。在亲戚的影响下,阮立平开始兼职售卖插座。
1995年,已经积累了一定专业知识和客户资源的阮立平正式下海,与弟弟阮学平创立了慈溪市公牛电器有限公司。
据悉,“公牛”这个名字来源于NBA(美国职业男子篮球联赛)芝加哥公牛队。公司创立的前一年,中央电视台刚刚开始通过卫星转播NBA比赛,而彼时正值篮球巨星迈克尔乔丹率领公牛队夺下第二个三连冠的开端。热爱篮球的阮立平以“公牛”为名,希望公司能像球队一样所向披靡。

继在行业内首创按钮式开关插座,并向快消品学习推出“配送访销”模式后,公牛集团的销量节节攀升,至2001年市场占有率就已经超过20%,升至全国第一。
2014、2016年,公牛又陆续试水LED基础照明和数码配件业务,不断丰富自身的产品版图。
“每进入一个新的细分领域,我们都会进行事先评估,看能不能在这个行业里做到第一。”阮立平曾称。
公牛集团也曾受到挑战。2015年,小米在官网发售了一款带USB接口的智能插座,售价仅49元,不仅造型美观,且十分贴合当下年轻人的需求。上市首日,该款插座销量即达到24.7万,3个月后更是突破了100万。
感受到危机的阮立平即刻召集团队推出同款插座,并以比小米低1元的48元售价迅速夺回市场。在阮立平看来,小米的这次“珍珠港偷袭”让公牛意识到随着智能化时代的到来,传统的产品也需不断改变。
2018年,聚焦产品创新的公牛集团旗下转换器、墙壁开关插座两个品类在天猫平台的市场占有率高达66.39%、26.08%,整体市占率分别超50%、13%,两项业务总计为公司贡献了超过80%的营收和利润。
2019年,公牛墙壁开关在天猫平台的市占率进一步提升至28.06%,这一年公司的营收也突破了百亿。至2020年,公牛集团营收已升至100.51亿元,归母净利润则达到23.13亿元。
出色的市场表现让公牛集团备受投资者青睐,截至今年一季度末,高瓴资本旗下一合伙企业位列公牛集团第四大股东、第一大流通股东,持有公司1.55%股份。公募基金方面,公牛集团共现身28只基金前十大重仓股,4只基金的持股比例均达到净值的5%以上。
为何涉垄断?或与经销模式相关
就在形势一片大好之际,公司于5月12日晚公告称,已收到浙江省市场监督管理局函件,后者决定对公牛集团涉嫌与交易相对人达成并实施垄断协议行为进行立案调查。
行业人士认为,虽然同为反垄断,但公牛集团涉及到的具体行为则与近期同样被广泛关注的美团与阿里不同。
据《反垄断法》,垄断行为包括:经营者达成垄断协议;经营者滥用市场支配地位;具有或者可能具有排除、限制竞争效果的经营者集中。
阿里和美团遭到反垄断调查均是因为滥用市场支配地位实施“二选一”,而公牛则是“涉嫌与交易相对人达成并实施垄断协议行为”。
《反垄断法》第十四条显示,经营者被禁止与交易相对人达成的垄断协议包括:固定向第三人转售商品的价格;限定向第三人转售商品的最低价格;国务院反垄断执法机构认定的其他垄断协议。而违反规定达成并实施垄断协议的,则由反垄断执法机构责令停止违法行为,没收违法所得,并处上一年度销售额1%-10%的罚款。
一个可以参考的案例是近期同样因为涉嫌达成并实施垄断协议行为遭到反垄断处罚的扬子江药业。
截至2019年,扬子江药业已经连续六年在中国医药工业信息中心发布的“年度中国医药工业百强榜”中位列榜首,排在它后面的不乏恒瑞医药、步长制药等知名上市药企。
2021年4月15日,市场监管总局公布的处罚决定书显示,扬子江药业与交易相对人通过签署合作协议、下发调价函、口头通知等方式达成固定和限定价格的垄断协议。所涉及药品种类达300余种,其根据每种药品的销售渠道差异、利润率差异、市场需求差异等,相应调整重点管控药品种类和范围,集中管控重点药品转售价格。
最终扬子江药业被处以其2018年销售额3%的罚款,计7.64亿元。据此计算,公牛集团2020年营收为100.51亿元,罚款区间或在1亿元-10.05亿元之间。
公牛集团证券办经理黄少鹏亦在接受采访时提及,此次公司涉嫌反垄断调查,可能与自身的经销模式有关。
另有自称做过5年公牛经销商业务员的网友表示,公牛在终端门店排除竞品已经实行了很多年。
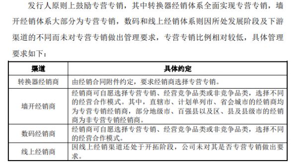
招股书显示,在公牛最核心的转换器业务方面,公司的要求是专营专销,也即经销商不可再售卖其他品牌的插座;墙开方面,直辖市、计划单列市、省会城市的经销商也均为专营专销;数码和线上方面,公司则暂时还未提出此类要求。

行业人士分析认为,这种策略的维持得益于公司对经销商的大幅让利。
据招股书,2016-2018年,公牛集团转换器的经销商们的利润率稳定在53%上下,同时公司自通过经销这个渠道的毛利率仅为25%;同期,数码产品方面,经销商们的利润率可达64%-78%,公司自己通过经销渠道挣到的毛利率为17%。
在上述机制的激励下,公牛集团各终端渠道网点增势迅猛,以数码产品网点为例,2017年是该项业务推出的第二年,彼时网点已达6.71万个,2018年更是直接跃升至13.17万个。
2020年年报显示,截至报告期末,公牛已在全国范围内建立了75万多家五金渠道网点、12万多家专业建材及灯饰渠道网点、25万多个数码配件渠道网点,累计数量超110万个。有行业人士对此感叹,公牛的渠道铺设能力极强,“电灯都到不了的地方,还能看见公牛的插座。”
也因此,公牛集团的营收与线下经销商高度关联,2016年-2018年及2019年上半年,经销收入占主营业务收入比重高达86.09%、84.81%、84.76%和86.41%。
上市时阮氏家族持股96%,经销商供应商均是家族成员?
公牛集团密集铺设经销商网络,借此在市场上攻城掠地的背后,阮立平和他的家族赚的盆满钵满。
2015-2017年,公牛集团连续三年的分红金额分别达到5亿元、5亿元、22亿元,占当期归母净利润的50%、35.6%和171.21%。其中分红最多的2017年,公司归母净利润仅为12.85亿元,同比下降8.67%。而公牛集团在2017年前的股东仅有阮立平、阮学平兄弟两人。
此外,同期公牛集团对慈溪市超润电器有限公司的采购额分别为1.18亿元、1.41亿元和3.18亿元。超润电器是公牛集团长期以来的第二大供应商,其实控人为阮氏兄弟的姐姐阮小平,不过该公司已于2018年5月注销。
招股书披露,公牛集团的大股东是宁波良机实业有限公司,该公司由阮学平和阮立平各持股50%,此外,阮学平和阮立平还分别持有公牛集团17.938%的股份,也即,仅阮氏兄弟持股上市公司的比例就高达95.876%。
阮立平的女儿阮舒泓、女婿朱赴宁、阮氏兄弟的三个姐姐阮亚平、阮小平、阮幼平、阮学平妻子姐姐的配偶虞仲灿也持有上市公司股份,阮氏家族总计持股比例达96.63%。
公司的经销商中也有不少阮氏家族的影子,如2016-2019年上半年,稳居公司前五大客户的“杭牛五金”是杭州亮牛五金机电有限公司、杭州杭牛五金机电有限公司和杭州飞牛五金机电有限公司等受同一控制的交易主体的简称。而亮牛五金、杭牛五金和飞牛五金均由阮立平妻弟潘敏峰、潘敏峰之配偶徐奕蓉和潘敏峰之子潘乾亮控制。
在这四年期间,杭牛五金的销售额为5203.04万元、7373.94万元、7690.90万元和4053.26万元。
值得一提的是,阮立平之妻潘晓飞曾以个人名义向经销商大肆提供借款。
2015至2017年,潘晓飞各期末向公牛集团经销商提供的借款余额分别为6342万元、6222.50万元和5783万元,截至2018年第一季度,潘晓飞向公牛集团经销商的借款余额为619.45万元。上述借款合计约1.90亿元。
公牛集团解释称,借款缘由是公司采取“先款后货”的结算方式,部分经销商因资金周转困难暂无法预付货款,以至于会影响到业务开展,潘晓飞向经销商提供借款,可以让这些经销商保持业务的连续性。
但有业内人士表示,这种经销制度也意味着经销商将帮助公牛集团承担大量风险,即使市场环境发生变化,经销商也可能提前从厂商处采购大量货物并囤积下来,以帮助公牛集团在当期实现较高的营业收入。
营收降速,深受地产周期影响
除了家族印记浓厚外,公牛集团在业绩上也存在隐忧。
2020年,公牛集团虽然将营收维持在了百亿大关,达100.51亿元,但同比仅增长0.11%,与过去四年动辄10%、20%的增速相比明显放缓。
从单一业务来看,公牛集团报告期内墙壁开关插座业务实现收入29.52亿元,同比下降7.99%;LED照明业务实现收入7.70亿元,同比下降21.74%,销售萎缩明显。
对此,家电行业分析师梁振鹏向雷达财经表示,公牛集团旗下插座、照明等产品属于建材照明一类,受房地产影响很大,在去年上半年疫情严重的情况下,全国大部分地区停工停产,房地产也停止作业,公牛集团自然是受到了重创。
其实,不仅是2020年的表现,自2017年房地产速涨周期结束之后,公牛集团的业绩增速就已经开始下滑,从2017年的34.91%到2018年的25.21%,再到2019年仅为10.76%。
“未来国内房地产市场或相应的房屋装修市场如出现下滑,将对相关产品的销售产生不利影响,从而可能影响公司整体的业绩增长”,公牛集团曾在招股书中坦言。
而目前中国的房地产形式并不乐观,2021年3月2日,胡润研究院发布的《2021胡润全球富豪榜》中国富豪排行榜中,房地产大佬无一挺进前十。这是该榜单发布以来,首次出现房地产企业家没有进入中国前十的情况。
目前,一些曾辉煌一时的地产公司,如泛海、泰禾、华夏幸福已陷入困境。更有诸多地产公司不断探索多元化转型,从养猪、教育、康养到新能源造车。但对大多数规模房企而言,转型之路依然不明晰。
在这个背景下,公牛集团未来还能延续此前的“傲人战绩”吗?雷达财经将继续关注。
相关推荐
千亿公牛集团突遭反垄断调查,阮立平家族做了什么?
百亿营收的公牛集团上市,隐形冠军靠什么再续传奇?
“插座龙头”公牛集团遭反垄断调查,回应称将积极配合
上市两天暴涨58%,公牛靠一个小插座做到市值565亿元
苹果、谷歌、亚马逊、Facebook做了什么遭反垄断调查?
谷歌控制70%搜索引擎市场 或遭美司法部反垄断调查
谷歌苹果等遭全球反垄断,欧美监管者为何如此不安
天秤币尚未推出又遭“围剿” 欧盟委员会对其展开反垄断调查
公牛集团上市:未来增长看LED,管理层老龄化待解
苹果遭反垄断调查范围扩大:iOS位置数据隐私功能成新目标
网址: 千亿公牛集团突遭反垄断调查,阮立平家族做了什么? http://www.xishuta.cn/zhidaoview19640.html
推荐专业知识
- 136氪首发 | 瞄准企业“流 3930
- 2失联37天的私募大佬现身,但 3220
- 3是时候看到全球新商业版图了! 2809
- 436氪首发 | 「微脉」获1 2759
- 5流浪地球是大刘在电力系统上班 2708
- 6招商知识:商业市场前期调研及 2698
- 7Grab真开始做财富管理了 2610
- 8中国离硬科幻电影时代还有多远 2328
- 9创投周报 Vol.24 | 2186
- 10微医集团近日完成新一轮股权质 2181
