回到现实的民营航天,离商业化还有多远?
编者按:本文来自微信公众号“科技向令说”(ID:xiangling0815),作者:李永华,来源:智能相对论(ID:aixdlun),36氪经授权发布。

2019年7月25日,国内第三枚民营运载火箭“双曲线一号”火箭成功发射。随着地面上人群的欢呼和媒体的关注,中国民营火箭企业在迎来“爆发式”发展后,到了一个关键的十字路口。
未来航空航天Future Aero Space数据称,中国民营航天初创公司有60家;到了华尔街日报,这个数字是80家;更有外媒把这个数字抬到“超过100家”……60、80、100,仅以商业航天中的火箭行业为例,据统计截止2019年4月,国内具有独立法人资格的民营火箭企业已有41家,中国民营火箭迎来了真正意义的大发展时期。而前沿科技出现扎堆的初创企业时,始终与“民营”捆绑的“商业化”需求就无法回避地走向台前。
中国民营火箭,已经由最开始的用各种行动“证明自己”,转到面临做出商业化落地的选择。
民营火箭趋势明朗,但商业化“走老路”行不通
初创企业扎堆本身就是未来前景的一种证明,但是,“火箭”可以很熟悉,“火箭的商业化”却是全新的领域。
商业火箭坐定“卖方市场”
美国联邦航空管理局(FAA)统计已有市场需求,认为未来10年有2619颗“载荷”等待发射入轨,全球总商业发射市场空间将超过250亿美元;
国内商业火箭公司零壹空间CEO舒畅曾对媒体表示,中国有1000颗全球“主网计划卫星”,但现在火箭发射数量刚接近40次;另一家商业火箭公司蓝箭CEO张昌武曾在采访中表示,到2020年全球大概有5千到6千颗待发射的“低轨卫星”。
不管从什么口径,商业火箭的市场规模都十分可期。
然而,正如大部分业内人士所言,全球范围内火箭制造与发射“远远无法满足卫星上天的需求”,商业航天是一个彻底的“卖方市场”,只要你有契合市场需求的产品,就不愁市场。
风头无两的SpaceX,正是在这样的“卖方市场”里横空出世,让不看好者大跌眼镜。
商业化是一个全新的命题,“从无到有”只是开始
一方面,大量的发射缺口意味着商用火箭的服务过程一定是高频次的,至少远远大于当前官方火箭发射的频率;另一方面,唯有低成本才能让高频次释放,传统火箭发射成本下,“预测”的发射频次很多都无法落地。
所以,火箭发射在未来必然以低成本下的高频次需求为主。
对民营航天企业而言,商业化是一个全新的命题,没有经验可以复制,但至少商业市场的逻辑一定是低成本+高可靠性。
可惜的是,这个路径在现有的航天工业体系中并不具备,可靠性往往伴随着高成本。作为商业公司,复制旧有航天工业体系中的产品路线未必是最优选择,它只能解决有无问题(造出火箭),但面临商业化时难以走通。
民营航天企业需要探索新的思路,在这种背景下,国内外基于“新思路”的产品显现。
马斯克称SpaceX“有效载荷最大”的重型猎鹰火箭型号价格仅为1.5亿美元,这个数字只相当于老对手ULA的37.5%(平均4.35亿美元),而其方式,就是运用了工业化、社会化的生产模式,将单机产品的性价比做到极致,不断降低生产成本,用来保持较有竞争力的价格。
此外,Space X和蓝色起源也在探索更加廉、易复用的甲烷推进剂用于下一代的运载火箭产品中,以满足未来运载火箭的发射需求。而如Rocket Lab等专注于小型运载火箭的公司,则将目光标准在新的更低成本的技术上,其发射成功的电子号火箭就是一枚采用电驱动推进剂泵同时也是全球首个采用3D打印发动机的火箭。
先验证能力,再来商业化?
在国内,火箭虽然起步较晚,但短短几年也经历了发射探空火箭来引起关注到发射小型运载火箭来验证流程和技术再到结合自身特点来发展差异化核心产品这样的路径。
如果注意观察,会发现这样一个有趣的现象,目前市面上有相当一部分民营火箭公司似乎不约而同地选择了“先固后液”这样一种产品路径,并且先后宣布了自己在液体火箭发动机研发方面的最新进展。
其实这个路线结合国外商业火箭发展的脉络也很好理解——只有自己能够掌握核心技术的产品,才可以给未来带来盈利的可能。对于民营火箭公司来说,目前只有自研的液体火箭才能具备这样的条件。可以预见,未来在民营火箭公司中,液体火箭将是商业化资源的集中之处。
固体火箭意义非凡,但民营企业不占优势
提到固体商业火箭,我们耳熟能详的品牌自然是航天科工的快舟系列以及近期海上发射成功的长11火箭,未来,还可能出现价格更低的捷龙火箭,在这个市场从现在看来,似乎没有民营火箭公司什么事。
民营火箭公司在发展早期,利用固体火箭能够很好地走通流程、验证技术能力。但是,当回到商业化这个终极目标上时,对各方面资源能力相对有限的民营航天而言,它们必须做出选择,敲定到底需要一款什么样的产品来作为主流,如同SpaceX一样。
至少从目前来看,固体的路线是走不通的,这不是因为固体火箭产品上有什么问题,国家队的产品表达出了充分的技术和商业价值。
一方面,民营企业在供应链和市场方面并不占优势:
在供应链上,核心原料固体燃料属于国家严格管控的火工品,民企较难拿到生产资质,只能求助于那些拥有资质的企业,而恰恰固体燃料的成本又占到固体火箭的七成以上,产业链条掌控力变得很差;
在市场方面,目前还没有官方消息来确定双曲线一号的报价,而国有商业航天在固体火箭方面则早已有深耕,前面说过的快舟系列、长征系列、还有不久后将要首飞的有“价格杀手”之称的捷龙火箭都是具有竞争力的产品,民营火箭公司并不具备先发优势。
另一方面,民营企业在固体火箭产品与运营体系建设上也已经落后太远,国家队的固体运载火箭产品除了长年积累下来的技术成熟度,其发射市场价格、响应周期、制造成本等各方面有体系化而非单一方面的优势。
固体火箭无法“训练”液体火箭的技术能力
固体火箭技术对液体火箭在核心技术上的前置价值并不大。
如图,是“固体火箭”对比“液体火箭发动机”的简要示意图(图片来源:网络):

液体火箭的技术关键在于发动机,固体火箭的技术关键在于化学配方和装药工艺。某种程度上,固体火箭是没有“发动机”这一说法的,整个箭体就是发动机,顶端再加上载荷,而液火箭的箭体包括发动机和储箱两个独立的部分。
更进一步,由于这种结构差别,在火箭测试时十分重要的试车环节,二者差别也比较大,固体必须拿一个完全体测试,而液体则可以单独假设发动机,另外供给推进剂。
具体到产品开发层面,火箭发动机领域常说一句话:真正的发动机是试出来的,液体发动机的研制往往要经过至少11种试车类型,2万秒试车时间,50-100次的试车次数,而固体发动机则主要考虑箭体内的燃料的雕刻塑型(控制推力曲线),在试车数据调优经验上,难有共通之处。
成本和可延展性要求下,液体火箭也是民营企业商业化的现实选择
直接的燃料成本上,液体远远低于固体。按翎客航天创始人胡振宇的说法,液体燃料成本最低可低到固体的1/200,优势不言而喻。
而且,液体燃油的比冲(专业术语,类似于汽车每升燃油能跑多远)更高,干同样的事情燃料消耗更少,在长航程航天中,液体燃料的优势不言而喻,这也是为什么早期民营固体火箭只是“探空”而无法入轨的原因之一。
另一方面,从可回收和可复用角度考虑,也只有液体火箭可以做到这一点,而可回收技术,则被视作未来实现卫星发射更低成本的重要路径之一。现在,国内一些研究火箭复用的企业,例如翎客航天还试图采用AI技术在火箭回收到地面的几米距离内(决定成败),快速实现推力和方向的调整,而这种“微操”显然只有液体燃料能够胜任。
现在看来,液体火箭似乎成了民营公司瞄准商业卫星发射市场更适合甚至是唯一的选择。
全球优质企业中,液体火箭都是主流,国内民营航天企业在商业化道路上要解决关键的成本问题,盯住液体火箭产品几乎是必经之路,可复用潜力还带来更大的想象空间。
液体火箭已成了业内共识
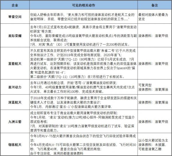
民营企业几乎在集体转向液体火箭,都有自己的液体动力或者液体火箭规划,只是表现形式各不形同,整理如图(部分,来源:自制):

值得一提的是,尽管都是“液体燃料”,民营商业火箭公司的偏好也各有不同,其中,国内的蓝箭、星际荣耀、九州云箭等公司在近期都公布了其液氧甲烷发动机的最新进展,国外的SpaceX、Blue Origin两个商业航天巨头也完成了液氧甲烷发动机的重要试验工作。
而国内的深蓝航天、星河动力以及SpaceX现役的梅林发动机都是运用液氧煤油作为推进剂。
无论是哪种液体燃料,毫无疑问,都是奔着商业化去的,已经有一些商业火箭公司跳过了固体火箭而直接专注于液体动力系统。提速自己主打产品的研制,创新、核心技术、产品适合商业发射市场已经成为业内共识。
然而,SpaceX的猛禽2009年立项,到2015年才研制成功。正如国家航天系统工作数十年、年逾80的航天技术专家黄志澄所言,“搞火箭是高投入、高风险、回报慢的行当,我国的民营火箭才刚刚起步……应该理性对待民营火箭的发射,现在处在萌芽状态,才刚刚起步。”
民营航天不能一蹴而就,商业化的路径可以看到但是还需要验证,这是一个必须给予足够耐心的产业。
相关推荐
回到现实的民营航天,离商业化还有多远?
跟老师“隔空”讨论作业,全息技术颠覆教育离我们还有多远?
“天才火箭少年”的浮沉背后:中国民营航天没有“超级英雄”
收购Beat Game,Facebook离“VR游戏社交王国”梦还有多远?
掘金太空经济:中国民营火箭公司的梦想与现实
全球离“口罩自由”还有多远?一张图读懂
世界互联网大会现身智能质检一体机:工业智能化离我们还有多远
Space X载人航天飞船升空,中国民营商业航天时代谁来开启?
日产1亿只,造航母的都上了,我们离“口罩自由”还有多远?
中国商业航天启示录
网址: 回到现实的民营航天,离商业化还有多远? http://www.xishuta.cn/zhidaoview1923.html
推荐专业知识
- 136氪首发 | 瞄准企业“流 3930
- 2失联37天的私募大佬现身,但 3220
- 3是时候看到全球新商业版图了! 2809
- 436氪首发 | 「微脉」获1 2759
- 5流浪地球是大刘在电力系统上班 2708
- 6招商知识:商业市场前期调研及 2698
- 7Grab真开始做财富管理了 2610
- 8中国离硬科幻电影时代还有多远 2328
- 9创投周报 Vol.24 | 2186
- 10微医集团近日完成新一轮股权质 2181
