在尊重长视频版权的基础上,再谈二创

图片来源@unsplash
文丨镜像娱乐,作者丨梁嘉烈,编辑丨张风屹
视频网站播放影视剧正片,短视频平台传播搬运合集,似乎正在成为当下的常态。
但常态不意味着合法合理,当影视类短视频的边界一再踏过长视频的底线,视频网站、影视公司、艺人们皆苦不堪言。
4月9日,爱奇艺、腾讯视频、优酷、芒果TV、咪咕视频等视频平台以及正午阳光、华策影视、柠萌影业等七十三家单位联合发布声明,呼吁短视频平台和公众账号生产运营者提升版权保护意识,并提出将对目前网络上出现的公众账号生产运营者针对影视作品内容未经授权进行剪辑、切条、搬运、传播等行为,发起集中、必要的法律维权行动。
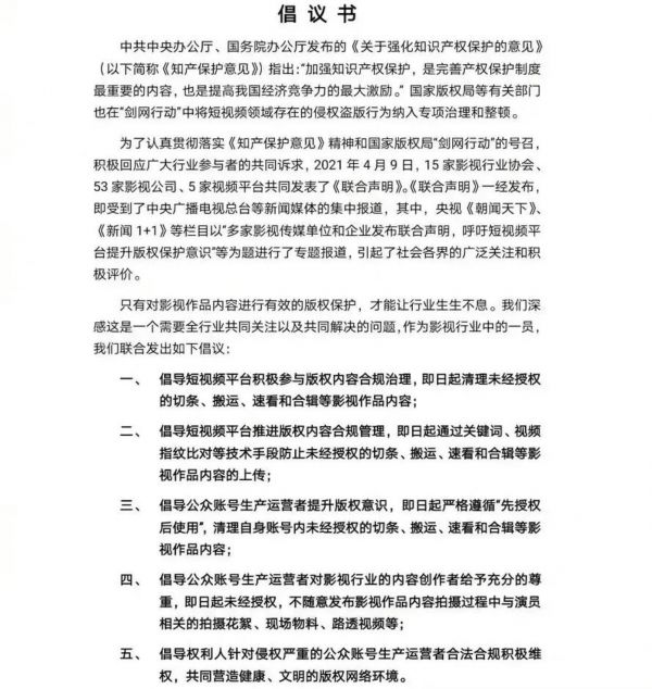
4月23日,各大影视公司和视频平台联合500余位业内人士发出联合倡议书,再度呼吁短视频平台推进版权内容合规管理,清理未经授权的影视作品内容。此外,倡议书表明“先授权后使用”的立场外,也向公众账号生产运营者强调,未经授权不能随意发布影视内容拍摄过程中与演员相关的拍摄花絮、现场物料、路透视频等。
如今,很少有人将这些未经授权的切条、搬运等影视类短视频称为“盗版”,但它确实是一种“新盗版”。这种盗版形式对影视作品的伤害或许不是肉眼可见,但却真实渗透在影视作品口碑传播、用户流量获取、投资回本等各个层面,长期影响着影视行业的健康发展。
回顾来看,在大量搬运、切条式影视短视频涌现前,视频网站及影视公司对“正向二创”的态度一直是包容的,但当影视类短视频开始变味、开始商用、开始无形之中破坏整个行业的生态时,二创的权限与边界,是需要被重新定义的。
正在被越线“长变短”伤害的长视频
盗版,一直是中国影视行业难以彻底消灭的洪水猛兽。
互联网发展起来后,盗版现象也愈发猖獗。起初,不少侵权网站都是在自有服务器进行盗版内容传播,后来,P2P下载分享模式一段时间内成为主流,近几年,不少影视媒体通过公开账号分享盗版资源、私人售卖盗版资源等形式又开始出现。
诚然,近几年国家及影视行业打击盗版的力度一直在增大,大众的版权意识也在普遍提升,但整个影视行业依然在被盗版问题困扰。一波未平一波又起,当短视频成为新时代的主流媒介后,一些越线的“长变短”视频又为长视频带来了新的版权痛点。
泥沙俱下、鱼龙混杂的短视频行业,不乏认真做内容的创作者,但也有不少人依靠碰瓷、恶意吐槽、贬低影视作品的形式博取流量与关注度。这些曲解原作表达的短内容,对原作品口碑传播和作品形象而言都是伤害。
更有甚者,一些影视解说、影视赏析账号,还会将原作品的主要情节片段剪辑为切条视频上传至短视频平台,供不少用户免费追剧,这些短视频并未对原作进行改动,且往往以合集的形式持续更新,很多爆款剧集都未逃过这一遭遇。
以上两类短视频,无疑都会造成影视剧受众的分流,其中切条短视频的伤害性最高,事实上,它就是短视频时代的“新盗版”,只是与此前盗版内容的完整度与获利形式不同。
有位短视频从业者向镜像娱乐透露,目前给影视剧完整情节加BGM及影视解说向的短视频最为流行,靠这类影视剪辑内容日收入千元、月收入过万的创作者大有人在。“这些短视频和定位娱乐剪辑的二创视频不同,它们有的现在已是以引流、带货、接任务、卖号为目的的商业行为。”
在法律层面,未经授权对长视频剪辑、切条、搬运,确实是侵犯原影视作品著作权的存在,我国《著作权法》中明确提出要“保护作品的完整权,保护作品不受歪曲、篡改的权利”。
如今,一些短视频对长视频的伤害不仅体现在正片上。当艺人进组期间拍照都需要为戏服打码、当片方还未公布相关花絮及预告片时,不少短视频账号就会放出大量高清路透与现场物料,这在近一两年已有愈演愈烈的趋势。这些高清路透、现场物料,自然都会影响到影视剧开播前的新鲜度。
以上几种影视类短视频,显然都迈过了长视频的版权底线。对长视频而言,这些内容带来的恶性影响是渗透到口碑传播、用户流量获取、可持续创作等各个维度的。
回首来看,国内影视行业的发展可谓历经坎坷。诚然,在2017年之前影视行业的高速发展阶段,伴随着IP概念的流行与入局资本的增多,影视行业一度陷入忽略内容质量的扩张中,但2018年调整期到来后,影视行业经历了一次全面的优胜劣汰与自我革新,开始迈入良性发展的新时期。
此后,视频网站及影视公司孵化的优质内容逐渐增多,国内影视行业的工业化探索、类型化探索也在不断进步,开始迎来一个稳步上升期。在这一过程中,黑天鹅疫情的出现再一次将行业推向至暗时刻,只是,疫情的影响终将消散,但越线“长变短”的侵权内容若不重视,便会一直慢性侵蚀整个影视行业。
长视频以及它们吸引的付费用户,是现阶段视频网站及影视公司回本的主要载体。对影视内容生产主体来说,它们投入的成本不仅是采购版权和内容制作如此简单,在向精品化迈进的过程中,视频网站及影视公司需要搭建自己的人才团队及渠道生态、同时也要提升技术水平与工业化水准等等,这都是需要成本投入的。
事实上,长视频能否回本,影响的不止是视频平台及影视公司能否实现良性循环,因为一部长视频背后凝结的是包含导演、编剧、演员及更多从业人员在内,数以千计从业者的心血,内容回本,与这些人的权益能否得到保障息息相关。
在影视行业,长视频版权无疑是保护投资者和创作者的权益,并激发他们进一步创作的重要法宝。因此,越线“长变短”视频不仅是长视频提质的一大阻碍,也是对影视行业形成长线健康生态的阻碍。
短视频二创的基础是“尊重”
当短视频成为时代的现象级产品,当新媒体技术门槛降低后UGC内容开始勃兴,长视频的版权保护问题迟早被推至台前,这是可以预见的。
2018年,台湾地区“X分钟带你看完电影”的代表性博主谷阿莫,被迪士尼、影音平台KKTV、电影公司“又水整合”等5家公司联合起诉,起因是他在创作的短视频素材中大量使用了未经授权的电影原片段。
台北地检署调查整起谷阿莫事件之后,认为他的确是没有经过授权,也就是违法的情况下使用电影片段重制,这样的行为已经涉犯《著作权法》,因此依法起诉。
当时,行业普遍认为这一代表案例将为依托于长视频生存的短内容创作者敲响警钟,但事实证明,当影视剪辑成为既赚取流量又能吸金的生意时,版权问题依然被不少“刀口舔血”的短视频创作者所忽视。
好在,影视版权的保护与短视频创作的规范化,正在成为时代的大趋势。
2020年11月11日,最新修订的《中华人民共和国著作权法》发布,并将于2021年6月1日起实施。新修订的《中华人民共和国著作权法》中,进一步提升、完善了对影视作品的版权保护力度。
此外,国家版权局等有关部门也在“剑网行动”中将短视频领域存在的侵权和盗版行为纳入了专项治理和整顿。中宣部版权管理局局长于慈珂于日前声明,今年国家版权局将继续加大对短视频领域侵权行为的打击力度,坚决整治短视频平台以及自媒体、公众账号生产运营者未经授权复制、表演、传播他人影视、音乐等作品的侵权行为。
于慈珂表示,国家版权局在贯彻落实“十四五”规划纲要,加强知识产权保护的部署中,也将推动短视频平台以及自媒体、公众账号运营企业全面履行主体责任,切实加强版权制度建设,完善版权投诉处理机制,有效履行违法犯罪线索报告和配合调查义务。
这一切都指向了一点:关于影视作品的版权保护不再是呼吁如此简单,它将切切实实在法律与相关政策层面推进落实,未来,保护影视作品版权也将成为整个文娱行业的长期奋斗目标。

二创、混剪类短视频,几乎是伴随着互联网媒介生长起来的原生内容,这一形式本身是有积极意义的。近几年,越火的影视作品越容易催生出大量二创及混剪视频,其中不少内容或严肃或鬼畜,或脑洞大开或天马行空,以对影视作品的解构引发了不少共鸣,也满足了碎片化时代大众的内容消费需求。
但要长远发挥二创、剪辑内容的积极意义,就必须让它的发展建立在合法合规的基础上。因为二创、剪辑需要在获得授权的前提下进行创作,不仅是时代与大环境的要求,也在于唯有如此,它们才能保证自身的合法性与生命力。
问世以来,著作权侵权问题就是影视类短视频的“原罪”,因此它们也一直游走于灰色地带。如今,相关部门及整个文娱行业高度重视长视频版权,若部分短视频创作者依然版权意识淡薄,依然停留在灰色地带,那他们很有可能与谷阿莫一般,深陷版权纠纷的泥潭,因为他们搬运或生产的内容是缺失合法性的。
未来,对二创、混剪类短视频来说,在获取授权的基础上,创作者也当重新审视使用目的与内容比例上的合理性。使用目的很好理解,非盈利自然是二创、混剪创作与传播的基本前提,同时,创作者也要注意不能传达歧视性信息,即二创内容不得歪曲作品原意或断章取义。
关于内容比例,目前法律层面尚没有严格的规定,如《美国著作权法》中提出“衍生作品受合理使用原则保护”,欧盟法中也提到“在不与原文本构成竞争关系下,可以在网络视频中使用有限数量的版权材料”。
在全球范围内,“合理使用”与“有限数量”一直没有明确定义。但如今,随着国内对影视版权重视程度的提升,及文娱行业“使用必须授权”这一基本要求的提出,“合理使用”与“有限数量”的边界未来想必会更为清晰。
“合理使用”,某种程度上来说也是判断一个二创、混剪短视频究竟是衍生创作还是搬运原作品的标准。对短视频创作者而言,能在授权的基础上进行创作,按照版权方的要求严格把控“借用”素材的数量与比例,并在原作母本上加入自身的思考与创意,才是一个高质量且具有独创性的二创、混剪类短视频应有的底色与价值。
从前几年音乐平台及音乐人为了音乐版权的保护一再发声、一再呼吁,到如今影视从业者联合起来倡议保护长视频版权,文娱行业一直奔走在版权保护之路上。
版权问题虽已老生常谈,但又不得不谈,因为保护版权是数字化时代整个社会应该形成的公共意识,也是一个产业繁荣的根基。
相关推荐
在尊重长视频版权的基础上,再谈二创
73家影视单位的对手,是二创还是短视频平台
影视行业打响“短视频”版权战,“快抖B”的“剪刀手”如何求生?
焦点分析|短视频动了长视频的奶酪没错,但解决办法只能是维权吗?
爱优腾芒“树立高墙”,“长短视频”版权大战硝烟弥漫
联动行业声讨短视频侵权后,腾讯系长短视频合力
焦点分析|在B站的“剪刀手”视频里,优爱腾不再是敌人
再谈 Musical.ly 收购案交易各方心态
短视频版权市场的破与立
B站陈睿:这一代年轻人尊重版权 愿意为优质内容付费
网址: 在尊重长视频版权的基础上,再谈二创 http://www.xishuta.cn/zhidaoview19074.html
推荐专业知识
- 136氪首发 | 瞄准企业“流 3930
- 2失联37天的私募大佬现身,但 3220
- 3是时候看到全球新商业版图了! 2809
- 436氪首发 | 「微脉」获1 2759
- 5流浪地球是大刘在电力系统上班 2708
- 6招商知识:商业市场前期调研及 2698
- 7Grab真开始做财富管理了 2610
- 8中国离硬科幻电影时代还有多远 2328
- 9创投周报 Vol.24 | 2186
- 10微医集团近日完成新一轮股权质 2181
