影视行业上演“真假”维权大战

文 | 熊出墨请注意,作者 | 彬彬
影视行业起风了。
最近,央视网先行探路,对短视频平台兴起的影视剪辑发出评论,称该类账号不做内容的生产者,只做内容的“搬运工”,成为侵犯原创作品版权的“蛀虫”

而后,影视行业集体跟上,中国电视艺术交流协会、中国电视剧制作产业协会等协会,正午阳光、华策影业等影视公司,以及优爱腾等视频平台联名上书,针对影视自媒体发动了大规模的维权行动。
《联合声明》明确指出,短视频自媒体运营者影视切条侵权情况日益严重,影响影视行业的长远发展,日益破坏影视行业的健康生态。
众夫所指,不死也伤。几乎半个电影圈都出动了,“XX看电影”、“XX解说”的剪刀手这次真的要凉凉了?
请注意,之所以要说“这次”,是因为此前针对影视解说的维权行动已经进行过多次,可奇怪的是相关内容非但屡禁不止还有愈演愈烈之势。
例如,B站影视区内容深得观众喜爱,部分影视剪辑视频播放量高达千万,相关UP主粉丝数可达到百万量级。在抖音、快手等短视频平台,影视剪辑甚至被不少人视作快速引流变现的财富密码。而且,影视公司官方还曾多次组织过二创活动,鼓励民间创作者在原作基础上进行二次剪辑。
侵权是所有剪刀手的原罪无疑,但是,如果影视剪辑真如《联合声明》中说的那般骇人,行业此前几次维权行动中就应除之而后快,而不是任其发展到现在这样在视频内容生态中撑起一片天。
事出反常,或许另有他因。
结合近两年短视频平台与影视产业之间的相爱相杀来看,这场维权大戏矛头虽然对准影视剪辑内容,而根源上可能与内容侵权无关。
内容侵权只是一个切入口,短视频平台不断伸手去动影视产业的奶酪才是维权爆发的真正诱因。
由此而起的这股强风,能掀起多大的浪?会不会把一众影视剪刀手拍倒在沙滩上?
剪刀手为什么屡禁不止?
根据《联合声明》所附名单,参与此次维权的协会、公司、平台共计70余家,剑指短视频平台影视内容,堪称史上最大规模的集体维权行动。
这不是第一次,也应该不会是最后一次。
2015年,电视剧《花千骨》热播,爱奇艺公司获得了该剧的独家信息网络传播权。爱奇艺发现,华数手机电视APP内上传了经剪辑后的《花千骨》短视频,于是有了“爱奇艺诉华数”一案。
再往后,知名影视自媒体谷阿莫于2018年遭迪士尼、又水整合、KKTV、得利、车库娱乐等5家公司起诉,原因为大量使用未经授权电影、电视剧影片。同年,受众颇广的《阅后即瞎》发布声明称为遵守相关政策和规模决定将所有电影解说视频下架。
过往案例已经说明,侵权是影视剪刀手的原罪。
北京岳成律师事务所高级合伙人岳屾山评论称:“剪辑账号把电视剧或者电影的主要情节和高光时刻剪辑出来上传,观看者只需要几分钟就能看完以及电视剧或者一部电影,明显属于不合理使用,是一种侵犯著作权的行为。影视解说的模式,也会被认定为侵犯了原著作权人的合法经济利益,属于对影视内容的不适当引用,还可能涉嫌侵犯作品完整权。”
法律层面的支持,加之行业多次出手打击,侵权行为理应得到遏制。然而,实际情况却全然相反,近两年网络上的影视剪辑内容非但没有被肃清,反而撑起了视频时代的一片天。

例如,B站影视区目前分为影视杂谈、影视剪辑、短频、预告/资讯四个板块,严格意义上来讲,前两个版块的内容可能会因为引用而侵权,后两个板块则会因为搬运而侵权。如影视杂谈版块当前排名第一的视频,播放量已达111.9万,内容基本都是引用自剧集《觉醒年代》,视频创作者“木鱼水心”的B站粉丝高达627.8万。
抖音、快手等一众短视频平台之上,打着“X分钟看电影”的内容今年也在以肉眼可见的速度增长。用影视解说在短视频平台吸引流量然后变现,甚至已经成为不少人眼中的财富密码。“新手实操月入3万的抖音短视频电影剪辑号赚钱攻略”、“电影剪辑号一个月轻轻松松几万块”等等发言在知乎等平台上随处可见。
深究这反常现象的成因,除了短视频的强势崛起导致侵权泛滥之外,影视产业对待相关内容的态度也起到了重要助推。
前面提到的几桩诉讼都有一个共同特点——只抓典型。影视公司举起法律武器,指向的对象都十分具有代表性,要么是针对影视剪辑大V,要么是直接搬运等典型侵权行为。并且,每一次都是点到为止,而非将全体影视剪刀手赶尽杀绝。
但凡之前的维权行动把打击范围稍微扩大一些,影视剪辑内容都不至于发展到今天这样满天飞的状态,影视行业也就不必如此兴师动众地发出《联合声明》。
那么问题就来了,影视行业是否有意对侵权行为给予“放纵”?从这个问题延伸,这次集体维权事件就被赋予了更大的解读空间。同时,厘清侵权内容之于影视行业的存在意义,也是解开影视剪刀手生死谜题的关键。
维权的真实目的是何?
影视行业集体维权,从逻辑上看是短视频平台先动的手,然后影视行业作为“受害者”给予反击。反击从影视解说侵权开始,但并不意味着会局限于此。
而且,当我们把短视频平台与影视行业的相爱相杀梳理一番后就会发现,对影视剪辑内容的讨伐很可能只是切入口,守护更为深层的利益可能才是影视行业的真实目的。
一切,都要从短视频平台的态度转变说起。
最初,短视频平台与影视行业无疑是友好合作关系。平台做的是流量生意,为影视行业提供流量渠道。随着流量大到电影产业无法绕过的体量,手握谈判砝码的平台逐渐反客为主,还尝试直接伸手去动电影公司、视频网站的奶酪。
空口无凭,来看两例标志性事件。
其一,作为电影宣发的重要阵地,短视频平台正在把自己行业内的竞争和矛盾转移到影视行业。
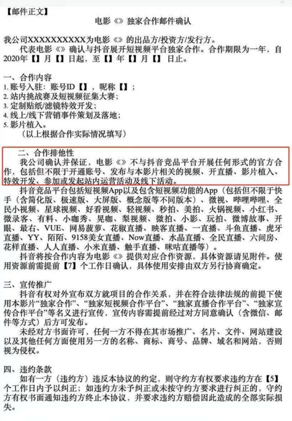
据剁椒娱投报道,今年春节档7部影片中有6部都与抖音签订了独家合作协议。这份带有排他性的协议明确规定,签约电影不得与抖音竞品平台开展任何形式的官方合作。

并且,知情人士表示,“如果不跟抖音签独家的话,艺人就没有办法参加抖音的任何活动。”一旦签订独家协议,在其他平台做宣发活动,抖音就会对相关宣传进行限流。
抖音方面虽然对此予以否认,但独家合作邮件白纸黑字写得分明。更有业内人士在谈及此事时直言“惹不起抖音,现在(宣发)主要靠它”。惹不起三个字对应的是抖音手握流量这一谈判筹码。
数据显示,今年第一季度,抖音日活跃用户数峰值达到5.8亿,加上极速版、火山版,抖音三个端口的日活峰值达到7亿左右。短视频,俨然已是影视宣发绕不开的主渠道,短视频平台因此有了挟天子以令诸侯的底气。
其二,短视频平台从短变长跨进影视行业,丝毫不掩饰对影视市场的觊觎,原本的部分合作伙伴则可能就此转变为竞争对手。

2020年《囧妈》与抖音、西瓜视频、今日头条的牵手,一度被视作短视频向长视频网站以及电影院正式宣战的信号。乘胜追击,字节跳动又推出了“线上免费春节档”。随后,字节头条在电影市场动作不断,2021年的春节档其还参与了3部影片的联合出品。
与之同步,快手等短视频平台也在抢占电影赛道。2020年母亲节,快手上线了拥有独播版权的电影《空巢》。在此之前,快手公司的经营范围还做工商变更,新增了电影发行和电影制作。
显然,短视频平台的一通操作打乱了影视行业原本的运行秩序,更侵犯到了某些群体的利益。
而针对入侵举动,影视行业急需组织一次自卫反击。可自古以来打仗讲究师出有名,因对方跨界竞争而出兵并非正当理由,老生常谈的内容侵权,因此再次被拿来大做文章。
从影视剪辑内容侵权切入,实则为维护其他层面的利益。这也反映了影视剪辑内容屡禁不止的深层原因之一:对于影视行业而言,只有侵权内容存在的前提下,才能借此进行正当维权。一次性赶尽杀绝,则相当于失去了一个正义的、利己的切入口。
相爱相杀还将持续?
一边受其害,一边又离不开。虽然短视频平台动了影视行业的奶酪,但考虑到其间错综复杂的利害关系,被彼此牵制的双方注定无法走向彻底决裂。
辩证地看待问题,影视剪辑内容侵犯著作权的同时,也能给原作品形成一定的正面影响。
“爱奇艺诉华数”一案中,华数公司当庭就辩称,其使用的《花千骨》片段可以为作品扩大知名度。实际情况也确实是这样,例如,在抖音搜索《山河令》、《司藤》、《赘婿》等热播剧集,相关话题的播放数都已达到数十亿。
并且,官方深知二创等剪辑内容对作品热度的带动。包括《赘婿》在内,很多影视作品都会举办官方的二创赛事。
昨天还叫人小甜甜,转眼就叫牛夫人。在优酷官微发出联合声明之后,网友评论称影视行业此举为“卸磨杀驴”。
岳屾山律师对此表示,“没有经过许可剪辑传播影视作品的行为确实不妥,但是同时我们也看到对影视作品进行二次创作加大了原作的传播,提高了原作品的关注度,也给原作品带来了正面影响。维权无可厚非,但是应该具体问题,具体分析。”
于己有利,这也解释了之前影视行业对相关内容的多轮打击为什么更倾向于抓抓典型、点到为止,而非赶尽杀绝。
尤其在短视频流量大到可以只手遮天的当下,影视作品的宣发还有赖于此。根据中国互联网络信息中心发布的《中国互联网络发展状况统计报告》显示,截至2020年12月,短视频用户规模8.73亿,占整体网民的88.3%。影视行业若就内容侵权与短视频平台彻底撕破脸,伤敌一千的同时很可能自损八百。
站在短视频平台的立场,他们自然也不愿与电影行业走到对立面。一方面,作为宣发渠道,影视行业在为之贡献利润。另一方面,如果没了影视作品的内容供给,平台的内容生态也将受到影响。更为长远来看,继续瓜分影视行业的蛋糕,也必须与影视公司搞好关系。
相爱相杀之间,所谓的反击,也只是影视行业的一次敲山震虎。打着维权的旗号把事情闹大,给短视频平台的“出格”举动以警示。
至此,我们可以大胆给出推测,出于大局考虑,夹在影视行业和短视频平台之间的剪刀手并不会就此成为炮灰。但是,影视行业把此次维权搞得声势浩大,或许可以推动短视频平台内容治理等工作的推进,例如明确二创的边界,影视剪辑合理引用的规范等等。
可短视频平台对影视产业的隔行取利是否会就此收手,那就另当别论了。毕竟,放之任何一家平台,守着那么大流量,必然都不会甘心于只做流量渠道。
也就是说,维权大戏并非由内容侵权引起,深层矛盾的长期存在预示着相爱相杀还会有续集。如果将来某一天,“XX看电影”、“XX解说”的剪刀手真被彻底整治,那一定不是因为内容侵权本身,而是影视行业和短视频平台之间的战争全面爆发了。
相关推荐
影视行业上演“真假”维权大战
哈啰5亿补贴“怼”滴滴 顺风车大战要重新上演?
非洲最大城市上演摩的大战,谁能成为“非洲版 Go-Jek”?
CES现场芯片巨头上演开年大战:AMD、英特尔、英伟达、高通展开对决
长短视频大战吹响号角,版权保护打响第一枪
人人影视字幕组怎么做才能不被抓?
最后期限前惠普再次拒绝,施乐惠普或上演敌意收购大战
《锦绣未央》艰难维权路,是什么滋长了网文抄袭的恶习?
《联合声明》打响第一枪,但视频维权的路依然漫长
最前线 | 深圳等地推行“先复工再审查”,复工潮抢人大战已经上演
网址: 影视行业上演“真假”维权大战 http://www.xishuta.cn/zhidaoview18949.html
推荐专业知识
- 136氪首发 | 瞄准企业“流 3930
- 2失联37天的私募大佬现身,但 3220
- 3是时候看到全球新商业版图了! 2809
- 436氪首发 | 「微脉」获1 2759
- 5流浪地球是大刘在电力系统上班 2708
- 6招商知识:商业市场前期调研及 2698
- 7Grab真开始做财富管理了 2610
- 8中国离硬科幻电影时代还有多远 2328
- 9创投周报 Vol.24 | 2186
- 10微医集团近日完成新一轮股权质 2181
