1秒240万,被争夺的春晚前10分钟划算么?
编者按:本文来自微信公众号“盒饭财经”(ID:daxiongfan),作者:谭丽平,36氪经授权发布。
参与春晚百亿元大项目之余,春晚开播前几分钟广告你可有注意到?
自从2012年春晚正式实施“零广告”之后,每次开始前的十分钟就成为了新的广告“黄金时段”。
作为每年公司广告投放的制高点,在2021年前十分钟的黄金时间段,你能看到这些企业的名字:古井贡酒、中国银联、中国邮政、飞鹤、猿辅导、中国劲酒、金领冠奶粉、中国移动、作业帮、云南白药、贵州茅台、君乐宝、苏宁易购、老村长、雅迪电动车、青花汾酒、易车、五菱汽车、海尔三翼鸟、安慕希、习酒、快手、海澜之家、梦之蓝 、淘宝、抖音。
这其中,有与春晚合作过多年的老伙伴,也有首次登陆的新贵。相比2014年以来就长久被互联网大厂霸占的春晚独家合作伙伴,春晚前十分钟广告相对较多且内容丰富,可以说是过去一年的热点集合:比如,2020年大火的在线教育与短视频,让猿辅导、作业帮、快手、抖音等明星公司成为2021年春晚广告中的大金主。
盒饭财经(ID:daxiongfan)梳理了近十年来春晚前十分钟的广告,了解它们的共性与特点。可以说,这些广告企业所属行业反映了过去一年中国市场经济变化特点,纵观广告主的更迭,是巨头之间地位的变化,也是中国商业变迁史的缩影。
流水的广告主
2010年春晚的植入式广告引发了全民大讨论,2011年央视春晚宣布“零植入”广告,2012年起,“我最喜爱的春晚节目”及其广告冠名等也被取消。
也正因此,2012年以后,春晚开播前几分钟的黄金时段,成了最紧俏的广告时间。

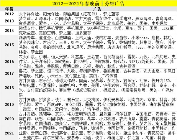
近十年春晚前广告,盒饭财经制图
梳理2012年到2021年这十年的广告发现,在春晚开播前的十分钟内,每年出现的广告品牌数不等,大多在20个左右,单只广告时间从几秒到几十秒不等。
这些广告形式各异,有的是将其他周期的广告投放内容照搬过来,有的则将病毒视频风格的广告搬上了电视,有的选用员工拜年的形式,也有不少企业会贴合春节、家、温情等主题专门推出制作精良的广告,打感情牌,比如小米春晚广告片《我们的时代》,滴滴《滴滴是一种习惯》、美团《致敬在每一个岗位努力奋斗的人》等。
这些广告主所涉行业主要集中在酒业、家电、金融、汽车、消费、零售、互联网。其中,梦之蓝、美的、苏宁、古井贡酒是常客,在2012年到2021年间,均上过7届春晚,小米、伊利、太平洋保险、君乐宝也都数次携手春晚。
广告内容通常是以产品或者品牌为主,比如2015年,美的集团便以蒸汽洗和变频空调两款产品各推出一条广告;2017年和2018年,支付宝分别就集五福活动和蚂蚁森林产品推出广告;而对于一些只“露脸”几秒钟的品牌,则主要以宣传品牌为主。
值得一提的是,电影也曾登陆过春晚前的黄金位广告。2018年,《捉妖记2》出现在两则春晚前广告里,一则是宣传电影本身,另一则是与麦当劳合作款。彼时,《捉妖记2》近亿元投入春晚60秒广告的新闻稿现身各大网络平台,该电影宣传公司对外称,这也是国产电影第一次和央视春晚深度合作。遗憾的是,尽管票房冲到20亿,还有梁朝伟与李宇春助阵,依然口碑坍塌。
春晚广告战中争夺最激烈的就是开场前的十个广告时段,也被称为8点前倒数前十,因为越靠近8点的含金量越高,总体看来这些黄金时间段的费用在几千万到亿元不等。
比如,2015年,小米以2238万元竞得标底价为1890万元的倒十(春晚开始前倒数第十个广告)位置。而彼时想要把生态故事讲上春晚的乐视,2015年用7199万竞得了标底价为3780万人民币的倒四位置,30秒,相当于贾跃亭的脸每出现一秒,就烧掉240万投资人的钱。由于一些资源会打包卖出,最终算下来可能就上亿了。
虽然广告费动辄数亿,但对于商家而言,能在央视春晚做个广告,还是非常划算的。“在央视春晚做广告按投入和产出比来说是最合算的。”蒙牛乳业联合创始人孙先红曾在接受采访时表示,商家往往看重的是央视春晚的传播力度和收视率,“在春晚做广告是塑造品牌,树立企业形象的好机会”。虽然随着新媒体的分流,春晚的魔弹效应不再,但它依然是灭霸级的传播机器。
央视索福瑞数据显示, 2001至2019年,央视春晚保持了平均30%的高收视率,这意味着至少7亿人次观看央视春晚。
为了吸引广告赞助商,央视也从每年8月份选导演开始,一直到明年2月份,通过巧妙的议程设置,持续制造热点,增加曝光度。还开办了《我要上春晚》等一系列对标春晚的互动类综艺节目。
流量模型的投影
从财经角度看,春晚自带吸金光环,是中国经济的放大镜。
总体看来,春晚广告见证中国商业的四轮变迁:上个世纪80年代,春晚主流赞助商以钟表、自行车等“老三样”为主流;90年代则开始过渡到家电厂商争夺战,中国制造业偏爱春晚,吸引了海尔与美的等家电龙头展开争抢,美的开启一段霸屏时代;21世纪以来,知名酒类品牌与快消产品迅速加入大战阵营,国窖、五粮液、洋河梦之蓝、伊利、蒙牛等主流快消品牌入场;在21世纪第二个十年,中国互联网产业取得长足发展,互联网巨头则成为重要替代力量。
如今,互联网公司成为主角。随着移动互联网时代到来,2014年,腾讯、百度、360、小米、京东开始在春晚黄金时间段打广告。也是在那一年,微信支付“偷袭珍珠港”,推出微信红包,开启了全民微信发红包模式,从除夕到初八,超过800万用户参与了抢红包活动,也开始对支付宝构成了威胁。
随即,阿里、百度相继押注这一赛道,BAT成为春晚常客,一众互联网企业也相继登上春晚前广告,包括店连店打折网、赶集网、易车等,到2021年,有四分之一广告主为互联网企业。
互联网公司在春晚的地位也面临更替。
2019年春节时,中国移动互联网形成两大主要梯队,占据中国用户上网总时长超70%。第一梯队腾讯、阿里、百度,用户量分别达到10.8亿、10.6亿、9.8亿;第二梯队新浪、头条、美团、网易,用户量则达到3亿到5亿级别。
但与此同时,随着短视频的兴起,短视频开始成为春晚主角,快手、抖音相继成为2020年、2021年春晚独家互动合作伙伴,也在春晚前的黄金时间段占据重要位置。
支撑短视频巨头上春晚的,是整个互联网流量模型的变化,根据QuestMobile数据,截止到2020年,短视频平台平均日活跃用户达6.29亿,每位日活跃用户日均使用时长为84.3分钟,且数据仍有不断增长趋势。
可以看出,广告主变化反映出中国经济发展的脉络,也是我国商业权力变更的一个缩影。
在2021年,共有26个品牌登上春晚广告黄金档。从广告主所属行业上看,这次春晚前的广告投放延续了快消、互联网、零售为主的结构,快消与互联网仍是投放大头,可以看到,在后疫情时代,互联网的发展与实体经济的逐步恢复。
王者or陪跑
2015年春晚前的广告中,出现了一则思埠集团的广告。
许多人当时对于这个名字并不熟悉,但对于旗下的产品应该有所耳闻。这是一家依靠微商起家的公司,除了面膜品牌天使之魅、黛莱美之外,公司还有素佳、植美村、纾雅等女性品牌,庞大的产品线曾经一度占领朋友圈。出现在春晚前的广告时,思埠集团成立不到一年,却控股四十余家企业,成功借壳上市,据称,为了登上春晚,思埠斥资2501万元,露出了旗下黛莱美、天使之魅、素佳、植美村等产品。
不过仅一年之后,微商就开始面临行业整体整治,思埠自身也被负面新闻缠身,信誉受损,集团也渐渐走向下坡。
在春晚黄金时段,品牌商你来我往,有的旋踵即逝,有的盘亘多年。这就像商业权力的变迁中,有胜出的,也有被抛弃的。
被视为正面的典型,是表现最为“财大气粗”的是中国家电龙头美的,已经连续十几年在春晚上的广告投入,常年盘踞零点报时。美的霸屏的时期,国民家电消费处于国产替代的黄金期,美的集团也高速发展,数据显示,美的集团2003年到2007年的归母净利润增长率每年都在110%到270%之间,在2010年成功跨越37亿元规模。
也不乏被在时代洪流中消失的,2014年,国内网约车市场曾掀起了一轮疯狂补贴大战,当时打得最火热的就是分别背靠腾讯和阿里的滴滴与快的。在四个月时间里双方曾烧掉了将近20个亿。激烈竞争中的滴滴与快的为了争夺市场,到2015年也同时买下了春晚广告的席位。但最终,二者在春晚还未开播前就选择了合并,春晚前的两个广告算是两家大战的谢幕。
此外,类似于店连店打折网、赶集网、微店、百合网、世纪佳缘等品牌,也在城头变幻大王旗的游戏中日渐式微。
在今年的广告中,作业帮、猿辅导备受关注,过去一年中,在线教育的火热催熟了行业的头部企业,在这场持久赛上,未来行业又会生出怎样的变化?能否在2022年春晚前的广告中发扬下去,还需要观望。
随着时间推移,可以发现,目前春晚合作品牌已经稳定在行业巨头或者层层合作过的品牌上。替换频率渐渐变低,对于许多品牌而言,春晚只是的一个过场,在商业的变迁中,发展才是王道。
相关推荐
1秒240万,被争夺的春晚前10分钟划算么?
都把央视“春晚”当摇钱树!聚划算要在春晚补贴10亿
饿了么:将推出“多等5分钟/10分钟”新功能
抖音需要春晚
氪星晚报 | 滴滴顺风车将在上海等地试运营;聚划算也成央视春晚合作伙伴;小米回应被谷歌禁止
争夺“最后的流量市场”,淘宝聚划算、京东京喜加速圈地低线城市
从标王到百亿红包大战:38年春晚商业权力变迁
口碑饿了么登陆聚划算 阿里两大核心板块完成互通
最前线 | 快手之后,聚划算“百亿补贴”也成央视春晚合作伙伴
最前线丨口碑饿了么将登陆聚划算,阿里两大核心板块完成互通
网址: 1秒240万,被争夺的春晚前10分钟划算么? http://www.xishuta.cn/zhidaoview17193.html
推荐专业知识
- 136氪首发 | 瞄准企业“流 3930
- 2失联37天的私募大佬现身,但 3220
- 3是时候看到全球新商业版图了! 2809
- 436氪首发 | 「微脉」获1 2759
- 5流浪地球是大刘在电力系统上班 2708
- 6招商知识:商业市场前期调研及 2698
- 7Grab真开始做财富管理了 2610
- 8中国离硬科幻电影时代还有多远 2328
- 9创投周报 Vol.24 | 2186
- 10微医集团近日完成新一轮股权质 2181
