这届新能源汽车富豪,一场泡沫?
编者按:本文来自微信公众号“商业人物”(ID:biz-leaders),作者:郭儒逸,36氪经授权发布。
壹
去年10月,胡润研究院发布了一份《2020百富榜》,62岁的李晓明以345亿财富成了新任“云南首富”。
称作云南首富可能不太恰当,因为李晓明还有个名字叫“PAUL XIAOMING LEE”——他已是美国国籍。
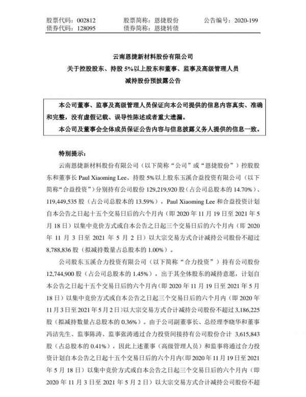
变更国籍没影响李氏家族在国内掘金,通过执掌云南玉溪的上市公司恩捷股份(002812.SZ),李晓明和几位家族成员的财富在去年火箭般蹿升。
整个2020年,恩捷股份的股价从50元涨到了141元,涨幅高达178%。截至去年三季度末,李晓明和三位亲属均位列该公司前十大股东,合计持股比例为46.71%(另包括一家机构股东持股在内,由李晓明实际控制)。随着股价暴涨,他们的身家也节节攀高。

恩捷股份做的主要是锂电池隔膜,这是目前新能源汽车动力电池的主要构件之一。从去年三季度算起,A股市场新能源汽车板块不断走高,不仅一众概念股市值猛涨,由此带来的巨大财富效应也令人眩晕。
置身局中的人是“幸运”的。就像互联网、煤炭和房地产曾经的造富情形那样,新能源汽车成为新的风口产业——在股价狂欢的背后,去年国内新能源汽车销量达到136万辆,创下历史新高。一个新的批量造富时代,似乎到来了。
最受关注的自然是那些明星公司和老板们。
在登陆创业板两年半之后,动力电池巨头宁德时代的总市值已突破9000亿元,成为创业板市值第一。虽然其创始人曾毓群早已是富豪榜上的常客,但在这一轮行情的刺激下,他的财富继续明显上涨。
去年全年,宁德时代股价涨幅为228%,今年最高时一度超过400元/股。据去年三季报显示,曾毓群通过宁波梅山保税港区瑞庭投资有限公司持有宁德时代24.53%的股份,截至1月20日收盘,这部分股票的市值超过2200亿元。
他的“老对手”——比亚迪的王传福也收获颇丰。比亚迪股价去年初时仍徘徊在40多元,但在“刀片电池”和“汉”等新车型热销的不断刺激下,到去年末已涨至194元。王传福持有比亚迪约18.83%的股份,照此计算,其最新身家约为1140亿元。
美股市场的新能源汽车富豪们,表现同样高光。
对特斯拉而言,遥想首次推出Model S的2012年,这家新厂还只能仰望对手(如通用汽车)的市场份额。但随着Model 3成为美国最畅销的电动车,其攻取市场的速度,已轮到拥有百年历史的通用目瞪口呆。
马斯克成了人生赢家。特斯拉股价在去年涨幅达到701%,今年来仍持续上扬,目前突破800美元大关。按照彭博亿万富豪指数的口径,马斯克已超越亚马逊的贝索斯成为新的世界首富——过去一年,“钢铁侠”的个人财富涨超1500亿美元。
而“中概股”蔚来、小鹏和理想汽车,去年全年的股价涨幅分别为1172.6%、185.3%和150.4%。蔚来股价涨了11倍之后,2019年时被称作“年度最惨”的李斌,一年之后却成功大翻身。在去年9月福布斯中国发布的“2020中国汽车富豪榜”上,这三家造车新势力的创始人也均进入前20位。
贰
除了这些自带光环的明星企业,新能源汽车产业链上的众多上市公司,同样受到投资者的热捧。
据中证新能源汽车指数显示(该指数选取沪深33只行业成分股,涵盖锂电池、充电桩、整车等相关企业),2020年该指数上涨97.5%。除了宁德时代和恩捷股份,其他权重股如赣锋锂业、亿纬锂能等也大幅度上涨,如今每股股价均已超过百元。
有了钱的富豪们开始频频高位套现。
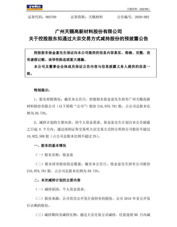
据“商业人物”粗略统计,“电解液龙头股”天赐材料董事长徐金富曾在去年三季度减持756万股,同期其股价从33元涨至51元,照此计算,套现金额在2.5亿-3.9亿元之间。而相比之下,天赐材料该季度的净利润为2.07亿元——还是股市赚钱凶猛。

恩捷股份的李晓明则在去年多次减持,将同为家族成员的李晓华(担任恩捷股份总经理)减持情况计算在内,截至去年三季度,二人合计减持800.6万股,套现在4.1亿-5.3亿元之间。扣除持仓成本,同样赚得盆满钵满。

某种程度上,资本市场就像一张诱人的船票,在不断刺激着后来者。去年9月,吉利汽车科创板首发过会,有望成为科创板整车第一股。除此之外,根据零星的市场传闻,包括天际汽车、爱驰汽车和零跑汽车在内的多家造车新势力,也都流露出今年IPO的意向。
按照中汽协的预计,今年中国新能源汽车销量将达到180万辆,同比增幅为40%。王传福近日就自信满满地表示,“电动车全面替代燃油车的时机已成熟”。而行业的火热,也吸引了全球范围内的科技巨头纷纷下场“造车”。苹果、阿里巴巴、百度及富士康等,都可能成为新能源整车制造领域的新玩家。
显然,如果再出一份汽车富豪榜,名单上可能要增加一些新名字了。
其实在富豪们身家暴涨的同时,圈子中并不是一派和谐。过去不到一个月,新能源汽车行业内部争议频出——李斌在年初提出蔚来将采用“固态电池”,在遭到一番猛烈质疑后,他不得不匆匆改口;广汽集团的高管们又提出“石墨烯”电池的概念,同样引发冷嘲热讽;至于数家车企表示旗下产品有望突破1000公里续航,这下连中科院院士都下场发声,提醒市场要提防“骗子”了。
虽然在股市中风头出尽,但对各路造车富豪而言,要在这个竞争越发激烈的局中胜出,这还远远不够。
叁
新能源汽车股到底贵不贵?这是那些争议背后的一个敏感疑问。
从市盈率上看,目前热门的新能源汽车概念股都“高的惊人”。截至1月20日,宁德时代市盈率为193倍,比亚迪为189倍,天赐材料为129倍,亿纬锂能为117倍,而被视为锂电池龙头股的赣锋锂业,其市盈率高达453倍。
1月14日,国泰君安发布一篇题为《A股史上第一次蓝筹股泡沫》的报告,引发一场大争论。报告称A股首次蓝筹股泡沫已至,认为市场中估值与盈利增速的背离正迅速拉大。就这些示警信号来说,前期涨势凶猛的白酒和新能源板块,面临很大的回调压力。
有流传甚广的一个市场观点是,宁德时代的股价已透支未来20年。这显然意在说明,这家即将跨入万亿市值俱乐部的明星公司,身上可能沾满了泡沫。
而当广汽集团因石墨烯电池概念而股价大涨时,投资者们则祭出了更刻薄的说法——现在动力电池已经不是电化学,而是“传播学+金融学”了。
“手里没票的人觉得它是高估,手里有票就觉得低估,相信的人看什么消息都是利好,不相信的人看什么消息都会解读成利空。”在一个上百人的比亚迪股票QQ群中,一位股民如此总结。
说出这番话的时候,此前气势如虹的比亚迪正经历连日下跌,群中的气氛顿时变得紧张。这时候便出现熟悉而老套的争论:是该继续坚持,还是尽早离场?对立者往往很难说服对方。在叽叽喳喳当中,有人为去年几十块买入却早早卖出后悔;也有人230多块入场,自嘲现在站在了“珠穆朗玛峰山顶”;还有新手感慨,“咱们都是新韭菜,这次调整两天就这样了。我不敢相信,到股灾的时候,会是什么场景。”
1月18日,一只锂电领域的新股“天能股份”登陆科创板,上市当天股价最高时差点翻倍。但没人料到,这只在乐观者眼中会是下一个“十倍股”的股票,在随后两个交易日连续暴跌,让人大跌眼镜。 “开盘即是巅峰”,陷入尴尬的天能股份,不知会不会成为某种缩影?

股市的动荡在放大或压缩着富豪们的身家。这里有过批量造富的神话,也不乏一地鸡毛时的落魄。超级富豪们可能无暇顾及这些,他们的眼中还有“星辰大海”——去年10月份,在深圳经济特区建立40周年之际,低调的王传福和马化腾、王卫等一道刚受过官方表彰;至于曾毓群,用他福建老乡美团CEO王兴的夸赞说,那就是“他将来要成为比肩任正非的企业家”。
因此,他们不得不为解除泡沫警报而战。
而在成为世界首富之后,被戏称为“凡尔赛·马”的马斯克,据报道最近正忙着招聘一个客服经理,来协助他处理推特上针对特斯拉的日常投诉。特斯拉去年卖出了50万辆电动车,这个数字让马斯克感到满意,于是今年特斯拉有了新的目标。
2021,祝汽车富豪们好运吧。
相关推荐
这届新能源汽车富豪,一场泡沫?
泡沫边缘疯狂试探,新能源汽车还值得投资吗?
市值5000亿美元的特斯拉,将刺破新能源汽车泡沫?
传统车企2020:憋屈、转型与新能源汽车“军令状”
火山口上狂欢的新能源汽车盛宴
一场新能源汽车谁是TOP3赌局,输了王兴要送外卖?
比亚迪新能源汽车“失速
理想汽车赴美上市,国产新能源汽车的理想与现实
这届年轻人爱换“QQ秀”的中二病还能治好吗?
为什么这届《歌手2019》病恹恹?
网址: 这届新能源汽车富豪,一场泡沫? http://www.xishuta.cn/zhidaoview16496.html
推荐专业知识
- 136氪首发 | 瞄准企业“流 3930
- 2失联37天的私募大佬现身,但 3220
- 3是时候看到全球新商业版图了! 2809
- 436氪首发 | 「微脉」获1 2759
- 5流浪地球是大刘在电力系统上班 2708
- 6招商知识:商业市场前期调研及 2698
- 7Grab真开始做财富管理了 2610
- 8中国离硬科幻电影时代还有多远 2328
- 9创投周报 Vol.24 | 2186
- 10微医集团近日完成新一轮股权质 2181
