艾芬质疑爱尔在眼科趋利,揭秘起家史:承包科室手法类似莆田系
编者按:本文来自微信公众号“雷达财经”(ID:leidacj),作者:李宏晶,编辑:深海,36氪经授权发布。
雷达财经出品 文|李宏晶 编|深海
1月4日早间,爱尔眼科官方微博公布了关于艾芬女士诊疗过程的核查报告。报告称,经核实,艾芬女士右眼视网膜脱离与本次白内障手术无直接关联。
此前,医学教授、武汉市中心医院急诊科主任艾芬在社交媒体发文称,自己在武汉爱尔眼科医院接受白内障治疗后,出现视网膜脱落、右眼近乎失明的状况。
对于爱尔眼科的核查结论,艾芬在微博中回应表示,该报告避重就轻,混淆视听。艾芬怀疑,爱尔眼科常规检查之所以"不彻底",是因为"因为眼底变性治疗很便宜,白内障手术花了2万9千元。"
雷达财经注意到,作为一名商人,爱尔眼科创始人陈邦的确非常成功。福布斯发布的2020年中国400富豪榜中,陈邦以1047.6亿元的身家排在榜单第28位,蝉联湖南首富宝座。
而陈邦的起家史,类似于莆田系,所不同的是承包眼科。1997年,陈邦倾尽3万元积蓄,利用融资租赁等手段,引进先进的眼科医疗技术和设备,采取“院中院”的形式与公立医院合作。
近年来,爱尔眼科依靠并购,公司已由最初的4家医院,发展至目前的600余家。一位长期从事医疗行业投资的专家表示,该行业投资周期比其他行业更长,如果扩张过快,可能就忽视了安全、质量等因素,导致医疗纠纷和事故发生的风险增加。
艾芬称爱尔眼科核查报告避重就轻
2020年12月31日,武汉市中心医院急诊科主任艾芬医生在微博上公开维权,表示自己的右眼几近失明的原因,是武汉爱尔医院的不恰当诊疗。
艾芬在微博上透露,2020年5月自己在武汉爱尔眼科医院进行人工晶体植入手术治疗白内障,术后视力更差,甚至出现视网膜脱落。在她看来,2.9万元的晶体植入手术既"不必做",爱尔眼科又在手术过程中有不规范行为,术前检查不仔细,未及时发现视网膜问题。
2021年1月2日,爱尔眼科医院官方微博消息,对于艾芬在武汉爱尔眼科医院的眼病诊治事件,爱尔眼科医院集团迅即成立集团调查工作组,并于2021年1月1日连夜赶赴武汉进行调查。
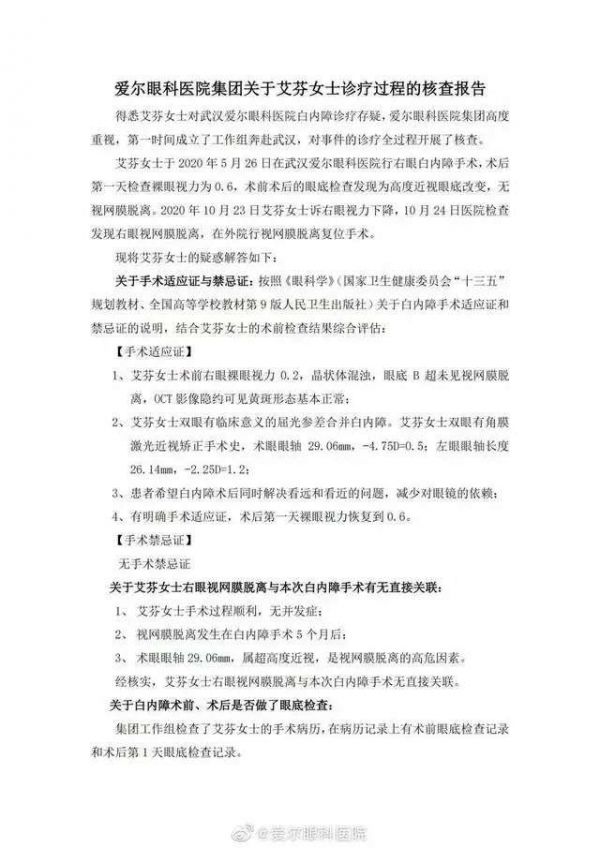
1月4日,爱尔眼科官微发布了"爱尔眼科医院集团关于艾芬女士诊疗过程的核查报告",报告结论称,艾芬右眼视网膜脱离与本次白内障手术无直接关联。并且给出的原因为:一是艾芬手术过程顺利,无并发症;二是视网膜脱离发生在白内障手术5个月后;三是术眼眼轴29.06mm,属超高度近视,是视网膜脱离的高危因素。


对于爱尔眼科的上述报告,艾芬随后在微博中进行了回应,表示爱尔眼科集团的核查报告避重就轻、混淆视听、管理混乱、推卸责任。
艾芬称,此前与武汉爱尔眼科医院副院长王勇通过电话,对方承认在给自己做白内障手术前,检查了眼底,但只检查了眼底中央,没有检查眼底周边,未发现眼底变性。这属于检查不够彻底,对此深表遗憾,愿意道歉。
"王勇还表示,如果检查彻底,发现了眼底变性,要不要、能不能做白内障手术,要看眼底变性的治疗情况。"艾芬进一步表示,眼底是否变性是眼科一项常规检查,治疗起来也比较容易。一项常规操作,到了爱尔眼科那为什么"不彻底"?她怀疑爱尔在趋利:因为眼底变性治疗很便宜,白内障手术花了两万九千元。

最后,艾芬表示,从爱尔的两份通报,丝毫看不出任何认错的态度,接下来,自己将用证据说话,用证据合理提出问题。
或许受此事件影响,1月4日,爱尔眼科股价下跌8.91%,市值蒸发275亿,主力资金流出11亿元。截至收盘,爱尔眼科股价68.22元,市值2812亿元。
承包科室起家 手法和莆田系类似
爱尔眼科创始人陈邦,目前已是财富超千亿元的湖南首富。福布斯发布的2020年中国400富豪榜中,陈邦以1047.6亿元的身家排在榜单第28位,蝉联湖南首富宝座。
梳理陈邦的过往创业历史,其经历可谓丰富。公开资料显示,陈邦系湖南长沙人,年轻时当过兵、做过器材代理,还在海南炒过房。90年代初期,陈邦来到海南做椰汁批发生意,赚了人生第一桶金。后又投身当时火热的海南房地产开发大潮,不过在1994年赶上海南地产泡沫破灭,陈邦的生意遭遇失败。
而陈邦的重新崛起,和莆田系民营医院的发展路径有十分相似的地方。
据了解,莆田系起初也是承包公立医院"皮肤科"、"妇科"之类的科室,或者托管一些盈利能力较差的公立医院,重点发展利润较高的科室,而对眼科、外科等技术要求高、利润空间小的科室投入不足。资金越来越充裕之后,莆田系开始自建医院。
陈邦瞄准的是眼科。有消息称,一位靠给医院租赁眼科治疗仪器为生的邻居,给了陈邦进入医疗领域的启示。那位邻居与上海第六医院合作,引进国外先进设备和技术在上海第六医院做白内障手术。
据陈邦家乡媒体《长沙晚报》报道,1997年,陈邦倾尽3万元积蓄,利用融资租赁等手段,引进先进的眼科医疗技术和设备,采取“院中院”的形式与公立医院合作。
依靠公立医院的优势资源,陈邦几年时间再一次完成了资本积累。
但好景不长,2000年,国家开始大力整治公立医院"院中院",卫计委发布的《关于城镇医疗机构分类管理的实施意见》明确,"政府举办的非营利性医疗机构不得投资与其他组织合资合作设立非独立法人资格的营利性的'科室'、'病区'、'项目'。"同时,政策也打开了民营资本开办营利性医院的窗口。
2001年陈邦开始自立门户,在沈阳开出第一家眼科专科医院,不过由于当时患者还没有到私立医院看病的习惯,爱尔眼科举步维艰。但陈邦坚持了下来,并且于2003年在长沙、武汉和成都等地设立四家眼科医院,这几家医院的成功让爱尔眼科走上了品牌连锁之路。
并购和营销是扩张两大法宝
据官网介绍,爱尔眼科医院集团目前在中国、西班牙和新加坡拥有3家上市公司,眼科医院及中心数量达600余家,其中中国内地500余家、中国香港7家、美国1家、欧洲80余家,东南亚12家,中国内地年门诊量超1000万人次。
从最初的4家医院,到目前的600余家,爱尔眼科能够迅速发展,离不开借助资本市场融资,通过并购,实现狂飙式发展。
iFinD数据显示,2009年上市至今,算上IPO募集和两次增发,爱尔眼科从资本市场上获取的直接融资金额为50.21亿元。有了资金,再借助"基金+上市公司"的模式,放大杠杆,加快扩张速度。
2014年,爱尔眼科开始使用这种模式,当年公司出资1亿元参与设立北京华泰瑞联并购基金中心、2000万元与深圳前海东方成立了2亿元规模的眼科医疗服务产业并购基金。用10%-20%的出资比例,爱尔眼科先后参与了7家左右类似的并购基金,这让其用10亿余自有资金,撬动了超过160亿元的并购基金规模。
并购基金收购后,交给爱尔眼科经营,待标的达到一定盈利能力后,爱尔眼科再进行收购。新开设的医院,一般由爱尔眼科和合伙人联合投资,待新医院培育达到一定的盈利水平后,爱尔眼科通过发行股份进行收购。
2019年年报显示,爱尔眼科当年分别收购或新建了湘潭仁和、普洱爱尔、淄博康明爱尔、武汉洪山爱尔等18家医院及31个门诊部或诊所。截止2019年12月31日,爱尔眼科并购基金旗下仍持有眼科医院275家,门诊部37家。
2020年6月,爱尔眼科以18.7亿元收购了30家眼科医院,其中26家为爱尔并购基金旗下医院。这批医院已于7月1日被纳入公司合并报表范围,帮助爱尔眼科2020年前三季度实现营收85.65亿元,较同期增长10.78%;实现归母净利润15.46亿元,较同期增长25.6%。
实现了医院规模扩张,营收能否持续跟上扩张速度,营销就成了关键。有业内人士透露,爱尔眼科此前通过免费体检的方式吸引部分消费者,这种方式不仅让获客成本降至最低,还可以将公司品牌推广出去。但这种模式现在已经行不通,很多地区不允许存在这种情况。
为吸引更多消费者,加大广告营销成了爱尔眼科的另一种获客方式。财报数据显示,2016-2019年,爱尔眼科的销售费用分别为5.12亿元、7.74亿元、8.26亿元以及10.49亿元。在2019年的销售费用中,直接用于"广告及业务宣传费"的金额为5.13亿元。
除此之外,爱尔眼科还有更隐秘的营销方式。据棱镜报道,爱尔眼科招募中国医科大学眼科医院院长张劲松、北医三院眼科副主任郝燕生、浙大眼科研究所副所长李毓敏等行业专家出任公司省级"总院长",另外加大与学校、科研院所的合作,通过不断与院所、专家建立联系,增强自身学术背景,强化患者的信任度。
疯狂扩张背后存隐患
爱尔眼科一路扩张的过程中,与艾芬类似的医疗事故频发,雷达财经此前的报道中,曾有爱尔眼科致患者左眼失明的案例。
2019年年报中,爱尔眼科提示了公司面临的医疗风险。公司表示,由于眼球的结构精细,组织脆弱,并且眼科手术质量的好坏将受到医师水平差异、患者个体的身体和心理差异、诊疗设备、质量控制水平等多种因素的影响,因此眼科医疗机构不可避免地存在一定的医疗风险。
近期面对机构调研,爱尔眼科董事长陈邦称,公司医疗质量一直把控得很好,一些标准高于国家标准,并落实到位,所以事故率和纠纷率极低,风险控制体系不断完善,公司也投保了医疗责任险,任何时间都要有底线思维。陈邦表示,绝大多数的医疗纠纷并非医疗事故,纠纷是沟通问题或服务质量引起的,可能态度好一些就没事,所以服务无止境。
而在经济学家宋清辉看来,爱尔眼科在发展过程中出现的一些医疗纠纷事件,一定程度上体现了爱尔眼科并购的步伐迈得太快,导致管理跟不上。
"连锁发展并不是简单地管严管松,而是合理授权、松紧适度、与实俱进,不能僵化,既要发挥总部的引领、支撑、督导作用,也要释放各级分支机构的创造性和活力。"对于并购后的医院如何落实管控,陈邦称,爱尔总部通过对各地医院的强管控来保证每一间爱尔眼科医院的医疗质量、服务质量、合规行为、财务透明度等,都能够达到高标准。
一位长期从事医疗行业投资的专家表示,医疗行业有其自身特点,投资医疗行业的周期要比其他行业更长,而且细分的眼科手术对专业性要求更高,具有很高的技术门槛,相应也对医护人员有着更高的要求,如果扩张太快可能会忽视安全、质量等因素,导致医疗纠纷和事故发生的风险加大。
相关推荐
艾芬质疑爱尔在眼科趋利,揭秘起家史:承包科室手法类似莆田系
起底“医疗风波”中的爱尔眼科:两个湖南人的“莆田式”发家史
爱尔眼科的下沉与出海
爱尔眼科一家独大,刚申请IPO的三家眼科连锁如何进行区域突围?
抓住眼科进口替代机遇,「爱博诺德」成为首家科创板IPO的眼科医械企业
2万家民营医院,为何眼科成了最靓的仔?疫情都挡不住其上升势头
切错器官,年入2亿:莆田系医院竟赴港上市?
手术1.4万元起,这家德国眼科诊所香港IPO,市值超35亿港元
秃顶、失眠、ED,除了莆田系,互联网也盯上新“男”题
专注眼科医疗器械,「艾康特」完成近亿A轮融资
网址: 艾芬质疑爱尔在眼科趋利,揭秘起家史:承包科室手法类似莆田系 http://www.xishuta.cn/zhidaoview16018.html
推荐专业知识
- 136氪首发 | 瞄准企业“流 3930
- 2失联37天的私募大佬现身,但 3220
- 3是时候看到全球新商业版图了! 2809
- 436氪首发 | 「微脉」获1 2759
- 5流浪地球是大刘在电力系统上班 2708
- 6招商知识:商业市场前期调研及 2698
- 7Grab真开始做财富管理了 2610
- 8中国离硬科幻电影时代还有多远 2328
- 9创投周报 Vol.24 | 2186
- 10微医集团近日完成新一轮股权质 2181
