钱从哪来又到哪去?细数2020资本寒冬“征服”LP的GP们
编者按:本文来自微信公众号“融中财经”(ID:thecapital),作者:高贵萍,编辑 :吾人,36氪经授权发布。
粮草备足,子弹上膛,下一步需要好好瞄准靶心了。
该如何形容2020年私募股权投资的募资端?
资本寒冬中,募集基金数量和总金额持续缩水。据融中研究统计,截至2020年11月末,私募股权投资基金已完成募集金额为6988.21亿元,相比2019年下降21.98%。私募股权投资基金募集数量继续呈现下降趋势,由2019年的884只下降至2020年11月末的827只。
对于投资机构来说,呈现冰火两重天态势。一边是“没有感受到募资困难,还是一如既往地顺利”,另一边是“募资计划未能如期完成,募资时间拉长一倍甚至更多,资金规模缩水3―5成,甚至说好的钱也不翼而飞。”
头部机构凭借其优秀业绩,品牌优势,频繁被LP们翻牌子,几十天甚至十几天实现超募不是梦。而众多中小机构却无米下炊。一九效应取代二八效应,两极分化之下,投资机构洗牌力度加剧。
融中研究统计了2020年中国股权投资市场中完成募资额超15亿人民币的募资事件(新设立基金目标规模超15亿,但在2020年未完成募资的不在统计范围内)。细数那些在极具魔幻的2020年资本寒冬叠加疫情的情况下,仍能顺利“征服”LP钱袋子的GP们。
2020年投资机构完成募资情况(据不完全统计)

备注:融中财经制图,募资数据综合自融中研究以及公开数据。部分机构募资因无披露不在此次统计之列。
和2019年机构募资情况相比,源码资本和光速中国继去年分别完成39.9亿元和39.2亿元的募资后,今年又锦上添花地相继完成38亿元和99亿元的募资。其它在2019年完成募资的机构,或因子弹备足等因素并没有再次出现在2020年募资统计表中。
KKR、CVC、高榕资本等美元基金募资成绩亮眼
在上述20家机构管理的基金中,美元基金共有14只,募资总金额为267.3亿美元(折合人民币1764.18亿元)。人民币基金单只基金募资额在15亿元以上的为10只,募资总额为585.66亿元。美元基金总募资额占到这20家机构总募资额的75%。
“杠杆收购之王”KKR以143亿美元(折合人民币936亿元)的募资金额稳坐榜首。其中,KKR亚洲四期基金超募达130亿美元,KKR全球影响力基金募资13亿美元。
KKR曾通过杠杆收购手法打造出劲霸电池、西夫纬等大手笔收购案例。2005 年,KKR在中国香港建立办公室,之后在中国市场上相继投出火花思维、兴盛优选等知名案例。在二级市场上,投资了海尔智家、达内科技等上市公司。截至 2020年第三季度,KKR资产管理规模已逾2200亿美元。
CVC资本第五期亚太基金于4月初宣布成功募集45亿美元。目前管理规模逾 820亿美元左右。据了解,CVC的亚太地区私募股权战略专注于亚洲核心消费和服务领域高质量企业的控股和合作投资。其在中国市场的亮眼表现包括2014年成功完成募集35亿美元的第四期亚太基金,其投资企业金天医药、万全药业和千百度等成功登陆资本市场。
从文化产业的人民币基金起步的CMC资本,在三年前将投资方向从“纯文娱”延伸到了“文娱+科技+消费”。投出哔哩哔哩(B站)、爱奇艺、趣头条、英语流利、笑果文化等明星项目。目前,管理总规模逾 175 亿人民币,2020 年 2 月完成第三期美元基金逾 9.5 亿美元(折合人民币62.7亿元)的募资。
“CMC的投资理念是一种长线思维,追求为LP提供长期的价值投资,而不是被短期利益所诱惑,我觉得这是必须要坚持的”,黎瑞刚曾在接受融资中国采访时称,CMC的重要投资策略,即通过认知不对称来赚钱。这或许是其在资本寒冬中成功募资的重要原因之一。
高榕资本在2020年的募资表现同样亮眼。五期美元基金和四期人民币基金共募集逾105亿元人民币。曾投出诺辉健康、叮咚买菜、小米集团、bilibili、康希诺等一众明星项目的启明创投于2020年11月宣布第七期美元基金完成募资12亿美元(折合人民币79.2亿元)。此外,DCM中国、光速中国、华兴资本、华兴新经济基金、元璟资本、众为、创世伙伴等都有不俗的募资表现。
险资、国资仍占人民币基金LP中的C位

备注:融中财经制图,数据来源于公开信息整理
人民币基金的LP阵营中,险资和政府引导基金成为主导力量。
在鼎晖投资夹层5期人民币基金、鼎晖夹层IDC基金、鼎晖VGC二期基金,高榕四期人民币基金、盈科中国核心资产战略配置基金、华盖资本三期医疗基金、国科嘉和成长三期基金等基金的LP中,险资、政府引导基金、国有企业成为重要组成部分,尤其是前两者几乎出现在每一只成功募集的人民币基金中。
2020年4月8日,迄今为止中国国内规模最大的夹层基金--鼎晖第五期夹层基金宣布完成募集,金额逾80亿元人民币。据公开信息显示,在这只基金的LP队伍中,险资有14家,占比高达60%。迄今为止,鼎晖夹层已累计获得来自于27家保险公司的逾85亿元投资。
“我对于鼎晖夹层在国内保险投资人中持续保持领先的认可度,以及进一步打开银行理财子公司等投资人市场,有较高的期望值。”鼎晖投资董事长吴尚志曾公开表示,“通过提供基于现金流的稳健回报,夹层基金能够在市场上建立差异化的优势。”
华盖医疗三期基金的LP囊括险资、上市公司、政府背景的母基金、市场化母基金和金融机构等。“LP愿意下重注、集中度也提高了。” 华盖医疗基金主管合伙人曾志强称。这种变化体现在募资端为,华盖医疗三期基金和二期相比,规模规模涨了一倍,LP从原来的50家,缩减至20多家。
同时,险资的参与度日益提高,且投资集中化趋势明显。“华盖二期基金LP中仅有两家保险机构尝试性参与,但三期拿到了多家主流大型险资的钱。”“之前险资只是把我们当成诸多配置‘之一’,但现在医疗基金反而成为他们资产配置中的‘唯一’了。”
医疗、TMT、新消费成主流
物流、医疗等专项基金受宠

备注:融中财经制图,数据来源于公开信息整理
在美元基金的投资领域上,医疗、TMT、新消费成为“主流”。
高榕资本五期美元基金、启明创投第七期美元基金、M31资本领航者基金、创世伙伴资本二期美元基金等基金皆把医疗健康和前沿科技列为投向领域。此外,新消费也不乏热度,比如高榕资本五期美元基金、CMC资本第三期美元基金、华兴新经济美元三期基金、M31资本领航者基金等的投向领域中皆包括新消费。
医疗是启明创投一直以来关注的领域。在药物研发、诊断、医疗器械、医疗服务等领域,启明创投均有涉猎,曾投出创新药服务商缔脉生物、齿科口腔医疗旋转工具研发商高峰医疗、智能医疗平台微医以及生物高科技公司诺辉健康等项目。此外,在人工智能和消费领域,启明创投投中智能语音技术企业微洱科技,以及社区生鲜电商叮咚买菜等项目。
曾投出快手、思必驰科技、优刻得科技等明星项目的DCM透露,其在 2020年完成募集的总计 8.8 亿美金的基金中将有70% 份额用于中国市场的投资。DCM主基金第九期聚焦早中期科技创新领域,持续关注科技驱动的消费者端、企业服务端及产业互联网端的创新机会;DCM探索基金第三期将投向早中期科技创新领域。
华兴资本旗下的“华兴新经济基金”将重点关注科技创新、消费分级、产业升级三大领域里成长期优秀公司。2020 华兴新经济基金参与投资了江小白、创新奇智等企业,并且收获了顺利登陆二级市场的理想汽车、达达集团、贝壳找房等项目。
曾投出探探、每日优鲜、涂鸦科技、思必驰的元璟资本一直以来将互联网创新、消费升级、数字医疗、智能科技四大领域列为重点关注领域,据官方消息,新一期基金募集完成后,将用于投资中国创新科技行业。创世伙伴资本在10月完成超募的第二期美元基金将专注中国产业互联网、前沿科技、人工智能、数字医疗以及新人群等领域的早期投资。

备注:融中财经制图,数据来源于公开信息整理
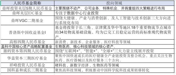
医疗、TMT、新消费同样也是人民币基金的主要投向。除此之外,2020年完成募集的人民币基金,在投向领域上呈现更加垂直细分的特征。
比如,鼎晖投资夹层5期人民币基金,主要围绕不动产、公司业务、特殊机会、并购重组四大策略进行布局;鼎晖夹层IDC基金,专注于数据中心行业投资;普洛斯中国收益基金Ⅰ将投资于长三角、京津冀及华中等地区18个重要物流节点城市的34处物流基础设施,均为已完工且稳定运营的高标准现代物流资产;华盖资本三期医疗基金,则聚焦中国快速成长的医疗健康全产业链投资及整合机会。
无论是美元基金还是人民币基金,在2020这不平凡的一年中能够成功完成募资的背后,都有着既往亮眼业绩作为支撑。以退为始,让LP满意的DPI才是下一只基金顺利募资的关键。
同样,这些在“一九法则”中脱颖而出的头部机构,粮草备足,子弹上膛,下一步需要好好瞄准靶心了。
相关推荐
钱从哪来又到哪去?细数2020资本寒冬“征服”LP的GP们
顶级LP对话GP:陪伴是最长情的告白丨2020中国投资人未来峰会
星界资本方远:做最不limited的LP,投最不general的GP丨2020中国投资人未来峰会
大寒之年,LP如何选GP?中国的母基金该如何突围?|2019中国基金合伙人未来峰会
对话熠美投资叶庆:能与GP合作做好直投的母基金才是好LP丨LP怎么看
5位新锐基金管理者揭秘:如何在资本寒冬中拿到钱?丨2020中国投资人未来峰会
LP直言:规模10亿以下的GP就不要来找我们了
LP的成长之路:投资GP的负面清单
资本寒冬中如何擅用“别人恐惧,我贪婪”
缺少“弹药”的GP们,如何才能拿到政府引导基金的钱?
网址: 钱从哪来又到哪去?细数2020资本寒冬“征服”LP的GP们 http://www.xishuta.cn/zhidaoview15788.html
推荐专业知识
- 136氪首发 | 瞄准企业“流 3930
- 2失联37天的私募大佬现身,但 3220
- 3是时候看到全球新商业版图了! 2809
- 436氪首发 | 「微脉」获1 2759
- 5流浪地球是大刘在电力系统上班 2708
- 6招商知识:商业市场前期调研及 2698
- 7Grab真开始做财富管理了 2610
- 8中国离硬科幻电影时代还有多远 2328
- 9创投周报 Vol.24 | 2186
- 10微医集团近日完成新一轮股权质 2181
