退市新规落地,万达、华谊终于不用担心被ST了
编者按:本文来自微信公众号“文娱商业观察”(ID:wenyushangyeguancha),作者:浮萍,36氪经授权发布。
久违的强势,万达电影昨日开盘即冲击涨停。
12月15日早间万达电影股价开盘大涨,一度触及涨停,截至晚间收盘涨幅仍高达4.44%,收于17.66元每股。有市场人士分析,万达电影股价强势的主要原因是证监会公布的退市新规利好,终于可以不用ST了。

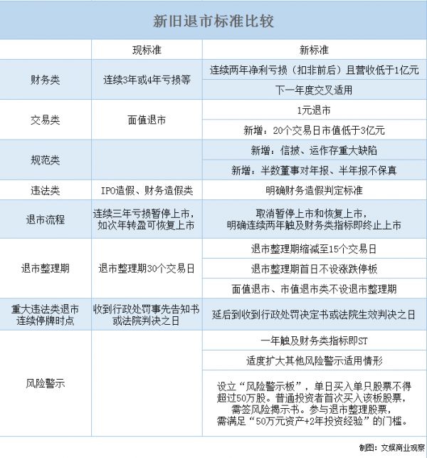
14日晚间,上交所、深交所分别就退市公司重新上市实施办法向社会征求意见。退市新规包括新增市值退市指标、完善财务类退市标准、严格退市执行以及简化退市流程,以期形成上市公司有进有出、优胜劣汰的市场生态。
新规的核心是将符合退市条件的公司,特别是严重违法违规、严重扰乱市场秩序的公司,坚决出清。可以预期,在新规实施后,退市公司将越来越多,其中影视板块的欢瑞世纪、北京文化、华录百纳、ST当代、ST长动等成为重灾区,退市步伐大大加快。

与此同时也有一些公司利好,比如万达电影、华谊兄弟之类的头部影视公司有可能避免退市,从而获得片刻的发展机遇。
利好万达和华谊,终于排了退市这颗雷
昨日影视股中大涨的万达电影和华谊兄弟,是典型的政策利好股。
处于中小板的万达电影2019年净利润亏损47.22亿元,截至目前的2020年前三季度再度亏损20.15亿元,不出意外的话2020年全年业绩较大概率亏损,这是万达电影目前面临的客观现实。

如果按照以前中小板的退市规则,连续2年亏损就要被ST,这意味着万达电影将会在2020年年报发布之后被ST,伴随而来的就是大量资金外逃,届时万达电影将会处在一个非常尴尬的位置,这也是外界始终担心万达的风险点。
但是按照如今的新规定,即使已经2年亏损的公司,只要年营收大于1亿元,就不用被强制ST,这意味着万达电影可以避免退市的风险,目前国内疫情防控得当,只要《唐人街探案3》能够正常上映,2021年万达电影的净利润就有转正的机会,所以万达电影很可能触底反弹,保持现有的投资价值。

华谊的情况也类似。
作为首批上市的创业板公司,华谊兄弟这几年在影视主业上做的确实不好,经常缺席重大档期,以至于2018年净利润亏损10.93亿元、2019年亏损39.6亿元,2020年前三季度3.4亿元。
按照创业板此前的退市规则,已经连续2年亏损的华谊兄弟是不需要被ST的,如果2020年再继续亏损的话,就直接退市,因此2020年成为华谊兄弟的保壳之年,无论如何王氏兄弟都要让华谊兄弟业绩转正,否则“影视第一股”就容易悲情落幕。
但是最新的退市规则来看,即使华谊兄弟2020年继续亏损,其营业收入大于1亿元,因此不会被强制退市,加上这一轮定增引入阿里、腾讯的资金,暂时困难的华谊可以松一口气。
欢瑞信披、造假、财务多重踩雷,退市风险大增
万达电影和华谊兄弟能够躲过一劫,欢瑞世纪和北京文化就不一定了。
根据最新的退市政策,如果连续2年净利润亏损且营业收入低于1亿元,则会直接退市;而如果一年符合这个标准就会被ST,从目前的情况来看,北京文化2020年很有可能触发ST风险。
最新的2020年三季报资料显示,北京文化实现营业收入1308.11万元,相比于2019年同期下降98.15%;净利润亏损1.17亿元,整体的业绩下滑非常严重,全年没有能够拿得出手的影视作品。

对于北京文化来说全年扭亏的难度很大,而应收过亿元的标准相对容易一些,目前坊间传闻北京文化主控的《你好,李焕英》被高价保底,如果这个消息属实的话,北京文化或许可以在2020年末通过突击出售项目权益获得收入,从而避免被ST。
比北京文化处境更为严重的是欢瑞世纪。
其不仅符合营收净利润的财务退市标准。最新的2020年3季报资料显示,欢瑞世纪实现营业收入1718.88万元,净利润亏损1.48亿元,前三季度业绩十分低迷,手上仍然握有一大堆存货。

同时欢瑞世纪还涉及规范类退市的风险。最新退市政策新增信息披露、规范运作存在重大缺陷且拒不改正和半数以上董事对于半年报或年报不保真两类情形,并细化具体标准。
而欢瑞世纪是为数不多的在公司治理和财务造假方面拥有黑历史的企业。
此前由于未能提供真实、准确、完整的2013年度、2014年度、2015 年度及2016年半年度的财务数据,欢瑞世纪已经被证监会重庆局立案调查并且认定为公开披露的重大资产重组文件存在虚假记载及重大遗漏,公司及实际控制人受到了警告、罚款等不同处罚。
在之前的退市规则中欢瑞世纪的违法行为不会触发退市,但是新的退市政策下,欢瑞世纪的局面非常被动,这也是今天欢瑞世纪股价大跌超过5%,领跌影视股的主要原因。
2020年影视公司加速出清,2021年可能会更难
不论是创业板注册制还是这次的退市新规,从这些动作来看监管层很明显在强化金融领域的监管,整顿前些年资本无序发展留下的后遗症。
影视行业作为2014-2017年间狂飙突进的典型行业,曾经多受跨界资本追捧如今就有多落寞,在白酒、科技、周期股纷纷大涨的情况下,传媒股一直牢牢焊死在底部区间,即使是头部影视公司的估值也低得可怜,在退市的边缘疯狂试探。
根据文娱商业观察不完全统计,目前跨界影视的上市公司中,当代东方、长城动漫、中南文化都已经在2020年带帽,如果不出意外的话2020年他们的业绩不会有丝毫好转,不管是新规前还是新规后都将退市,这样的公司留在资本市场的价值微乎其微。

而更多的公司比如慈文传媒、唐德影视、梦舟股份、鹿港文化类的公司,要么实控人已经变更、要么剥离影视业务以自救,基本上短期内难以缓过劲来。
因此可以认为2020年是影视公司加速淘汰的一年,而2021年更加不容乐观,在疫情影响之下这一整年的资金流动、项目开机都受到极大影响,那些勉强能够停下来的影视公司将会收缩式发展,在内容投入上大不如从前,明年很可能出现“片慌”问题。
影视行业还需要渡劫。
相关推荐
退市新规落地,万达、华谊终于不用担心被ST了
影视公司ST大考即将来临,谁将戴帽?谁能逃过此劫?
影视“打工人”:15家公司前三季均亏损
华谊兄弟20年轮回:昔日枭雄,命悬一线
2019消失的上市公司
拿到《侏罗纪世界》实景授权,万达就能打造“中国迪士尼乐园”?
五年前最火的影视公司,它们都去哪了?
影视上市公司的融资“生死劫”
金控新规「靴子」落地,巨头上市利空出尽?
金亚、乐视双双退市:妖王落幕,股民唏嘘
网址: 退市新规落地,万达、华谊终于不用担心被ST了 http://www.xishuta.cn/zhidaoview15541.html
推荐专业知识
- 136氪首发 | 瞄准企业“流 3930
- 2失联37天的私募大佬现身,但 3220
- 3是时候看到全球新商业版图了! 2809
- 436氪首发 | 「微脉」获1 2759
- 5流浪地球是大刘在电力系统上班 2708
- 6招商知识:商业市场前期调研及 2698
- 7Grab真开始做财富管理了 2610
- 8中国离硬科幻电影时代还有多远 2328
- 9创投周报 Vol.24 | 2186
- 10微医集团近日完成新一轮股权质 2181
