11笔融资额过亿,癌症早筛行业迈入收获期
编者按:本文来自微信公众号“动脉网”(ID:vcbeat),36氪经授权发布。
2020年,癌症早筛市场迎来了飞跃式发展,诺辉健康、康立明生物、鹍远基因等多家企业单笔融资额过亿,重点布局癌症早筛赛道的泛生子、燃石医学都在纳斯达克成功上市,因美纳以80亿美元收购Grail,国内首个基因检测癌症早筛三类证诞生……这些大事件密集在2020年发生,昭示着癌症早筛赛道已经成为行业热点,从技术研发阶段发展至产品商业化阶段,企业迈入收获期。
动脉网梳理、总结了2020年癌症早筛市场投融资数据、产品、技术、商业模式等核心要素变化,得到了以下信息:
1、大量资本涌入癌症早筛赛道,10笔融资额过亿,资本会逐渐向头部企业聚集;
2、头部企业进入上市期,两家肿瘤精准医疗企业走向上市,诺辉健康港股交表,有望诞生一家以癌症早筛为核心收入来源的基因检测癌症早筛上市企业;
3、首个基因检测癌症早筛注册证诞生,合规化将成为市场主流,企业需重视产品报证工作;
4、大规模前瞻性研究增多,行业发展进一步成熟;
5、ctDNA是现阶段下热门的早筛标志物,多组学将在癌症早筛场景中扮演重要角色;
6、体检中心是现阶段癌症早筛产品重要的销售渠道,要重视意见领袖的力量。
共17笔融资,11笔融资额过亿
癌症早筛产品用在癌症早期或癌前病变的早期检测和预警,对进行癌症早期筛查和早诊早治,仍然是降低死亡率的最有效方法。
广义上的癌症早筛横跨影像学、病理学等多个学科,检查手段多样化,包括细胞学检查、影像检查、内窥镜检查、组织活检、液体活检等。本文仅讨论基于基因检测和液体活检技术的癌症早筛。
动脉网统计了2020年1月到2020年12月期间癌症早筛市场的投融资情况,共统计到16家有明确早筛业务布局的企业完成了17笔融资,累积融资金额约为63亿人民币(计算规则:汇率换算按1美元 = 6.57人民币,数千万元按1000万元计算,数亿元、逾亿元按1亿元计算)。

2020年癌症早筛市场融资数据列表(数据来源:动脉橙)
今年,大量资本涌入癌症早筛赛道。16家完成融资的企业中,共有10家企业单笔融资额超过亿元,有的企业在A轮、B轮就完成了亿元融资,足见资本对这一赛道的重视。诺辉健康更是在一年内完成了2笔金额过亿元人民币的融资,成为了2020年癌症早筛细分赛道的“融资王”。未来,资本会逐渐向头部企业聚集。融资金额在千万元人民币级的则有5家,均集中在早期融资阶段。

从融资轮次来看,2020年癌症早筛赛道以A轮和B轮为主,行业依然有着较大的成长空间。
已经上市的企业有燃石医学和泛生子,两家企业均是肿瘤精准医疗企业,业务线覆盖肿瘤早筛早诊、治疗、全周期,癌症早筛尚未成为公司的核心收入来源。近期,两家企业均公布了2020Q3季报。
2020年第三季度燃石医学实现销售收入1.24亿元,同比和环比分别增长19.4%和15.8%。中心实验室模式(收样模式)依然是燃石的主要收入来源,收入占比73%,同比和环比增速均超过20%。
泛生子在2020年第三季度销售收入同比和环比分别增长37.6%和10.1%,达到1.1亿元,公司的业务分为三大板块,IVD、LDT和科研服务收入占比分别是26.9%、63.8%和9.3%。其中,IVD业务板块在Q3同比增长最快,同比和环比增长分别是217.3%和65.9%,主要源于GenetronS5测序仪以及Lung 8 Assay的销售增长。
同时,燃石医学和泛生子都非常重视癌症早筛项目的推进。
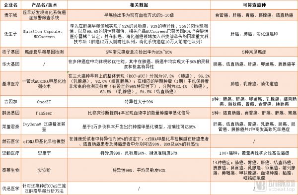
11月,燃石医学公布了DNA甲基化癌症早筛检测技术ELSA-seq的最新数据。在针对六种癌症(肺癌、结直肠癌、肝癌、卵巢癌、胰腺癌、食管癌)早期样本的一项研究中,ELSA-seq达到了约98%的特异性和81%的敏感性。同时,燃石还计划未来推出一款9癌种(增加胃癌,肝胆癌和头颈癌)筛查的泛癌种早筛产品。
泛生子则重点布局肝癌早筛。9月,泛生子基于高通量测序技术(NGS)的肝细胞癌早筛液体活检产品HCCscreen™被FDA授予“突破性医疗器械”认定。数据显示,HCCscreen特异性达到 98%的情况下,灵敏度稳定在93%以上。
同样值得关注的是,11月,诺辉健康向港交所递交了上市申请,国内有望诞生一家以癌症早筛为核心收入来源的基因检测癌症早筛上市企业。

从16家企业布局的癌种来看,肠癌早筛依然是热门投资赛道,共有9家布局肠癌早筛的企业获得融资。在肠癌早筛市场扎根多年的诺辉健康、康立明生物、鹍远基因都在今年获得了大额融资。此外,在今年9 月宣布正式布局癌症早筛市场的吉凯基因,也是以肠癌作为切入点。同样的,吉凯基因也受到了资本的青睐,完成近4亿元人民币C轮融资。
宫颈癌、肝癌、肺癌的热度也较高。肠癌、宫颈癌、肝癌、肺癌均具备3个条件:发病率高、早期治愈率高、现有筛查手段存在一定缺陷。因此,选择需求大,可以临床干预,以及能够研发出比现有手段更具优势产品的癌种,这样的企业更受资本市场的看好,能够迅速在市场上占据有利地位。
此外,泛癌种筛查也是资本关注的热点,今年共有7家布局泛癌种早筛的企业获得融资。与单癌种筛查主要面向高危人群不同,泛癌种早筛主要针对健康人群,可以实现多种癌症同时检测,在仍旧严峻的肿瘤防治工作面前,泛癌种早筛和单癌种早筛形成互补,都是降低癌症发病率和死亡率的利器。
基因检测癌症早筛注册证诞生,合规化将成主流
2020年,癌症早筛产品迎来了重大突破,国内诞生了首个基因检测癌症早筛注册证。11月,诺辉健康研发的肠癌早筛产品常卫清正式获得国家药品监督管理局颁发的创新三类医疗器械注册证,实现了癌症基因检测早筛领域的“第一证”。
此前,行业内获批的产品批准的预期用途均是“辅助诊断”,不能单独使用,也不能作为癌症早期诊断或确诊的依据,只是为临床医生诊断有疑似肠癌症状的患者提供辅助性证据,发挥鉴别诊断作用。常卫清则用于40-74岁高风险人群的筛查,其中包含具备肠癌高风险但是没有临床症状的人群,从中区分健康人和可能患肠癌以及进展期腺瘤的个体,发现隐匿病例。

国内获批的癌症早筛产品(数据来源:国家药品监督管理局官网)
动脉网统计到,截至2020年,国内共有7款癌症早筛早诊产品获得三类医疗器械注册证,分别来自博尔诚、康立明生物、诺辉健康、晋百慧生物、为真生物、透景生命5家企业。获批的产品中,绝大部分仍然是肠癌筛查产品,期待未来有更多种类的癌症早筛产品获批。
值得注意的是,博尔诚旗下肠癌早筛产品思博定在2015年获批,是国内最早获批的癌症辅助诊断产品。今年4月份,旗下早期发现胃癌的产品思博卫也获得NMPA批准。据悉,思博卫检测胃癌的灵敏度为61.76%,特异性为85.07%,对早期胃癌的检出率比传统肿瘤标志物高5-10倍。
此外,还有不少企业的癌症早筛产品也在今年取得了突破。
8月,和瑞基因上市了其第一个基于PreCar研究的肝癌早筛产品莱思宁,这款完全针对临床需求而设计开发的产品,不仅可以较传统金标准提前6到12个月区分肝硬化和肝癌人群微弱的分子生物学差异,还可监控肝癌复发,为患者提供精准的术后动态监测,有效延长生存期。
同时可以注意到,近年来,癌症早筛企业非常注重开展大规模前瞻性研究。
7月,鹍远基因在国际权威期刊 Nature Communication公布泛癌种早筛大规模临床数据,显示PanSeer®检测能够比临床诊断最多提前 4 年发现 5 种癌症的微量ctDNA 甲基化信号。
9月,诺辉健康公布了癌症早筛前瞻性大规模多中心注册临床试验(Clear-C)的重要数据结果。数据结果表明,常卫清®对结直肠癌的检测灵敏度为95.5%,FIT的检测灵敏度为69.8%。常卫清®有助于提示临床医生被检者的结直肠癌风险,并提高患者对进一步肠镜确认检查的依从性。
11月,康立明生物宣布启动“中国体检人群结直肠癌早期筛查项目——SDC2基因甲基化技术筛查结直肠癌应用多中心研究”。这预示着,康立明生物即将把申请肠癌早筛注册证提上日程。
泛生子在2019年启动的针对4500名HBsAg+、多中心的肝癌早筛产品的前瞻性研究,已完成2000多人的检测。其中297名受试者的初步研究表明,敏感性、特异性、PPV和NPV分别是92%、93%、35%和99.6%。公司计划在2021年上半年启动第二个队列2500人的HCCscreen筛查,且作为未来在中国获批的注册研究。
癌症早筛产品前瞻性多中心研究队列规模大、随访时间长、成本高,对癌症早筛企业的现金储备和融资能力提出了很高的要求。以Grail为例,这家公司开展的研究计划纳入患者至少数千名,STRIVE研究入组患者更是达到了十万级别,并且需要对这些患者进行长时间的随访,有文章显示开展大规模临床试验需要10亿左右资金,成本高昂。
但前瞻性、大规模临床研究是癌症早筛产品获得注册证的必经之路,相信后续开展癌症早筛产品前瞻性临床研究的企业会逐渐增多。这也预示着,合规化肯定是癌症早筛产品的主流,企业要重视产品的报证工作。
2020年,国内企业在泛癌种早筛产品也取得了显著成果。
癌症早筛是和瑞基因2020年的业务亮点,除上文提到的肝癌早筛外,和瑞基因也在布局泛癌种早筛。在2020年CSCO大会上,和瑞基因首次公布其多癌种早筛早诊路线图:在三到五年的时间内,和瑞基因争取交付5到8种中国高危高发癌症早筛早诊的研究成果,并进行产业化落地。

国内部分正在布局泛癌种早筛的企业(数据来源:动脉橙)
和一管血筛查多种癌症相比,一管血筛查单一癌种具备的优势不再明显,泛癌种筛查势必是未来血检趋势。但是筛查多癌种需要企业具有大规模的数据库和分析能力。另外,单癌种早筛普遍采用荧光PCR法,这种技术路线成本低,涉及到几个位点或者十几个位点的检测用PCR方法足以,但多癌种早筛需要检测基因范围很广,需要多基因、多位点的大panel检测,因此成本也较高。
并且,癌症与基因的关系非常复杂,一次检测多种癌症,需要解决溯源问题,如果无法判断癌症的发生部位,即使检测出癌症也没有意义,依然需要逐一排查。
因此,虽说现在泛癌种早筛的关注大,但由于技术难度、分析能力、数据库、成本等限制,泛癌种发展速度较单癌种早筛产品较慢,目前国内还没有泛癌种早筛产品获批,以LDT服务进入市场的产品也较少,还需要一定的时间成长。
ctDNA仍是时下热点,多组学能成为明日之星吗?
肿瘤标志物是指体内肿瘤存在和消长的一类生化物质,可反映一定的生物学特性,由肿瘤组织细胞合成、分泌。近来,用于肿瘤早期筛查的液体活检常用标志物,如ctDNA、CTC、miRNA和外泌体的研究发展突飞猛进,能尽早查出癌症的蛛丝马迹,成为新型肿瘤标志物发展方向。
ctDNA是肿瘤细坏死、凋亡或者正常分泌到血液中的DNA片段,其携带了癌症相关的基因变异信息,在肿瘤分子层面发生变异时就可检测到,可早期检测到癌症。因此ctDNA是癌症早筛领域研究的热点,发展也较为成熟。行业巨头Grail就是通过检测血液中ctDNA的含量,实现多癌种早筛。
不过ctDNA降解快、含量少,尤其是脑癌、肾癌等患者血液中的ctDNA含量比其它癌种更低,因此对灵敏度要求高,技术还需要不断的进步和完善。
miRNA是癌症早筛领域的后起之秀。miRNA是基因表达和蛋白翻译过程中的调节分子,在肿瘤发生发展过程中起到调控的枢纽作用,可早期诊断癌症、心血管疾病等。今年,展行生物自主研发的miRNA肿瘤超早期筛查检测试剂盒上市。改产品可用于各种癌症的早期筛查,为早期癌症筛查提供了准确、灵敏的检测方法。
CTC是指因自发或诊疗操作,由原发灶脱落,侵入外周血循环的癌症细胞。理论上来说,CTC具有高特异性,可用于癌症早筛。但CTC在早期癌症患者血液中的含量极低,灵敏度低于ctDNA,且从癌症发展顺序上,是ctDNA先被检出,然后才是CTC。这样看来,CTC进行早筛并不存在明显优势,现阶段更多用于指导临床治疗,评估预后。
关于CTC是否能够成为癌症早筛的利器,还需要时间来验证,也有研究人员在进行相关研究。今年2月,加拿大生物技术公司Cellular Analytics公布的最新研究成果显示,利用液体活检CTC方法可以更有效地发现早期间皮瘤癌症。
多组学也正在受到关注。今年1月,多组学泛癌种早筛企业泰莱生物完成数千万元Pre-A轮融资;4月,多组学癌症早筛公司中精普康完成数千万元Pre-A轮融资;9月,世和基因宣布进军癌症早筛市场,自主研发了基于多组学的肿瘤早筛模型MERCURY,该模型结合了液体活检、CNV分析、甲基化分析及公司自主NOAH算法,相比传统早筛技术性能显著提高。数据显示,在肝癌、肠癌和肺癌早筛应用中,MERCURY模型在特异性98%下,检测敏感性高达80%-95%。
多组学是一种全新的生物学分析方法,能够根据不同癌症的不同发展阶段,以及不同特征的人群,针对性地提供筛查效果最好的产品。其基本方法学是基于基因组、转录组、表观遗传组、蛋白质组、代谢组、微生物组等多个不同生命环节、不同维度的分子水平的大量生物数据,利用生物信息统计分析、计算生物以及机器学习等技术,对生命过程、疾病等集合超多影响因子的复杂生命现象进行高层次的分析、解读。
多组学检测综合考虑到了基因突变、肠道菌群、饮食等因素对癌症发生发展的影响,整合了多维度、海量的数据,能够为受检者提供更合适、精准的癌症早筛解决方案。现在,多组学的时代刚起步,未来势必将在癌症早筛、用药指导等场景中扮演重要的角色。
体检中心是重要销售渠道,重视意见领袖的力量
对于癌症早筛企业来说,渠道能力不可或缺,癌症早筛产品的销售渠道包括体检中心、医院、保险公司、电商平台等渠道。
商业体检机构:癌症早筛产品作为健康管理的重要组成部分,非常适合体检场景。体检中心是诺辉健康重要的销售渠道,公司已经和爱康国宾等多家体检中心达成合作,将其产品作为体检套餐的一部分。爱康国宾天猫旗舰店上,已经推出了“实付满1500元赠送常卫清”活动。
医院:现阶段,癌症早筛市场教育程度低,大部分消费者对癌症检测的应用场景仍然停留在医院。扩大产品覆盖医院范围,加强医生教育,提升临床医生的认可度对癌症早筛产品的普及起着重要的作用。
保险公司:早期筛查可以节省大量医疗成本,和保险公司合作,为其保险客户提供癌症早筛产品,以监测被保险人的健康情况,同时普及癌症筛查,获得可观的协同效应。
电商平台:高度互联网化是癌症早筛产品的一大特征,康立明生物、诺辉健康旗下的癌症早筛产品均可在电商平台上购买到。
今年,癌症早筛产品也搭上了电商直播的快车,尝试通过和意见领袖、明星等合作推广产品。11月,康立明生物就和汪峰合作,在直播间推广长安心。
目前,由于癌症早筛意识尚未系统建立,市场教育程度低等因素,癌症早筛产品还是主要集中于体检中心和医院。
总之,癌症早筛是公认的蓝海市场,普华永道预测,未来五年该领域将进入高速发展和洗牌的重要时期,会产生诸多明星公司以及商业机会。未来,行业集中度将逐渐提高,同时随着技术逐渐成熟,商业化产品增多,癌症早筛还将保持一段时间的快速发展。
相关推荐
11笔融资额过亿,癌症早筛行业迈入收获期
肝癌早筛产品「莱思宁」上市,癌症早筛时代到来?
“一管血”检测癌症?「觅瑞早筛」利用血清miRNA实现胃癌早筛
癌症早筛国家重点研发项目启动,如何突破多癌种早筛关键技术?
诺辉健康获3000万美元E轮融资 癌症早筛新产品研发将加速
完成癌症早筛产品大规模前瞻性多中心临床试验,「诺辉健康」获3000万美元E轮融资
【深度研究】癌症早筛:创新萌芽期的蓝海市场, 中外同台竞技的新兴赛道
36氪首发 | 「鹍远基因」获10亿元B轮融资,推进癌症早筛产品研发及商业化
分析国内50多家液体活检企业,抢占早筛早诊市场和成本管控是关键
瞄准精准医学市场,「HKG Epitherapeutics」想帮助疾病早筛查、早诊断
网址: 11笔融资额过亿,癌症早筛行业迈入收获期 http://www.xishuta.cn/zhidaoview15532.html
推荐专业知识
- 136氪首发 | 瞄准企业“流 3930
- 2失联37天的私募大佬现身,但 3220
- 3是时候看到全球新商业版图了! 2809
- 436氪首发 | 「微脉」获1 2759
- 5流浪地球是大刘在电力系统上班 2708
- 6招商知识:商业市场前期调研及 2698
- 7Grab真开始做财富管理了 2610
- 8中国离硬科幻电影时代还有多远 2328
- 9创投周报 Vol.24 | 2186
- 10微医集团近日完成新一轮股权质 2181
