创投周报 vol.89 |小马智行完成2.67亿美元C轮融资,商联云通讯完成 1.25亿美元F轮融资,以及多个值得关注的早期项目
本周创投热度持续火热,发生了多起亿元起的大额融资事件,其中,企业服务赛道和医疗健康赛道的融资事件总数超过40起。2020年将近尾声,尽管在这一年并不平坦,但创投行业前进的脚步一直没有停歇。
整理:晓韵、胡逸菲
编辑:李念真
配图来源:Pixabay
一周创投热点
自11月1日起至11月8日,本周共计发生99笔融资,相比上周(189笔)显著减少。
在赛道分布看,本周最热门融资赛道为:企业服务(26笔,占比26.2%),其次是医疗健康(16笔,占比16.2%)。企业服务和医疗健康赛道保持了以往热度,获得最多资本青睐。
从融资轮次看,项目集中在天使轮融资(17笔,占17.@%),其次C+轮以后加上战略融资事件合计20笔,占比20.2%)。
36 氪经公开资料整理,具体的融资赛道和轮次分布情况如下图:

融资赛道分布图 36氪根据公开资料整理

融资轮次分布图 36氪根据公开资料整理
一周融资大事件
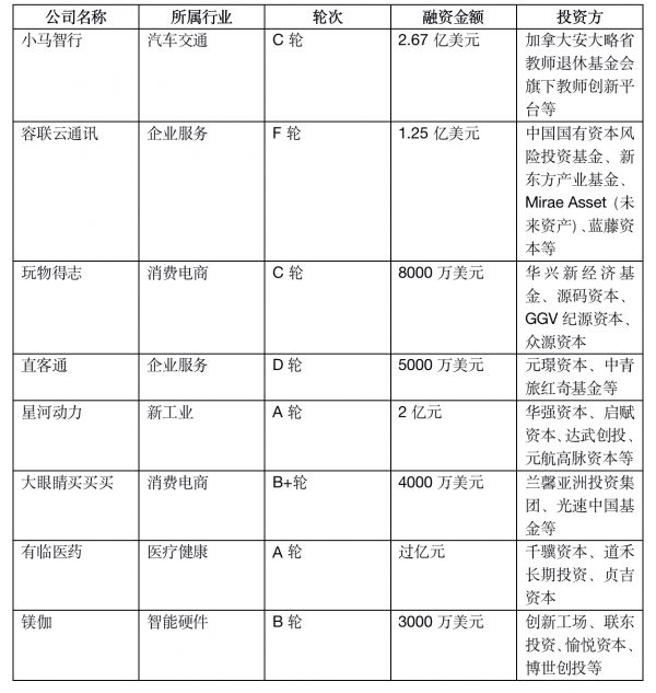
本周出现多起大额融资事件。在汽车交通领域,小马智行2.67亿美元的C轮融资事件尤为瞩目。近来小马智行在资本方面的动作尤为密集。本月,小马智行宣布与中国一汽合作,探索L4级自动驾驶系统的前装量产和商业运营模式。同时获得中国一汽的战略投资。
此外,在企业服务领域,智能通讯云服务商联云通讯在本周也宣布完成 1.25亿美元F轮融资,这是国内云通讯领域迄今为止规模最大的一笔私募股权融资。国风文化电商平台「玩物得志」也完成了8000万美元C轮融资。服务全国17000多家酒店及景区的直客通完成5000万美元D轮融资。

一周融资大事件
一周募资大事件
50亿相城母基金二期正式发布,聚焦 “3+6”现代产业体系
11月3日,长三角股权投资基金高峰论坛暨相城母基金合伙人年会上,相城创新产业引导母基金二期正式发布,总规模50亿元,基金将聚焦于相城正着力构建的“3+6”现代产业体系,对接全球知名的基金管理机构和行业龙头企业,将他们拥有的产业资源引进相城,实现对产业支持的最大化,为相城区产业集聚和高质量发展注入新的“金融活水”。
早在2017年,相城区就发起设立了首期规模达30亿元的相城创新产业引导母基金,截至目前,相城母基金已经批复(不含到期终止)子基金33只,规模302.6亿元;其中已经出资的子基金22只,规模224.7亿元;子基金层面,子基金累计已投项目数量152个,已投资金额35.64亿元,已投金额占基金总规模比例21.53%;基金返投方面,子基金投资苏州市项目38个,占比25%,其中投资相城区项目11个,投资金额1.03亿元;已推荐落户和签约的产业项目22个,涉及投资额17.8亿元。
金溪县智能制造产业投资引导基金注册落地
11月2日,金溪县智能制造产业投资引导基金(有限合伙)完成工商注册,目标规模5.00亿元人民币,此前9月7日,金溪县智能制造产业投资引导基金合作签约仪式在南昌举行,由江西省金融控股集团与金溪县牵头设立,基金设立的宗旨即为助力金溪县重点产业的发展,以其重点产业基础为依托,聚焦智能制造相关产业上下游,通过参投子基金形式,以母子基金联动的二次放大效应,吸引更多知名投资机构和优质项目落户金溪。
长治经开区:15亿投资基金助推“六新”产业发展
11月5日,长治产融新城投资运营有限公司(长治经开区下属平台公司)与苏州国泰睿承德资产管理有限公司(国泰君安控股子公司)合资成立晋恳(上海)投资管理有限公司,晋恳(上海)与国泰睿承德联合发起设立15亿元的国泰产融科技产业投资基金,致力于服务“新基建、新技术、新材料、新装备、新产品、新业态”六新产业和现代服务业。
基金管理人将按照“政府主导推动、社会资金撬动、择优遴选项目、事前引导激励、适当风险投入、资金滚动使用、市场化运作”的原则运作,吸引国内外优质创业资本、项目、技术、人才向经开区重点产业聚集,推动重点产业加快发展。
新希望:拟参投30亿产业基金
11月1日,新希望发布公告,为落实公司农牧食品产业一体化发展战略,促进公司农业产业链的拓展并优化区域布局,新希望子公司广东新希望新农业股权投资基金管理有限公司拟与山东省新希望农业投资有限公司、山东省新希望农业发展有限公司、山东省新动能基金管理有限公司、青岛市市级创业投资引导基金管理中心及青岛巨峰科技创业投资有限公司共同发起设立总规模人民币30亿元的山东新希望鑫农股权投资基金合伙企业(有限合伙)。
基金主要投资于符合农业供给侧结构性改革方向和民生相关的饲料、养殖、屠宰、中央厨房、食品深加工、养殖废弃物处理及资源化利用等生猪养殖产业链项目。除上述领域外,还将投资于三次产业融合创新发展示范项目以及有利于促进“一带一路”双向交流合作的现代农业产业项目,并优先支持山东省委、省政府、青岛市确定的项目和山东省、青岛市新旧动能转换重大项目库项目。
食芯资本新一期美元基金募集完成
11月2日,食芯资本(Bits x Bites)宣布完成新一期美元基金的首轮募资,共募集到3000万美元,据悉其第二轮募资也将于近期启动,预计本期基金总规模将达到7000万美元。基金的出资方包括新加坡国际投资公司淡马锡、新加坡投资机构Heritas Capital Management,Monde Nissin(菲律宾食品公司,于2015年收购真菌蛋白公司Quorn)的CEO Henry Soesanto、以及中国和亚太地区的食品企业、家族办公室及其他机构投资人。
食芯资本(Bits x Bites)是一支专注在中国市场农业与食品科技创新早期项目的风险投资基金。投资领域贯穿了农业食品行业的全产业链。从上游的智慧农业,动植物农产品的疾病预防和营养健康,到下游的人类营养与健康、替代蛋白等技术创新相关领域。
弘毅创投完成首期1.3亿美元基金募集
11月6日,弘毅投资旗下专注于早中期的VC业务板块——弘毅创投,今天正式宣布已完成首期美元基金募集,总规模1.3亿美元。基金出资人为国际知名机构投资者,同时多家弘毅PE基金主要LP跟投。
弘毅创投团队投资策略主要围绕数字消费展开,聚焦数字化驱动的新消费品牌与新零售、数字化内容驱动的垂直平台。
一周好玩项目

36氪根据公开资料整理
消费
「好望水」
36氪获悉,新式草本气泡果汁品牌好望水已完成近千万元天使轮融资,本轮投资方为挑战者资本。好望水创始人王若冰告诉36氪,本轮资金将用于产品研发投入、组织建设及渠道开拓。
背靠近年来饮料赛道“0添加”升级浪潮,包括元气森林、OTAOTA等一批品牌接连涌现。好望水则是基于“食药同源”理念下,在新式草本熬制气泡果汁饮品方向的探索延伸。36氪此前曾对其模式做过跟踪报道,这家从餐饮走出来的新锐饮料品牌,最初是为满足餐饮解辣、解油腻等消食需要,并在2018年年底量产山楂气泡果汁“望山楂”,此后又相继推出望桃花、望杏福等爆款产品。
汽车智能&自动驾驶
「小马智行」
小马智行成立于2016年底,从2019年起,先后在加州尔湾、弗里蒙特推出自动驾驶出行服务,是目前全球唯一一家在中美两国均推出自动驾驶出租车(Robotaxi)服务的公司,已在全球范围累积350多万公里自动驾驶里程。
36氪获悉,小马智行宣布获得2.67亿美元的C轮融资,由加拿大安大略省教师退休基金会(Ontario Teachers' Pension Plan,OTPP)旗下教师创新平台(Teachers’ Innovation Platform, TIP)领投,其他投资方包括Fidelity China Special Situations PLC、五源资本(原晨兴资本)、锴明投资、斯道资本等。
科技
「深浅优视」
36氪获悉,3D工业相机研发商深浅优视宣布完成由鋆昊资本领投的数千万人民币的天使+融资。今年3月,深浅优视刚完成数千万人民币的天使轮融资,由小米长江产业基金战略投资,耀途资本、上海景焱等跟投。
公司成立于2019年1月,专注于以计算数学与深度学习技术探索三维干涉成像测量,以AI深度相机及深度学习3D重建算法为核心产品,为工业客户和整机生产厂商提供3D机器视觉解决方案。
「竹间智能」
竹间智能是一家以自然语言处理、深度学习、知识工程等AI技术为基础,研发具有情感识别能力的对话机器人,提供一站式的企业服务的情感人工智能开放平台的公司。到 2020 年 10 月,竹间已经有六大产品线,为金融、医疗、教育、智能终端等行业提供一整套解决方案。
36氪获悉,竹间智能已完成 2 亿元人民币C轮融资。本轮由中银国际领投,交银国际跟投、领沨资本再次追投。
电商
「玩物得志」
36氪获悉,国风文化电商平台「玩物得志」近期已完成8000万美金C轮融资。据介绍,本轮融资资金将主要用于平台新一轮战略升级,进一步完善用户服务体系建设,同时强化人才招募与培养等。
「玩物得志」成立于2018年11月,APP于2019年3月上线。「玩物得志」筛选优质商家,目前覆盖了玉翠珠宝、木雕盘玩、茶酒滋补等8大品类的77个细分国风类目。根据团队提供的信息,上线一年多,「玩物得志」已经拥有4200万注册用户,目前平台单月交易额已突破10亿元,预计2020年全年交易额将突破100亿元。
医药
「瑞彼加」
36氪获悉,专注于射频技术应用开发的杭州瑞彼加医疗科技有限公司已于今年初完成数千万元A轮融资,由启赋资本独家投资;在此之前,它曾获得来自华盖资本和凯旋创投的Pre-A轮融资;另外,徐小平也曾在2017年参与它的天使轮投资。
瑞彼加专注于探索精准控制的微机电射频技术在临床疾控和康复、美容等方面的应用。截至目前,基于公司自主研发的生物兼容微机电技术,瑞彼加已研发出针对各个专科应用领域的未来设备,包括泌尿外科,肝病学科,以及针对皮肤的子品牌瑞彼佳NEBULYFT微射频美容仪。
「挚盟医药」
挚盟医药从事抗病毒和中枢神经系统疾病的原创型药物研发,处于临床研发阶段的医药科技公司。公司创始人、CEO陈焕明博士专攻新药设计和药物化学,曾担任多家知名跨国药企、生物技术公司的研发高管。公司合伙创始人、首席科学官张志军博士专长于病毒生物学,曾任美国Oklahoma大学医学院副教授,后就职于跨国药企赛诺菲,负责公司所属亚太区抗病毒药物研发。
据悉,挚盟医药11月6日宣布完成2.3亿元A轮融资。本轮募集的资金将主要用于其具有全球独家化学结构的乙肝病毒核衣壳抑制剂ZM-H1505R的Ib期临床研究和公司其他管线的临床申报研究。
「星康医疗」
据悉,「星康医疗」已于近日完成数千万人民币A轮融资。「星康医疗」成立于2016年9月,是一家以心电大数据和信号处理技术为基础,研究和开发相关算法、医疗产品、云服务以及整体解决方案的企业。业务涵盖心电产品自主研发、生产、营销和临床服务。
该公司的核心平台是,远程医疗云服务平台“星康云”,可以提供远程读图服务。“星康云”平台帮助提升了资源共享的高效性,心电数据紧急处理的时效性,并有助于节省了医院、医疗服务企业和患者经济开支。
游戏
「云山小雨」
36氪获悉,独立游戏工作室「云山小雨」已完成数百万元人民币种子轮融资,投资方为厦门吉相天成创业投资合伙企业(有限合伙)。
云山小雨是一家新成立的独立游戏工作室,创始人、制作人兼CEO魏新宇曾任职于美国Disney Research,除了是一名在艺术娱乐行业的工作者之外,他还是一名拥有多项美国专利的人工智能博士,并于2016年在麻省理工大学SSAC会议上获得了Best Paper。未来,云山小雨希望可以成为用创新玩法深挖中国文化,努力成为世界级游戏工作室。
航天
「星河动力」
36氪获悉,民营火箭公司星河动力已于2020年9月完成2亿元A轮融资。本轮资金将用于加快液体运载火箭“智神星一号”的相关研发工作和固体运载火箭“谷神星一号”的批产能力配置。据悉,公司将于近期完成“谷神星一号”运载火箭入轨发射任务。
星河动力是36氪持续关注的公司,公司以市场需求为基准,并基于自主创新的差异化产品路线,致力于固、液两型火箭及液氧/煤油发动机的研制,希望把握全球卫星快速组网发射的市场机遇。
一周政策
银保监会办公厅:消费金融、汽车金融公司可申请将拨备覆盖率监管要求降至不低于130%
近日,银保监会办公厅向各地银保监局下发《关于促进消费金融公司和汽车金融公司增强可持续发展能力、提升金融服务质效的通知》。其中指出,将加大监管政策支持力度,包括适当降低拨备监管要求,拨备覆盖率可以从现有的150%降低至130%、拓宽市场化融资手段和增加资本补充方式。
央行:央行推出存款保险标识,11个市(县)先行启用
为进一步完善存款保险制度,中国人民银行将授权参加存款保险的金融机构自2020年11月28日起使用存款保险标识。7日起,存款保险标识将在河北省内丘县等11个市(县)范围内先行启用。
央行:加快完善金融科技监管框架
36氪获悉,今日,央行发布《中国金融稳定报告(2020)》,报告提出,下一步,金融管理部门将做好统筹与协同,强化监管顶层设计和整体布局,加快完善符合我国国情的金融科技监管框架。
北京市人力资源和社会保障局:将人工智能专业人才纳入职称评价范围
北京市人力资源和社会保障局6日发布《北京市工程技术系列(人工智能)专业技术资格评价试行办法》,新增设人工智能专业职称,并正式发布分类评价标准。据悉,北京市首次人工智能专业职称评价工作将于2021年初启动。
工信部:组织开展2020年工业互联网试点示范项目申报工作
工信部发布关于组织开展2020年工业互联网试点示范项目申报工作的通知,通过试点先行、示范引领,探索形成可复制、可推广的新模式和新业态,推进工业互联网创新发展。
国家发改委:新一轮成品油调价窗口将于11月5日24时开启
根据国家发改委消息,新一轮成品油调价窗口将于11月5日24时开启。从国家发改委获悉,本次油价调整具体情况如下:汽油每吨下调160元,柴油每吨下调150元。全国平均来看:92号汽油每升下调0.13元;95号汽油每升下调0.13元;0号柴油每升下调0.13元。
一周人气观点
吕婧雯
中国的IDC上市公司大概有三种运营模式:一是老牌的数据中心,“老实”建厂并通过并购进行扩张的重资产运营模式;二是钢厂转型到IDC,例如中国的杭钢、沙钢和宝钢都在尝试转型IDC,因为自建用地的天然优势可以直接转换为做IDC业务的核心竞争力;三是地产公司逐渐开始做IDC项目,虽然目前IDC项目在地产公司所有业务中体量偏低,但是IDC项目盈利能力很强(综合毛利率在50%左右)可以提升地产公司的综合利润率。
新基建政策彻底吹起了IDC行业的春风:相关政策颁布与落实,5G、云计算、工业互联网等行业建设进程加快,下游对IDC产品及服务的需求也日渐上升。2019年中国IDC行业营收规模为1562.5亿元,较2018年增长27.2%。根据中国idc圈科智咨询报告,预计2022年将超过3200亿,2024年中国IDC行业营收规模将突破5,000亿元。参照美国的模式也许会解决IDC公司的迷茫,但也要结合中国国情和自身发展状况
→《知料 | 市值千亿的中国IDC公司诞生,这个万亿市场的财富密码了解一下》
洪偌馨
随着大数据的不断积累、算法的持续优化、AI技术的应用普及,新的技术革命在带给人类生活便利的同时,也伴生了很多新的问题。
比如,前段时间一篇《外卖骑手,困在系统里》曾引发全民大讨论,算法、数据下的外卖小哥成为了系统的囚徒。还有前几天的一篇《抖音内幕:时间熔炉的诞生》也是类似的话题,大众的注意力被AI掌控,算法成为了那根魔法棒。
互联网巨头也由此频频陷入的垄断上的争议和伦理上的指责,这也是腾讯去年提出「科技向善」口号的背景。正在冲击IPO的蚂蚁集团也是一样,金融科技究竟是让金融更普惠了,还是增加了更多人的负债问题,也成为它备受争议的焦点。
我想,伴随着科技的发展和巨头的诞生,这种争议会一直存在,但时间会给出答案。一时的估值,只能衡量一家科技公司短期的商业价值,而它能否给用户带来价值、能否让社会福祉最大化,才是决定它长期价值的标尺。
→《如何定义一家科技公司?》
刘亿舟
1、在整个社会分工中,很多时候你没法以纯粹契约的方式整合各项资源要素去实现一个完整的服务能力,所以组建一个必须承受固定支出的企业在所难免;
2、即便是组建一个企业,也有平台和自营两种模式,平台模式看上去“性感”,但其发展初期也容易趟坑(供需错位导致的烧钱),并且在“有效供给错位”和“无法实现线上决策和线上交易闭环”的情况下,有些平台被迫转向自营(这里的自营是一种泛义上的自营);
3、在自营的情况下,如果必须要重资产扩张,那么由于固定成本以及“倒U型曲线”规律的存在,很容易出现规模越大越不赚钱的增长陷阱;
4、因为重资产扩张容易掉进规模增长的陷阱,所以必须要克服盲目扩张的冲动,实现有质量的数量扩张。
→《平台VS自营,轻资产的伤与重资产的痛》
相关推荐
创投周报 vol.89 |小马智行完成2.67亿美元C轮融资,商联云通讯完成 1.25亿美元F轮融资,以及多个值得关注的早期项目
36氪独家 | 「容联云通讯」完成1.25亿美元F轮融资,发力智能通讯云服务
自动驾驶公司「小马智行」获2.67亿美元C轮融资,估值超53亿美元
创投日报 | 「Impossible Foods」获 5 亿美元 F 轮融资,「Tempus」获 2 亿美元融资,以及今天值得关注的早期项目
创投日报 |「行云集团」获2亿美元C轮融资,「辰创科技」获数亿元融资;以及今天值得关注的早期项目
创投日报 | 「保险极客」完成2500万美元C轮融资,「浪潮云」将启动科创板上市,以及今天值得关注的早期项目
创投日报 | 「容联云通讯」完成数亿元D轮融资,矿区无人化运输“千亿级”市场观察,以及今天值得关注的12个早期项目
创投日报 | 「明略科技」完成3亿美元E轮融资,「丰行智图」完成过亿人民币A轮融资,以及今天值得关注的早期项目
创投日报 |「新石器」获近2亿人民币A+轮融资,「蚂蚁智联」完成数千万元Pre A轮融资,以及今天值得关注的早期项目
创投日报 |「金匙医学」完成2.3亿元C轮融资;「即构科技」获得五千万美元C轮融资;以及今天值得关注的早期项目
网址: 创投周报 vol.89 |小马智行完成2.67亿美元C轮融资,商联云通讯完成 1.25亿美元F轮融资,以及多个值得关注的早期项目 http://www.xishuta.cn/zhidaoview14527.html
推荐专业知识
- 136氪首发 | 瞄准企业“流 3930
- 2失联37天的私募大佬现身,但 3220
- 3是时候看到全球新商业版图了! 2809
- 436氪首发 | 「微脉」获1 2759
- 5流浪地球是大刘在电力系统上班 2708
- 6招商知识:商业市场前期调研及 2698
- 7Grab真开始做财富管理了 2610
- 8中国离硬科幻电影时代还有多远 2328
- 9创投周报 Vol.24 | 2186
- 10微医集团近日完成新一轮股权质 2181
