企服系列06:AI赋能,重塑人力资源服务新未来|初心内参
编者按:本文来自微信公众号“初心资本ChuxinCapital”(ID:Chuxin-Capital),作者:初心企服行研小组,36氪经授权发布。


“对于新的创业公司来说,机会主要集中在简历收集&解析、AI面试和流程自动化上。从中找到好的切入点之后再延伸做全链条服务对于创业公司来说是可行的发展路径。”
人力资源服务是解决企业用人与应聘者求职之间的矛盾的一类中介服务,一般频次较低。对于整个市场而言,它在整体上能够提升资源配置的效率,同时也能够丰富社会的生产关系。一般而言,企业方对于人力资源服务的需求度和使用意愿比应聘者强很多,所以绝大多数的人力资源服务都是面向B端收费,为B端提供服务的。
行业划分
人力资源服务大致可以分为咨询、平台、系统、服务、外包五个板块,其中咨询包括以美世咨询、怡安翰威特等为代表的人力资源管理咨询和人才评鉴/员工转职咨询;平台主要是指以猎聘、BOSS直聘、拉勾网为代表的在线招聘平台;系统包含人力资源管理系统和招聘系统;服务包括灵活用工、职业培训、RPO、猎头等细分;劳务派遣、薪酬福利外包和背景调查等则属于传统的外包范畴。
市场情况:人力资源服务市场空间广阔,潜在空间巨大
目前,全球市场人力资源上市公司交易总规模约3.8万亿人民币/年,其中60%以上贡献来源于灵活用工市场,中国2018年人力资源服务市场为2094亿元,预计2020年可超过3000亿元,其中市场规模最大的部分集中在招聘环节:猎头800-900亿、灵活用工400-500亿、在线招聘平台200-300亿等,侧面反映了招聘工作在HR工作中的重要性极高,企业为招聘服务付费的付费意愿和付费能力都比较强。
人力资源服务市场目前整体相对蓝海,预计未来几年的复合增长率能够达到20%左右。其中与招聘有关的灵活用工、猎头服务等均在25%左右。
国内目前有大型企业(100人以上)12万家以上,贡献全国50%税收,40%GDP,20%劳动力就业,占全国企业总数的0.3%;中小企业(1-100人)的数量已经超过了 3000万家,个体工商户数量超过7000万户。人力资源服务市场潜在的用户群(企业方)规模庞大,有较大的挖掘潜力。
现存问题:现存人力资源服务有较多技术改造空间
人力资源工作面临着小团队对HR的多方位能力要求高、HR团队协作效率低、数据沉淀及分析难等痛点。

(以瑞幸咖啡企业中台示意图为例,人力资源工作与企业的运营发展全流程息息相关)
基于HR人力资源规划、招聘配置、员工培训及开发、绩效管理、员工关系和薪酬福利六大模块,我们发现了许多现存问题:
人力资源规划:历史人才库利用率低、项目制小组选才组合难、员工调岗分配难;
招聘配置:招人渠道相对单一、简历来源匮乏、简历的真实性未知、筛选简历标准难统一、面试具有主观性;
员工培训及开发:员工基础差异大、培训成本相对较高、人才测评专业度高;
绩效管理:赏罚标准难量化、奖惩措施不明确、时效性差;
员工关系:重复问题无法及时回答、员工离职会出现人才断档;
薪酬福利:成本难控制、激励机制单一、计算复杂、要求准确;
最痛的痛点在候选人匹配即招聘面试方面,因为HR专业性有限且常常需要支持多个岗位,难以快速交付。
这些问题中的绝大部分有希望通过技术赋能的方式实现优化。技术赋能的人力资源服务市场也有较大空间:
可改造市场规模=技术产品外延能力=招聘系统和人力资源管理系统的存量市场改造(100亿)+AI分析替代管理咨询的市场(200亿)+优化人力成本的市场(企业数12w×人数15人×工资10w×削减50%=900亿)+技术产品对招聘平台/RPO/背调/猎头等的影响带来的潜在市场。
技术赋能人力资源服务代表项目介绍
1、国外项目简介

2.国内项目情况

3.案例分析——e成科技
基本信息梳理:e成科技成立于2012年7月,目前是国内最大的智能招聘服务云平台。成立至今,e成科技已实现三轮融资:①2014年10月价值数千万美元的A轮融资;②2016年3月价值数干万美元的B轮融资;③2019年3月8000万美元的C轮融资,出资人主要包括光速中国、凯辉基金、阳光保险等风险投资公司。
团队情况:e成科技创始人为周友洪,其曾于2005 年创办猎头公司博略,作为人力资源行业连续创业者,周友洪至今有十年以上传统招聘经验的积累。e成科技于2013年成立Barbel人工智能实验室,目前拥有2位首席科学家、53位算法工程师。发展至今,团队规模扩增至300人左右,核心成员均来自百度、微软、豆瓣、IBM等国内顶尖算法行业领先团队,研发人员在全部员工中占比超过60%、销售人员占比约20%。
商业模式:e成科技研发产品包括:
①AI招聘平台—— BOT对话(深度语言解析+对话管理+自然语义生成)→画像 →人岗匹配/用人决策/提高内推效能/校招数据支持。
②慧眼系统——利用AI技术构建员工画像,为企业内部员工提拔、员工培训、员工晋升提供参考决策依据。
③智慧城市——利用AI技术构建城市人力资本BI系统 ,为政府进行人才引进和招商提供决策依据。
服务包括平安银行、微众银行、创维、金地集团、OPPO、顺丰、唯品会、众安保险在内的客户。企业会员数量达到7万+,大型企业用户达到3000+,全网有效简历总数超过1.3亿份。
优势及亮点:e成科技极早使用人工智能研发产品,在技术上拥有时间领先性;此外,e成科技布局较广且业务逻辑清晰,参与渠道管理、匹配与决策、数据支持、员工管理等多个环节,整体营业收入较为可观。
挑战及风险:e成科技仍需着力解决的风险点,例如:当前客户数和职位比较欠缺;数据源不够客观,简历匹配只是中间态,真正的精准匹配目前无法做到;未来计划切入自身不占优势的领域(AI面试、企业管理等)。
现状及可能的机会点
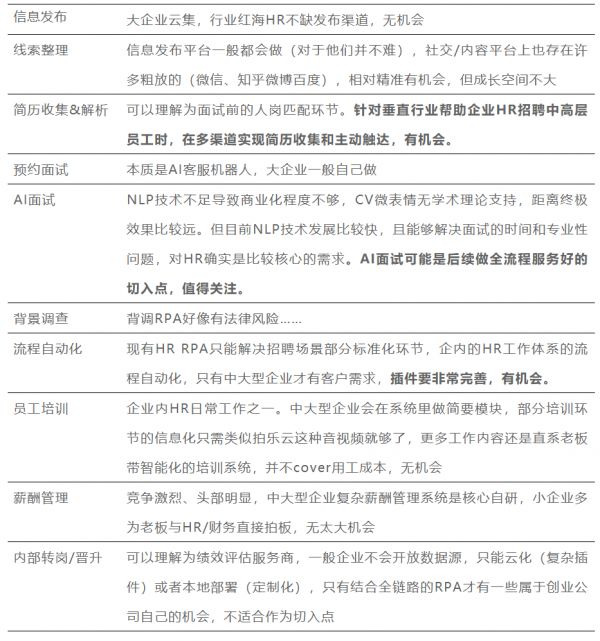
HR工作流程及对应公司如下:

分析后对各环节存在的机会总结如下:

总的看来,对于新的创业公司来说,机会主要集中在简历收集&解析、AI面试和流程自动化上。从中找到好的切入点之后再延伸做全链条服务对于创业公司来说是可行的发展路径。
面试作为HR工作核心是AI赋能的极佳切入点。面试最为消耗HR时间,也是业务的额外工作,同时还是一个能把非标数据标准化、解决需求的过程。此外,面试环节是入职的决定性环节(只不过根据算法的精准程度和技术的开销,可以把一部分的筛选工作放到简历环节),因此面试作为全流程的核心,可以考虑建立一套以AI 面试系统为核心,进行企业数据整合管理的PaaS智能化中台。
总结
行业方面
AI+HR不是某个单一赛道,而是基于企业人力资源管理的六大板块使用人工智能的技术进行赋能,本质上是对传统的人力资源管理模式的一种颠覆。因此现存市场还比较小,存在教育市场的过程。
看行业:发展阶段早期,存在结构性提升的空间
AI能在解决大量重复劳动工作的基础上为人提供参考性的判断,人力资源服务是AI能够快速落地的方面,国内产业结构有转型升级的需求,由于技术瓶颈和市场接纳度的情况,目前AI+HR仍处在早期阶段,存在行业变革和颠覆的机会。
看场景:现存AI赋能场景主要集中在候选人进入企业之前的流程,AI存在持续发力的空间
招聘配置是主要痛点,这也是为何AI集中在入职前流程的主要原因。AI在入职后流程的产业赋能主要是提供企业人力资源管理服务,而中小企业的管理系统快速设置是解决现今长尾BD难题的快速方法。
看国内外情况:中国与欧美的企业家成长周期不同,企业管理方法和创新技术上有借鉴可能
欧美企业家经历过多次工业革命,从企业组织架构建设到员工关系管理有一套较为成熟的判定标准,而中国民营企业自改革开放以来才焕发生机,目前大型上市公司核心领导者为60-80后,创新型企业领导者为80-90后,发展周期及市场大小原因导致企业发展逻辑难以复用,但在企业管理方法和创新技术上有借鉴意义。
看创新机会:行业整合是必然,找到新的应用方式才是机会
当AI的加入会出现行业变革时,技术优势在企业发展过程中会变为规模优势,行业终局会是垄断的,再由新技术新企业打破这种垄断,创新企业应该要集中在应用方式上推陈出新,才有逐渐壮大的机会。
团队方面
基于以上的案例和分析,可以看出合格的项目团队需要具备三类人才:人力资源专家、NLP/知识图谱专家以及技术人员。人力资源专家深刻的了解企业方、供应商和应聘者三方的痛点和需求,知道产品应该从什么角度切入,最先在什么行业落地,这类从业者一般也有较强的业内人脉资源,能够带来第一批使用的客户。技术人员负责开发工具和产品以供使用;NLP/知识图谱专家则承担优化功能、提高准确度和可用性的职责。
以AI面试为例,AI面试是流程中一个非常好的切入点,在AI面试架构设计中设置一个NLP专家,有利于解决面试的专业性问题等HR人力面试存在的核心问题。
又比如简历筛选环节,简历筛选作为面试前的人岗匹配关键节点,在输出阶段通常对2c(候选人)和2b(HR)形成双向分析报告,且目前来看产品同质性较高并无显著差异。利用NLP专家专业技术手段可以实现更精准的简历收集和分析。此外,在NLP技术后叠加人力资源专家的工作,可以实现二次甄别,帮助企业有针对性地筛别所需人才,降低试错成本,提高工作效率。
产品方面
理想的产品形态和发展规划
面试前:企业bot对接外部供应商/渠道商;利用深度学习根据JD对简历进行文本的筛选;根据要求和规则的变动修正人才画像,反馈给系统公司的喜爱指标。
面试中:企业bot对接应聘候选人;视频面试:多轮对话、语义挖掘、表情神态测试;根据团队需求对面试结果进行匹配程度评价/打分;跟踪拒绝/入职流程。
面试后:企业bot对接内部系统;办理入职手续和初步培训;监测入职后的工作和发展情况,反馈给招聘系统,修正画像;绩效考核&薪资评定AI化。
0-2年:基于KG的胜任力模型以小程序和链接为载体开发AI面试和简历收集/分析工具;
2-4年:基于KG和HR的工作指标开发AI分析工具接入PaaS的SDK,实时更新数据;
5-8年:基于业务人才的评价标准部署本地化的完整的系统。
------------
本文来自初心企服行研小组,初心资本长期关注企业服务领域,定期产出企业服务系列行研,欢迎在留言区评论与我们取得联系,更多合作或相关领域的创业者可投递BP至 bp@chuxincapital.com。
初心资本企服系列行研:
01:企业自动化风口上的RPA
02:寻找万亿级蓝领用工市场的投资机会
03:增长日益艰难,CEM能否为存量竞争增添优势
04:低代码时代来临,助力企业自研内部应用
05:下一代的表单新物种Airtable

相关推荐
企服系列06:AI赋能,重塑人力资源服务新未来|初心内参
聚焦新零售,36Kr Japan携手Nikkei举办第三期中国科技赋能行业创新系列论坛
36氪首发 | 提供全自动AI中台SaaS服务,「深度赋智」完成数千万元天使轮融资
首发 |「融资合伙人」计划 —— 企服赛道项目合辑
未来球赛能怎么看?「猜猜科技」用 AI 赋能球赛数据分析、升级观赛体验
服务年轻的东南亚求职者,招聘平台「Glints」为跨国雇主提供高性价比的选择 | 人力资源服务系列
企业自动化风口上的RPA|初心行研
技术赋能新消费 一切都才刚刚开始
AI时代即将到来,人力资源工作会受到怎样的影响?
初心资本缪苗:后疫情时代的出海投资风口与挑战-初心分享
网址: 企服系列06:AI赋能,重塑人力资源服务新未来|初心内参 http://www.xishuta.cn/zhidaoview13927.html
推荐专业知识
- 136氪首发 | 瞄准企业“流 3930
- 2失联37天的私募大佬现身,但 3220
- 3是时候看到全球新商业版图了! 2809
- 436氪首发 | 「微脉」获1 2759
- 5流浪地球是大刘在电力系统上班 2708
- 6招商知识:商业市场前期调研及 2698
- 7Grab真开始做财富管理了 2610
- 8中国离硬科幻电影时代还有多远 2328
- 9创投周报 Vol.24 | 2186
- 10微医集团近日完成新一轮股权质 2181
