互联网公司起名套路大赏
编者按:本文来自微信公众号“网易数读”(ID:datablog163),作者:网易数读,36氪经授权发布。
你相信姓名与运势吗?
公司起名,令无数互联网才俊竞折腰。企业取名难度堪比给自己孩子取名,甚至难度还要升级。
取名的第一步,首先不能触碰底线,只要符合《企业名称登记管理规定》 中的 34 条规定,“海口那可是家大影视文化有限公司”等晋级热搜的企业名,只要你想得到就能取。
不过,企业取名还得顾着自家的产品特色和投资人的需求,像沈腾一样随意任性的还是少数。取名的挠头抓耳和犹豫不绝,恐怕只有家里有猫主子或孩子的热心群众才能感同身受。
可是起名真有那么难吗?为了研究中国互联网公司的起名套路,我们通过天眼查调取了 7 万家互联网公司的名字,不管你是想独辟蹊径,还是稳妥揾工,都可以看看以下的总结。
20个字,包揽各家招牌首字
除了公司的名字,我们还通过天眼查获取了这 7 万家公司的工商信息。尽管时代变迁,技术升级,但我们惊讶地发现,互联网公司起名最爱用的第一个字,竟怎么也绕不开:
金信新中华,爱乐网天一
小微易大美,智优聚云海

根据《企业名称登记管理规定》,只有符合特定条件的少数公司——如国务院或其授权的机关批准的大型进出口企业等——才能在名称里使用“中国”、“中华”等字样。但只要避开这些明确禁止的词,像“华为”这样的也不失为一条计策。
“金”字通财、“信”即诚信、大“爱”无疆、“海”阔天空......首字的选择反映了创始人的殷切期许及中华民族的传统美德,无怪乎麦当劳也入乡随俗,爽快变身“金拱门”。起名是技术,更是艺术啊。
生活在别处,事业照远方
不管来自超一线城市还是十八线小镇,我们似乎习惯了在楼盘里环游世界,甚至本就住在书香威尼斯海德公园锦绣阳光半山公馆(纯属虚构、如雷实巧)。
和楼盘起名不同,《企业名称登记管理规定》里明确指出,公司名字里不得含有外国国家(地区)名称。也许因为这样,光看互联网公司的名字并不能让你一天内环游太多地方,但也有跨境电商企业成功带上了国家名。
既然这样,那就从著名的自然景观中取。天眼查的数据显示,从名山到大川,从美洲到北欧,中国互联网公司事业的辐射范围依然挺远。

江河湖海里,太平洋、尼罗河、太湖、汉江皆在其列;绵延山脉里,阿尔卑斯、喜马拉雅、长白山、苍山等带积雪的山更受欢迎,不由得让人想起著名钢笔品牌 Mont Blanc,便是取自积雪终年不化的勃朗峰。
除此之外,不管是北极、南极,还是北美的波士顿、南非的好望角,都已经有了互联网公司的“身影”。楼兰、丝路、桃花源、巴比伦等词带有文化意向,也成了起名优选。
动物世界,噬元兽大战十二生肖
别处的月亮再圆,适合自己的才是最好的。
中国互联网公司对动物也是青睐有加,手机一解锁,猫、猪、海豚、狐狸、企鹅等便齐齐朝你微笑,互联网公司的这些名字,可以开个动物园了。
最爱开动物园的,莫过于阿里巴巴,天猫、蚂蚁、菜鸟、盒马、飞猪、闲鱼、虾米、考拉,再加上最近改名的“医鹿”和刚刚推出的“犀牛”,“阿里动物园”实至名归。
那么,从互联网公司的名字来看,哪些动物更受欢迎呢?派系显然较为复杂:有十二生肖属相,有“青龙、白虎、朱雀、玄武”四方神兽,当然更少不了猫狗之争。

近年来,噬元兽呼声之高,全网表情包有目共睹。于是在起名量级里,猫派也完胜狗派,票数为其 6 倍还有余。
即便如此,猫并没有战胜位列十二生肖 + 四方神兽的龙,以及,谁让我们都是龙的传人呢?除了龙,十二生肖里的牛和马因其勤恳形象大受欢迎,票数竟然和猫不相上下。鸡和蛇就极为可怜了,得票率还比不上鸭,难以逃脱全网群嘲的命运。
如果把这些动物粗糙地分为水陆空三系,可以看到,中国互联网公司更偏向于“脚踏实地”的陆系动物,凤、凰等文化象征也受到欢迎,不过“其翼若垂天之云”的鹏,票数却很少。
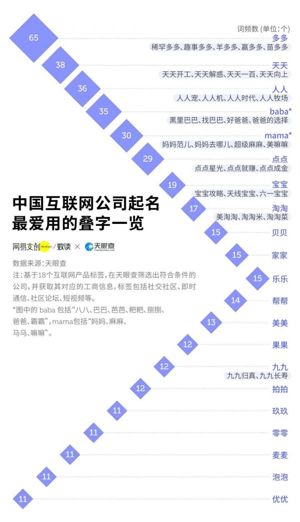
既然选了叠字,不妨叠多一些
除了热爱动物,互联网公司还喜好叠词,滴滴、当当、脉脉、钉钉、陌陌等识别度都不错。
在天眼查的 7 万条数据里,叠字高峰出现在 2015 年。“全民创业”的这一年,约有 3% 的互联网公司选择在名字里带个叠字;此后,带叠字的公司比例稳定在 2.5-2.7%。

其中最受欢迎的是“多多”“天天”“人人”这样的百搭叠字。的确,谁不希望“稀罕多多”,可以“天天开工”,大步走向“人人时代”呢?
中国人对家庭的重视也显现了出来,既有“好爸爸”公司,也有“好妈妈”公司,谐音 baba 或 mama 的也不在少数。

也有互联网公司聪明地叠了 3-4 个字,例如“冲冲冲”“对对对”“买买买”“六六六”“合合适适”“来来往往”“咿咿呀呀”,识别度极高,让人过目难忘。
给公司起名,最野的还是明星
如果觉得山川大河、动物世界和叠字还不够彰显公司的风采,那不如野一些。而最擅长给公司起个“野”名字的,还得看明星。
沈腾的公司名字上热搜后,关注度暴涨,还让其他娱乐圈明星开的公司也跟着火了一把。通过在天眼查上对明星的名字进行检索,我们发现了一些好玩又很野的公司名字。
对于明星而言,自己就是最大的流量,公司名字当然要强调成名特色。于是,“逍遥哥哥”胡歌的公司叫“逍遥光影(北京)虚拟现实技术有限公司”,爱猫的他还有家“天津橘猫持明文化传媒有限公司”。

“九亿少女的梦”林更新的工作室就叫“久亿梦影视文化工作室“;何老师则是把名字拆开,开了“上海人可日火影视文化工作室”。这些可都是起名典范,认不出的粉丝们可以主动开除粉籍了。
当然,也有大佬们肆意放飞自我。例如,黄磊老师的工作室叫“会飞的猪“;张靓颖的公司叫“井姐”;周冬雨开了“臭鼻子(厦门)影视文化有限公司”;郭德纲老师的公司是“北京也行影视文化传媒”;郑钧老师的叫“孩儿们(北京)文化产业有限公司”。
看着这些名字里飞舞的自信,孩儿我实在五体投地、望尘莫及。
盘点了这么多,你应该已经掌握了中国互联网公司起名的终极秘密。
如果只想低调挣大钱,常用字词里总有适合贵公司的一款。如果想和业内巨头看齐,留给你们的叠词和动物其实已经不多了,建议平时既要关注流行热词,也要浏览 IUCN 物种名录,更要温习文化典故。
当然,想独树一帜的才俊们可以向明星一样放飞自我,可能会在互联网公司中杀出一条血路。
如果精力、脑力实在有限,不如上天眼查,浏览企业名称,学习下别的企业是怎么取名的,总有一款像“海口那可是家大影视文化有限公司”这样的奇葩的企业名能入得你法眼,给你灵感。
也不是所有人都有这个烦恼,毕竟家里不一定都有企业要继承。除了可以查公司名字之外,找工作时还可以查一下公司是否有劳务纠纷,老板是否为老赖,合作之前了解一下合作伙伴等等。
相关推荐
互联网公司起名套路大赏
北上广深,创业者风格大赏
3460家上市公司高管年薪大赏:最高超过4000万,最低只有1.96万
超级观点 | 品牌起名是战略,别跟心智认知拧着来
名字起得好,产品走红早:逛完沪深茶饮店,我找到7个“起名公式”
祸起“套路贷”:违规爬虫被查,大数据风控公司遭遇生死劫
前脚捐款、后脚贷款的互联网企业们,到底玩的什么套路?
评论:抢票软件们,能不能别“套路连着套路”?
Salesforce是软件公司还是互联网公司?
ofo退款新“套路”:押金换“金币” 买东西却要另加钱
网址: 互联网公司起名套路大赏 http://www.xishuta.cn/zhidaoview13693.html
推荐专业知识
- 136氪首发 | 瞄准企业“流 3930
- 2失联37天的私募大佬现身,但 3220
- 3是时候看到全球新商业版图了! 2809
- 436氪首发 | 「微脉」获1 2759
- 5流浪地球是大刘在电力系统上班 2708
- 6招商知识:商业市场前期调研及 2698
- 7Grab真开始做财富管理了 2610
- 8中国离硬科幻电影时代还有多远 2328
- 9创投周报 Vol.24 | 2186
- 10微医集团近日完成新一轮股权质 2181
