五涨停一跌停,快手一哥辛巴上演网红股“最绝情收割”
编者按:本文来自微信公众号“新文化商业”(ID:Ent-Biz),作者 雨茜,编辑 Amy Wang。36氪经授权发布。
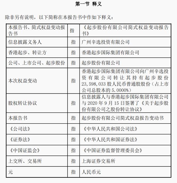
“连续五个涨停板,超过50%的累计涨幅,近80亿的总市值。”
这两天“起步股份”成为了A股最出名的股票,3天连发8份交易异常公告,股价也上演了一场“魔幻大戏”。

自9月17日开始,起步股份突然上演了连板模式,截至今日,起步股份收获第五个涨停板,股价从10.5元上涨至16.92元,加上此前四个交易日的强势涨停,市值增加近30亿元。
股价上涨的原因来自一则股权拟转让公告,即辛选投资入股,这家公司背后的老板就是有着“快手一哥”之称的辛巴。就在一个星期前,起步股份发布公告,控股股东香港起步拟以9.162元/股向广州辛选投资有限公司、张晓双各转让公司5%的股份,总价4.32亿元。
但是“过山车”来的太快了,今日起步股份在五个涨停板后开盘瞬间封死跌停,牢牢套死昨日高位成交的八亿资金,散户韭菜们成了最大接盘侠。

“快手一哥”辛巴4亿入股来得蹊跷
根据公司公告【权益变动报告书-辛选投资】显示,辛选投资控股股东为辛巴(辛有志)持股95%,计梦瑶持股5%。而另一位受让方张晓双则为辛选投资联合始创人兼供应链负责人。如果交易成功,“辛巴系”合计将持有上市公司10%股份,成为公司第二大股东。

这一消息迅速点燃了股市,起步股份近日也成为了股市界的网红,但很快知名A股打假人士在尺度社区爆料:起步股份连续暴涨,跟温州帮以及上市公司的系列操作脱不开关系,质疑存在私募资金坐庄。
据用户“A股打假”爆料称,起步股份的高层跟快手直播带货达人辛巴进行接触,辛巴开口要起步股份10%的股份,不过辛巴实质上是不会给股权转让款的,而是实质性免费送给辛巴,按照当时约定,超过4.2亿。
“A股打假”还表示,起步股份的老板们跟辛巴的合作短暂犹豫后,提出了辛巴直播带货的对赌,只是现在起步股份没有公开“柜子协议”。(私下里达成的交易协议)
很快,起步股份就给予了反驳——9月23日起步股份发布公告:近期发现有媒体报道称公司控股股东香港起步与辛选投资、张晓双存在“柜子协议”,就该情况公司说明如下,经与控股股东和辛选投资、张晓双调查核实,双方不存在未披露的“柜子协议”。

在刚公布的风险提示书中,起步股份这样写道:
1.目前,公司控股股东香港起步与辛选投资、张晓双仅签署了股权转让协议,尚未支付股权转让价款,也未办理股权过户登记。
2、本次协议转让履行期限较长,股权转让协议履行存在重大不确定性。在股权转让完成过户登记前,受让方辛选投资和张晓双分别只需支付1,000 万元的保证金,占单笔转让价款的4.63%,剩余206,205,178.35 元股权转让款将于股权登记过户后支付,且支付期限较长。
3、公司与辛选投资和张晓双不涉及任何业务方面的合作,本次股权转让预计对公司短期业绩不产生任何影响。
翻译一下:起步公司只是刚跟辛选投资、张晓双签了协议,对方目前只用给1000万的转让保证金,根本没给4个多亿的全款,也没登记,登记之后也需要很长的时间来履约,所以未来一切都不确定。
不管双方到底是签了“柜子协议”,送给辛巴价值4.2亿的股份,还是双方刚刚联系上,仅需支付1000万的保证金,起步股份的连续五个板的暴涨,双方都是最大的受益者。
股东悄然减持,疑点重重的资本操作
从起步股份的财务数据来看,起步股份的盈利状况并不乐观。数据显示,2017年、2018年、2019年和2020年上半年,起步股份实现归属于上市公司股东的净利润同比增速分别为10%、-7.05%、-21.13%和-38.15%,连年下滑。而在上市前的2014年至2016年,起步股份净利润增速分别为127.86%、43.20%和16.62%。
那么,辛选投资为什么要斥四个亿来入股这样一个连续三年盈利下滑的生产童装童鞋的公司?

其次,各受让5% 的方式本就是一个比较微妙的操作。根据证监会颁布的《上市公司股东、董监高减持股份的若干规定》,持股5% 以上就属于" 大股东" 的范畴,减持需要向证券交易所报告并预先披露减持计划,由证券交易所予以备案。而正好持股5%则可以规避这个条款,不需要提前披露减持计划。
也就是说,辛选投资过如果日后在股价高的时候套现减持股份,是不需要提前跟公众打招呼的,也不需要跟交易所备案的。
实际上,自八月开始控股股东就开始了其套现减持之路:
8月18日起步股份上市三周年的限售股解禁日,解禁股份2.51亿股,占总股本比例的53.20%,解禁股东仅控股股东香港起步一家。
仅仅10天后,香港起步便提出减持计划,计划在2020年9月2日-2021年3月17日期间减持不超过公司总股本的6%,减持价格不低于公司发行价。
半个月不到,香港起步以大宗交易的方式减持总股本的2%。以期间加权均价10.29元计算,控股股东套现约9700万元。
网红股“割韭菜”套路大同小异,但这次更变本加厉
而这种靠炒作“网红”消息,拉高一波股价行情,高层再借机减持股份套现离场的事情A股已经出现多起。
此前大热的网红概念股,不乏在股价攀高之际大笔减持套现者,热度过后,股价再迅速下跌,韭菜们接盘等事迹。梦洁股份,天创时尚、引力传媒、新文化、星期六、广博股份等网红概念股都走过同样的炒作模式:
2019年12月,上市公司星期六斥资17.71亿元收购遥望网络近89%股权,高调转型切入社交电商业务。股价疯狂暴涨319.72%,创下23天15个涨停板的股市传奇。
紧接着,星期六两位股东谢如栋和方剑成功解除股权质押。与此同时,控股股东星期六控股及一致行动人抛出减持计划,计划未来六个月内通过证券交易系统以集中竞价、大宗交易方式减持其持有的公司股份合计不超过3294万股,占本公司总股本比例5.00%。
一波“神操作”后,星期六的股价开始迅速下跌,截至今日股价已被腰斩近50%,从最高点的36.56元一路下跌至19元上下。

2020年1月,引力传媒公司称已开始布局短视频商业化和MCN营销业务。并凭此机会实现“10天8板”的惊人战绩,从2019年12月18日至今累计涨幅达126%,市值从23亿疯涨到超50亿。
同样的,2019年12月27日至12月31日期间,引力传媒控股股东的一致行动人在公司本次股票交易异常波动期间通过集中竞价交易减持公司股份240万股,占公司股份总数的0.89%。若以2019年12月27日至31日3天的收盘均价粗略计算,此次减持套现金额达3755.2万元。
热度过后,引力传媒在24.98元的最高点呆了仅三天便开始暴跌10%,截至今日股价被腰斩50%,目前报价12.29元。

今年5月,梦洁股份曾宣布与淘宝主播薇娅合作。消息一出,梦洁股份迎来暴涨。在5月12日至5月22日期间,梦洁股份在8个交易日里连续拉出7个涨停板,市值暴涨超30亿。
但这家立足于家纺行业的公司自2015年牛市之后,其股价已经连续跌了三年。涨停板打开第二天,梦洁股份暴跌7%,目前来看,股价已经下跌超50%,从最高点的10.12元下降至现在的5.19元。深交所也要求梦洁股份说明其是否迎合“网红直播”市场热点进行股价炒作,并配合股东减持。
什么样的股票最适合炒作?尺度用户德林社提出几个关键条件:
1. 上市多年业绩不温不火,甚至略有滑坡;股价不高,10元以内最佳;
2. 业务传统,线上销售低于10%。池塘水小,青蛙也能翻出水花,“优质资产荒”的投资者闻风而动,
3. 与网红合作,并放出消息,只要和网红沾亲的股票,几乎都被挖了出来。
尽管起步股份牵手快手网红辛巴,股价疯狂封板。但长期看,如果没有业绩支撑而只是炒作概念,“过山车”行情可能会在A股重演。

从目前的形势可以看出,起步股份与以往的“网红股”相比,这次操作更加犀利,在五个涨停板后立即用跌停板封死缺口,完全不给韭菜们任何出逃机会。套现减持,股价回落似乎也是意料之中的事。
有关人士指出,一家公司的股价最终由业绩推动。辛选投资入股如果能大幅改善起步股份的基本面,股价还有继续上涨的预期。如果像梦洁股份一样业绩提升不明显,股价也可能只是短暂炒作。
此外,大部分网红概念股的基本面难言乐观,一季度不少落得亏损。国金证券分析师曾表示:“资本市场最近半年多对MCN概念的追捧是严重夸大的。”
相关推荐
五涨停一跌停,快手一哥辛巴上演网红股“最绝情收割”
3.5亿引入“快手一哥”,这家公司20%涨停,深交所发出灵魂拷问:是不是在蹭网红概念?
豪掷4.3亿,“快手一哥”辛巴携手合伙人入股起步股份
快手一哥4亿投了这家公司:两天市值涨10亿
当网红杀进A股
四大网红“闯”A股,薇娅、李佳琦、辛巴之后,罗永浩概念股也涨停了
快手辛巴,带货王必须先是影帝
抖音没有一哥
没想到,罗永浩的直播公司被收购了
一个燕窝掏空6200万,辛巴亏不亏?
网址: 五涨停一跌停,快手一哥辛巴上演网红股“最绝情收割” http://www.xishuta.cn/zhidaoview13673.html
推荐专业知识
- 136氪首发 | 瞄准企业“流 3930
- 2失联37天的私募大佬现身,但 3220
- 3是时候看到全球新商业版图了! 2809
- 436氪首发 | 「微脉」获1 2759
- 5流浪地球是大刘在电力系统上班 2708
- 6招商知识:商业市场前期调研及 2698
- 7Grab真开始做财富管理了 2610
- 8中国离硬科幻电影时代还有多远 2328
- 9创投周报 Vol.24 | 2186
- 10微医集团近日完成新一轮股权质 2181
