股价已暴跌92%,一年巨亏超100亿的“中国保时捷”欠债未还,银行坐不住了
编者按:本文来自微信公众号“每日经济新闻”(ID:nbdnews),36氪经授权发布。
编辑 | 卢祥勇 王嘉琦
校对 | 赵云
众泰汽车(以下简称*ST众泰)曾经发展不错。
靠五金和零部件起家,*ST众泰在成立后的第6年就实现了60亿元的销售额,一度是浙商中的典型。
但其以独特的“山寨模式”造车,争议不断,关于众泰的段子也铺天盖地,有人给众泰起了个雅号——保时泰,还有人给这家车企虚构了一个万能部门,皮尺部——专门负责用皮尺测量其他车型,以便复制。


在争议声中,众泰走上巅峰,曾连续4年销量增幅超过30%,一度成为中国十大自主车企之一。
据第一财经报道,从去年3月份开始,因为资金问题,*ST众泰位于全国的多个基地已经处于间歇性停产的状态。

图片来源:每经记者 张建(资料图)
2019年,*ST众泰巨亏111.9亿元;今年上半年又亏损超10亿,产销量仅分别为574辆和1417辆。
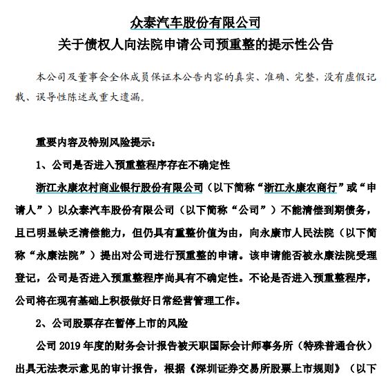
*ST众泰或将走向重整之路。9月16日晚,*ST众泰公告称,浙江永康农商行已向法院提出对公司进行预重整的申请,而该申请是否被法院受理仍存在不确定性。
欠债1.5亿,众泰被申请预重整
9月16日晚,*ST众泰发布《关于债权人向法院申请公司预重整的提示性公告》。
公告称,浙江永康农商行已向法院提出对公司进行预重整的申请,而该申请是否被法院受理仍存在不确定性。

何谓预重整?按照联合国《破产法立法指南》的界定,区别于庭外重组及破产重整,预重整发生在当事人向法院申请破产重整之前,并不具备破产重整所具有的法律效力及法律保障,但同时又升华了庭外重组,使其与重整程序相衔接。
另据公告披露的浙江永康农商行对众泰汽车的债权信息显示,2019年8月16日,浙江永康农商行向众泰发放贷款本金1.5亿元,发放贷款后,公司支付利息至2020年3月20日,贷款于2020年8月14日到期,公司不能清偿到期的贷款本金1.5亿元及2020年3月20日之后的利息。
据中国基金报消息,2019年8月,*ST众泰曾在电话会议中透露,获得了浙商银行,中国银行、建设银行以及永康农商银行四家公司共30亿资金贷款,该笔贷款将用于分阶段恢复生产的纾困基金。
在此次被申请预重整之前,*ST众泰的控股股东铁牛集团刚刚进入破产重整流程。9月2日,*ST众泰发布的《关于控股股东被法院裁定受理破产重整的提示性公告》显示,铁牛集团共持有众泰汽车7.86亿股,占*ST众泰总股本的38.78%。这意味着,铁牛集团的破产重整极有可能影响*ST众泰的实控人变更。不过,*ST众泰还表示,铁牛集团进入破产程序暂时不会影响到公司生产经营。
业绩巨亏、市值缩水
根据*ST众泰(彼时股票简称众泰汽车)此前发布2019年年报,实现营业收入29.86亿元,同比减少79.78%;归属于股东的净利润亏损111.9亿元,持续亏损。
对于业绩暴跌的原因,*ST众泰方面表示,主要受宏观经济形势的影响,汽车行业整体景气度不高,行业竞争日趋激烈,公司流动资金短缺等因素导致公司整车汽车销量大幅下降,未达预期。由于销量大幅下降,公司营业收入大幅下降,经营成本相对上升,导致经营亏损较大。其次是因为计提大额商誉减值准备及其他资产减值准备。

图片来源:每经记者 于垚峰 摄
2019年年报显示,*ST众泰在经营活动中产生的现金流净额为-57.91亿元,同比下降150.31%;截至2019年底,期末现金及现金等价物仅剩12.38亿元,相比期初的25.21亿元下降了50.9%。
截至报告期末,公司流动资产119.85亿元,流动负债136.51亿元,资产负债率由2018年的45.88%上升至68.74%,资产负债率大幅上升。
同时,天职国际会计师事务所出具了无法表示意见的审计报告,上市公司一董事无法保证2019年年报的真实性和准确性。深交所决定将对该公司股票交易实行“退市风险警示”处理。
8月29日,*ST众泰发布的半年报显示,上半年,*ST众泰仅仅生产了574辆汽车,销量为1417辆。上半年完成销售收入7.70亿元,同比下降76.69%,归属于上市公司股东的净亏损10.34亿元,上年同期亏损2.9亿元,同比下降256.08%。
这样的亏损仍将持续。根据其半年报中的三季度业绩预告显示,*ST众泰2020年1-9月的预计净亏损为16-12亿,同比下降110.53%-57.90%。这意味着,*ST众泰三季度的亏损幅度最高或达5.66亿元。
亏损如斯,半年报竟然还无法保真。
在发布半年报的同时,*ST众泰还发布了《关于董事无法保证2020年半年度报告真实、准确、完整的说明公告》。公告称,董事娄国海先生无法保证公司2020年半年度报告内容的真实、准确、完整,不存在虚假记载、误导性陈述或重大遗漏。

这也引发了监管关注,深交所对*ST众泰迅速下发问询函,开启“灵魂17问”。
9月14日,*ST众泰发布公告称,公司收到深交所关于其半年报的问询函,要求*ST众泰在9月21日之前解释包括业绩下滑等在内的17个问题。
据问询函,深交所要求众泰汽车结合行业情况、毛利率等变化,说明营收和净利润大幅度下滑的原因,同时还要求*ST众泰说明整车销量和销售收入是否匹配。
17日开盘后,截至发稿*ST众泰一字涨停,报1.47元/股,现总市值29.8亿元,不过其股价从年初至今已下跌49.83%。

2016年末,众泰汽车“高光时刻”股价最高18.17元,到现在,暴跌92%,市值不及高点时的十分之一。
相关推荐
股价已暴跌92%,一年巨亏超100亿的“中国保时捷”欠债未还,银行坐不住了
一年巨亏884亿,重大投资“踩雷”,这位日本首富的位置还稳吗?
股价暴跌18% 4亿人都在用的拼多多咋巨亏108亿?
恒大烧钱造车,半年巨亏20亿,地产跨界新能源汽车胜算多少?
体检“一哥”股价暴跌30%,美年大健康还健康吗?
6年亏60亿 又一家公司濒临退市:周杰伦林志颖曾代言
美团全年巨亏超100亿背后
孙正义巨亏880亿,酿成风投史上最大窟窿
巨亏880亿!孙正义,酿成风投史上最大窟窿
马斯克完爆空头,做空特斯拉巨亏250亿美元,还要死扛?
网址: 股价已暴跌92%,一年巨亏超100亿的“中国保时捷”欠债未还,银行坐不住了 http://www.xishuta.cn/zhidaoview13476.html
推荐专业知识
- 136氪首发 | 瞄准企业“流 3930
- 2失联37天的私募大佬现身,但 3220
- 3是时候看到全球新商业版图了! 2809
- 436氪首发 | 「微脉」获1 2759
- 5流浪地球是大刘在电力系统上班 2708
- 6招商知识:商业市场前期调研及 2698
- 7Grab真开始做财富管理了 2610
- 8中国离硬科幻电影时代还有多远 2328
- 9创投周报 Vol.24 | 2186
- 10微医集团近日完成新一轮股权质 2181
