百万量级巨头产品在前,我们如何入场、破局,并在4年后成为“独角兽”?
在流量红利消失、巨头各占山头的情况下,看起来,留给创业者们创业创新的突破口已经越来越少。但也有投资人认为,在流量入口碎片化的时代,反而让创业变得更容易、也会更加多样化。
如何在巨头林立的情况下,找到正确的入场赛道并赢得战争?这中间有哪些方法论和思考逻辑?
本文的分享者陈璐,曾任转转的联合创始人。作为综合性二手交易平台,转转于2015年11月12日上线,目前业务覆盖手机、3C数码、图书、服装鞋帽、家具家电等30余个交易品类。2019年9月,转转完成了3亿美元B轮融资,由58同城和腾讯继续投资,目前其注册用户数已突破2亿,同时还登录了微信钱包入口。
在转转上线之前,市场上已经有阿里巴巴旗下的闲鱼这一背景雄厚、实力强大的对手,转转在入场之前都做了哪些思考?如何制定整体战略?在入场之后又如何步步为营、获得胜利?陈璐复盘了转转自成立以来的整个过程,并对其进行了方法论上的底层提炼。
在陈璐看来,一家创业公司的发展,最重要的还是创始人能够立足当下、提升认知,并能将别人分享的思考和方法论,内化到自己的公司阶段和具体情况中。
以下为陈璐在水滴产品学院(shuidi-academy)上的分享:(经编辑)
01、入场之前,如何找到破局点?
转转在成立之前,闲鱼已经是百万量级产品,面对一个已经有巨头在做的领域,我们需要考虑的是,你还有没有机会进入?巨头当前,创业者如何破局?先跟大家分享我们在入场之前的思考。
三个维度,市场、时机、竞争。
这三个词非常大,每一个人想到要去创业、要立项、要写BP、要去找投资的时候都会思考这三个维度,我在这里想讲的是市场怎么看。我们每个人都会写市场调研报告,这个时候我们到底应该做什么事情?我只分享一个字,“算”,要计算这个市场,来判断赛道的宽窄。
在破局之初,你要看你能不能对你的判断进行完全精确量化,用量化的思维验证判断,用理性去对抗感性。
如果基于体验的判断,很多人会说,母婴一定是你们特别核心的定位,因为小孩子长得很快,衣服、帽子、鞋会被淘汰;有人觉得是奢侈品、箱包;也有人说应该处理一些二手家居家电。
这些看起来都是比较从需求出发的判断,但它的问题还是不够量化。我自己觉得,绝大多数的创业产品跟创业方向,都是能够无限的逼近一个量化方式的。
为什么在闲鱼已经有了一定体量时,还去做转转?这里面离不开市场跟时机的判断,而市场跟时机是相对的。
这句话的意思是,有一个App在你前面已经有100万DAU了,我还应不应该做?这个问题其实无法回答,因为这时你脱离开了这个市场有多大的问题。因为如果这个市场是一千万或者三千万的用户体量,一百万还很早期。但如果这个市场总共就300万,100万DAU的市占率已经30%了,这个时候基本上就不应该进了。
再比如说,一个市场你算出来大概有一亿用户,而这个市场的现在玩家已经做了七、八年,不管产品还是技术能力,它都已经到了非常成熟的阶段。这时如果你不突破生产力,就没办法撬动它。
所谓面向巨头要不要破,本质上就是要尽可能的回归到对于市场和时机的思考和判断,用量化思维去验证这个判断,用理性来验证感性。
那么,怎么样量化呢?你可以看一看能不能找到这件事情当前的参照物,去量化你的计算。做什么都可以量化,即使是平台级的产品也可以量化。
以二手交易市场为例,我们要计算二手市场到底有多大?新品里面可以进入二次流通的商品都有哪些?怎么提升生产力?你要用参照物帮你量化,逼近自己对市场的判断。绝大部分的产品都可以找到参照物。
以转转为例,刚开始立项时,我们算到二手市场可能会是一个非常大的市场,但即使你的愿望是星辰大海,要做一个万亿平台,起步那一刻还是要有所选择。我个人根本不是3C数码爱好者,但通过算数,发现手机是整个二手市场存量里最大的市场,再基于自己对产品价值的思考,所以最开始选择了手机。
有人问,有很多竞品,比如二手图书交易平台、二手奢侈品交易平台希望撼动你们,你们怎么看待这件事?坦白讲,我会第一时间关注他们在解法上有没有产品价值和突破,如果没有,我不会太担心,因为我看数据就好了,大家根本不在同一维度上竞争。
以箱包为例,我会算整个淘宝每年箱包的交易额是多少。箱包是一个零售行业,如果通过设计去驱动这个箱包,在生产力和生产效率都没有改善的情况下,通常需求不会有大的变化。天花板的东西是无法突破的,商业有很多的底层规律,通常不太能在不通过生产力的情况下来做。
第二个很重要的判断是时机,时机特别关键。在判断能不能撼动前面的人时,很大程度上,这个判断跟时机有关。
思考时机我有一个本质思考:时机一定要回归到产品价值的思考,才有意义。
首先,产品导向不等于产品价值导向。以二手交易举例,这件事情在我们做之前已经存在了很多年,通过研究竞品我们可以发现,市场的老二老三老四有不同的产品,他们的登录、注册是什么样的、有没有痛点,这种方式是产品导向。
当我们讲二手交易时,我们认为比如环保、理念、流通都不重要,核心是要有收益,收益减去交易成本之后还能大于零。也就是说,二手交易价值=商品残值-交易成本。
如果你不回归到产品价值思考,作为公司操盘手、负责人,你给自己的产品做优化是OK的,但如果你想要破这个局是不够的,因为你找到的价值太小了,不够减去替代成本。
以二手手机为例,二手手机的产品成本非常低,商品残值很高,但母婴用品的收益减去交易成本比较低。回归到这点思考,如果想要破局,你需要找到能够大幅提升平台收益减去交易成本数值的方法。
前段时间我在另一个场合听到一名教授的分享,他说,用户使用你的产品收益减去成本再减去原来的成本,要有10倍差,才有可能创业成功。

所以,所有的二手交易,不管是什么品类,核心都是二手商品流通价值,这个越高,人就越多。
在理清了自己的产品价值怎么衡量后,在制定战略时你也不会慌。所以这也是为什么我在看很多同类型平台时,完全不慌的原因。
几乎所有的创业项目,你都能把它用这种方式来思考,回归到产品价值导向,而不是产品导向。
之前有一本知名的书叫做《从0到一》,很多创业的人都看过。作者在书中提出了一个观点,他认为竞争是失败者参与的事情,不应该一直考虑竞争;英特尔创始人安迪格鲁夫,在分析竞争时,提供了一个模型叫做六力分析模型。
结合刚才两位大师的观点,我希望把竞争控制在微观层面。宏观层面希望你的产品价值思考能跟竞争对手拉开比较大的差距;在微观层面搞定竞争,就是思考你的产品在产品维度是不是比竞品好用。如果能回归到产品价值层面思考,你就会摆脱低级趣味层面的竞争。
但需要强调的是,微观层面的竞争很重要,至少你的产品经理、产品总监、产品VP需要考虑,它需要事无巨细的分析和思考。但在公司战略层面,最好在宏观层面就把竞争价值挖掘出来,不然自己就会陷在里面。如果你的战略本身跟对方的差异都是微观层面差异,你又是第二名,可能真的没机会破局。
02、入场之后,如何持续破局、持续增长?
先思考一个问题,在入场之后,我们是应该“先规模”还是“先体验”?应不应该烧钱补贴扩张?
最近两三年市面上出现了一些产品,通过快速扩张取得了胜利。但如果回到四五年前,所有人都会说一定是体验先行、产品先行,没有人站出来说,产品不好但要赶快扩张。

我认为,在选择之前首先要区分一下自己的商业模式。平台的商业模式就是传统意义上的互联网模式,但盒马鲜生、7-11不是平台模式。平台模式有一个特点就是网络效应,网络效应指的是一类商业模型具备的特质,利用用户关系来建立可能性。
举个例子,淘宝是典型的平台模式,每多一个卖家,每一个买家都有可能被更好的满足到;每多一个买家,每一个卖家都有可能提高自己的经济收益。7-11是全日本最大的线下便利店,它只有规模效应,没有网络效应,因为人们的主体决策逻辑还是因为它是不是在我旁边。
但淘宝不一样。因为你会在这个平台交易的本质是,平台上有很多卖家,这个网络的价值跟网络的平方成正比。电话的价值就是这样,两个人用时候价值是两倍,四个人用时价值是十六倍。滴滴也是非常典型的网络双边模式。所有具备网络效应的生意,马太效应极强,中国境内不太可能存在两家微信。
如果你是一个平台模式,早期烧钱是有价值的,早期你的规模极大程度上决定了用户体验;但如果你是一个非平台模式,你的规模跟体验是割裂开的,不会因为有一万个人用了之后体验就会变好。
但在这个过程中,我们要注意两个容易掉进去的“坑”:一个是网络效应不等于规模效应,第二个网络效应该有强弱。
以转转为例,很多人认为转转早期通过切入手机质检,极大降低了交易成本;但其实转转还做了另外一件事,就是在很早期的阶段,把所有58同城和赶集的资源拿过来投广告,打败了市场上的其他玩家。
但如果你做的是一些线上产品,比如短视频平台、社交平台,早期还是挺重要的。或者你做的是一些偏新零售领域的产品,我认为早期可以多一点时间打磨单元产品,因为打磨好之后可以通过融资快速复制规模,进行几何扩大。
针对应该不应该打广告的问题,我大概会从这些维度思考和判断。因为我自己是产品出身,很多时候希望思考能够回归到产品价值层面。以转转举例来说,我们的产品有需求频次,特别高频的产品我们补贴比较多,因为高频产品用户经常用,在日常体验中很容易感知到,所以日常吆喝不如一个小补贴;
但比较低频的生意其实应该打广告。因为低频生意中,下次决策受上次决策的影响很低,在这个过程中,广告非常有影响力。
总结一下,考虑需求的频次跟决策成本,如果需求很高,核心是应该是黑色增长,玩补贴、裂变、传播,要有一系列方法论;但如果需求低频,玩的不是体验而是心智。
这个过程中要注意几个关于冷启动的坑。
第一,潜在目标用户并不是最低成本的冷启动用户。因为冷启动的核心是快、准、狠,很多人都会思考自己目标的潜在用户,但这些用户其实不是最低成本,我们可以在验证成功之后,再去向所有的潜在用户转化。
冷启动有一个聪明的方法,就是找一个已有的存量用户群。比如你要做一个美妆社交平台,目标用户是90后、喜欢新潮美妆,最低成本的存量用户可能是小红书上发布某一个标签的人。
另外还有一个坑是,需要始终关注冷启动的阶段目标。因为冷启动是非常重要的节点,能够得到足够的数据验证早期判断就可以,而不是在这个基础上持续迭代。
03、立足当下,快速学习
在整个过程中,我还有一个关于竞争的思考。
我认为竞争大概可以分为两种格局,可以以解法来明确划分这两类格局。第一种,当前解法是不是已经能够比较好的满足用户需求?第二种是,谁的定位更准、响应速度更快、更安全。
比如,二手交易平台到底是做标准化,还是做社区?现在也没有人有更清晰的解法。但我认为,解法不明确的市场对于创业者来说,机会更大。因为早期解法不明确的市场,没那么容易做出判断,核心是规模,速度相对来说没那么重要。这类产品的核心是看谁能找到撬动的点。
如果是解法相对明确的市场,核心就是网络、速度、精细化运营等,包括美团这个公司特别擅长在解法市场打仗,不管是团购、电影票等,他的执行力、运营能力管理水平都比较高,而且这些东西创业公司很难短时间习得。明确的市场后面,大概率都会被巨头吃掉。
之前我们提到产品价值,在竞争层面我们还要思考有没有办法能从价值入口找到差异化价值点。如果差异化价值点能够始终围绕价值层面突破,潜在商业价值就会多很多。
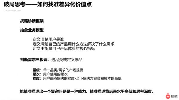
比如,闲鱼一直说二手交易本质有社区属性,我其实挺赞同这点,但如果我们也这么做的话,只能在这个层面跟闲鱼有差异,无法拉开价值差异。所以我们虽然一开始上了社交模块,但很快就下线了这个功能,因为它不太能长期支持我们做差异化的价值挖掘。这个决策并不是基于全局决策,而是基于自身决策,带给企业更强的生命力。这张图是我多年来用的产品价值设计框架。

这个框架大家一定在很多地方看过,但好像大家会习惯性的掠过这些东西,包括我自己也这样,但多年来我发现,非常朴素的框架至今都非常有效。回归到最本质的东西其实都非常基础,核心不是能掌握更高深的框架,而是一个非常朴素的框架能不能一点到位、精准描述问题,因为精准描述的背后是水平高低和思考深度。
在找准一个产品价值差异点后,就要坚持和反复突破。
对于一个创业公司来说,我认为在发展过程中,最重要的是创始人的认知升级能力,也就是立足当下、快速学习的能力。我觉得作为一名创始人或者一名核心领导者,他的认知升级对于公司来说非常重要,但这里面比较难把握的是立足当下的认知升级。
我见过一些走火入魔的人,比如此刻这个公司需要的是偏微观的产品设计能力,但此刻这个人满脑子是非常宏观的产品,如何把信息和知识跟此刻公司所处的阶段、位置和状态相关联,需要经过自己的思考内化,这个状态非常难拿捏。
我们都不是专职做学术研究的教授,绝大多数正在进行中的创业者,都不要太沉醉于其他人的观点,而是应该吸收他们思考问题的方法,以及拆解问题的思路。
最后,本质上我们做生意还是回归到自己的价值观,你要认可自己做的事情,比如你信不信二手交易有价值?信不信社交需求是非常重要的需求?创业非常繁琐复杂,但如果我们能回归到终极本质,找到一个从内心认可、愿意投入的事情,你就会进入到一个越做越热爱的状态。
创业最终极的胜利就是价值观的胜利。
相关推荐
百万量级巨头产品在前,我们如何入场、破局,并在4年后成为“独角兽”?
如何捕获下一只超级独角兽?| 新经济独角兽(4)
内容平台的入局与破局
在硅谷,如何成为年薪百万的产品经理 ?
限韩令或解禁,“韩流”如何破局崛起的中国偶像市场?
互联网营销进化论:巨头的整合与破局
交易平台的增长:新进者如何破局?
深陷“流动性陷阱”,中概股们该如何破局?
钛资本2019年末盘点及2020展望:从困局到破局、从聚合到整合
监管下求生:印度摩托网约车初创公司如何破局?
网址: 百万量级巨头产品在前,我们如何入场、破局,并在4年后成为“独角兽”? http://www.xishuta.cn/zhidaoview12057.html
推荐专业知识
- 136氪首发 | 瞄准企业“流 3930
- 2失联37天的私募大佬现身,但 3220
- 3是时候看到全球新商业版图了! 2809
- 436氪首发 | 「微脉」获1 2759
- 5流浪地球是大刘在电力系统上班 2708
- 6招商知识:商业市场前期调研及 2698
- 7Grab真开始做财富管理了 2610
- 8中国离硬科幻电影时代还有多远 2328
- 9创投周报 Vol.24 | 2186
- 10微医集团近日完成新一轮股权质 2181
