在投资人眼里,社群团购产品是否还有投资价值?
本文作者 阿旺,著名投资人兼连续创业者
背景:2019年底到2020年,突如其来的疫情给人们生活和工作都带来了很大的影响,对于我们投资行业而言也是一样,很多原本已经快无人问津的行业或者工具,因为疫情影响,又被救活了,社群团购就是一个。
尤其是很多线下实体店,突然想借助社群团购工具,来实现线上线下的结合,其实无论是做产品也好,还是做投资也罢。
俗话说没有调查就没有发言权,本篇文章,笔者将通过线下近一周左右的调研经历,和大家分享下,社群团购工具类产品,是否具备投资价值。
调研主题:社群团购类产品,对于线下实体店是否有价值
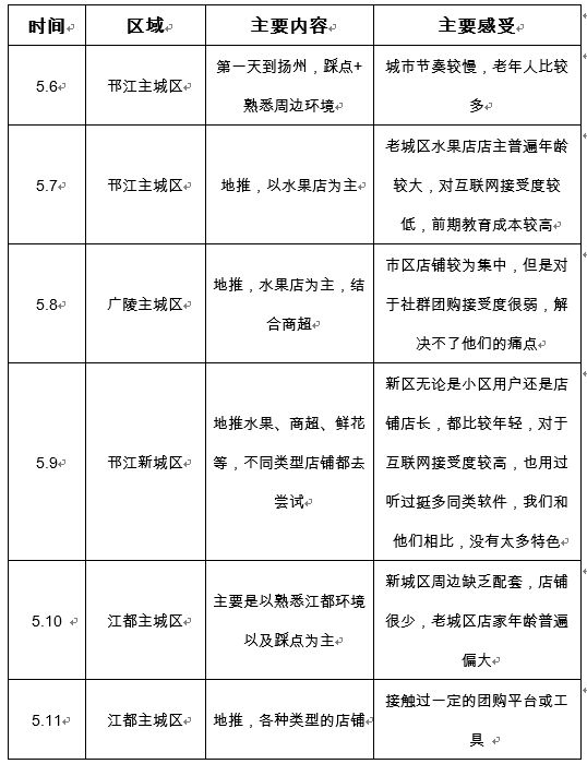
调研时间:5.6-5.11
调研城市:扬州
去江苏出差,刚好在这里停留时间比较长
江苏作为我国经济大省,互联网商业模式渗透率较高,而且扬州作为二线城市,也具备一定的代表性
调研客户类型:集中在水果、商超、鲜花等具备线下实体店的商家
接触客户数量:300左右
具体行程表及工作事项:

一、用户痛点
从和这么多店家交流和访谈下来看,用户的痛点很明确:如何在疫情这种大背景下,增加店铺收入。
这次疫情,导致很多线下店铺客流大幅减少,收入较往年同期下降明显,很多店铺目前连往年同期一半的收入都没恢复到。
主城区的店铺租金成本较高,邗江,广陵,20-30方的店铺,租金一年都在10万左右,给很多店家造成较大负担。
结合实际访谈,对用户痛点进一步分解,整理如下:

二、主要竞品分析
在和这些用户交流的过程当中,笔者也会问到他们在平时是否有借助一些互联网的工具或者是平台来帮他们解决收入问题,并对他们提到最多的工具或者平台做了一个整理说明,如下表所示:

上述竞品中,美团和饿了么可以归为一类,都是外卖平台,这些店家以商家形式入驻平台,由于最终在终端,消费都是个人方式完成,不存在社群概念(当然,大家一起在社群拆平台红包看第几个手气最佳的这个不算在内)。
虽然店家入驻平台之后,平台要按照每笔交易额抽取10%-30%的佣金,但是由于这两个平台解决得是所有商家最头大的问题—流量问题,所以大部分商家还是会选择入驻。
而从笔者的走访调研来看,入驻美团和饿了么的商家比例差不多六四开,在扬州这个外卖市场,没有说哪家具有绝对优势。

个别有意识点的商家,会在配送的过程当中,留下自己的联系方式或者是微信一类的,把这些从公域带来的流量,逐步转化为自己的私域流量,然后再慢慢做精细化运营,从而提高用户的复购。
上述中所有的团购平台都可以归为一类,这些平台最大的特点是用户既可以像在美团或者饿了么一样,直接以个人方式线上下单,快递配送,同时还可以基于自身居住的位置,以周边小区或者社群为单位,在群里参与团购,然后可以选择在家附近的自提点自提(一般以小区的快递驿站、传达室、私人车库、地下室等为主)。

而在社群团购这块,目前这些平台选择的引流品或者爆品主要都是以蔬果类为主,主要原因是:
蔬果购买频率高:只要品质有保证,用户会持续购买,容易建立起和平台之间的信任,然后再通过平台其他品进行留存和创造利润;
蔬果对于时效性要求较高:对于时效性较低的品,用户往往会去淘宝,京东,拼多多等主流电商平台消费,而蔬果由于时效性高,用户很难延迟满足,所以比较适合通过社群来带货,一般都是今天团,明天到;
蔬果类客单价较低:一般单笔订单价都在几十元,而且社群团购的群主往往都是线下店主或者是居住在小区里面的住户,起到一定的信任背书,所以拿蔬果来做团购品,购买的决策成本较低。
结合这次疫情期间,很多小区都是以楼层为单位,同楼层的住户在自己的社群购买生活必需品,然后由社区居委会的人统一配送。这在一定程度上,也让部分人群养成了社群团购的习惯。
同时,为了更好的给平台用户带来好的社群团购体验,同时解决一部分人的副业需求,这些团购平台还同时在招募社群团长,来服务小区周边的用户。


而从和店主以及团长的沟通来看,在这几个团购平台中,他们对同城生活的整体评价较高,主要原因除了供应链丰富之外,配送效率和速度也是一个重要原因,一般当日团(截止晚上9点),第二天上午10点-11点就能送到自提点。
上述竞品分类中,最后两个是社群工具类产品,也是SaaS类工具,主要解决的是效率问题,效率对于用户主要是痒点但不能算痛点,所以对用户只是起到一个锦上添花的作用,用户也很难为不是痛点的服务买单,这也是为什么很多做提高效率的工具很难像客户收费的原因。

目前社群团购主要工具一览
工具主要功能:
社群团购(包含商品发布,订单管理等)
活动报名
社群通知发布
订单一键导出
社群投票、评选
其他
通过工具的功能,我们不难发现,这些功能其实对于很多线下店主,包括做微商的,并没有解决他们的问题。
可能他们之前已经习惯于朋友圈转发内容或者是直接在微信群里面发图片以及收红包,而且在订单数量少的时候,传统的方式也能够满足他们的需求,而且效率更快。只有在订单数量增加,导致收红包以及群里信息统计容易出现错误的情况下,社群团购工具才会具有一定价值。
那么问题来了,怎么增加订单呢?靠工具肯定不太现实。
三、为什么我说社群团购工具类产品不具备投资价值
再讲这个之前,我们看下一般投资人选择是否投资一个项目,主要会从哪几个方向进行分析:

而就产品而言,产品功能直接决定了需求以及用户痛点,用户对于他是否具备付费意愿以及产品的商业模式该如何建立。因此在分析投资价值的时候,我主要也会从产品功能这个角度展开。
社群团购工具本身也是SaaS类工具,而就一般SaaS工具而言,其主要有以下四大功能:
促销:主要是为企业增加销售收入提供帮助,比如获取销售线索,提升销售转化,激活存量用户、做好老客户的客户管理等。
降本:主要是帮助企业节省人力成本,比如各种客服SaaS等。
风控:主要是帮助企业做好数据分析,给一些业务场景提供辅助决策。
提效:主要是通过SaaS软件,提升企业或者是客户的管理效率。

个人觉得,上述四个功能里面,提效是最不直观,同时也是需求度最低的一个功能。
首先,我们自己公司现在内部也在用一些移动OA以及其他一些SaaS产品,虽然当初这些产品在营销我们公司的时候,都提到了帮助我们公司提升管理效率这一点,但是在实际操作过程中,这些产品更多只是将以前的管理模式信息化和电子化,在一些重要的流程节点,如果关键人不在系统上操作,整个管理效率和没用软件之前相比,并没有太大的提升,而且使用软件,还加重了下面业务人员的工作负担。
其次,创业者在描述提效的时候,通常会说产品再使用后相较使用前,效率提高了十几或者几十个百分点,但是这些效率的提升带来的是企业具体哪方面的变化,并不能通过这些数字马上体现出来,结果不够直观,所以个人觉得,提效在这几个功能里面是最弱的。
风控和降本,这两个放在这里一起说,原因是这两点虽然挺重要,但是要看公司的具体业务场景。
风控更偏向于一些金融行业以及对于数据分析要求比较高的行业,比如各种小贷公司或者互联网金融公司在放贷款的时候,需要对借款人的资质有一个更加全面的了解,那么这些行业的企业就想借助风控软件做辅助决策,来降低他们的坏账率。
而对于降本来说,适用于一些人力密集型,但是业务类型又是以重复和技术含量低的行业为主,比如客服行业,通过客服SaaS软件,来降低的人力成本。相较提效,这两个功能更加直观,同时在具体的业务场景,需求也都比较强。
促收,这个应该是所有企业的刚需,毕竟做企业不是做公益,赚钱才是王道,所以目前有很多SaaS产品,都是往促收方向来靠,虽然包装各不相同,有说自己是做门店转型升级的,有说自己是做新零售赋能的等等,但是这些项目的本质都是一样的,都是帮助企业来进行创收。
SaaS是Software-as-a-Service的简称,在笔者看来,提效,风控,降本,从本质上看,还是体现的Software的功能,那么促销,则体现的是Service的功能,因为提供促销功能的SaaS产品,除了提供产品本身的工具属性之外,更为重要的是,这一类产品切了企业重要的业务以及服务场景,比如支付场景,供应链场景,获客场景等等,他们把SaaS服务和企业自身的业务紧密结合了起来,同时,作用又是帮企业带来收入,所以笔者认为促销功能的SaaS产品,对于企业的需求是最大的,企业后续的付费意愿也最强。
讲完了SaaS工具的产品功能投资分析,我们再回过头来看看社群团购工具。
社群工具类产品没有解决用户痛点。
做投资这么多年,也见过很多的产品和项目,其实我们投不投某个项目,最核心的一个点就是这个产品或者是工具,是真的解决了用户的问题,还是说是团队闭门造车自嗨的产物?
团购工具产品虽然没有到自嗨的地步,但是最核心的问题在目前却很难解决,那就是给用户增加收入的问题,除非用补贴鼓励你的用户去用你的工具开团。
比如你社群的用户用这个工具下单每单可以减免多少钱,但是带来的问题就是一旦你补贴停止或者是你的补贴不如其他工具多,你的用户很快会被其他平台挖走。
商业模式很难建立。
做产品如果把用户的痛点解决了,那说明至少会有一部分用户会用我们的产品,你以为有人用就万事大吉了吗?
错,如果没有人愿意为此付费或者是你的商业模式不能跑出来,形成正向现金流,那还是白搭。毕竟咱做企业不是做慈善,产品也需要依靠不断得资金投入来进行打磨和优化升级,所以我们做好产品,除了要想用户体验之外,另一个重要的问题就是商业模式了。
但是很遗憾,我们的社群工具类产品解决的是效率问题,而效率是很难让用户有付费意愿的。
目前工具类产品里面,群接龙已经进行商业化变现了,使用他们的工具,需要298的年费,但是目前已经有很多团购工具,以免费使用等方式再和它抢客户,所以现在群接龙也推出了一些增值服务想提高它的用户粘性。
这个具体效果咋样,我们拭目以待,总之SaaS的商业模式变现问题,是制约该产品发展的一个很大的问题。
总之,当前虽然国内很多社群团购做得如火如荼,但是对于想在该领域做产品创业或者是做投资的人而言,还是需要看清本质,如果后续有社群团购产品能够有效解决上述核心痛点,我对于这个产品还是看好的,但从目前来看,投工具类产品还是难。
作者:阿旺,著名投资人兼连续创业者,会从自身投资以及创业经历,不定期输出各类行业研究,如您想了解更多关于创业以及投资方面的内容,欢迎关注本人公众号:awangblog
相关推荐
在投资人眼里,社群团购产品是否还有投资价值?
瑞幸是否还有存续的价值?
微信群死了吗?
投资人眼里的咖啡消费品类逻辑
新消费时代:大众社会在解体,小众社会在崛起
在下沉市场,“30分钟达”并不是个足够好的生意 | 超级观点
投资行业首封开年利是:一线投资人告诉你,2020哪些行业还有投资机会
拼多多推线下团购工具 帮社区居民团购生活用品
价值10万的新消费投资指南(投资人必读)
代理模式的社交电商,为什么难做?
网址: 在投资人眼里,社群团购产品是否还有投资价值? http://www.xishuta.cn/zhidaoview11365.html
推荐专业知识
- 136氪首发 | 瞄准企业“流 3930
- 2失联37天的私募大佬现身,但 3220
- 3是时候看到全球新商业版图了! 2809
- 436氪首发 | 「微脉」获1 2759
- 5流浪地球是大刘在电力系统上班 2708
- 6招商知识:商业市场前期调研及 2698
- 7Grab真开始做财富管理了 2610
- 8中国离硬科幻电影时代还有多远 2328
- 9创投周报 Vol.24 | 2186
- 10微医集团近日完成新一轮股权质 2181
