乘风破浪的北斗导航,如今走到了关键的一步

图片来源@全景视觉
钛媒体注:本文来自微信公众号国泰君安证券研究(ID:gtjaresearch),作者为国泰君安通信团队,钛媒体经授权发布。
2008年汶川地震发生后的第五个小时,中国首批武警到达重灾区,并通过北斗卫星导航的用户终端机,为灾区发出了第一束急救信号。
数日后,又一批携带了北斗终端机的部队进入汶川境内,一路将侦测到的灾情准确发回了总部,为后续部队的救援工作提供了宝贵的决策依据。
在此之前,北斗系统长期隐藏在军用领域,并不为外界所熟知。而在汶川,北斗一战成名。
这其中的原因,与北斗先进的技术不无关系。
普通的GPS系统只能接受卫星发出的信号,但无法向卫星发射信号,换句话说,GPS只能让用户知道自己在哪里。
而北斗独创的”短报文“功能,则在此基础上实现了导航+通信的功能。用户不仅可以知道自己的位置,还可以把自己的位置通过120字的信息发射回卫星,向外界传达。
这意味着,即便在没有任何通讯信号的海洋、沙漠,或者通信基站遭到破坏(地震、洪水)的地方,比如汶川这种情况,只要你拥有一台北斗终端,就可以与外界进行紧急通讯,获得生的希望。
这种“短报文”服务,正是全球第三代导航系统的初步特征,而北斗卫星,是当时世界四大卫星导航系统中唯一拥有该功能的。
那时,距离第一颗北斗卫星一飞冲天不过短短8年。
在之后的岁月里,一颗颗自主研发的卫星被送上太空,直至今年6月,北斗三号组网阶段的最后一颗卫星也发射在即。
20年间,从“技术不强”、“低人一等”的饱受诟病,到如今“超高精度”、“双向通信”的崭露锋芒,1400多个北斗基站早已遍布全国,上万台套设备组成“一张网”,可提供实时厘米级高精度服务。
在等待北斗最后一颗卫星发射上天之际,国泰君安通信团队发布深度报告,与我们分析了中国第三代北斗卫星导航系统,是如何一步步从弱小走向强大,站上导航霸主GPS的对手位的。
01、汶川一战成名
“复移小凳扶窗立,教识中天北斗星。“
自古以来,北斗星就是中国民众判断方向的重要工具之一,而北斗也因此成为中国自主研发卫星导航系统的简称。
为了逐渐消解美国开发的GPS系统给我国国防安全带来不可控的外部风险,1994年,国家启动了北斗导航系统的建设。
▼ 非国产的GPS系统安全信用堪忧

数据来源:人民日报,新华网,路透社,国泰君安证券研究
历经20多年,我国目前总共发射了54颗(截至2020年3月9日)北斗卫星,并经历了3次技术迭代。
# 第一步,北斗卫星导航试验系统(1994-2003),又称北斗一号,形成区域有源服务能力。
# 第二步,北斗区域卫星导航系统(2004-2012),又称北斗二号,形成区域无源服务能力。
# 第三步,北斗全球卫星导航系统(2013-2020),又称北斗三号,形成全球无源服务能力。
▼ 北斗卫星导航体系发射历程


数据来源:beidou.gov.cn,国泰君安证券研究 *注:2020年6月,第55颗北斗卫星发射延迟。
02、全球第三代导航系统初露锋芒
目前,世界上一共有4个相对成熟、知名度较高的卫星导航定位系统,分别是中国北斗卫星导航系统(BDS)、美国全球定位系统(GPS)、俄罗斯格洛纳斯卫星导航系统(GNSS)和欧盟研制伽利略卫星导航系统(GSNS)。
但严格来说,目前除了北斗系统具备这种双向通信的功能之外,其他三种导航系统目前还停留在卫星向用户单向发射信号的第二代导航技术阶段。
▼ 全球四大卫星导航系统
GPS领先,北斗赶超
数据来源:中国卫星导航学术年会,国泰君安证券研究
值得留意的是,美国的GPS也正在研制并部署三代卫星。
2014年,由洛克希德.马丁公司和波音公司共同承担的GPS III卫星计划,原定于当年交付及发射,导航精度将提升一个数量级,并有望引入北斗导航中的双向通信功能,以确保GPS导航系统在全球技术的领先地位。
但因研制进展不顺,首颗卫星的发射时间一再拖延,最终推迟至2018年12月底发射,发射过程也不顺利,发射卫星升空的火箭型号几经变动。
GPS III虽然在性能上将得到很大的提高(精度将比GPS II提高三倍,抗干扰能力是GPS II的8倍),但目前仅仅发射了2颗三代卫星,并不能对全球精度有明显的提升,而第3颗三代卫星的发射因疫情原因推迟。
不过美国的步伐并没有停止。
据了解,美国计划在2025年完成三代卫星建设的第一周期,在2033年将三代卫星全球网络组建完毕。
但在近3-5年,预计GPS都难以达到三代的各种精度值。
目前在技术端,北斗三号与GPS II性能各有千秋,北斗系统与GPS系统差距逐渐缩小,且北斗在亚太地区具有定位精度优势。
▼ 目前,北斗与GPS
在性能上差距逐渐缩小
数据来源:国泰君安证券研究
03、对标GPS万亿产业空间
早在北斗二号的建设阶段,美国GPS行业的产值已达千亿美元规模。
在卫星端,GPS全球组网已经完成,海外基地遍布全球,按计划发射GPS II的60颗卫星,逐步推进GPS在轨卫星的现代化,提升其定位、测速及授时精度。
在产业端,GPS龙头企业,如美国的天宝Trimble(天宝)公司、加拿大的NovAtel(诺瓦泰)公司坐享先发优势的红利,在全球建立起垄断式卫星导航产品供应体系。
GPS系统占据了超过全球市场90%以上的份额,并建立起庞大的产业链,为美国带来巨大的利润。而GPS民用市场的盈利成功反哺军用,是实现军用GPS快速迭代的重要保障。
美国RTI报告显示,自GPS投入使用以来至2019年,其全球民用领域应用与服务产生经济效益高达14万亿,平均每年增加430亿美元效益,其中90%的贡献来自于最近10年GPS在全球应用完全铺开、取得全球卫星导航市场垄断地位之后的阶段。
如果对照GPS近年的发展,一方面从本国来看,北斗系统也有望成为中国民用和商用赖以生存的定位系统;另一方面,北斗系统产品有望立足一带一路,逐步向全球应用渗透,未来成长空间巨大。
中国虽然在导航领域起步较晚,还未在终端设备、位置服务商等环节中形成具备全球实力与话语权的大公司,但随着技术迭代、政策推动、海外推广,预计中国将从北斗市场获得巨大经济效益。
▼ GPS民用领域累计经济效益
总计超14万亿元
数据来源:RTI,国泰君安证券研究
而中国有望成为全球GNSS市场的增长引擎。
根据GSA数据,未来十年亚太地区的GNSS终端保有量将占全球总量的53.5%,产值将达到1060亿欧元,约占全球1/3,并保持持续增长。
北斗卫星导航系统官网数据显示,亚太市场产值的主要贡献者里中国市场至少占有15%以上的份额。
同时,2019年亚太平均GNSS终端持有量为0.8台/人,这与北美的2.0台/人相比还有很大差距,人均GNSS持有量发展空间大。
从全球范围来看,中国对GNSS设备的需求不仅会带动国内对GNSS设备(尤其是北斗设备)的需求,还将成为全球GNSS市场增长的需求引擎。
04、世界的北斗导航
2018年,我国在一年之内发射18颗北斗三号卫星,基本建成覆盖全球的导航定位体系,与此同时,北斗相关产品也开始在向国外推广。
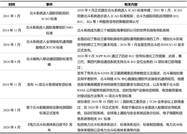
为了更好地全球推行,北斗标准在各行业领域逐步国际化。
目前国际卫星导航标准呈现两大特点:
一是GPS起步早,以其为基础形成了完整的国际应用标准体系,全面涵盖了卫星导航应用需求、接口和性能要求、终端技术性能、终端通用数据格式、应用系统和终端测试等全系列标准。
二是各大系统供应商均发布了系统规范性文件,BDS、GPS、GLONASS、Galileo都发布了相应的公开服务信号接口控制文件(ICD)。
而其中北斗标准的国际化顺利推进,正逐步渗透到民航、海事、移动通信、船载设备、电力等细分领域,并细化落实。
2019年北斗国家标准和专项标准陆续发布,并已经走向国际。
北斗全球信号技术指标基本完成验证,预计于2020年可进入国际民航组织标准;支持北斗三号新信号的首个5G移动通信国际标准成功立项;北斗中轨搜救载荷相关标准文件制定和入网测试已取得阶段性成果;首个北斗船载终端检测标准通过了国际电工委员会审议。
▼ 北斗系统国际化
数据来源:中国卫星导航学术年会官网,国泰君安证券研究
截至2019年12月,北斗系统相关产品已输出到100余个国家,为用户提供了多样化的选择和更好的应用体验。
基于北斗的土地确权、精准农业、数字施工、车辆船舶监管、智慧港口解决方案在东盟、南亚、东欧、西亚、非洲等得到成功应用。
据《朝日新闻》报道,中国北斗卫星系统已经成为130多个国家的默认导航系统。由于北斗系统的高精度和广覆盖,中国还正式成为了国际搜救卫星组织的空间设备提供国。
中国分别和美国以及俄罗斯签署了政府间协议,使中、美、俄的卫星导航定位系统之间实现兼容互操作。
2013年,泰国与中国有关企业和科研机构就北斗系统在泰国的应用签署了协议。中泰合作,是北斗系统第一次在中国以外的国家和地区落地使用。
目前,泰国有2000万辆摩托车的管理依托北斗系统实现高精度定位。
除泰国之外,印尼、马来西亚、菲律宾、泰国、柬埔寨、越南都已经纷纷上马各自的智慧城市项目,对于卫星定位导航技术有着庞大的刚需。
此外,中国“北斗”还在印度尼西亚土地确权、科威特建筑施工、乌干达国土测试、缅甸精准农业、马尔代夫海上打桩、泰国仓储物流、柬埔寨无人机应用、巴基斯坦机场授时等许多场景实现了精准应用。
05、全面国产化的北斗产业链
北斗系统最难得的,是从核心技术、关键零部件到软件开发、升级、维护,全部依靠我国自主研发设计,全产业链几乎均已实现国产化。
# 上游:国产化替代有空间,北三芯片已有进展
上游基础元器件主要是指包括射频芯片、基带芯片、板卡、天线和手机集成芯片等基础元器件,其中射频芯片和基带芯片都是集成在板卡上。
▼ 基带、射频芯片都集中在板卡上
数据来源:国泰君安证券研究
各类北斗硬件终端价格受上游芯片与板卡影响较大。板卡成本占RTK硬件终端成本的60%以上。
也因此,北斗硬件终端价格及质量受芯片影响较大,毛利率也较低。
▼ 板卡成本占RTK硬件终端成本的60%

数据来源:北斗卫星导航系统官网
目前市场上板卡价格在1000-4000元不等,国外进口芯片价格普遍高于国产芯片。
2017年以来,国内在关键芯片技术上实现历史性突破,自主研发出28纳米北斗芯片,总体性能达到领先国际同类产品。
2018年,射频芯片与天线的国产化率分别已达30%和90%,打破了以前芯片由GPS龙头企业Trimble等公司垄断的局面。
国内主流北斗相关企业均已经实现了芯片和板卡的自主生产。
其中,司南导航、北斗星通等公司占据高精度芯片市场的较大市场份额;从事高精度GNSS接收机制造的厂商如中海达、华测导航都已在产品中推广具备自主知识产权的板卡;天线绝大部分市场份额被北斗星通子公司华信天线垄断。
此外,基于北斗三号的芯片研发已在进行,预计2020年下半年放量上市,北三组网、产品换代进一步推动国产替代。
在上游高精度芯片领域,国内的海格通信、北斗星通、华大北斗等功能除了继续国产化进程以外,也在依据信号ICD文件研发出基于北斗三号的射频及基带芯片。
其中,海格通信北斗三号全球信号多模多频射频芯片在用户实物比测中成绩第一,实现北斗三号全球信号多模多频基带芯片率先一次性流片成功;北斗星通50%~60%的北三芯片在获得都是第一,在天线相关产品的测评中成绩第一。
后续业内会开展板卡比测,并将根据比测结果向特种行业推荐,特种行业则终端厂家采购指定商家的板卡和天线等基础元器件产品,话语权仍掌握在上游环节,北斗三代相关产品预计2020年下半年会开始放量生产销售。
2020年北三全球组网与芯片突破后,预计下游电网、水利、基站等行业的高精度应用领域都将换成北斗三代产品,进一步推动高精度整体领域的国产化进程。
▼ 高精度芯片与板卡都处于国产化进程中
北三相关产品已经上市
数据来源:北斗上市公司官网,国泰君安证券研究
# 中游:硬件终端占比下降,软件及系统集成驱动增长
中游终端和系统集成市场可以区分为军用市场和民用市场,主要产品包括:
#国防安全终端:军用、警用、防灾救灾等国防安全终端
#测绘终端:高精度测量测绘仪器GNSS接收机和GIS数据采集器等
#车载终端:车载导航和定位装置
#移动终端:手持便携式定位终端,装配在共享单车、无人机等设备上的定位终端
#系统集成:在相应北斗终端上完成位置信息等数据服务的软件应用集成方案
我国高精度市场规模稳健增长,高精度软件、行业解决方案及位置服务收入或成新增长点。
《2019中国卫星导航与位置服务产业发展白皮书》显示,近10年来,中国高精度卫星导航市场规模稳步增长,预计2020年,中国卫星导航市场规模超过4000亿元。
▼ 2020年中国卫星导航产值
将达4000亿
数据来源:《2019中国卫星导航与位置服务产业发展白皮书》
# 下游:运用空间领域多元
下游运营服务基于北斗位置信息数据和时间同步等技术,构建时空大数据库、地理空间数据平台等,最具长远发展前景。
通过积累的位置数据和北斗高精度技术设备,为政企用户、行业用户、LBS服务商和大众消费者,提供基于北斗的定位、导航、授时、短信报文等各类基础服务。
北斗有望在5G通信技术加持下,与大数据、云计算等新一代信息技术深度融合,以无边界、数据化的服务收费模式对各行各业传统业态的产生深刻的变革。
▼ 北斗导航下游运营领域广泛
数据来源:千寻位置官网,国泰君安证券研究
随着北斗系统渐渐飞入寻常百姓家,手机定位、单车入栏 、农林牧渔、海上旅游救援、电网燃气、物流配送...乘风破浪会有时,未来的北斗应用,只会受到想象力限制。
本文内容节选自国泰君安证券已经发布的研究报告《北斗三号全球组网在即,全面国产化高空网络安全建设一触即发》及公开信息,具体分析内容(包括风险提示等)请详见完整版报告。若因对报告的摘编产生歧义,应以完整版报告内容为准。
相关推荐
乘风破浪的北斗导航,如今走到了关键的一步
手机怎样才能用上北斗导航?
北斗再迎新催化:导航精度从米级跨越至厘米级
知料 | 除了抓扇贝,你还应该知道北斗的这些事
北斗卫星“天空之城”是如何建成的?
北斗系统全球组网完成在即,「和芯星通」以多源融合芯片瞄准千亿级北斗导航应用市场
为“北斗”研制芯片,「时代民芯」建立完整的卫星导航芯片产品线 | 潮科技·芯创业
北斗三号“收官之星”升空:谁都无法阻止中国北斗卫星在太空建立“群聊”
为什么「北斗」没有出现在手机设置里?
历时26年!北斗“收网”,中国终于有了自己的全球导航系统
网址: 乘风破浪的北斗导航,如今走到了关键的一步 http://www.xishuta.cn/zhidaoview11066.html
推荐专业知识
- 136氪首发 | 瞄准企业“流 3930
- 2失联37天的私募大佬现身,但 3220
- 3是时候看到全球新商业版图了! 2809
- 436氪首发 | 「微脉」获1 2759
- 5流浪地球是大刘在电力系统上班 2708
- 6招商知识:商业市场前期调研及 2698
- 7Grab真开始做财富管理了 2610
- 8中国离硬科幻电影时代还有多远 2328
- 9创投周报 Vol.24 | 2186
- 10微医集团近日完成新一轮股权质 2181
