积分入学,看起来很美
本篇文章将主要从制度视角讨论:流动人口子女如何在城市(即务工地)接受教育的问题。通过调研与观察可以发现,子女能否在务工地上学成为影响当前新生代农民工最为迫切的需求,也是影响这部分群体城市融入的关键要素。
当然,影响流动人口在城市中的生活、就业、发展有许多的制度,如社会保障制度、医疗制度、劳动保护制度,但这里笔者重点想要讨论影响进城务工随迁子女教育的相关制度(目前在大城市主要是积分制入学政策)。在此基础上,思考如何布局公共服务资源来有效回应流动人口需求,进而促进流动人口子女的发展和农民的城市化。
一、 从“乡土中国”到“流动中国”
当前的中国已经从“乡土中国”进入到“流动中国”时代,人口从农村向城市流动、从中小城市向大城市流动成为当前不可阻挡且持续增强的趋势。对于流动人口来说,父母和小孩(处于义务教育阶段的子女)一般呈现三种模式:
一是留守型,即将小孩放在老家读书,由爷爷奶奶照看,父母双方在外地务工;
二是陪读型,即父母一方(主要是妈妈)返乡或者在县城陪读,近几年来返乡陪读的趋势越来越明显;
三是随迁型,即父母将子女带到务工地读书,目前流动人口子女随迁的规模和数量都较为庞大。
根据教育部《2020年全国教育事业发展统计公报》相关数据显示,2020年,全国义务教育阶段进城务工人员随迁子女1429.7万人,比上年增加2.8万人,略增0.2%。其中,在公办学校就读的比例80.0%。
从区域分布看,在东部地区就读的进城务工人员随迁子女820.8万人,占全国总数的58.1%。根据教育部《2021年全国教育事业发展统计公报》相关数据显示,2021年,全国义务教育阶段在校生中进城务工人员随迁子女1372.41万人。其中,在小学就读984.11万人,在初中就读388.30万人。
根据教育部《2022年全国教育事业发展统计公报》相关数据显示,2022年,全国义务教育阶段在校生中进城务工人员随迁子女1364.68万人。其中,在小学就读969.86万人,在初中就读394.83万人。由此可以看到,随迁子女在务工地接受义务教育的总体规模较为平稳,且构成了一个较为庞大的群体。
在快速的流动过程中,未来会有更多的流动人口将把或者想要把小孩带到务工地读书,也就意味着外来务工流动人口随迁子女的教育需求问题会越来越突出。如何进一步落实进城务工人员随迁子女教育政策,让更多的进城务工子女能够接受平等的义务教育,是一个既涉及教育公平的话题,同时也是一个涉及社会发展和稳定的重要话题。
二、 积分制入学
我们可以看到,流动人口快速增长带来的随迁子女教育需求的增长,与人口流动地公共服务资源供给的有限性之间形成了突出矛盾。尤其是对于人口流入规模较大的特大城市和超大城市来说,随迁子女数量的快速增长,将给地方的教育资源分配带来了巨大压力和挑战,那么流入地该如何有效、公平地配置公共资源,则成为一个重要的现实问题。
为了解决这一突出矛盾,流入地政府积极探索相应政策。2009年广东省中山市在全国率先推行流动人员积分制,流动人员可以通过积分入学、子女入读公办学校。由此打破了传统户籍制度的障碍与限制,给予了异地务工随迁子女在务工地就读公办学校的渠道。后积分制在珠三角超大特大城市中广泛实践,长三角部分城市也在运用这一制度。
积分入学政策,是根据流动人口参加积分管理累积的分值,和当年度公办学校起始年级(小学一年级和初一年级)的可供学位数,分学校或区域按积分由高到低的顺序,安排适龄儿童进入义务教育阶段公办学校就读的入学管理办法。
一般来说,积分越高,进入到本地公办学校就读的机会就会越大。积分入学的指标设置基本都由基础指标、加分指标、减分指标三个大部分,每个大项下,不同城市结合自身城市发展的需要与资源设置相应的细项指标。
积分入学作为一个资源分配和平衡机制,一方面既要满足外来人口的服务需求,同时也要保障本地区社会经济效益的最大化。因而从城市积分入学政策所设置的细项指标中,看到地方政府的政策意图和倾向,即从资源流向可以看出地方城市希望留下和吸引哪类人群。这里我们可以看一下珠三角几个典型城市的积分入学指标设置。
1. 佛山新市民积分入学指标(2023年)
佛山新市民积分入学指标2023年主要包括4个部分,基础指标、加分指标、减分指标和各区自定指标分。
其中基础指标包括:(一)合法稳定住所(包括居住证、购房、租房情况);(二)合法稳定就业(省内或市内的社保缴纳情况);
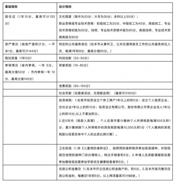
加分指标:(一)个人文化、技能(包括文化程度与职业资格);(二)特定的公共服务岗位;(三)科技创新;(四)荣誉奖励;(五)竞赛获奖;(六)社会贡献;(七)投资纳税;(八)卫生防疫;(九)住房公积金缴交;
减分指标:主要包括失信情况和违法犯罪;如果申请材料造假取消当年积分申请资格,如涉及刑事犯罪则不能申请积分制服务。
在此基础上,各区/镇街可在本指标体系外结合自身实际设定加分项目。

2. 广州市来穗人员服务管理指标体系
广州的积分入学其中一个必备的条件是居住证办理满一年。同时在本地有合法稳定居住或者合法稳定就业或者依法缴纳社会保险,满足上述前提条件才可以申请。具体的积分服务管理指标体系包括基础指标和加分指标。在此基础上,各镇区可根据情况加以补充。


3. 东莞市非户籍适龄儿童少年积分入读公办义务教育学校实施方案(2022年)
东莞市积分入学主要按“在本市办理居住证年限”“在本市缴纳社保年限”“在本市纳税情况”以及“在本市居所情况”四个项目的情况计算积分。
(1) 在本市办理居住证年限:
积分方一直是非东莞市户籍:按其在本市办理有效《广东省居住证》(含电子居住证)、《港澳居民居住证》或《台湾居民居住证》的累计年限计算,每累计满1个月积1.5分(以30日为1个月计算)。
积分方一直是东莞市户籍:以积分方的户籍为依据,按其入户东莞的年限从2010年1月1日开始计算,积分计算截止时间为申请积分入学当年的4月30日,每累计满1个月积1.5分(以30日为1个月计算)。
户籍有调整的积分方(包括“原是非东莞市户籍,现为东莞市户籍”或“原是东莞市户籍,现为非东莞市户籍”):本项目合计积分方在本市办理有效《广东省居住证》(含电子居住证)、《港澳居民居住证》或《台湾居民居住证》及“境外人员临时住宿登记”的累计年限以及在东莞按不早于2010年1月1日的累计入户时间计算积分,积分计算截止时间为申请积分入学当年的4月30日,每累计满1个月积1.5分(以30日为1个月计算)。
(2)在本市缴纳社保年限:
积分方在东莞市逐月缴纳的累计社会保险费年限(不含一次性缴费年限),包括养老保险、社会基本医疗保险、失业保险、工伤保险及生育保险,每个险种缴纳1个月积0.3分。计算积分截止时间为申请积分入学当年的4月30日。
(3)在本市纳税情况:
以积分方近3个纳税年度在东莞缴纳的个人所得税税款计算积分,个人所得税税款按税款入(退)库日期统计,以实缴(退)金额计算。
综合所得:积分方工资、薪金所得、劳务报酬所得、稿酬所得、特许权使用费所得缴纳的个人所得税,税款每满1元积0.005分。
经营所得:积分方缴纳的生产经营个人所得税,税款每满1元积0.005分。(经营所得含个体工商户从事生产、经营活动取得的所得,个人独资企业投资人、合伙企业的个人合伙人来源于境内注册的个人独资企业、合伙企业生产、经营的所得;个人依法从事办学、医疗、咨询以及其他有偿服务活动取得的所得;个人对企业、事业单位承包经营、承租经营以及转包、转租取得的所得;个人从事其他生产、经营活动取得的所得)。
投资在莞企业的积分方缴纳利息、股息、红利个人所得税:由被投资东莞企业分配的利息、股息、红利而缴纳的利息、股息、红利个人所得税,税款每满1元积0.005分。
其他类型个人所得税缴纳:积分方缴纳财产租赁所得个人所得税,税款每满1元积0.005分,缴纳财产转让所得个人所得税,税款每满1元积0.001分,偶然所得个人所得税不积分。
(4)在本市居所情况:
积分方、积分方配偶或申请人在本市拥有已办理不动产登记的住宅或未办理不动产登记但已办理新建商品房买卖合同备案的住宅可积分。拥有多套自有居所的,只能选择其中一套自有居所参与积分,不叠加计算。
自有居所与申请地在同一镇街(园区),积20分;
自有居所与申请地不在同一镇街(园区),积10分。
三、 筛选、导向与治理
通过上文呈现的广州市、佛山市、东莞市针对的流动人口随迁子女的积分入学相应指标,我们可以看到,积分入学作为一种政策工具,在实际运作过程中,呈现出筛选、导向与治理三重内在运作逻辑。
1. 筛选性
在不断增长的教育需求与流入地地方政府的资源有限供给矛盾下,积分制入学政策的设计初衷是希望能够通过一种相对公平的资源分配规则为随迁子女提供教育福利。但是教育资源供给的总量总是有限的,这也意味着哪怕再有完善的制度,地方政府实际上也很难满足所有人的需求。因而通过其具体的指标设计,可以看出地方政府设计者的择优倾向。
我们可以看到,珠三角内部不同城市的积分入学指标虽然有所差异,但稳定的居住、社保缴纳时长、住房情况、个人禀赋(学历等)构成了其中重要的指标。在当地居住的时间越长、社保缴纳的时间越长、学历越高,积分越高,且如果能够在本地买房,基本上就能够直接获得进入公办学校的资格。
这也意味着,如果要想获得较高的积分,就需要务工者在当地有稳定的工作,这样才能在本地连续缴纳社保,同时也才能保证在本地有较长的居住年限。而那些普通的流动人口而言,则一定程度上就很难享受到本地的教育资源了。
一方面是他们的工作往往具有不确定性,很多都是在工厂或者私营企业就业,可能工作个一两年就会换一个工作或地方;另一方面是很多流动人口没有意识到社保的重要性,因为家庭开支的需要,他们往往更倾向于每月拿更多的现金,而不愿意将工资去抵扣社保。
同时还对流动人口的经济收入提出了一定要求,因为自己购房的积分比在本地租房的积分要高很多,但事实上普通农民工基本上没有足够的经济能力实现在本地购房的目标。当就读公办学校的名额有限的前提下,首先是优先满足那部分在本地购房的群体。
由此我们可以看到,积分制的指标设计以及实际运作过程中,无形之间对那些处于中下层的流动人口和对城市归属感较弱的群体构成一种排斥。通过在广州、东莞、佛山等地的实践调研也会发现,最终能够通过积分制入学政策进入到本地公办学校就读的群体,基本上都属于流动人口群体中的那部分中间阶层和中上阶层。
因而,积分制入学的运作体现出筛选性。在这一政策筛选过程中,中下层的流动人口随迁子女只能进入到本地较差的民办学校或者返乡就读。
2. 导向性
作为一项政策工具,不同城市设置的积分制也体现了地方政府的政策偏好。这里主要可以从其各项指标的设置及权重来看其导向性。
如东莞市以就业居住年限、缴纳社保时长、本地纳税和稳定住所为主要积分指标,体现了地方政府更为注重流动人口的稳定性以及城市归属感。这与本地的产业结构高度相关,因为东莞市主要以制造业为主,对产业工人的需求很大,尤其是稳定的产业工人。因而通过政策设计,由此提高产业工人的稳定性。
如广州市在稳定住所、合法稳定就业、文化程度等基础指标外,还对技术能力、创新创业、急需工种或职业资格与服务行业等方面设置了加分指标。由此可以看到,地方政府对高素质、高技能、具有发展潜力的人才具有需求,从而体现了地方政府的发展型偏好,即希望能够吸引更多高技能人才到本地就业居住。
从不同城市积分制的具体指标设置,我们可以看到不同城市对人才的导向与偏好存在差异,这种差异主要与城市本身的发展导向以及定位有关。当然,其实这里还可以将珠三角的城市与长三角的城市积分制做比较,也能从中看出不同区域产业发展结构与人才需求的差异。
3. 治理性
积分制除了是一个用于分配教育资源的政策工具,同时也是一个流入地政府对外来人口进行有效管理的制度,因而在其运行过程中也体现出治理性。
一是能够实现对流动人口更为精细化的管理。珠三角等地有大量流动人口,因而地方政府面临着较大的管理与服务的压力。在积分制的引导下,流动人口如果想要让子女在城市读书,那么首先就需要去办理居住证,这能够有利于完善流入地的流动人口信息登记工作。
同时,通过居住年限、社保缴纳年限等指标设置,一定程度上也能对流动人口进行分类化管理。那部分上层及中上层的流动人口,一般来说对本地归属感较强,且工作也较为稳定;中下层的流动人口工作相对稳定性较差,不同阶层的流动人口对于社区的需求不同。通过分类管理,有利于流入地政府对流动人口这一庞大的群体进行更为有效且精细化的管理和服务。
二是积分指标的引导,调动外地人融入本地的积极性。我们可以积分制在事实上突破了本外二元体制障碍,且有机动态的将教育、公共医疗等基本公共服务均等化原则与积分相挂钩,能够引导外地人主动融入本地的意愿。如积分制中社会服务和公益活动的加分设置,有利于调动外地人参与本地活动的积极性,进而促进本地人和外地人的融合。
如之前笔者在佛山顺德调研时发现,社区内有一个社区工作站,在那里的志愿者基本都是在本地务工的外地人,因为参与活动与积分挂钩,所以她们都比较积极热心的参与社区志愿活动。虽然出发点有一点功利性,但在实践过程中确实有利于提升流动人员对本地的认可感和归属感。这些热心积极的流动人口,还成为社区一股重要的治理力量。许多社区干部在做一些政策宣传、人居环境整治工作时,也会充分运用流动人口这一重要的治理资源。
四、积分制的反思
我们在理解了流入地地方政府积分制的运作逻辑后,可以发现,指标的设置具有筛选性、导向性和治理性,成为地方政府配置资源和创新社会管理的一项重要制度设计。但在现实运作过程中,囿于地方政府教育供给的有限性,流动人口随迁子女教育仍然面临着一定排斥性,尤其是中下层的流动人口面临排斥更为明显。
从某种程度上说,在资源总量有限的情况下,只能通过政策筛选机制来分配公共资源,进而满足流动人口的教育需求。但核心问题在于,如何让筛选机制更为公平,而不是再复制甚至强化流动人口原本的阶层分化结构。避免资源被少部分精英俘获,让更多人享受到教育的公平性。是我们应该对积分制与流动人口随迁子女教育问题的反思。
如何让教育发挥促进社会公平的功能,而非阶层再生产的工具,可能可以从以下几个方面入手:
(1)优化积分制指标的设置。即地方政府一方面强调对于稳定性与高技能性人才的需求,同时也要考虑底层的流动人口需求。通过优化积分制指标的设置,将不同阶层的流动人口需求考虑在内,如是否可以在市内相对偏远、学位供给没那么紧张的区镇范围内放宽相应指标要求,进而有序引导部分家庭资本和个人资源禀赋相对较低的流动人口往这些区域集聚。
(2)强化统筹功能,加大对人口流动地城市的教育资源配置。可以发现,仅仅只靠流入地政府来解决教育资源供给问题是远远不够的,在需求远远超于本地供给的现实情况下,地方政府也难以为更多人提供相应资源。由此需要强化中央和省一级的财政统筹功能与力度。
如根据人口流动的趋势,省级财政加大对省内人口流入地较多的城市的教育资源供给,包括教师资源编制、学位等。在全国范围内,中央加大对人口流入较多的省份的教育资源供给。由此,通过提高资源供给能力来提高流动人口需求的满足能力。
本文来自微信公众号:行业研习 (ID:hangyeyanxi),作者:刘丽娟(哈尔滨工业大学-深圳马克思主义学院讲师),编辑:李星可
相关推荐
积分入学,看起来很美
特斯拉星链网络手机曝光?只是看起来很美而已
“每种身材都很美”,但是我能不能不美呢?
讲不讲文明,积分说了算?苏州上线“文明码”引争议
为何多地陷入“入学难”困局?
你穿的汉服很美,但十有八九是山寨
新能源车“双积分”引入积分池制度,图什么?
频收“积分到期兑换”短信?小心其中有“诈”
入学人数“过山车”,未来学位会过剩吗?
经常收到“积分到期兑换”短信? 小心其中有“诈”
网址: 积分入学,看起来很美 http://www.xishuta.cn/newsview99837.html
推荐科技快讯
- 1问界商标转让释放信号:赛力斯 95792
- 2报告:抖音海外版下载量突破1 25736
- 3人类唯一的出路:变成人工智能 25175
- 4人类唯一的出路: 变成人工智 24611
- 5移动办公如何高效?谷歌研究了 24309
- 6华为 nova14深度评测: 13155
- 7滴滴出行被投诉价格操纵,网约 11888
- 82023年起,银行存取款迎来 10774
- 9五一来了,大数据杀熟又想来, 9794
- 10手机中存在一个监听开关,你关 9519
