活在县城,不容易
从区域差异角度来看,我国主要有两种县域城镇化模式,一种是东部地区的内生性县域城镇化,另一种是中西部地区的外生性县域城镇化。[1]因为东部地区的县域城镇化背后有着产业、经济、财政、人口、保障制度等多重因素的支撑,是人口、资源的流入地;而中西部地区的县域城镇化则明显缺乏县域产业基础的有力支撑,严重依赖外部资源的持续输入。
本文主要关注中西部地区的县域城镇化,基于江西、河南等地的田野调查,试图从微观层面探讨中西部地区农民县域城镇化的动力以及县域城镇化对农民家庭的影响机制。研究发现,当前县域城镇化进程中的农民家庭呈现出明显的脆弱性,值得进一步关注。
一、“被逼进城”
01. 教育进城:乡村学校衰败驱动农民进城陪读
对于第一代农民工而言,主要以劳动力参与到城镇化进程中,城市只是一个就业和谋生的地方,并没有进城买房、定居生活的长远预期,农民工的家庭再生产、社会交往、价值再生产仍然在农村。近年来,中西部地区县域城镇化的一个重要路径就是教育进城,即大量农村学生涌入城镇学校,由此推动农民家庭进城买房和子女教育为目标的县域城镇化,从而在更广更深程度上参与县域城镇化。
对于地方政府而言,为什么要积极推进教育城镇化?事实上,县域范围内的教育城镇化是地方政府主动为之的结果。[2]其动力主要来源于两方面,一是维持型的地方财政约束,二是自上而下的行政任务和发展县域经济的多重责任,使得县级政府具有较强的动力去通过扩建县城学校,进而吸引农村学生及其家庭进入县城就读和买房,进而推动县城房地产发展形成土地财政,以此盘活整个县域范围内的行政运转与经济发展。
然而,对于普通农民家庭来说,政府主动为之的县域教育城镇化,却是一股强大且被动的外部驱动力量,因为这关乎到大量农民家庭最关心的基本公共服务供给——教育。笔者曾在江西省C县的一个马路市场附近,与一群县城运输工访谈过程中,印象尤为深刻地是,一个70后运输工情绪激动地说道,“我们是被逼进了城”。
在仔细追问过程中了解到,他们之所以说“被逼进城”,其中一个主要原因是乡村学校大规模“撤点并校”的政策,导致一个乡镇几乎只剩下乡镇中心小学,导致他们的小孩无法就近上学。也就是说,几乎所有行政村的小孩都要集中到乡镇中心小学就读,而这无疑给大量距离乡镇较远的农民家庭带来了巨大困扰。
因为距离较远也不放心小孩独自上学,每天家校往返接送小孩也十分不便利,于是大量农民选择在镇上租房陪读。然而,在乡镇租房陪读最大的一个问题是距离村里不近、也缺乏合适的就业机会,于是不少农民认为在乡镇陪读还不如去县城陪读。
除此之外,乡村学校撤并政策带来的影响是深远的,尤其是乡村学校的优质师资和生源的流失,比如江西省C县的一个乡镇中心小学,每个年级只剩下一个班,一个班就剩20多个学生,一些优秀教师也流向县城学校,乡村学校几乎陷入了不可逆转的衰败之势。在这个意义上,乡村学校衰败成为推动县域城镇化浪潮的重要动因。
02. 婚姻需求:婚姻市场竞争倒逼农民进城买房
除了政府积极推动的教育进城因素,婚姻市场竞争推动的婚房消费成为农民县域城镇化的又一重要动因,即进城买房逐渐替代农村建房成为中西部农村青年结婚的刚需条件。对于农村青年而言,对城市生活的向往或许是县域城镇化的内在动力,但当进城买房成为婚姻市场的“必选项”之时,婚房推动下的县域城镇化则更多是由于农村青年性别比失衡带来的外部推力。
对于农民家庭而言,帮助子代顺利完成婚姻大事是一项核心的人生任务。然而,在农村青年性别比发生结构性失衡的背景下,青年女性及其家庭无疑成为婚姻市场的优势谈判者,而男性农民家庭在婚姻市场则处于明显的劣势地位,尤其是进城买房越来越成为一种普遍性的择偶条件之一,由此抬高了农村青年的婚姻成本。正如农民所言,“一个儿子一百万,两个儿子怎么办”,普通农民家庭进城购房压力大。
在河南省Q县,普通农民王某50多岁,两个儿子,大儿子结婚早,只需要在村里楼房,小儿子结婚前虽然父母也在村里建了楼房,但是谈婚论嫁时女方提出必须要在县城买一套商品房。结果,为了小儿子结婚,买房、买车以及彩礼总共花费80余万元,农民家庭不仅掏空了多年家庭积蓄,而且从亲朋好友那里借了将近20万元,还背负银行债务30余万元,同时也导致大儿子与小儿子两个家庭之间的不平衡感以及代际之间的紧张关系。
正是因为当进城买房成为结婚刚需,为了实现子代顺利结婚的预期,大量农民家庭需要不断提高自身的婚姻成本支付能力,这对于农民家庭而言是一种巨大的挑战。因为农民家庭在进城买房时需要一次性消耗几十年的家庭积蓄,极大地降低了农民家庭储蓄率和风险应对能力。
大量农民家庭需要举全家之力通过代际合力才可能实现进城买房的目标,有些家庭甚至从子女上小学开始就筹划积累为进城买房作准备,提前为子代结婚创造条件,这无疑加剧了普通农民家庭的婚姻焦虑和买房焦虑。正是在上述多重因素的综合影响下,农民开启了近十年来的县域城镇化浪潮。
二、“被透支的家庭”
县域城镇化给农民家庭带来的影响是方方面面的,包括生活方式、思想观念和消费习惯等等。其中,最重要的影响在于进城农民家庭须要承受来自县城生活带来的刚性支出压力。事实上,县域城镇化背景下进城农民家庭越来越成为一种“被透支的家庭”,具体表现在房贷、教育支出、日常生活等诸多方面。
由于中西部地区县城缺乏充分的就业机会,虽然农民进城买房了,但是大量青壮年劳动力仍然需要依赖县城之外的大城市或乡村社会谋求收入来源,进而维持在县城生活而不断攀升的消费压力。然而,从实地调查来看,目前进城农民家庭这种“低收入、高消费”的紧平衡状态随时可能被打破,因为农民家庭的收入来源具有诸多的不确定性与不稳定性,进城农民家庭呈现出明显的脆弱性。
01. 农民进城买房催生家庭债务
进城买房越来越成为农民家庭的刚性目标,因为农民家庭如果在县城没有房,会直接影响到小孩教育、子代结婚等现实问题。然而,农民家庭进城买房通常难以一次性付清,往往采取按揭贷款的方式进行分期付款,进而形成一般长达10年甚至20年以上的家庭债务。因此,县域城镇化给农民家庭带来的首要影响是,农民通过按揭贷款进城买房所形成的家庭债务。
调查发现,在江西省C县,房价一般高达5000~6000元,农民在县城买房一般要交付20~30万元的首付,剩下几十万元就成为农民家庭债务。具体的月贷数额因家庭情况而异,有2000~3000元/月,也有4000元/月。然而,在收入不稳定且支出刚性化的情况下,不少农民家庭出现无力承担月贷的现象。
当农民家庭无力承担月贷时,主要有三种应对办法:一是亲友借贷,主要是向父母兄弟姐妹等至亲范围内寻求无息借贷支持,以解燃眉之急,这是最常用的办法。
二是“拆东墙补西墙”,一些实在无力承担月贷的农民家庭就接受银行的建议,即从银行贷款来还房贷,也就是说农民家庭为了还旧债又多了一笔新债。
三是网络贷款,即通过花呗、网商贷等网络贷款渠道进行临时性的资金周转。例如,一位80后农民工,因为房贷、小孩教育、县城日常生活等支出等刚性支出压力大,而疫情三年外出务工面临收入来源不稳定、工资拖欠等问题,因此有几个月房贷连续供应不上就通过网络贷款的方式进行临时周转,第一次用“花呗”借了5000元还房贷,第二次用“网商贷”借了1万元续交房贷,以及归还第一次花呗借款。
可见,虽然农民进城买了房,但农民家庭并没有改变原有的就业方式和收入来源,而缺乏工业化支撑的中西部县城也难以提供充分的就业机会,反而因为进城买房催生了沉重的家庭债务。进城买房不仅消耗了一个农民家庭的多年积蓄,而且长期的家庭债务本质上也是在透支未来多年的家庭积累。由此给农民家庭带来的结果是:一方面面临债务、网贷等新的金融风险,另一方面也降低了农民家庭未来的风险应对能力和可持续发展能力。
02. 县城生活加剧刚性支出压力
农民进入县城生活后,带来一个直接影响就是改变了之前低消费、低现金支出的、自给半自给的农村生活方式,从而进入到城市消费系统和生活方式之中,进而需要承受城市生活不断增加的刚性支出压力。
具体而言,这种刚性支出压力具体表现在:其一,刚性的居住成本。对于农民家庭而言,之前在农村生活主要是居住在低成本的自建房中,现在县城陪读租房成本需要300~500元左右/月,其中车库是300元/月,两室房是500元/月,而房贷也基本上2000~3000元/月。
其二,刚性的教育支出。事实上,大量农民家庭买房后并没有及时住到县城,而陪读则成为农民家庭买房后真正居住到县城的一个刚性需求。然而,之前小孩在乡村学校上学时,小孩放学后和节假日就在村庄生活和玩耍,一些学校甚至在校内组织公益性的低成本的兴趣小组;现在县城教育市场发达,兴趣培训班和课后辅导班种类繁多,农民家庭普遍选择为小孩至少选择1~2种培训课程,费用一个孩子至少1万元左右,两个孩子至少2万元左右。
其三,刚性的日常生活支出。以前在农村农民基本上是一种半自给性的生活方式,比如大米、蔬菜、肉禽蛋都有一定的自给性,市场购买只是一种补充性消费,货币化支出较少,而进入县城生活后,用进城农民的话说“出门就是买”,货币化支出明显增多。县城生活方式比如日常性的零食消费、水果牛奶消费、节假日的户外游玩、商场娱乐消费等等,都在大幅度增加农民家庭的刚性支出压力,一些县域青年甚至陷入收支倒挂困境。
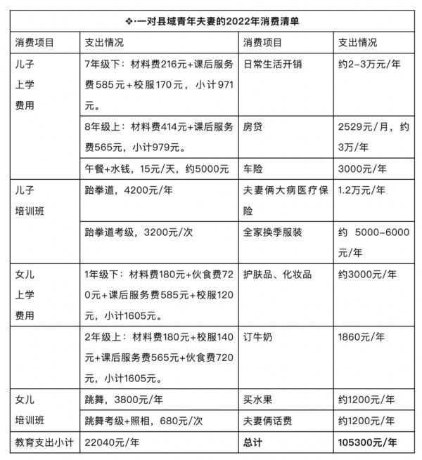
下面表格是两个消费清单,一是关于一个县城陪读妈妈2022年关于日常生活的消费清单,总计下来是3.8万元左右,这对于一个县城普通陪读妈妈而言,也是一笔不小的刚性支出压力;二是关于一对县域青年夫妻的2022年消费清单,该清单中基本上反映了进城农民家庭的主要支出项目,总计10万元左右,其中占比较大的也是房贷支出、教育支出、日常生活支出这三项,将近7~8万元。可见,县域城镇化给农民家庭带来的第二个显著影响是不断加剧的刚性支出压力。


需要注意的是,县城生活刚性支出压力又可能会带来一系列的连锁反应与消极影响。一是日益攀升的县域教育支出压力,在某种程度上降低了农民的生育意愿。比如一胎宝妈的心态是,越来越“不敢生了,养不起,多生一个都是受罪,我还想过点好日子”。还比如一个刚生完二胎的宝妈抱怨道,“一开始本来不想生二胎,我老公家人说愿意帮忙带,现在生下来了,他们又不带了。可爱有什么用?看着好烦,老是哭,没人管不说,关键是经济压力好大,开销像流水一样”。
二是对于收入水平难以适应并承受日益攀升的县域生活支出压力时,拮据的县城生活也在引发家庭关系紧张甚至是家庭破裂等社会问题。比如一位年轻的陪读妈妈,因为老公这几年收入不稳定,导致陪读妈妈在县城的生活拮据,看到别人给小孩买这买那,自己却支出紧张,这舍不得那舍不得,丈夫一回来就吵架就抱怨他没用,一吵架就经常把离婚挂在嘴边。总之,随着县城陪读生活支出压力的加剧,总是因为钱而产生各种家庭矛盾,夫妻关系和婆媳关系时常陷入紧张状态,结果大家心里都不好受。
03. 短视频网购改变农民消费方式
城镇化之前农民的消费方式主要是现金为主的线下消费,满足日常生产生活的刚需。然而,县域城镇化之后,农民消费方式发生了改变,越来越多的进城农民家庭不仅嵌入到城市消费系统中,而且也越来越多地嵌入短视频消费中。
对于前者而言,嵌入到城市消费系统更多地属于刚需消费领域,一般是基于真实的生产生活需求才会发生消费行为。但对于后者来说,短视频网购则具有较强的刺激性消费属性。也就是说,这个商品本来农民想都想不到会去购买,但因为短视频的推送而产生了“我好像需要”的刺激性需求,购买过后又会产生“浪费钱、好像也没什么用”的消费感受。
在实践中,短视频网购越来越成为进城农民的生活常态,这是短视频的刺激性消费、移动支付的操作便利性,尤其是县域城镇化后带来的网购便利度(比如送货上门的便利物流)等多种因素共同作用的结果。
下表是笔者统计的一位60岁左右县城陪读奶奶的2022年短视频网购清单,表格中所选取的是其年度抖音消费清单。通过表格数据可知,进城农民的短视频消费主要以满足日常生产生活消费为主,大体上有以下几个特点:第一,大量商品都具有廉价特征,通过每一项网购商品的支出价格可以看到,有一个共性特征即“只要3块9,9块9,19块9,29块9”,正如农民所说,“视频里说得这样好、那样好,反正也不贵,就买了”,可见廉价是吸引农民网购的一个重要因素。
第二,不少商品属于典型的因新奇而产生的刺激性消费,比如收纳神器、蒸笼专用器、除草神器、老人认针器、刷锅神器、刷背神器、香薰摆件、摘菜拇指刀等等。在访谈过程中,当问及“为什么会想到购买这类新潮商品?”时,农民的回答往往是“因为网上看着又好玩又实用,就买回来试试,有些买回来才发现没什么用,被骗了”。可见,这些所谓的“神器”吸引农民的一个重要因素就是新奇又实用。
第三,原本习惯线下购买的商品也开始改为网购。最典型的就是网购种子、化肥、农药等农资产品。虽然农民进城了,但是农民会跟随孙辈节假日安排而周期性返乡务农,务农最多的就是蔬菜类种植,目的是尽量减少在县城的日常生活开支,所以一些农民进城了仍有购买农资的需求。
然而,县域城镇化之后,虽然农民能够选择的线下农资店更多了,但是进城农民却爱上了网购农资,农民消费习惯在悄然之间就发生了转变。这主要是得益于县域社会消费环境的不断改善,一方面是智能手机作为农民消费的新工具,移动支付增加了农民消费的便捷性和选择性;另一方面是发达的物流网络和快递站点建设,进城农民在手机上网购,快递可以直接送货上门,这无疑也极大地提升了农民的网购便利度。

然而,农民消费方式的改变,改变的不仅是原本自给半自给的低消费习惯,无形中也在嵌入高度商品化的市场经济体系中,更重要的是一些刺激性消费也在更深层次改变农民的消费观念,比如抖音等短视频强化了农民的防晒意识、养生意识等等。
此外,由于陪读奶奶这一类的新网民往往对新媒体的刺激性消费缺乏信息筛选与商品辨别的能力,也缺乏查看生产日期的习惯,经常买到的就是廉价而又假冒伪劣的商品。比如常常购买到一些便宜到让人难以置信的保健品和各类食品,以及一些缺乏清洁力的清洁剂和洗发水等等,其中的安全风险可想而知。
参考文献:
[1]桂华.城乡“第三极”与县域城镇化风险应对——基于中西部地区与东部地区比较的视野[J].中州学刊,2022(02):61~69.
[2]雷望红.县域教育城镇化的发展路径与政治风险[J].兰州学刊,2020(12):162~171.
本文来自微信公众号:行业研习 (ID:hangyeyanxi),作者:张欢,编辑:Allyson
相关推荐
县城新中产:拿三线工资,过一线生活
县城便利店玩具IP生意经
2020,县城接轨北上广
本地生活卷进县城:抖音凶猛,小红书失速
年轻人的“最后一岸”,在县城人才引进?
难以匹配的县城女孩,相亲的尽头是编制
县城暮年女性的婚姻,空空荡荡
演唱会涌向县城
高学历人才,开始离开县城
小米的县城困局
网址: 活在县城,不容易 http://www.xishuta.cn/newsview99024.html
推荐科技快讯
- 1问界商标转让释放信号:赛力斯 95792
- 2报告:抖音海外版下载量突破1 25736
- 3人类唯一的出路:变成人工智能 25175
- 4人类唯一的出路: 变成人工智 24611
- 5移动办公如何高效?谷歌研究了 24309
- 6华为 nova14深度评测: 13155
- 7滴滴出行被投诉价格操纵,网约 11888
- 82023年起,银行存取款迎来 10774
- 9五一来了,大数据杀熟又想来, 9794
- 10手机中存在一个监听开关,你关 9519
