手机AI众生相:华为烧钱 OPPO放血 小米联盟 苹果垄断
欢迎关注“创事记”微信订阅号:sinachuangshiji
文/Icya
来源:节点财经(ID:jiedian2018)
AI商业化战役已率先在智能手机领域打响。
智能手机是5G时代万物互联的重要载体,吸引着无数厂商加入战局。谁能让自己占据先发优势,未来谁获胜的概率就大。
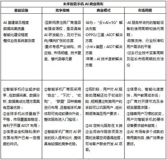
节点财经(ID:jiedian2018)将其智能手机厂商AI商业化的布局策略总结为:“自主策略”、“下沉策略”、“收购策略”及“联盟策略”,代表企业分别为华为、OPPO/三星、“小米+美图”以及苹果,为您解读手机AI的众生相。
来源:节点财经整理绘制 01
第一部分:自主策略篇
企业名片:华为
AI布局策略:自主研发AI解决方案,技术优势或成市场先发优势
商业化路径:云+AI+5G
优势:专利、供应链、品牌、用户粘性
劣势:研发成本、投入成本
机会:完善产品生态,全品类连接用户
威胁:国际品牌竞争
产业创新指数:☆☆☆☆☆
2019年,全球人工智能产业进入落地应用的高峰期,智能手机作为重要的终端载体正在成为智能经济的综合连接中枢。
在过去8年,华为消费者业务(备注:华为终端业务)已经成为华为最重要的收入支柱。根据华为发布2019年上半年业绩报告,华为上半年实现营收4013亿元,同比增长23.2%,净利润率8.7%。
其中,华为消费者业务收入为2208亿元,智能手机发货量(含荣耀)达到1.18亿台,同比增长24%,占全公司营收比例达55%。华为消费者业务CEO余承东引用第三方数据机构称,2019年上半年华为在中国市场份额为35%,在全球市场上,华为今年第二季度已经上升至17.6%,仅次于三星的22.7%。
华为AI战略是——投资AI基础研究,打造全栈全场景解决方案,投资开放生态和人才培养,把AI思维和技术引入现有产品和服务,应用AI优化内部管理。
在AI商业化布局方面,华为以“云+AI+5G”为路径,坚持自主研发策略,先后推出一系列解决方案,如鲲鹏计算平台、鸿蒙OS、昇腾910处理器,应对解决AI算力稀缺、数据供应难、AI门槛开发高等问题,是业内的热点话题之一。
图片来源:QuestMobile | 2019年8月9日,在2019华为开发者大会上华为正式推出鸿蒙OS,预计鸿蒙OS在未来成为连接各个终端的IOT操作系统;
·
| 2019年8月23日,华为在深圳总部发布AI处理器昇腾910,推出全场景AI计算框架MindSpore。徐直军在发布会上表示,昇腾910、MindSpore的推出标志着华为已完成全栈全场景AI解决方案的构建,也标志着华为AI战略的执行进入了新阶段。
从战略角度短期看,华为将会持续打磨AI技术闭环,强化核心竞争力;长期看,华为将更加重视产业生态建设,创建更为开源、易用、开放的AI生态。
从成本控制角度看,产业供应链环节的成本还存在较大的压缩空间,厂商需要严把质量关,保证上下游资金链健康,自主研发策略会具有相当的优势。除了同业竞争外,未来华为也将持续应对来自全球的竞争压力,AI商业化对华为来说是机会更是挑战。
02
第二部分:下沉策略篇
企业名片:OPPO、三星
AI布局策略:商业场景下沉,探索万物互联AIOT
商业化路径:AI+IOT(AIOT)
优势:以智能手机为中枢,连接用户生活,多维度陪伴用户
劣势:用户购买IOT产品的意愿无法预测
机会:智能家居等陪伴式产品
威胁:自身产品的质量、替代品
产业创新指数:☆☆☆☆
2019年对于IOT技术是极其重要的时间点,生活空间产品消费升级,用户开始追求更健康、便利、体贴和人性化的智能生活,人工智能服务场景也随之下沉到用户的日常生活。
以智能手机作为载体的AIOT解决方案顺势而生,核心是用专业的技术和前瞻能力建立高效的智能生态模型,实现人工智能与物联网的交互融合。
据GSMA大会数据统计,到2025年,全国将有250亿个物联网连接,AI可以分析这些连接产生的海量数据,AIOT模式将持续为产业创造价值。据GSMA进行的物联网企业调查,51%的公司希望在其未来的物联网解决方案中融入AI元素。2018年,AI领域全球融资为200亿美元,到2020年,AI市场产值预计将达到700亿美元。
AI商业化方面,OPPO和三星都给出了AIOT解决方案,采用“场景下沉策略”深入市场。
OPPO:持续投入研发,建立IOT生态
2019年1月14日,OPPO宣布成立新兴移动终端事业部,主要工作之一是构建开放的IOT平台,加快推进AI+IOT技术研发,提供开放的物联网接入协议,与包括Breeno智能助理在内的软件形成合力,共同打造IOT生态产品、技术与服务,实现对用户生活场景的全面覆盖。对于AI技术,OPPO在曾2018年获得专利933项,OPPO创始人陈明永也表示2019年OPPO研发投入将从40亿提升至100亿,并且逐年加大投入。
三星:深挖场景下沉,占领智能家居市场
在万物互联的大背景下,三星在2017年便开始进行IOT布局,全球范围内召集6万5千名工程师,建立7个全球人工智能中心进行物联网研发,推动IOT生态系统的智能化发展。在三星的IOT规划当中,各项电子设备将会基于云端大数据和人工智能进行深度学习,实现自主思考。此外,“三星开启了三星智家联合定制计划”与“三星智家生态伙伴计划”,进一步扩大三星智家物联网设备的品类。
具体来讲,AIOT是陪伴用户、获得用户信任的基础,也是服务与技术相互驱动的结果。得益于出色的数据处理速度,用户会持续对产品和服务的效率保持敏感,这就对厂商的AI系统化管理能力提出了更高要求。厂商需要把服务、技术、产品、渠道等每一个节点信息化,通过集成处理和分析调节设备参数,提升用户粘性及技术壁垒。
但是,目前AIOT解决方案应用在智能家居领域还存在着行业碎片化、智能化水平参差不齐以及安全性等问题,跨产品互动化困难、体验欠佳,这些问题都会阻碍产业发展。因此,实现AI系统化智能化任重而道远,还需要从业者坚定信念、持续探索。
03
第三部分:联盟策略篇
企业名片:小米+美图
AI布局策略:创建生态链共生关系,资源共享
商业化路径:AI+IOT(AIOT)
优势:资源共享,联动经营,整合资源
劣势:利益分配、质量检测或品控
机会:附加增值服务的创收空间
威胁:利益分配、成本管控
产业创新指数:☆☆☆
在AI发展的当下阶段,联盟策略的最大优势是资源共享。通过资源整合,联盟成员的互通互联升级整个供应链增值服务质量,其重要性不言而喻。
美图:牵手小米,小米生态链预备役成员
2019年8月26日,美图发布了2019年中期业绩。报告显示,2019年上半年美图营收4.64亿元,同比下降4.7%,经调整净亏损1.72亿元,同比收窄41.4%。美图公司表示,这主要归因于毛利的增长,特别是受在线广告业务的增长带动,以及推广开支进行有效的成本控制。同时,美图公司积极探索新的商业模式,高级订阅业务上的收入同比增长超过6倍,成为“互联网增值服务及其他业务”中增长最快的版块。
这说明,美图在2018年底的内部调整取得了阶段性成效。
2018年底,美图公司经历了一次重要的内部业务调整——对智能手机业务以及电子商务的投入逐渐减少,互联网业务的营收占比则相对提升。这次调整宣告了美图硬件时代的终结,也宣告了美图牵手小米展开战略合作或成小米生态链预备役成员,携手推动AI商业化。
| 2018年11月19日,美图宣布与小米的技术合作,美图公司将提供影像技术和美颜算法的共同支持;
| 2019年4月15日,美图手机官方发布题为《是说再见的时候了》的长文告别信,官方确认将旗下美图手机的品牌、技术和二级域名在全球范围内独家授权给小米集团,强强联合推出更加强大的美图手机及智能硬件;
| 2019年6月17日,小米联合创始人、小米总裁林斌在微博公布,小米成立美图AI美学实验室,美图创始人吴欣鸿一同加入。
图片来源:微博 小米:稳健经营小米生态链,持续加码AI商业化
小米2019年第二季度财报中显示,2019年上半年小米启动“手机+AIOT”引擎战略。小米公司表示,2019年上半年,小米公司总收入人民币957.1亿,同比增长20.2%,经调整后净利润为人民币57.2亿元,同比增长49.8%。其中,智能手机业务收入达590亿元,同比增长9.8%,全球出货量约6000万台。第二季度中,小米智能手机出货量3210万台,智能手机全球份额居全球第四。
小米在AIOT业务方面也交出了一份答卷。截止2019年6月30日,小米IOT平台已经连接的IOT设备数(不包括智能手机及笔记本计算机)达1.96亿台,同比增长69.5%。从2018年第三季度到2019年第二季度,小米IOT平台设备连接数,持续保持环比约213%的增速,此外同时拥有五件以上IOT产品的使用者数量增加至300万人,同比增长78.7%。
| 2018年8月20日,中国科学院信息工程研究院、博士生导师王斌正式加入小米集团,任AI实验室自然语言处理(Natural Language Processing,NLP)首席科学家,负责自然语言处理基础平台的构建以及前沿技术的探索与创新。
|2019年4月25日,小米宣布投资1000万元研发经费,与武汉大学正式成立“人工智能联合实验室”,小米人工智能与云平台副总裁崔宝秋博士代表小米公司进行签约。
|2019年8月20日消息,据小米MIUI官方,小米AI实验室AutoML团队就自动化神经架构搜索(NAS)方面取得的成果,在近日首度接受了媒体公开采访。据悉,小米AI实验室AutoML团队对标谷歌,两个月发布了NAS领域三大重大成果,IOT方面也在落地当中。
采用联盟策略的小米和美图,通过建立共生关系实现资源共享。
联盟合作过程中,美图为小米划定更为精准的用户画像,小米为美图提供更为专业的硬件设备,双方互利共赢实现规模效应。通过资源共享,小米和美图都可以进一步深入行业,通过双方顶级技术提升运营效率,从而使整个供应链条的综合实力大幅提升。
04
第四部分:收购策略篇
企业名片:苹果
AI布局策略:收购创新技术企业,补充核心优势资源
商业化路径:AI尖端技术垄断
优势:快速实现规模效应,扩大市场占有率
劣势:不同团队、不同技术之间的磨合
机会:掌握世界领先技术,形成技术垄断
威胁:团队与原有系统架构的适配性和兼容度
产业创新指数:☆☆
收购是各大科技巨头公司储备创新技术最简单有效的手段,苹果通过不断并购私企或初创公司,实现自身AI解决方案的储备。这其中也包括对Texture和Dialog的收购,以及对英特尔调制解调器技术和团队的收购计划。
从苹果这一轮频繁交易动作中我们可以看出,苹果对数据、人工智能、IOT等方面展示出了浓厚的兴趣。AI商业化是一项长线的技术投资,苹果采用“收购策略”以最快的速度获取最优资源占领市场。
图片来源:节点财经 接下来,我们来看看2018年度至今苹果的收购历程。
| 2018年1月3日,苹果收购应用程序开发服务公司Buddybuild,该公司为开发者提供持续集成和用户反映平台服务。收购完成后,Buddybuild团队加入苹果Xcode工程团队,支持苹果开发Xcode平台;
| 2018年3月12日,苹果收购数字杂志分销商Texture,Texture也是苹果2018年最大的收购案之一;
| 2018年8月29日,苹果收购制造增强现实眼镜Akonia全息眼镜,Akonia拥有增强现实眼镜相关技术和显示器相关专利约200项;
| 2018年10月,据外媒报道,苹果收购了半导体公司Dialog的部分股权,以推动其电源管理芯片的开发。Dialog曾是苹果手机电源管理芯片的独家供应商;
| 2018年11月21日,据外媒报道,苹果并购人工智能软件的新创公司Silk Labs,Silk Labs的隐私技术主要功能是实现本地的执行策略分析,不会将用户数据上传至云端服务器,这项技术与苹果的隐私保护理念非常匹配;
·
| 2019年7月25日,据外媒报道,苹果正式宣布收购英特尔智能手机调制解调器部门相关业务,用于研发属于苹果自己的5G芯片。
苹果通过这一轮企业间并购将进一步完善AI商业布局,巩固其垄断地位。对比以往苹果的收购案例,苹果在收购AI公司后并不会对外宣布未来发展计划,但是会立即关闭被收购公司的产品和服务。
可以看到的是,去年收购了多家AI公司后,苹果的AI业务布局将面临大幅度调整,或将打破原有的经营模式。因此,未来三年的业绩才是真正的重头戏。
05
第五部分:看见AI图景,拥抱产业未来
通往智能未来的探索模式与路径存在多种可能。基于布局思路、建设架构、数字化技术联动等方面的优势,从实体经济出发,AI在基础层、技术层和应用层都将与传统行业经营模式交互融合,赋能实体经济,在安防、金融、医疗、教育等多个领域迸发出无限潜力。
图片来源:艾瑞咨询 在过去技术驱动阶段,AI商业化主要依托算法、算力和数据等基础条件,如今在全产业链的参与下,则更依赖厂商对商业场景的判断,战略部署效率和自我造血实力。未来,AI商业化发展将持续面临来自数据、基建、治理三方面的挑战。
图片来源:节点财经整理绘制 为了应对挑战,唯有不忘初心才能基业长青。AI的一项重要无形资产就是它的活力,这种活力激励从业者持续不断地贡献自己的才能、资金和热情。我们相信,未来的AI图景拉近我们与智慧生活的距离。
图片来源:节点财经整理绘制 人工智能是全球科技创新、产业变革、社会发展的重大历史机遇,AI带来的前沿性、战略性技术,正在全面重构创新版图和智能经济结构。为了更好地探索人工智能的长效发展,节点财经(ID:jiedian2018)的建议是:
建议一:加强关键领域的技术合作,最大限度发挥AI能效,共同推进AI的发展及应用;
建议二:深度理解AI技术,完善AI产业生态,创建资源共享的良好环境,确保未来每个人都能从中受益;
建议三:在全球范围内探索AI的治理体系,实现有效监督,推动AI产业健康有序发展。
可以预见的是,AI自主深度学习的应用范围更越来越广。随着旷视科技的上市,科技创新企业上市潮即将拉开帷幕。
在商业应用方面,计算机视觉、生物识别技术等对成熟度高;公共安全、智能信贷、精准营销等领域有较好的应用;自然语言处理也在智能客服、智能语音交互等场景下为用户提供专业服务。
在产业互联网方面,流量、技术、场景下沉之间的共生关系在未来会更加稳固,产业互联网也会在用户端和应用层为AI商业化提供更多的资源支持,探索更多的变现途径。
在未来格局方面,互联网巨头和人工智能技术公司,也将更加重视其市场定位、落地场景和技术能力的评估,推动AI商业化向实体经济产业的渗透,赋能实体经济,助力我国人工智能产业的可持续发展。

相关推荐
手机AI众生相:华为烧钱、OPPO放血、小米联盟、苹果垄断
手机AI众生相:华为烧钱 OPPO放血 小米联盟 苹果垄断
最前线 | 小米OV成立“互传联盟”,意在压制华为
华为、OPPO、vivo、小米正在联合组建自己的「Google Play 应用商店」
OPPO“造芯”,胜算几何?
Gartner三季度全球手机报告:华为销量增长迅猛,苹果小米表现欠佳
2月手机厂商出货量:小米紧随三星苹果,华为跌至第四
焦点分析 | 小米华为严防死守IoT生意,OPPO偏要正面突围
外媒称华为、小米、OPPO和vivo要一起打造新平台:合力对抗谷歌
苹果战华为,高端手机市场双雄博弈
网址: 手机AI众生相:华为烧钱 OPPO放血 小米联盟 苹果垄断 http://www.xishuta.cn/newsview9505.html
推荐科技快讯
- 1问界商标转让释放信号:赛力斯 95792
- 2报告:抖音海外版下载量突破1 25736
- 3人类唯一的出路:变成人工智能 25175
- 4人类唯一的出路: 变成人工智 24611
- 5移动办公如何高效?谷歌研究了 24309
- 6华为 nova14深度评测: 13155
- 7滴滴出行被投诉价格操纵,网约 11888
- 82023年起,银行存取款迎来 10774
- 9五一来了,大数据杀熟又想来, 9794
- 10手机中存在一个监听开关,你关 9519
