苏州,为何要到武汉抢大学生?
苏州,“盯”上武汉了。
节前,苏州包下一趟高铁,邀请600多名武汉2024届应届毕业生到苏,进行为期2天的现场招聘和城市体验之旅,往返车票和食宿全包。
这些大学生来自武汉大学、华中科技大学、武汉理工大学和华中农业大学,都属于双一流大学,且硕博占比80%以上。
这一次,苏州毫不掩饰,直接上门抢人,武汉何以自处?
一
苏州,为何要到武汉抢大学生?
武汉和苏州,都是TOP10经济大市,一为国际中心城市,一为最强地级市,但高等教育却不在一个级别上。
武汉的高等教育,在全国占据鳌头。
7所双一流大学,46所本科高校,130多万在校大学生,让武汉成了仅次于北京、上海、南京的存在。

与之对比,苏州虽然有着最强地级市的威名,但与深圳一样,教育实力与经济实力完全不相匹配。
目前,苏州仅有8所本科本校,有且只有苏州大学1所双一流高校,而在校大学生仅有29.3万人,不到武汉的1/4。
事实上,不仅在校大学生,在苏州1200多万常住人口中,大学及以上学历人口仅为135万人,占比不到10%,甚至低于郑州。
与之对比,同省的南京为201万,被抢人的武汉有237万,上海更是多达535万。
大学生如此之少,不仅成了苏州人口结构的短板之一,也成了产业升级的最大制约因素。
作为中国三大工业强市之一,苏州工业增加值超过1万亿大关,工业总产值超过4万亿元,整体工业实力仅次于深圳和上海。

最近几年,苏州的电子信息、装备制造、生物医药、先进材料、新能源等战略性新兴产业蒸蒸日上,对高学历人才的需求有增无减。
这种背景下,到全国各地争抢大学生,也就不令人意外了。
与苏州只有4小时高铁里程且高等教育相对发达的武汉,自然就成了第一选择。
武汉或许只是第一站,未来合肥、长沙、西安等中西部省会,都不乏成为苏州抢人对象的可能。
二
留不住大学生,始终是武汉面临的最大尴尬。
作为中国在校大学生第三多的城市,武汉大学生多达133万人,仅次于广州和郑州,每10个人中就有一个在校大学生。
这里的在校大学生,包括了本科生、专科生和研究生。广州、郑州专科院校相对较多,如果单论本科生和研究生,武汉是不折不扣的大学生第一城。

目前,武汉每年毕业的大学生多达40万人,来自双一流高校的毕业生也有几万人,但无论是不是湖北本地人,最终到省外的占了近半壁江山。
与一般高校相比,985高校毕业生的外流规模更大。
最新数据显示,武汉大学、华中科技大学的毕业生留在湖北本省就业的比例约为3成左右,而20%左右的毕业生首选广东,其次为北京和上海。

在某种程度上,武汉等中西部省会的一流高校,竟成了东部发达省份的人才“蓄水池”,这是“孔雀东南飞”的背景所在,也是武汉等中西部城市的尴尬所在。
不过,这几年,这种局面正在得到改观。过去几年,武汉不仅留住了百万大学生,而且刷新了纪录。
据当地官方发布的数据,过去5年,武汉共留住191万大学生,而大学生留汉比例也从最初的42.18%上升到60%以上。
这背后,武汉先后成为国家中心城市、国际性综合交通枢纽城市、超大城市、全国科技创新中心,城市能级得到全面提升。
过去武汉是“一钢独大”,如今已是“九龙齐飞”,形成了以“965”为特色的产业体系。从传统的汽车制造,到新兴的光电子信息、互联网、生物医药和大健康,武汉逐步建立起高新产业体系。
人随产业走。
产业能级和城市能级的共同提升,成了武汉留人的关键支撑,这也是武汉敞开胸怀,不惧苏州上门抢人的原因所在。
三
苏州,正在拼命建大学。
经济强而教育弱,几乎是所有新晋经济强市的“通病”,深圳如此,苏州也是如此。

不过,与中西部强省会相比,作为经济强市,深圳苏州们最大的优势就是三个字:不差钱。
所以,在争抢全国大学生的同时,深圳、苏州达成了心照不宣的共识:建大学,建大学,还是建大学。
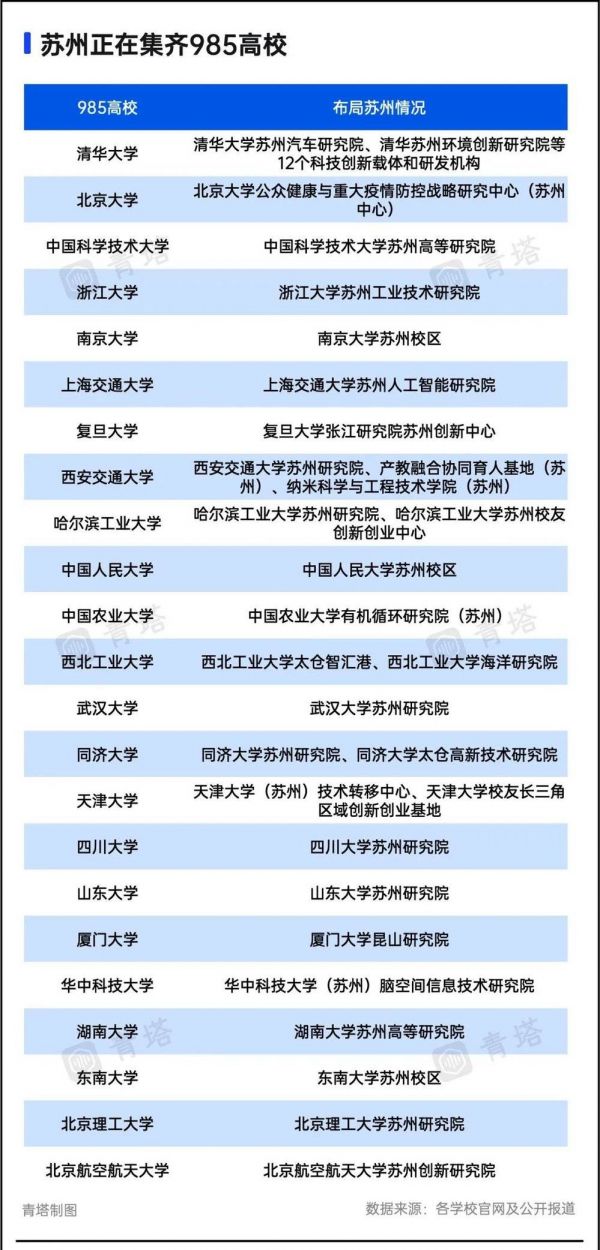
如今,苏州虽然没有1所985高校,却集齐了20多所985高校的分校或研究院,还延揽了一批国际名校扎根于此。
日前,南京大学苏州校区全面正式启用,依托苏州作为中国工业强市的优势,重点打造人工智能、智能制造、化学医药等五大学科群,也成了南京大学“壮大新工科的主阵地”。
这一校区,被当地媒体称之为“名校与名城的双向奔赴”,也让苏州终于有了第1所正式的985高校。

无独有偶,继南大校区落户之后,苏州又迎来了第1所“国”字号大学:中国中医科学院大学。
作为与中国科学院大学同样瞩目的“国”字头高校,这所高校的落户,弥补了苏州缺乏本土名校的遗憾。
而在此之前,苏州已与“C9高校”都建立了合作关系,引进了一批研究院或创新中心。
早在2003年,中科大在苏州成立中科大苏州研究院。随后,西安交大、浙江大学、清华大学、上海交大、复旦大学、哈尔滨工业大学相继在苏州设立研究院,壮大了苏州的高校力量。
当然,这些研究院多数都是派出机构,定位为科研机构,并非传统意义上的大学,招生也以研究生为主,数量相对有限,但对于苏州的意义同样重要。
此外,与深圳与港澳高校合作办学不同的是,苏州则是中外合作办学的探索者。
目前,苏州先后创办西交利物浦大学和昆山杜克大学,也成了本土高校最具竞争力的构成部分。
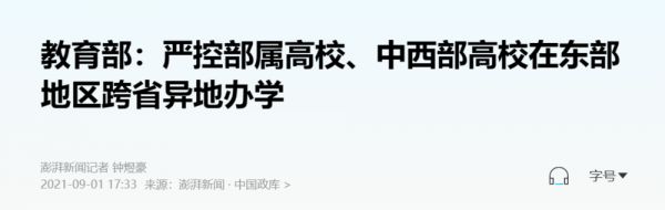
不过,深圳苏州的名校引进之路,或将难以为继。
前不久,教育部门表示,不鼓励、不支持高校跨省开展异地办学,特别是严控部委所属高校、中西部高校在东部地区跨省开展异地办学。

跨省办学被直接叫停,好在省内办分校仍留下一定缺口,苏州仍有机会。
根据新规,“确需设立省内异地校区的,由省级人民政府统筹,纳入本省高校设置规划,严控数量、严把条件,按照隶属关系履行审批程序”。
苏州所在的江苏省,正是我国高等教育最发达的省份,省会南京坐拥一众名校。
这些高校如果能在苏州纷纷建立校区,最强地级市的教育,仍然充满想象空间。
本文来自微信公众号:国民经略 (ID:guominjinglve),作者:凯风
相关推荐
苏州,为何要到武汉抢大学生?
包高铁抢大学生:强二线城市,困在人才焦虑中
高校毕业生创新高,大学生最多的城市是哪座?
165万在校大学生,中国第一大学城为何是广州?
城市掀起“对标热”:武汉对标广州,东莞对标苏州
购房焦虑症,已经缠上大学生
为什么是苏州?
解封了!这三大悬念,武汉请回答
武汉错过小米,合肥抓住蔚来——各地疯抢智能汽车项目的冰与火
苏州为何现在才成为超大特大城市?
网址: 苏州,为何要到武汉抢大学生? http://www.xishuta.cn/newsview93295.html
推荐科技快讯
- 1问界商标转让释放信号:赛力斯 95792
- 2报告:抖音海外版下载量突破1 25736
- 3人类唯一的出路:变成人工智能 25175
- 4人类唯一的出路: 变成人工智 24611
- 5移动办公如何高效?谷歌研究了 24309
- 6华为 nova14深度评测: 13155
- 7滴滴出行被投诉价格操纵,网约 11888
- 82023年起,银行存取款迎来 10774
- 9五一来了,大数据杀熟又想来, 9794
- 10手机中存在一个监听开关,你关 9519
