变成“35岁,男”,我终于不再被骚扰
科技正在不断改变着人们的情感实践和亲密关系。身处当下的互联网环境中,年龄,对一个人的社交感受产生什么样的影响?
据澎湃新闻报道,今年六月,香港心理学社注册教师周玥与几位朋友,通过在社交软件上扮演不同人设的女孩,进行了一场关于“性骚扰”的测试。当她们将人设的最低年龄调整到14岁,实验彻底走向了“混乱之路”:性骚扰呈指数倍增长,甚至超过所有人设的总和[1]。
此前,捷克纪录片《落入法网》也进行了类似的社交实验:摄制组找来3位成年演员假扮12岁女孩进行线上社交。10天之内,3位演员收到了来自2458个人的私信,其中不乏大于60岁的男性。
12岁,14岁,低龄像是潘多拉魔盒的钥匙,开启了匿名世界的阴暗一面。
如果“性别是一种处境”,那么,年龄是不是?
这种处境,有多少来自于真实的“人”的选择,多少来自于平台算法的塑造?
为了进一步聚焦社交软件使用中“年龄”这一要素的敏感性,我们也进行了一场为期48小时的小型实验:在同一时间、地点,在中国区App Store 2023年1~8月社交类下载量排行前三的交友软件中[2],各创造了六个人设:18岁、25岁、35岁的男女各一人(三个平台的最低注册年龄皆为18岁)。
然后任由平台的推荐算法将我们推入用户池中,设法描绘这一黑箱的形状。
一、性暗示开始于say hi之前
考虑到伦理问题和对实验者的保护,实验者不主动匹配、聊天,只对前来私信者回复一次“hi”,对话仅限于一个来回。可以发现,在回复之后,套近乎、提问、邀约和性暗示的私信显著增多了。
有41%包含性暗示的消息来自于say hi 之前,这些私信者在“我”未发一言时就开门见山地抛出了需求:“可以当您的狗吗?”“回下我啊~你不想要吗?”“给你银行里的东西一起玩一玩”——他们了解平台的审核机制,知道需要规避“钱”这样的字眼。

和常识的一致,年轻的女性,最容易收到包含性暗示的信息。而在男性中,只有18岁男收到了3条性暗示信息,其余皆为0。
设定为18岁女性的实验者收到的私信中,13%都包含了性暗示。对比其他组别,这些私信者们更为狂热,在发现目标后喜欢“连续进攻”。最多的一位孜孜不倦地发送了12条性暗示信息。而“我”只是说了一声hi。

这些直白甚至下流的性暗示并不遥远,甚至只有1.81km——只是出楼拐个弯的距离。这位“邻居”在晚上九点之后打开对话框,对一个18岁的女性说:“可撩么小姐姐?”“出来玩嘛?”“想看视频么?”
而最邻近的一位私信者,与我的最小直线距离只有0.16km。他的信息并不包含明显的性骚扰,只是持之以恒地“自说自话”。
扮演18岁女性的实验者说:“我作为一个对性学领域有一定了解,接受过一定的社会学训练,甚至在实验前看过相关报道已经做好了预期的人,在面对一个离我只有不到两百米、不断质问我为什么不说话并且要求见面的网友,同样开始感到恐惧。”

与最近距离0.16km的用户的聊天界面
“给我发这些信息的人会不会在某一时刻曾和我擦身而过?很难想象一个毫无准备的人面对这些是什么样的感觉。”
2010年末,陌陌的创始人唐岩与同事在酒店大堂聊天,当看到了坐在一旁的女孩,他描述当时闪过脑海的想法是:“旁边那个女孩子,能不能定位她?”[3]
而那时,地理位置的服务(Location Based Service,简称LBS)的发展刚好提供了契机。唐岩将这种本来只是用于签到打卡的技术运用到了交友软件中。“地理信息”因此被社交化了,成为连接线上和线下关系的纽带。[4]
唐岩曾在微博写道:“最最重要的还是你出差孤独地住在1507房间的时候,可以通过LBS发现1509房也有个同样境遇的年轻女子。”[5]
我们不想先入为主,对社交软件的道德化批判也已经太多了。况且定位功能确实在一定程度上迎合了(或者说成功创造了)一些人的交往需求。但近在咫尺的性骚扰却是如此真实。社交页面标注的“近距离”增加了邻近性、亲密感,但与此同时,它也放大了危险和恐惧。

二、对青春甚至“幼”的偏爱
来自算法还是人?
周玥与《落入法网》的两个实验,都展现了年轻和低幼的标签的巨大吸引力。
在我们的实验中,18岁女性收到的私信条数最多(140条),而吸引私信者最多的是35岁女性(53人)。相对于其他人设,这两个组别的私信者年龄分布最为平均,且跨度最大。在18岁女性的私信者中,最高龄的77岁。
但在18岁女和35岁女以外的组别中,私信者往往集中分布在本人年龄的附近。也就是说,系统会有意识地将用户推荐给年龄相仿者——在B平台,也会对这些用户标记“TA和你是同龄人”,可见年龄匹配是一种基本的推荐法则。

那么,社交软件是否会默认所有新用户感兴趣的和对ta感兴趣的都是年龄相仿者?18岁女和35岁女更易被年龄差距较大的人选择,只是因为个人的偏好,并不是平台将这两种人设分发给了更广阔的年龄群体?
为此,我们又观察了平台推荐给“我”的用户,看平台如何揣测“我”的口味。
从结果可见,与“我”年龄差最大的用户,出现在了18岁男性和25岁女性的首页,分别是一位53岁的女性和一位47岁的男性。

三、深渊不可测,何处见真我?
在匿名的网络社交中,未成年人的权益保护几乎是最为底线的问题。年龄差,意味着难以填平的经验鸿沟。
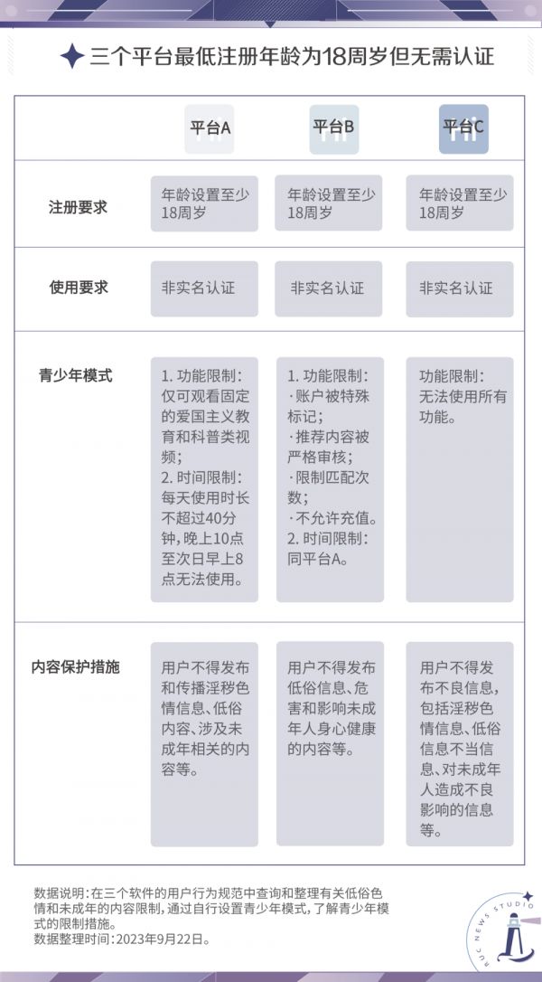
这三个交友软件都不需要实名认证,个人信息也全部来自于用户的自我汇报。每个平台可选的最低年龄都是18周岁,但实际上并没有任何年龄认证,未成年人只要随意填选年龄就能直接注册使用。

三个明面上只服务于成年人的平台,却又都设置了青少年模式。而更吊诡的是青少年模式的触发模式:交友软件A和C都是用户自愿开启,而B需要通过身份证和人脸识别认证为“18周岁以下”才能开启。
作为一种限缩使用权限、影响使用体验的屏障,却依赖青少年的“自觉”,甚至反而需要繁琐的手续。也许在担忧青少年模式“有没有用”之前,更应当担忧的是“有没有人用”。
陌陌这类交友软件的崛起,迎合了人们对正统严肃的文化模式中解放的需要,让人们有机会拥抱一种更为轻松、娱乐的社交氛围[6]。直面“陌生人”,是这种社交模式构成的必要条件,用户也因此需要承担“陌生”的风险。
在外卖等无需社交的平台,单身年轻女性通过伪造身份,使用中年男子头像搭配“爹味”ID杜绝骚扰。但在交友软件上,掩盖青春、美貌,甚至性别,不仅可能背离了使用这些平台的初衷,更现实的是,算法也无法将你匹配到真正希望结识的人群。这几乎成了一道无解的题。
25岁男性的扮演者基于女性的真实身份,提出一种独特的感受:“说实话,当我操控这个男性的账号的时候,我感受到前所未有的‘安全’”。她进一步反思:“如果一个男生来做这样的‘女性’实验会是什么样的感觉?他们是否能代入和共情女性在社交软件中感受到的威胁?”
35岁女性的扮演者的感受则是:“如果我们的头像不是传统意义上的帅哥美女,只用平台的默认头像,收到的招呼还会不会这么多,内容会不会没这么直白?”在本次实验中,各个账号的头像皆由AI生成,真实的35岁女性长这样吗?她们会顶着这样的头像与陌生人交往吗?
虚拟世界的处境和真实世界的处境在这里形成了交错和互文。那些试图与不同处境者感同身受的人,或许从出发便拥有了这种能力,反之亦然。
算法犹如巨浪,卷入之后,再次将“我”推向未知的滩涂:正人君子或是恋童癖,灵魂至交或是狩猎者。而社交网络中自己打造的身份像是贝壳,既用于展示和吸引,也保护着坚固之下的一点真心。
参考资料:
[1]当她将交友软件里的年龄调低到14岁:https://mp.weixin.qq.com/s/Vfmrb9VB9FBUGZmUNMZaLQ
[2]七麦数据 中国区热门APP排行:https://www.qimai.cn/rank/downincome/type/hot_app/genre/6005/device/iphone/month/2023-08
[3]唐岩:创业是原始冲动:
http://finance.sina.com.cn/leadership/careerstory/20130106/142314196753.shtml
[4]苗伟山, & 许建. (2022). 从约会软件到直播平台:陌陌的社会建构分析. 新闻知识(8), 3-14.]
[5]刘林.陌陌“荷尔蒙式社交”成色情交易重灾地https://news.ifeng.com/a/20140416/35824540_0.shtml
[6]同[4]
本文来自微信公众号:RUC新闻坊 (ID:rendaxinwenxi),数据收集与分析:陈烛、葛书润、江雪、余婉遥、禹琳,可视化:陈烛、江雪、余婉遥,文案:葛书润,美编:禹琳,统筹:禹琳
相关推荐
【虎嗅早报】Tiktok竞购结果最快下周公布;滴滴近4成性骚扰为男乘客骚扰男司机
“厌男”文学浪潮来了吗?《我,厌男》出版之后
我,35岁,要不要离开大厂?
算法与活法:当你不再被需要
苹果终于憋出防骚扰大招,却遭中国友商无情嘲笑
天天轰炸我们的骚扰短信,这回终于栽了
35岁,失业来得猝不及防
你的手机号老是被骚扰,可能是“转世投胎”不彻底
我在培训机构,每天打1000个电话“骚扰”家长
终于!林生斌的报应来了!
网址: 变成“35岁,男”,我终于不再被骚扰 http://www.xishuta.cn/newsview92113.html
推荐科技快讯
- 1问界商标转让释放信号:赛力斯 95792
- 2报告:抖音海外版下载量突破1 25736
- 3人类唯一的出路:变成人工智能 25175
- 4人类唯一的出路: 变成人工智 24611
- 5移动办公如何高效?谷歌研究了 24309
- 6华为 nova14深度评测: 13155
- 7滴滴出行被投诉价格操纵,网约 11888
- 82023年起,银行存取款迎来 10774
- 9五一来了,大数据杀熟又想来, 9794
- 10手机中存在一个监听开关,你关 9519
