AI板块再掀涨停潮!葛卫东、章盟主、王孝安持有的AI概念股大涨!

本文首发于公众号“私募排排网”。
在市场持续缩量杀跌后,9月22日,A股市场迎来了放量反弹。而引领指数反弹的则是沉寂已久的AI板块,服务器、CPO光模块、AI大模型、AI应用等多个细分方向都有表现。
中际旭创、昆仑万维、浪潮信息、拓维信息、科大讯飞、工业富联、中兴通讯、新易盛、华工科技等多只AI大票在9月22日实现涨停或大涨。
AI板块与在9月22日指数共振走强,而且板块内多支大票的启动,或是机构资金又买回来了。那么AI板块为何突然爆拉呢?能否走出持续性呢?哪些公司值得关注呢?
AI板块又有利好刺激
近期AI板块的走强,离不开行业利好的刺激。9月21日,微软举行了秋季发布会,在发布会上微软宣布将于本月26日发布Windows 11的下一个大更新23H2,据介绍本次系统更新将会有超过150项新功能,包括新的人工智能驱动的Windows Copilot功能。
微软CEO纳德拉(Satya Nadella)也亲自展示了Copilot的各项使用实例。纳德拉称,Copilot是一种跨越Windows 11操作系统和Microsoft 365生产力工具套件等多个界面的体验,能了解用户的背景信息,在需要时提供合适的技能并适应个性化的需求。
定价方面,与七月份公布的消息一致,Copilot每月订阅费用为30美元,较此前的Office 365上涨83%。Copilot将会在9月26日在Windows系统铺开,企业版于11月1日全面开放。微软的“AI办公”推进超市场预期,该事件意味着,AI大模型商用化进程加速!
此外,9月19日,华为创始人兼CEO任正非在8月21日、8月26日与ICPC(国际大学生程序设计竞赛)基金会及教练和金牌获得者的学生的谈话纪要最新曝光。任正非在发言中表示,我们即将进入第四次工业革命,基础就是大算力。
任正非作为杰出企业家,对产业趋势的判断有一定影响力,因此,9月20日,该消息出来后,AI算力方向就有异动拉升。此前,已经有多位世界级的企业家如比尔盖茨等都相继发声,AI是人类第四次工业革命。
AI板块调整已经到位?
AI板块无疑是2023年上半年的最强主线,但自6月底以来出现了一波强势回调。板块内很多个股自高点回调了40%以上,回调时间上也有近3个月。近几个交易日,AI板块反复冲高回落,先于指数企稳,那么今天板块大反弹是否意味着板块已经见底?
浙商证券认为以来AI板块的调整是技术调整,当前时点,综合幅度和时间本轮技术调整基本告一段落。
其一,时间维度,通常而言上涨波段和休整波段具备时间对称性,比如创业板2013年上涨后2014年休整后2015年才开始新一轮上涨,再比如创业板2019年1-3月上涨后4-6月休整后才开始新一轮上涨。其二,幅度维度,牛市第一波急涨后通常会有回踩年线的过程。本轮AI的三大代表指数计算机、传媒、通信,无论时间还是幅度,都是比较典型的技术调整。
而A股在产业周期主导下存在清晰的5-7年主线,2002年至2007年重工业、2009年至2015年TMT、2016年至2021年大消费+新能源,2023年开启人工智能引领的新周期。2023年市场迎来新一轮的产业周期和大势周期,2023年的拐点性质类似于2009年或2016年。
多家券商发声看好AI板块
国盛证券认为,Copilot发布进度超预期,AI办公的扩展速度及价值空间均远超预期。同时,国内AIGC监管已走上正轨、软件应用价值亟待释放。
7月13日,网信办等七部门联合公布《生成式人工智能服务管理暂行办法》。8月31日起,百度文心一言、讯飞星火等大模型正式向公众开放。9月5日,WPS AI正式面向社会开放,率先应用在WPS智能文档。
国盛证券看好AI算力的发展,国盛证券认为,应用实质性落地、有望催生更广阔的推理需求。训练阶段,多模态模型需要处理的输入和输出信息将包括文本、图像、视频、音频等,复杂度远超纯文本数据,必须有强大的算力支持。推理阶段,模型发展打开广阔下游应用空间,用户增长将让应用厂商在模型推理侧需要更多算力,或相比训练阶段再提升数个量级。
天风证券表示,看好光模块为AI最强板块:光模块板块基本面一直以来利好不断。2024年800G预期大规模放量至千万只级别,海外
随着光模块调整时间空间逐步到位,估值也已足够便宜,博弈因素将陆续解除,后续AI大产业趋势陆续落地以及三季度业绩的兑现,有望推动板块行情重启。
东吴证券认为当前时点,应该积极看待AI板块。1)前期AI板块相关标的已经经历了深度回调,部分标的估值已经具有吸引力;2)产业仍在持续演进,市场认知过度悲观。近期包括微软AI产品铺开,持续引领底层技术及应用向前演进;3)昆仑万维等应用龙头近期持续落子,兑现前期逻辑。
东吴证券看好算力及应用相关投资机会。1)底层大模型持续迭代,有望进入新一轮的升级周期,将带动算力板块估值修复;2)国内应用虽然相比海外仍有代际差距,但随着大模型备案落地、应用持续升级迭代,以及海外的经验引领,国内应用也将伴随着产业趋势持续成长,长期具有更大的市场空间及弹性。
葛卫东、章盟主、王孝安等“牛散”持有多只AI概念股
根据Choice数据,2023年二季度末,葛卫东、章盟主、王孝安、赵建平等10位“牛散”均持有AI概念股,持股总市值超165亿元。其中,葛卫东家族持股市值最多,合计持有AI概念股市值近90亿元。王孝安持有AI概念股最多,持有12只AI概念股。
此外,还有多只AI概念股被牛散共同看好。如葛卫东、“章盟主”两大家族均持有科大讯飞(“章盟主”妻子方文艳持科大讯飞)。王孝安、方士雄共同持有5只AI概念股。
“牛散”持有的多只AI概念股在9月22日涨停或大涨。如王孝安持有的昆仑万维实现20%涨停板,“章盟主”的岳父方德基持有的中际旭创涨超14%。

其中,葛卫东持有3只AI概念股,持股总市值超48亿元。葛卫东的妻子王萍持有1只AI概念股,持股市值超31亿,葛卫东的家族成员葛贵兰、葛贵莲也分别持有1只AI概念股,持股市值合计近10亿元。
科大讯飞为葛卫东家族第一大重仓股,持股总市值达到44.28亿元。其中,葛卫东持有12.53亿元,王萍持有31.75亿元。科大讯飞为AI大模型+AI应用概念股,葛卫东首次出现在科大讯飞的十大流通股东之列是在2017年四季度,该股是葛卫东价值投资的成功案例。

数据来源:东方财富
王孝安与葛卫东均是期货起家,二季度末,王孝安持有12只AI概念股,合计持股超25亿元。其中,多只个股为二季度新进。王孝安持有昆仑万维、万兴科技、中国科传等多只AI人气股。
外资逆势加仓多只AI概念股
今年下半年以来,北向资金整体呈现流出A股的态势,这也是下半年以来A股表现萎靡的原因之一。同时,AI板块由于上半年涨幅较大,下半年以来也是以调整为主。
但笔者根据Choice数据统计,今年下半年以来,北向资金逆势加仓了多只AI概念股。笔者筛选出了今年下半年以来北向资金净买入最多的20只AI概念股,供大家参考。其中,中际旭创、工业富联、中兴通讯等3只AI算力概念股,均被北向资金加仓了20亿元以上。

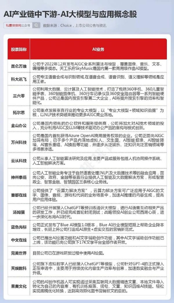
AI概念股有哪些?
AI产业链包括上游的AI算力、数据要素,中游的AI大模型,下游的AI应用,涉及众多公司,笔者整理出了部分AI概念股供大家参考。


数据说明:本文所涉及的内容不保证数据完整性与准确性,分析结论仅供参考,所涉及品种均不构成实际投资操作建议。股市有风险,投资需谨慎。
风险揭示:本文所涉的文章观点,仅代表笔者个人观点,不代表本平台的任何立场,不构成任何投资建议。
版权声明:未经许可,任何个人或机构不得进行任何形式的修改或将其用于商业用途。转载、引用、翻译、二次创作(包括但不限于以影音等其他形式展现作品内容)或以任何商业目的进行使用的,必须取得我司许可并注明作品来源为私募排排网,同时载明内容域名出处。
发布于:广东
相关推荐
AI板块再掀涨停潮!葛卫东、章盟主、王孝安持有的AI概念股大涨!
私募大佬葛卫东也顶不住了
AI概念股疯狂:募资搞“土建”,股东减持变债主,泡沫终将破裂?
扬帆配资|搭上AIGC快车,万亿板块逆市爆发,超七成概念股年内跑赢大
区块链风口降温:仅6股连续3天涨停 板块退烧后怎么走
ChatGPT概念股的泡沫这就破了?
3月17日A股分析:创业板指涨2.87%,房地产板块掀涨停潮
兆易创新43亿定增:葛卫东、新加坡政府投资
11月11日A股分析:沪指放量涨1.69%,房地产板块掀涨停潮
区块链概念股集体爆发领涨:150只股票涨停
网址: AI板块再掀涨停潮!葛卫东、章盟主、王孝安持有的AI概念股大涨! http://www.xishuta.cn/newsview91926.html
推荐科技快讯
- 1问界商标转让释放信号:赛力斯 95792
- 2报告:抖音海外版下载量突破1 25736
- 3人类唯一的出路:变成人工智能 25175
- 4人类唯一的出路: 变成人工智 24611
- 5移动办公如何高效?谷歌研究了 24309
- 6华为 nova14深度评测: 13155
- 7滴滴出行被投诉价格操纵,网约 11888
- 82023年起,银行存取款迎来 10774
- 9五一来了,大数据杀熟又想来, 9794
- 10手机中存在一个监听开关,你关 9519
