农业大国巴西:科技创新如何推动转型?
农业科技创新是源于20世纪60年代研究如何提高农业科技创新能力及应用科技创新成果转变农业发展方式的创新概念,现已成为发展现代农业的必然选择。巴西是世界上重要的农业出口国,是中国最大的大豆进口来源国,与中国保持密切农产品贸易关系。
同时,巴西是世界上农业科技创新发展较快的新兴经济体国家之一,在精准农业、转基因技术、生物经济、应对干旱技术、低碳农业等方面取得丰硕成果,有效地推动了巴西农业转型发展。因此,系统研究巴西农业科技创新体制机制及其科技创新推动农业现代化发展方面的经验,为中国提供有效借鉴,是符合《中华人民共和国国民经济和社会发展第十四个五年规划和2035年远景目标纲要》中2035年农业农村现代化发展目标的应有之义,具有较大实践意义。
自20世纪90年代开始,中国学者就开始关注巴西农业发展及科技创新研究。早期的研究重点关注科技支撑巴西农业快速发展的关键因素,王耀媛重点研究了巴西农业社会化服务体系构成及其科研计划、配套政策等方面取得的成效,研究指出农业社会化服务体系是巴西向现代化大农业过渡的关键;林起、杨瑞珍认为巴西政府对科技的高度重视是巴西现代农业快速发展的关键;张金良等则重点关注巴西大豆发展情况,研究指出国际交流合作、引进国外品种在巴西大豆产业发展起到积极作用。
在认识到巴西农业科技对其现代农业发展作用后,学者开始关注巴西农业科技创新科技体系的构成、创新动力及成效研究。庞建刚等重点研究了巴西农业科技创新的主体,认为主要包括农业科技创新研究机构、成果与技术推广机构,认为农业教育是农业科技创新的直接动力;王晶、徐萌等重点关注巴西农业科技创新环境及管理机制演变;俞建飞等重点研究了巴西通过开展海外联合实验室等国际合作促进农业科技创新能力提升的主要做法。
此外,刘明、于越重点研究中巴两国合作情况,提出加强中巴农业科技领域的互利和合作。
现有研究已经注意到巴西农业科技创新重要性,积累了一定成果,但文献研究发现,目前研究缺乏系统农业科技创新体系研究框架,对巴西农业科技创新主体、政策环境、重点任务工作等均是分散研究,对于各部分之间的关系以及分工等缺乏系统研究,不利于整体把握巴西农业科技创新体系,借鉴学习巴西农业科技创新体系、路径等。
因此,本研究采用文献调研法、历史脉络梳理法及网络访谈等方式,引入经典的农业科技创新体系分析框架,系统梳理巴西农业科技创新体制机制脉络和运行特点,总结提炼巴西农业科技创新特征与成效,并结合中国农业科技创新发展现状及未来需求,提出优化中国农业科技创新发展建议。
一、巴西农业科技创新体制机制
国家农业科技创新体系是整体协调各研究主体、各研究资源以及与政府关系的一个集成体,主要目的是提高创新能力与水平,科学引导农业科技创新,进而更好、更快地推动农业高质量发展。巴西的农业科技创新主体最早可以追溯到19世纪初期建立专门研究咖啡与甘蔗的研究机构,以提高咖啡与甘蔗产量、加大初级农产品出口、促进地区经济发展。
19世纪末,在圣保罗州成立的坎皮纳斯农业研究所是巴西农业科研机构的鼻祖。20世纪初期,受“进口替代战略”“工业优先发展”思想影响,农业及农业科技受到重创,至七八十年代在国际环境恶化、巴西金融危机的多重影响下,重提农牧业在国家发展中的基础性地位,组建专门农业科研机构——巴西农牧业研究公司。
此后经过50多年发展,截至目前巴西已建立以政府部门为主导的农业科技创新研究机构、推广机构和辅助支撑组织等组成的多系统、多层次的农业科技创新体系(图1)。

图1 巴西农业科技创新体系
国家农业科技创新体系涉及单位、内容繁杂,既包括研发、推广,又包括政策环境,同时还涉及国际交流合作,本研究借鉴现有研究成果,结合作者农业科技创新管理工作经验,从创新研究主体、创新成果转化与应用主体、创新环境、创新国际合作4部分进行提炼总结巴西经验,即“主体+环境+国际合作”。
其中,农业科技创新研究主体主要是指包括农业科技创新研究的参与机构、分工及组织方式;农业科技创新成果转化与应用主体主要包括成果转化与应用参与机构、分工及组织方式;农业科技创新环境则主要包括创新支持政策、研发经费投入、人才支撑政策等;农业科技创新国际合作主要包括国际合作战略、国际合作项目以及国际化人才战略等。
1. 农业科技创新研究主体
巴西的农业科技创新研究体系是依据1991年颁布的《农业法》建立,由联邦或州农业科研机构、联邦或州立高等院校以及其他公共组织或私人企业三大类创新研究主体构成。其中,联邦或州农业科研机构是农业科技创新研究的主导,重点负责基础性研究,为农业可持续性发展提供创新性解决方案与集成技术研究;联邦或州立高等院校重点是集成孵化各类创新、创业知识与信息,以及农业科技创新人才培养;其他公共组织或私人企业重点是做好面向实际应用端的关键问题研究。
①农业科研机构
巴西农牧业研究公司
巴西农牧业研究公司是巴西最大的农业科研机构,成立于1973年,隶属于巴西农业、畜牧和供应部,作为信息和知识的生成者在农业部门开展业务,旨在为巴西农业的可持续性发展和社会经济福利提供创新性解决方案,期望在国际食品、纤维和能源市场方面成为世界标杆。
目前,该公司拥有长期研究人员2444名,其中84%拥有博士学位,公司采用制运行方式,形成了较为成熟的管理体系,设立有董事会、行政委员会、资格委员会、审计委员会,下设公司总裁、研发执行总管、机构管理总管、科技创新总管,负责研究、行政监管及科技创新活动等(图2)。

图2 巴西农牧业研究公司组织架构
就研究力量分布而言,巴西农牧业研究公司按国家生态和农产品生产区域分布,在全国各地设有43个研究中心。其中,11个专业研究中心、14个农产品研究中心、17个生态区域研究中心和1个特别服务中心。
国家农业研究组织
该组织主要是促进与当地农业综合企业的交流,开展农业发展方案及集成技术研究,以促进巴西农业可持续发展。截至目前,在巴西共有17家实体机构、250个实验站、298个实验室、2793个研究项目以及2032个长期研究者和9500名员工。
该组织日常运行主要是靠巴西国家农业研究理事会,理事会的主要目标是代表和捍卫国家农业研究组织在科学、经济和政治体制技术领域的利益和权利;促进国有企业与其他农业科研单位之间的技术科学知识交流;促进立法的改进;作为技术和咨询机构,与区域、国家和国际范围内的公共当局和私营实体合作,选定研究主题并寻求解决办法。
②高等院校大学
巴西圣保罗大学的农业科学专业排名全球第6位,是巴西农业科技创新高等院校的代表。该学校创办于1934年,作为巴西首所、规模最大的全学科综合性大学,其有8大校区、29个学院,2个研究中心、18个研究所、4家博物馆、1家医院。该大学有专门的技术创新部门——AUSPIN,建有独立平台进行创业、创新等各类信息的收集。
AUSPIN致力于保护大学创造的知识文化成果,为专利、商标、书籍、软件、音乐等创作的注册执行所有必要的程序;为教授、学生和员工合作制定项目提供支持,以更好地管理与商业部门的关系,并向社会宣传圣保罗大学以科学为导向的创新研究的好处。AUSPIN通过企业孵化器、技术园区和特定培训课程,促进创业精神,为企业家提供技术和管理支持以及额外培训。
③其他公共和私人企业
据《2020/2021年度巴西农业科技版图》统计,巴西现有1574家农业科技初创企业,比2019年增长40%,主要针对“农场前”“农场内”“农场后”研发的系列科技解决方案。农业初创公司分布最多的5个州:圣保罗州(757家)、巴拉那州(151家)、米纳斯吉拉斯州(143家)、南里奥格兰德州(124家)和圣卡塔琳娜州(122家)。
本文重点介绍2家较有代表性的农业私人企业。
InCeres公司成立于2014年,重点开发基于云计算的土壤肥力解决方案,其可以提供关于土壤营养变化的信息,便于农民在田地里精准施肥,提高施肥效率与精准度,既有益于农业生产也有益于环境保护与可持续发展,目前该公司的云计算方案应用在约600万hm2的农田中。
Horus Aeronaves公司成立于2012年,公司总部位于圣卡塔琳娜州,重点研究基于碳纤维无人机的田间多光谱图像分析,进而为农民提供植物计数、作物健康分析等有价值的解决方案。
2. 农业科技创新成果转化与推广应用主体
巴西最早的专门推广机构是1949年在米纳斯吉拉斯州成立的信贷和农村援助协会,目前已经建立起了联邦、州两级,以相关公共机构为主体,以非公共机构为补充的农业科技创新成果转化与推广应用主体。
在巴西,农业、畜牧和供应部及其下属机构是最为主要的农业科技创新成果转化与推广应用公立机构,在全国范围内向农民提供大范围的农业科技推广和咨询服务;高等院校同样是成果转化与推广应用的公立机构,主要通过农业科技类相关的学术课程,提高农民农业科技认知、接纳水平。
此外,私营部门、非政府组织、农民合作社与协会等主要非公共机构作为重要补充力量,主要是向特定群体提供技术援助、推广和咨询服务。
①公共机构
农业、畜牧和供应部及下属机构
巴西农业、畜牧和供应部全面负责向农民提供农业科技推广和咨询服务,在各州负责具体推广服务工作的基础上,有监督、协调、政策与资金支持等职能,主要由巴西农牧推广公司负责具体工作。巴西农牧业推广公司创建于1974年,总部位于首都巴西利亚,负责巴西全国的技术援助和农村推广合作。在巴西26个州均设有子公司,2500多个办事处设在全国各地,在2.3万名职工中有1.3万人为农业科技推广人员。
个别州根据自身农业科技创新成果转化与推广需求成立农业发展和农村推广局或国家农村推广局,加强农业科技推广与农业发展、生产、工业、商业和旅游业等联系,提高区域协同发展能力,如南马托格罗索州。
高等院校
巴西的农业类大学不直接向农民提供农业科技推广与咨询服务,农业类大学通过为农民提供农业科技类相关的学术课程,间接性地为农民提供农业科技推广与咨询服务,这些推广和服务在联邦和州一级相关委员会的组织下进行。
如圣保罗大学的农学院、兽医与动物科学学院;圣保罗州立大学在博图卡图校区设农学科学学院、兽医学和动物科学系,在贾博蒂卡巴尔校区设农业和兽医科学学院;圣卡洛斯联邦大学在占地643hm2的农场上重点开设粮食安全、家庭农业和可持续发展课程,同时设有农业科学中心和农业工程中心。
②非公共机构
私营部门
私营部门主要是指一些在巴西进行农业投资并在生产过程中提供科技推广与培训的大型跨国企业,如拜耳公司、先锋公司和凯斯公司等。
非政府组织
非政府组织主要是通过项目资助方式,参与到农业和农村发展领域的成果转化与推广工作中来,参与重点活动是农村青年发展、农村贫困、增强妇女权能等。例如,巴西半干旱的农业改革定居点可持续发展项目与多达65个非政府组织签约,由其提供技术援助、推广和咨询服务,参与农业技术领域能力建设。
农民合作社与协会
农民合作社与协会为社员提供农业产前、产中和产后的全面服务,主要为社员提供重要农机设备和技术、市场信息、法律援助、议价服务、争取惠农政策、教育培训等方面服务,推动提升农民素质,增加农业收入。截至2019年,巴西具有各类合作社5500多个,涉及农牧业、服务、信贷、卫生、电力、通信等12个领域。
3. 农业科技创新环境
20世纪70年代以来,巴西逐步开始注重构建国家科技创新环境建设,目前,已经建立起了政策环境宽松、资金支持充足、人才储备充裕的农业创新环境。其中,通过法律法规和政策文件等,明确各农业科技创新研发、推广应用主体地位、构成、功能关系以及创新活动方向等,让巴西农业科技创新有章可循;完备的人才教育体系则是解决农业科技创新关键问题、提高农业科技创新推广应用效率重要的支撑力量;资金则是推动巴西农业科技创新的根本保障。
①健全的法律政策保障体系
一是法律措施。巴西《联邦宪法》以及先后出台的《科技进步法》《创新法》等,涉及科研方向、经费支持、安全保障、转化应用等科技创新全过程,规范引导科技创新体系建立与发展。
二是科技创新战略。巴西每5年制定科技创新战略规划,筛选优先领域,推动科技创新战略发展。
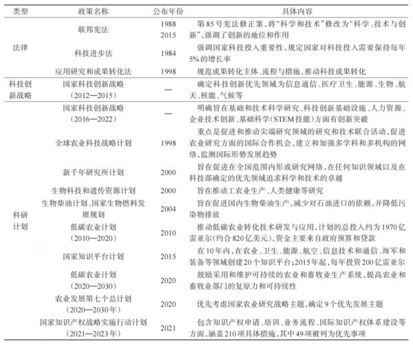
三是科研计划。巴西将具体领域实施重大科技计划作为提高自主创新能力的突破口,以优先发展项目带动整体科技进步。先后制定实施《国家乙醇燃料计划》《生物柴油计划》《国家生物燃料发展规划》《全球农业科技战略计划》《农业4.0行动计划(2021—2024年)》《农业发展第七个总计划(2020—2030年)》(表1)。

表1 历年巴西主要科技创新政策
②稳健的资金经费支持体系
一是以法律为依托,1984年《科技进步法》规定全国对科技的投入要保持5%的增长率;2001年,巴西联邦政府颁布第10.322号法令,明确规定政府每年税收总额的17.5%用于支持农业科研项目。
二是明确联邦和州政府财政资金用途,联邦政府的农业科技投入重点支持农业科技创新机构研发与运行、国际合作项目。州政府的财政资金主要集中用于保证农业新技术的开发和应用,以及农业科技协会等组织费用。
三是科技经费波动增长。根据世界银行数据库数据计算,2017年巴西科技投入为260.67亿美元,比2000年的68.66亿美元增长279.65%,年均增长8.16%;同期,科研投入占GDP的比例从1.05%增至1.26%,提高了0.21个百分点(图3)。
2018~2021年巴西GDP总额先减后增,从2020年的19169.47亿美元降至2020年的14447.33亿美元,2021恢复至16089.81亿美元,以2017年科技投入占GDP比例估算,2018~2021年科技投入分别为242.16亿美元、237.22亿美元、182.51亿美元和202.73亿美元。

图3 2000~2021年巴西科技投入状况,数据来源:2000~2017年根据世界银行数据计算,2018~2021年为估算值。
③完备的人才教育支撑体系
一是针对全民人才教育与培养的体系。巴西在20世纪60年代初颁布了《教育方针与基础法》,从法律层面上保证人人享有平等的受教育权,2000年以来巴西教育总支出占公共总支出的比例均在90%以上,成人识字率由2000年的88.62%提高至2018年的93.23%。
二是针对科研人员与国际化人才教育与培养的体系。巴西曾推出过“支持精英基础研究计划”以及系列促进人才国际交流与培养措施,巴西交流机构协会公布的数据显示,2017年巴西海外教育市场增长了23%,赴国外留学的巴西人数量达到了破纪录的30.2万人,在海外教育中的投资达27亿~30亿美元。
三是针对职业农民和工人的教育与培养的体系。巴西建立起了以政府为主导,多政府部门和教育服务机构、农业科研与推广机构等共同参与的农民职业教育培训体系。其中,成立于1991年的国家农村学习服务中心,在巴西26个州开设职业课程并提供技术援助,截至目前已培训了超过7000万农村生产者和工人。
4. 农业科技创新国际合作
巴西历来重视农业科技创新国际合作,以全球农业科技战略计划为指引,在国家间双边科技协定/协议框架下,以巴西农牧业研究公司为实施主体,通过与其他国家共建联合实验室、国际人才交流等为途径,开展科技合作与技术合作,推动巴西农业科技创新国际合作。
在科技合作方面,巴西农牧业研究公司通过各类研究计划,以人员互访、联合实验室等方式与国际知名研究机构保持密切合作,以促进技术和知识的持续交流、农业科技创新的进步。巴西已实施科技合作计划主要包括:Labex计划、科学家访问计划、联合呼叫计划。
此外,还有共同资助项目,主要是从国际项目中获取合作资金,开展项目合作。在Labex计划落实的20多年间,与美国、欧洲、韩国、中国、日本等国家和地区,开展涵盖20多个主题的农业科技创新合作(表2)。

表2 巴西农牧业研究公司Labex合作情况
在技术合作方面,巴西农牧业研究公司主要落实巴西对外关系部(MRE)下属巴西合作局(ABC)的任务,支持与发展中国家或其他国际机构开展能力建设、技术转让等合作活动,重点服务于农业生产进程。
建立国际农业技术合作项目主要流程,第一步是与巴西签署《科学和技术合作协定》,第二步接受有兴趣国家的合作请求,第三步是巴西ABC接受合作国家的正式合作请求,第四步是合作国家与ABC、巴西农牧业研究公司正式确定合作项目与内容。
目前,主要与非洲、拉丁美洲或加勒比的国家或组织的合作发展项目,如西非和东非开展棉花支持项目,目的是加强其可持续农业发展所需技术、体制或人力资源培养,重点在于技术转让、科研机构能力建设等。一般来说每个项目经费支持都在100万美元以上,执行期为2年左右。同期,针对热带农业能力建设、遗传材料交换、品种验证和研究方法,开展一些短期支持项目。
二、巴西农业科技创新特征与成效
在巴西农业科技创新体系研究的基础上,本研究从农业科研创新体系规划布局、农业科技创新目标应用、农业科技创新国际合作等3个方面,提炼巴西农业科技创新基本特征。同时,梳理总结巴西农业科技创新推动综合推动下,巴西取得的农业科技成就,为寻求未来中巴农业科技创新合作的立足点打下基础。
1. 基本特征
①重视农业科技创新体系规划及整体设计,科学分布农业科技创新力量
研究发现巴西从国家政府高度通过立法、政策规划、行动计划等,对农业科技创新组织机构的设立、研究经费保障、重点领域与国际合作路径方向均作出明确规定,确保农业科技创新活动“有钱、有人、有方向”及农业科技创新效率。
一是明确了农业科技创新组织主体架构,避免了科研创新主体与结构的重复建设与资源浪费。如1991年颁布的《农业法》明确了巴西农业科技创新研发主体及结构;1998年颁布的《应用研究和成果转化法》规范了成果转化主体、流程等。
二是明确了农业科技创新经费来源与使用路径,提升农业科技创新队伍信心与稳定性。如1984年颁布的《科技进步法》明确国家对科技投入需保持每年5%的增长率;2010年的《低碳农业计划(2010—2020)》明确为推动低碳农业转化技术研发与应用,计划投资约820亿美元,资金主要来自政府预算和贷款。
三是明确了农业科技创新重点领域与方向,指引资金、资源、人力向重点方向集聚,形成合力,有利于最短时间内取得农业科技关键领域的重大突破。
如2004年的《生物柴油计划》《国家生物燃料发展规划》旨在大力推动生物柴油生产关键技术突破,减少石油进口依赖;2020发布的《农业发展第七个总计划(2020—2030)》确定了农业生产系统相关的数字农业、为农业和农用工业产品和服务增加价值、适应和缓解气候变化的影响、利用和转化生物质为可再生能源、可持续的国土开发、生产力和可持续生产系统、粮食和营养安全、自然资源的使用和保护、农业健康作为未来九大优先领域。
②强调农业科技创新要服务于产业发展需求,做好农业科技突破和推广
巴西在立法、政策规划都体现了注重农业科技创新的实用性,科创支撑农业产业发展意识强烈。
一方面,推动农业科技创新与推广机构建立在重要产业带上,根据产业发展需求,设立区域研究中心。1998年颁布的《应用研究和成果转化法》、2021年《国家知识产权战略实施行动计划》均强调了要做好农业科技创新成果保护与转换,服务农业产业发展;另外,巴西农牧业研究公司的14个农产品研究中心和1个特别研究中心均是建立在优势农产品产区,也佐证了其科技创新要立足服务于农业产业发展需求。
另一方面,明确农业科技创新方向紧跟产业发展需求,服务国家产业安全大局。巴西最早在20世纪80年代中期制定了国家生物计划,就是为了破解当年大豆转基因卡脖子技术,90年代培育出适应不同气候和土壤环境的大豆品种,大大提高了巴西大豆产量及在国际大豆贸易中的地位。
随后,巴西重视玉米、甘蔗等作物生产,加大科研投入,培育出高产抗病害的玉米、甘蔗、薯类等作物新品种;21世纪以来,为落实巴西联邦政府制定的《生物科技和遗传资源计划》,推动工农业生产、人类健康等,巴西农业科技注重转基因技术、节水灌溉技术、生物固氮技术优化产业布局与范围,持续推动巴西大豆产业等发展。
此外,巴西主要农业创新研究主体与推广主体均采用公司制管理方式,科学研究与成果转化一体推进,农业科技创新成果转化较快。同时,巴西政府也设立了农业技术推广服务的专项资金,如圣保罗州州政府每年都有财政用于农业科技推广组织及农业科技推广奖项的专项资金安排。
③注重农业科技创新国际交流与合作,提升国际影响力
巴西对外农业科技创新交流与国际合作在提高其科研人员整体水平、实验室水平及国际影响力方面起到了积极作用。1998年巴西制定的《全球农业科技战略计划》明确,要促进巴西农业研究方面的国际合作交流,推动巴西在尖端领域的研究和技术联合活动,建立和加强多学科和多机构的网络,监测国际形势发展趋势,提升巴西农业科技创新能力与国际影响力。
具体来看,一是以项目为依托,建设联合实验室或项目研究小组,确保农业科技创新国际交流与合作有抓手。如巴西根据不同国家的技术优势和农业科技需求,先后与美国、法国、荷兰、非洲以及亚洲国家开展遗传技术、食品技术、生物技术以及资源交换等方面的合作。
二是以人员交流为重点,既有人才引进来又有人才走出去,通过人才的双向互动,培养“高、精、尖”农业科研创新领军人才。如为了解决干旱、半干旱地区农业灌溉问题,从日本引进了大量农业技术和人才,从以色列引进农业灌溉技术,同时加大人才培养力度,2011年启动“科学无国界”留学生派遣计划,计划派遣10万名青年科学家。
三是注重国际影响力打造。巴西前总统卢拉曾强调指出,巴西农牧业研究公司的国际化是国家和政府的希望,是应该坚持的国家政策。在推动国际化过程中,通过在非洲等地的技术援助、转移等项目以及与世界农业发达国家知名机构的多边合作,建立了坚固的国际合作网络,不仅拓展了巴西农业科技创新影响力,树立良好的国际形象,而且进一步丰富了农业科技创新实验样本,为下一步科技创新打下坚实基础。
2. 创新成就
在持续农业科技创新推动下,目前巴西在精准农业、低碳农业、生物经济、转基因技术等方面积累大量农业科技成果,与巴西良好农业支持政策共同作用,很好地支持了巴西现代农业产业发展,目前巴西是全球最大的大豆、咖啡、甘蔗和柑桔生产国,是全球最大的大豆、原糖、咖啡、牛肉、鸡肉出口国。为了寻求中国和巴西未来农业科技创新合作重点领域,系统梳理了巴西在关键农业科技领域成就。
①精准农业
精准农业技术是农业自动化技术的一个方面,通过在农业机械和地理信息系统中应用工具,特别是嵌入式电子设备,提高农业生产效率。
巴西开发了用于收集大量土壤和植物数据的农业机器人,用于收集平板电脑和智能手机数据和图像的软件及处理航空图像的软件,用于测量植物可用水的二面体传感器,可适应不同工具的多年生作物的电导率测量系统,用于精确灌溉管理的无线传感器软件和网络,确定植物营养压力的方法和设备,实现植物计数、土壤面积、作物和稻草、柑橘黄龙病(HLB)等疾病、线虫害和入侵植物的智能计算、识别及处理。
②生物经济
当前巴西已成为世界第二大乙醇生产国和世界第一大出口国。第一,巴西利用淀粉和糖类生产乙醇的技术在世界上已经达到顶尖水平;第二,巴西具有先进的生物柴油生产技术,植物和动物油脂都能被大量用来生产生物柴油;第三,除了生物能源研究,还包括可生物降解塑料、生物聚合物、功能性和生物强化食品、药品、香料等方面的研究与生产。
③生物控制
20世纪80年代,巴西开始探索生物病虫害防治技术,围绕勘探和引进本地或外来生物控制剂及其规模生产方法、制备方法等开展研究。根据咨询公司Spark Smarter Decisions调查数据,2020/2021年度巴西生物农药销售额为13亿雷亚尔,比2020/2021年度增长37%。其中,巴西农牧业研究公司研究发现龙吐珠藤等提取液对棉铃虫防治效果很好,进展明显。
④生物固氮
目前,巴西大豆的生物固氮技术研究进展最快,如巴西农牧业研究公司培育的一种高固氮细菌,每年可为巴西豆科植物生产节约20亿美元的氮肥进口费用。
⑤转基因技术
目前,巴西通过转基因技术已经对大豆、豆类、刀豆、玉米、棉花、生菜、土豆、咖啡、甘蔗和木瓜进行了改良。一是针对巴西不同地区气候条件,巴西开发出了300多个热带大豆新品种;二是巴西开发了转基因科菲亚阿拉比卡植物,使它们能够抵抗咖啡孔甲虫;三是巴西开发耐旱甘蔗。
⑥农业干旱应对技术
巴西一方面实施“北部地区灌溉计划”,如农村蓄水池、地下水坝等,改善农田基本条件,另一方面发展设施农业、开发应对专业技术等,如原位雨水收集系统、使用替代水源的小型灌溉等。
⑦低碳农业
巴西自20世纪80年代就开始研究推广“作物-畜牧-林业综合系统(ICLFS)”,注重免耕农业、森林种植及动物废物处理等绿色生态技术研发,提高整个农业可持续发展能力。根据巴西农业普查,2020年巴西免耕总面积为4170万hm2,与2006年相比增长了132.94%。
三、巴西农业科技创新体系的启示
中国和巴西同为世界重要的农业大国,以及农业科技创新实力追赶型国家,即农业科技创新实力由落后、追赶到走向先进梯队的两国,巴西有很多值得中国学习借鉴的地方。
整体来看,巴西建立起了相对完备的农业科技创新体制机制,“农业科研机构+高等院校+其他公共和私人企业”共同组成的农业科技创新主体,公立机构与非公立机构共同合作的农业科技成果转化与推广主体,并以法律规划为指导,做好资金保障与人才教育培养工作,以国际合作交流为助推器,营造社会全民创新的良好氛围,推动农业科技创新快速发展。
中国由于受到传统科技创新体系的路径依赖、长期重工轻农的二元经济结构以及科技本身的外部性和溢出效应等因素制约,存在农业创新体系管理体制与部门分工不协调、农业科技创新资金投入不足、相关的法律法规不够完善且尚未建立真正全民创新环境、市场机制与科技创新人才机制相对落后等问题。因此,可以从研究机构区域布局、农业科技立法与规划、农业科技成果转化、国际合作等方向进行借鉴学习。
1. 做好科研现状摸底,加快区域研究中心与农产品研究所布局与建设
巴西农牧业研究公司根据农业区域分布特征、农业产业发展需求,将研发机构分为专业研究中心、农产品研究中心、生态区域研究中心和特别服务中心,并将农产品研究中心和生态区域研究中心主要放在各个生产区,不仅便于及时发掘产业、生态发展需求,更是便于试验开展与推广。
因此,可借鉴巴西农牧业研究公司发展经验,以中国农业科学院为依托,加快区域研究中心布局与建设。
一是加快对现有研究机构的分类分级管理。目前,中国农业科研机构之间研究项目重复问题严重,造成了资金和人才的浪费。因此,加大对现有研究机构的调研与统筹,如明确科研机构与大学的科技创新分工,明确中央级农业科研机构与省级农业科研机构的科技创新分工,同时优化评价考核机制。
二是加快现有研究资源的整合与调配。为从根本上解决重复建设、重复研究的问题,要做好科研家底的摸底调查,做好资源整合与调配,如加强对基础性研究的审批,重复建设直接不再审批。
三是加快区域研究中心与重要农产品研究所建设。考虑中国农业生产区域分布及生态变化需求,加快区域研究中心与重要农产品研究所建设,如可以在东北建立“黑土地研究中心”“大豆研究中心(所)”等。四是适时建立农业科技创新协调中心。借鉴巴西模式,可探索建立农业科技创新协调中心。
2. 落实“四个面向”要求,制定“卡脖子”关键技术创新计划
巴西对标国际科技前沿、国内农业发展需求,制定重点研究计划,以计划为指引,整合资金、资源、人才推动关键技术创新突破,推动整体农业科技创新能力提升。
中国要立足农业科技创新“四个面向”要求,借鉴巴西经验,重点制定“卡脖子”关键技术创新计划。
以种业科技为例,首先做好国内外种业科技现状调研,找到国际的前沿、摸清真实的家底,对标确定最需突破的种业科技关键点;其次是做好种业科技创新计划,在综合《全国现代农作物种业发展规划(2012—2020年)》《2020年推进现代种业发展工作要点》的基础上,制定新的中长期种业科技规划,计划目标要做细做实;最后以规划为指引,做好机构、人员及资金配套调整。
3. 以产业需求为导向,加强农业科技创新成果转化与推广
巴西农业科技创新体系服务农业产业发展需求意识强烈,除了具备较为完备的农业科技创新研发机构,还建立了较为完备的成果转化与推广体系,从研究机构布局、研发计划制定、农业科技推广等路径多元,做好农业科技创新成果转化,推动农业产业发展。
在中国,现有成果转化与推广过程中,一方面缺少与农民、企业直接对接,另一方面缺少硬性考核指标,科研机构成果转化动力不足。因此,需要借鉴巴西经验,定位服务产业需求,加强农业科技创新成果研究、转化与推广。
一是提高服务产业发展意识,主动与乡村产业各方主体对接,尤其是龙头企业、新型经营主体等,做到所研即所需、所研即能用。
二是推动农业推广机构改革。加快现有农业推广站、供销系统技术推广及农业科研机构成果转化机构改革,转变原来有什么推什么到需要什么推什么,以产业发展需求为导向,推动机构设置及机构考核方式改革。
三是推动全国性农业成果转化平台建设。目前,存在需求主体与供给主体信息不对称问题,需求方不知道去哪里找技术,供给方不知道推给谁,未来要借助信息化手段,构建全国性农业成果转化平台。
4. 强化合作方式创新,加快制定全球性农业科技创新战略计划
在巴西农业科技创新发展的过程中,全球性农业科技创新合作战略起到了非常重要的作用,以巴西农牧业研究公司为实施主体,筛选需要重点突破需求和领域内国际领先科研机构,进行对接与合作,合作方式机动灵活,既包括人才培养交流,也包括共同项目联合攻关,还包括共同实验室平台与资源的共享共用。
虽说近年来中国农业科技创新国际交流与合作深度、广度不断加强,但是存在合作目标不明确、合作力量分散、合作方式单一问题,严重影响了中国农业科技创新合作的效果。
因此,可借鉴巴西农业科技创新合作的做法:一是加快制定全球性农业科技创新合作计划。明确中国农业科技创新合作需求与计划,并尽快对外发布,全球范围内寻求合适的合作单位。
二是推动国际合作方式的多元化。针对不同的合作项目、合作需求,采取人员合作、技术合作、信息合作等多元化合作方式,可采取虚拟网络视频合作等,多方位、全角度推进农业科技创新国际合作。
三是探索建立农业科技创新国际合作基金。整合各部门、各单位国际创新合作的资金,寻求世行、亚行等金融机构支持,设立中国农业科技创新国际合作基金。
本文来自微信公众号:科技导报 (ID:STReview),作者:陈天金(中国农业科学院国际合作局,副研究员,研究方向为农业国际合作与项目管理)、任育锋(通信作者,中国农业科学院农业信息研究所,副研究员,研究方向为土地经济、农业国际合作)
相关推荐
农业大国巴西:科技创新如何推动转型?
巴西宣布:和中国做生意不再用美元作为中间货币
盒马总裁侯毅:直播会成新农活 中国将成数字农业大国
我国农业食物系统,如何实现包容性发展?
【智慧农业】应用聚英农业物联网,推动农业信息化,发展智慧农业
中国碳中和承诺后,推动绿色农业与低碳食品创新的大风将至?
新疆电信为自治区农业农村厅服务农业农村数字化,云网融合为城市数字化转型| 36氪大公司数字化创新指南0324
未来已来!互联网+种植业如何赋能农业转型升级(附突破路径)
聚焦农业视觉光谱技术,「麦飞科技」提供智慧农业大数据服务
「极飞科技」发布农业机器人与农场管理系统,想推动农业智能化转变
网址: 农业大国巴西:科技创新如何推动转型? http://www.xishuta.cn/newsview91279.html
推荐科技快讯
- 1问界商标转让释放信号:赛力斯 95792
- 2报告:抖音海外版下载量突破1 25736
- 3人类唯一的出路:变成人工智能 25175
- 4人类唯一的出路: 变成人工智 24611
- 5移动办公如何高效?谷歌研究了 24309
- 6华为 nova14深度评测: 13155
- 7滴滴出行被投诉价格操纵,网约 11888
- 82023年起,银行存取款迎来 10774
- 9五一来了,大数据杀熟又想来, 9794
- 10手机中存在一个监听开关,你关 9519
