高层震荡!估值100亿公司创始人出局

坚果投影高层内讧浮出水面。
来源:猎云精选,文/盛佳莹
作为智能投影赛道头部级公司,坚果投影是成立十余年的老牌玩家,十轮累计数十亿元融资,估值已达100亿元,但近期却被曝出高层团队发生“震荡”。
9月8日,坚果投影发布公告称,创始人胡震宇“因身体原因,辞任公司董事长职务,仍担任董事”。

但根据此前界面新闻爆出的微信群聊截图,胡震宇自称被董事会罢免了一切职务, “你们可以简单理解为我被董事会踢出了公司。”
并且胡震宇在近日接受雷递网采访时表示,“是投资人集体想出售公司,觉得自己是'绊脚石'”。并表示自己“斗不过他们”。
而该群正是蓝鲸VR相关的裁员群。2022年胡震宇在上海创办蓝鲸VR,但一年时间蓝鲸VR项目便遭遇失败,欠薪600多万。胡震宇曾在群内表示,自己将出售坚果股份来解决欠薪问题。
不料,如今胡震宇几乎从坚果高层团队出局。
双方各执一词,胡震宇离开的真实原因成谜
根据坚果投影发布公告,公司于2023年8月28日召开董事会,同意胡震宇因身体原因辞任公司董事长职务,但仍担任董事,指导公司的战略方向。
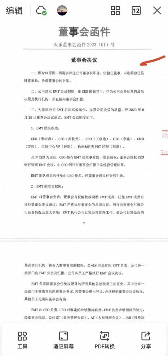
此前,界面新闻爆出坚果投影的董事会函件,文件显示,胡震宇辞任董事长后,由连萌担任临时董事长,同时公司建立了EMT会议制度,由CEO领导,EMT团队决策,并直接向董事会汇报。

文件显示,该EMT团队包含了坚果投影的CEO李树森、CFO 苏桂元 、CPO王骁逸 、CTO李鑫、CMO苗伟、供应中心 VP仲瑞 、长焦&便携 PDT经理刘港。
该EMT会议制度,CEO 拥有EMT决策事宜的一票否决权;董事会授权CEO例行管理EMT会议,由 CEO 例行在董事会汇报日常经营管理结果。EMT团队成员的任免由CEO提名、经董事会通过任命后生效。
其中,临时董事长连萌或为投资方代表。公开信息显示,连萌曾在新东方、IDG等公司任职,现为天津宸辉投资管理有限公司法人、执行董事和经理。目前连萌还在安克创新、致欧家居、火烈鸟网络等10余家公司担任高管职位。
但胡震宇显然并不认可官方提出的“身体原因辞任”的说法。
在官方发布公告不久后,胡震宇在接受雷递网采访时表示,“是投资人集体想出售公司,觉得自己是'绊脚石'”。
而在此前界面新闻爆出的微信群聊截图中,胡震宇也表示:“你们可以简单理解为我被董事会踢出了公司。”

该群正是蓝鲸VR相关的裁员群。2022年,胡震宇在上海组建蓝鲸VR创业项目,一位离职员工曾向界面新闻表示,公司发展最快时,人员规模曾达到150人左右。
根据这名员工表示,目前该项目已经停止运作,原因在于融资不到位、产品“难产”等。而且蓝鲸VR还存在拖欠员工薪资与赔偿款,以及拖欠供应商款项的问题。
据界面新闻报道,蓝鲸VR裁员欠薪约600万,胡震宇此前曾在群聊中表示要通过出售坚果股份来解决欠薪问题。
但从后面的结果来看,胡震宇辞任董事长,并在群聊中自称“自身难保”,并表示欠薪舆论影响到了坚果投影。
根据蓝鲨硬科技报道,一位投过坚果投影的投资人表示,“资本方之所以要把胡震宇踢出局,一个重要的原因是胡震宇不够专注,分心了。”
踩中智能硬件风口,十余年融资十轮
胡震宇是一名连续创业者。
从湖南师范大学计算机系毕业之后,胡震宇成为了一名软件工程师,主导开发了多款互联网产品。
但软件出身的胡震宇创业选择的都是硬件赛道。2008年,胡震宇第一次创业,基于诺基亚塞班系统开发VOIP网络电话产品。但第一次创业胡震宇融资艰难,最终以失败收场。
胡震宇开始寻找第二次创业的方向。他敏锐地察觉到传统的硬件与互联网结合将是未来的趋势,但作为创业公司要在手机这样的大市场上突围很难,胡震宇找到了投影这个冷门的领域。
2011年,胡震宇创办火乐科技,死磕三年技术后,推出了第一代智能投影仪产品。2014年,正值智能硬件概念兴起。智能投影仪逐渐成为智能硬件巨头们的必争之地。
这一年胡震宇把品牌重新命名为“坚果”,定位为智能投影设备服务商,与此同时,胡震宇找到工业设计大牛陈兴博,说服他加入坚果任职CEO。
陈兴博设计了出颠覆投影机行业工业设计的圆形坚果G1。当年,坚果投影便拿到了达晨创投、IDG资本、StarVC联投的6000万元人民币A轮融资。
2016年初,陈兴博又请到了前华为终端总裁季岳林加盟坚果,完善了坚果投影的整个销售体系。
坚果投影进入快速发展车道,资本也蜂拥而至。
坚果投影以一年至少一轮融资的速度推进,背后投资方既有IDG资本、达晨创投等知名投资机构,也有阿里巴巴、OPPO等大厂。
资本的进入也加速了坚果投影的发展。根据IDC的统计数据显示,2020年坚果投影市场份额首次突破10%,仅次于市占率18%的极米科技,成为中国第二大智能投影品牌,其出货量达42.2万台,仅次于极米科技的75.7万台,排名第二。
2022年3月坚果投影宣布完成10亿元Pre-IPO轮融资,由OPPO、老股东 IDG资本以及乐讯天成联合投资。这也是IDG资本继2014年A轮融资后的再次下注。
不过,在经过10轮融资后,胡震宇股份被极大的稀释。根据天眼查APP显示,胡震宇虽然仍为第一大股东,但持股只有13.62%;OPPO持股10.47%,为第二大股东,阿里巴巴持股6.68%,为第三大股东;IDG资本持股5.83%,位列第四。
此次担任临时董事长的连萌,此前正是在IDG资本任职。
行业不振,市占率下滑,坚果投影面临重重压力
2022年3月的融资是坚果投影的最后一轮融资,Pre-IPO轮显然意味着坚果投影有上市计划。
但如今已经过去一年半时间,坚果投影的上市进展毫无音讯。或许也影响了投资人的耐心。
更令投资人难安的是,坚果投影的业绩表现不佳。
自2020年高光之后,坚果投影的市场占有率逐渐下滑。IDC数据显示,2019年-2022年坚果投影的市场份额分别为8.1%、10%、7.5%、7%。
与此同时,智能投影行业市场表现不振。
根据洛图科技(RUNTO)最新发布的《中国智能投影零售市场月度追踪》报告显示,2023年上半年,中国智能投影(不含激光电视)市场销量为279.1万台,同比下降7.3%;销额为53亿元,同比下降15.4%。
可以看到,智能投影行业量额齐跌,或将进入负增长的市场状态。
增量时代过去,坚果投影面临更内卷的存量竞争。一直以来,智能投影市场除了极米科技已经上市常年居于第一的位置,爱普生、峰米、当贝等品牌与坚果投影的市场份额差距不大,互相“咬”得很死。
2021年,坚果投影的市场占有率从上一年的10%下滑至7.5%,排名就被爱普生反超,彼时,爱普生市场占有率由2020年的8%上升为2021年的8.4%。
到2022年国内投影市场的TOP5,除了极米科技继续排名第一之外,其他四个品牌的“较量”相当“胶着”。其中,爱普生和坚果投影同时以7%并列第二,峰米和当贝则都以6%并列第三。
而正当市场竞争加剧,冲刺上市的关键时期,坚果投影迎来了新CEO前华为云 IoT 领域总经理李树森,创始人胡震宇自己却在创业VR新项目。
值得一提的是,早在2018年,陈兴博和季岳林相继离开坚果,彼时就传出坚果投影 “内耗严重”,“高层上演宫斗大戏”的声音。
或许坚果投影内部的问题早已存在,如今内讧浮出了水面。
发布于:北京
相关推荐
高层震荡!估值100亿公司创始人出局
大模型创业300天,成者100亿估值,80%败者出局
大模型创业300天:成者100亿估值,80%败者出局
红极一时的AR公司Magic Leap寻求出售,估值超100亿美元
日本估值超100亿日元的企业增加3成
一面小小镜子,竟然撑起100亿估值
WeWork估值降至28亿美元,创始人诺依曼身家缩水85%
创始人出局,中东快递公司Fetchr避免清盘
估值100亿美金的Notion,比飞书、石墨贵在哪里?
印度酒店创企OYO再融15亿美元:创始人加注 估值百亿
网址: 高层震荡!估值100亿公司创始人出局 http://www.xishuta.cn/newsview90413.html
推荐科技快讯
- 1问界商标转让释放信号:赛力斯 95792
- 2报告:抖音海外版下载量突破1 25736
- 3人类唯一的出路:变成人工智能 25175
- 4人类唯一的出路: 变成人工智 24611
- 5移动办公如何高效?谷歌研究了 24309
- 6华为 nova14深度评测: 13155
- 7滴滴出行被投诉价格操纵,网约 11888
- 82023年起,银行存取款迎来 10774
- 9五一来了,大数据杀熟又想来, 9794
- 10手机中存在一个监听开关,你关 9519
