开城,中国车企自动驾驶最激进的时刻
本文来自微信公众号:晚点LatePost (ID:postlate),作者:贺乾明、窦亚娟,编辑:程曼祺,题图来自:视觉中国
绿灯亮了。不用驾驶员有什么操作,车就自动起步通过路口。前车太慢?那就自动变道超过去。有行人和骑手突然出现?立即减速慢行。前方路口得观察对面来的直行车辆情况,然后找时机左转?基本没什么问题。人只需要在驾驶位上,时刻准备着在系统出现问题时接管就够了。
这不再只是在有限的示范区中行驶的无人驾驶汽车,它现在也出现在广州、深圳、上海、北京等城市的繁华街巷。车企和它们的供应商们,正紧锣密鼓地把这种被称为 “城市 NOA” 的导航辅助驾驶(Navigate on Autopilot)功能推广到更多城市和更多车主。
目标一个比一个激进,以今年内为时限——华为宣布要把城市 NOA 推广到 45 个城市,小鹏是 50 个,理想更是把开城竞争带到三位数:100 个。
一度把重心放在打磨高速 NOA 上的蔚来,现在也调动着上千人的自动驾驶算法团队加班加点跟上同行脚步,计划下半年把城市 NOA 功能推广到数十个城市。为保证这一目标,《晚点 LatePost》了解到,蔚来甚至一度降低了中低端子品牌萤火虫项目的优先级。“高层认为,难以同时开展两个重量级项目。” 一位蔚来人士说。
投身其中的不只小鹏、理想、蔚来或华为等 “新势力”,比亚迪、长城和上汽等车企,也计划今年或明年在部分车型上推出城市 NOA 功能。
“就像你买了一个二三十层的楼房,它是有没有电梯的差别。” 理想汽车 CEO 李想认为:“以后在中高端车市场,如果不能提供城市 NOA,消费者就是买和不买的差别。”
小鹏的近况是一个佐证。G6 上市 1 个月来,超 4 万订单中,选择智能驾驶高配 “Max 版” 的占比高达 70%,超出小鹏多数高管的预期。小鹏城市 NGP(小鹏对 NOA 功能的命名为 NGP)功能前不久在北京开放后,里程渗透率已达 98%。
一场唯恐落后的竞速就此展开。为了实现定下的研发和开城目标,各公司的自动驾驶算法部门现在常常工作到凌晨。因工作强度太大,部分车企的相关团队成员离职率居高不下。
多位自动驾驶从业者说,城市 NOA 功能想大范围推广,还需解决大量技术与工程问题。一位从业者称:“大部分企业还是在吹牛阶段,很难如期交付。”
但这也是车企在竞争中脱颖而出,冲向更大规模的必经之路。至少每个投入其中的车企都相信:率先拿出更好的城市 NOA 体验,是它们留在牌桌,进入下一阶段竞争的关键。
对驾驶员来说,城市 NOA 也是考验,他们必须适应这个需要 “对抗自身惰性” 的新功能:它让人感到省力和放松,但这终究不是真正的无人驾驶,一旦驾驶员过于放松,在 NOA 系统出问题时可能无法及时接管。
大的技术变革对日常生活的改造常常不可阻挡,此时理解变化如何到来就更加重要。

技术路线转换,竞速被拉到相似的起跑线
中国车企开始研发自动驾驶功能并不晚。特斯拉 2013 年开始研发辅助自动驾驶功能 Autopilot。不到两年,小鹏汽车跟进,把 “自动驾驶” 视为智能电动汽车的灵魂。之后更多车企和供应商投入其中。
但中国车企的辅助驾驶功能推广很慢。8 年过去,中国市场的领先者还只能在 30 万公里的高速和部分城市的快速路,以及有限的几个城市中使用高级辅助驾驶(比如 NOA)功能。这些区域大概只占中国所有公共道路的 6%。
而开辟车企自研自动驾驶路线的特斯拉,在起步 8 年时的 2021 年,已在北美测试全场景的 NOA 功能,第二年正式推送。
今年开始,中国公司却一改此前 8 年的慢跑节奏,小鹏、华为和理想等研发进度靠前的公司纷纷亮出数量惊人的城市 NOA 开城目标。
转折起于 2021 年,特斯拉在 AI Day 上详细介绍了自己的自动驾驶 “秘籍”:以 Transformer 为基础的 BEV (Bird's Eye View,鸟瞰视野)感知模型。Transformer 是 Google 在 2017 年提出的模型架构,能规模化地处理大量数据和数据间的关系。它也是现在大语言模型的基础。
在 Transformer 的支持下,BEV 能把多个方向的摄像头、传感器收集到的道路信息(车道线、路沿等)和其他交通参与者的信息(行人、两轮车、汽车等)合成为一个 360 度的鸟瞰图,让自动驾驶系统更全面地了解车辆周围环境——甚至是周围的车接下来大概会怎么开,从而更安全地规划行驶路线和开车。现在,基于这一方案的特斯拉高级辅助驾驶系统 FSD 已有约 40 万用户。

特斯拉在 2021 年 AI Day 上介绍基于 Transformer 的 BEV 感知方案。来源:特斯拉。
特斯拉 BEV 方案吸引各车企跟进的最大优点是,它可以不使用高精地图。
提前采集和使用高精地图,是此前中国车企推广高级辅助驾驶方案时的主流做法。现在中国高速上可用的 NOA 功能大多用到了高精地图。
高精地图比普通导航地图有更多信息:除道路宽度、长度、曲线、斜坡等基本信息外,还有路面标记(车道线等)、交通信号灯、行人道等信息,以及道路与道路如何连接的信息,精度一般达到厘米级别。它能降低算法开发难度,并提供安全冗余,让自动驾驶系统知道前方的道路是上坡还是下坡,是否有弯道,路边是否有建筑物或行人道。
高精地图的缺点则包括采集成本高和更新耗时长、频率低。一位图商人士称,高精地图的每公里采集成本上千元,是普通导航地图的几十倍,更新最快只能达到每季度一次。
这在变化不多的高速路上不是大问题,到了城市道路上却是麻烦。高德地图汽车业务中心总经理江睿告诉《晚点 LatePost》,高德地图采集一些城市道路后发现,“平均一万公里的路,一年过后可能三千公里会有变化。”
可以说,高精地图是过去高级辅助驾驶难以从高速路快速拓展至城市道路的主要原因之一。
而特斯拉的方案给车企卸掉了高精地图这个 “沙袋”,开城速度大幅提升。
当新技术带来全新的加速度,参与竞速赛的各选手被拉到了相似的起跑线。
小鹏、华为之前在广州、上海、深圳等地推出的城市 NOA 功能都基于高精地图。小鹏仅获取高精地图的测绘资质就花了 2.5 亿元。“上海一条小路都要折腾很久,” 余承东今年 4 月说,华为在上海投入一两年,都没采集完城区高精地图。
2022 年下半年,随着特斯拉技术路线得到验证,小鹏、华为都转而研发不依赖高精地图的 BEV 方案,这需要重新写一些算法和训练感知模型。
而较晚开始研发自动驾驶的车企,如理想、比亚迪等,还没有来得及在高精地图方案上投入太多资源。他们把这次技术路线转变视为追赶机会,看准时机,激进扩张。
“一两年之前,在蔚来、小鹏、理想三家里,大家会把理想(自动驾驶能力)排在最后,从今年开始,这种声音慢慢会有一些变化。” 理想汽车智能驾驶副总裁郎咸朋今年说。过去大半年,理想与清华大学的团队合作研发了 BEV 方案,其智能驾驶团队也扩大到了 700 人。
今年 6 月,比亚迪智能驾驶业务负责人韩冰也在一场活动上说:“BEV 是比亚迪在高阶智能驾驶上弯道超车的机会。” 比亚迪现已组建了 3000~4000 人的团队研发辅助驾驶相关软硬件方案。
小鹏自动驾驶副总裁吴新宙强调先行者的经验价值:“如果 ‘有图(高精地图)’ (的方案)都没做过,直接发 ‘无图’,100 个城市我觉得还是有风险的。” 他说小鹏在研发城市 NOA 方案时 “看到了无穷多的坑”,他认为这些坑对手都得再踩一遍。
但不能否认,技术路线变化一定程度上缩小了中国车企在城市 NOA 上因为研发早晚形成的差距,把产品体验、上线时间和开城数量的竞争,压缩到了更紧凑的时间范围内。竞速变得更激烈了。

采数据、囤算力,训练更大的模型
车企想要复刻特斯拉的技术路线,前提是训练出能用的 BEV 模型。这是一个用大数据、大算力,训练更大的模型的过程。根据特斯拉 2022 年公布的信息,使用 BEV + Transformer 的特斯拉 FSD 模型有 10 亿个参数,大概是上一版模型的 10 倍。
“训练数据越多,结果就越好,” 特斯拉 CEO 埃隆·马斯克(Elon Musk)在 7 月财报会上再次谈到数据对自动驾驶系统的影响,“只用一百万个训练样本时,它(模型)几乎无法工作;两百万个,它才稍微有些效果;三百万个时,我们会惊叹,好像看到了一些东西。到了一千万个时,它就变得令人难以置信。”
围绕数据、算力和模型的观点交锋、销量竞争和资源竞赛在车企间拉开。
一位理想智能驾驶部门人士称,理想之所以敢说今年开 100 个城市,就是因为路上的车多,截至今年 6 月底,理想已累计卖出近 40 万辆车,积累了 6 亿公里数据,今年理想的总销量可能达到 36 万辆。比亚迪韩冰阐释自研自动驾驶的机会时,也特意提及 “今年比亚迪预计会累计 6 亿公里的数据”。这相当于理想成立 8 年来积累的里程总和。
但数据量不能只看销量,还要看卖出的车中,有多少具备收集有效数据的能力。上述理想汽车人士强调,比亚迪卖了很多车,但传感器配置不同,能复用的有效数据可能没那么多;而理想在售的 L9、L8 和 L7 三款车型的 “前脸” 设计几乎一样,原因之一就是要确保传感器位置和高度相同,让多车型能收集和共用一套数据。

这需要车企说服用户,提前为摄像头、各种激光雷达和昂贵的计算芯片等硬件买单。
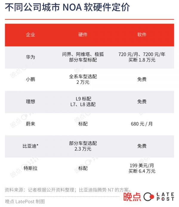
蔚来的方法是全系标配自动驾驶硬件,即使这会拉高总车价,削弱短期的价格竞争力。蔚来 CEO 李斌曾说:“如果后期发现算力不够用,没法补。”
相比自研芯片、不用激光雷达的特斯拉,蔚来成本更高。“特斯拉实现高级辅助驾驶的硬件成本只有 1500 美金,我们这些用双 Orin 芯片的成本基本都在 4000 美金以上。” 李想今年曾说。而蔚来的方案中有四颗 Orin 芯片。
小鹏、理想、比亚迪等车企则通过软件免费,吸引更多人选装配套硬件,尽管它们都组建了数百人,甚至上千人的自动驾驶软件开发团队,但现在暂时不指望像特斯拉那样直接靠软件赚钱。原本软件收费的华为现在也开始降价:今年 6 月,发布支持城市 NOA 的高级辅助驾驶系统 ADS 2.0 两个月后,华为宣布买断价格打五折,从原本的 3.6 万元降到 1.8 万元。

只有数据不够。训练 BEV 模型还是一个庞大的体系工程,关键步骤之一是标注好数据。数据标注质量直接决定了模型质量。
小鹏汽车自动驾驶高级总监刘兰个川(Patrick Liu)在 6 月的一场学术会议上说:“训练 BEV 模型需要数百万个 ‘多摄像头’ 视频的剪辑片段,涉及大约 10 亿个需要标注的对象(车道线、行人、汽车等),按照当下的人工标注效率,大约需要 2000 人标注一年。”
小鹏宣称其标注系统可以在人工标注的基础上提效 4.5 万倍。即使如此,小鹏还是投入了更多人。《晚点 LatePost》了解到,小鹏的数据标注外包团队已扩大到 1000 人,比前几年多了 60%。
数据标注公司也获得了更多生意。数据服务公司倍赛科技今年上半年接到的车企数据标注订单比往年多了 20%,未来打算持续扩张。
车企围绕算力的竞争则很直接:买更多 GPU,建更大的数据中心。
去年 9 月,美国限制英伟达向中国出售高性能 GPU 时,何小鹏发表评论,称此举 “会对所有自动驾驶云端训练带来挑战”,但 “小鹏已经把未来几年的需求提前买回来了。” 他说这话一个月前,小鹏与阿里云宣布在乌兰察布建成数据中心,用了 1600 块英伟达的 A100 芯片,算力达到 600 PFLOPS 。
不到一年后,今年 6 月,理想汽车在一次媒体活动上宣称,其自动驾驶云端算力已经达到了 1200 PFLOPS,是小鹏去年建成的数据中心的两倍。理想也在与字节跳动旗下的火山引擎合作,正在山西新建一个数据中心。
声称 “储备了几年” 芯片的小鹏今年也继续扩张。《晚点 LatePost》了解到,小鹏已在与阿里云讨论,扩大数据中心规模。
开城!开城!
上千人团队加班加点工作,为更长期的竞争储备资源,最后能不能转化为商业成果和竞争力,取决于各公司能多快,在多大范围内,让多少人真正用上城市 NOA 功能。
华为、小鹏、理想给出了一个比一个激进的落地推广计划,这需要它们像互联网公司做到店团购、外卖和打车业务那样一个个开城。
区别在于,互联网公司是派大量地推人员在这些城市拉拢商家和司机入驻平台,而车企需要依靠车和车上的传感器,提前采集仅靠 BEV 模型无法处理好的信息,比如被环岛或者大车严重遮挡的路口的情况,或一些城市中的特殊路况。
这项工作的繁琐和复杂,比地推人员一家家去说服商家入驻平台有过之而无不及。
最早在中国提供城市 NOA 功能的小鹏体会尤多。“北京有一些路,非机动车道比机动车道还宽,(单凭 BEV 感知模型)非常难判断哪个是非机动车道,这是自动驾驶工程师最讨厌的点。” 小鹏吴新宙说。他还提到广州每进一个路基本会有箭头,而北京几乎到路口转弯时才会有:“这对纯视觉方案有挑战,有时候看到(箭头)就太晚了。”
“开城非常重要的,就是得针对这个城市建立一个规则体系,” 吴新宙解释,“它会是一个云端文件,车到这个城市时,会去读文件里的一些东西,学习到特定地方应该怎么行驶。”
从去年到今年,技术变量加上更激烈的竞争,车企追求越来越快的开城速度,开城思路也发生变化。
最早推出城市 NOA 功能的小鹏和华为,过去的做法是组建车队或找图商,提前采集城市公开道路的高精地图信息,然后再测试系统功能。开城快慢常常取决于高精地图的采集情况。小鹏和华为花了一年时间,只在有限的几个城市开放了城市 NOA 功能。
为实现半年开几十城甚至上百城的目标,车企都在探索更有效率的开城方式。今年 6 月,郎咸朋展示了理想汽车不依赖高精地图获取信息的方式——提前采集复杂路口的道路特征信息、训练专门识别红绿灯的模型,帮系统更好地工作。
理想也公布了以 “通勤 NOA” 开城的设想:让理想车主帮助采集上述道路特征信息,形成对 BEV 感知模型的补充,相当于是 “众筹开城”,其大致流程是:
让感兴趣提前试用城市 NOA 的车主设定自己的通勤路线,经过数天来回跑,采集这条路线上的必要信息。
理想的工程师基于车主收集的数据,判断是否足够开启这条路上的 NOA 权限。“较复杂的道路,通常花 1~2 周时间采集数据后,可达到能开通的程度。” 一位理想汽车智能驾驶部门的人士说。
越来越多车主开始采集自己的通勤路线信息,理想城市 NOA 的可用范围随之扩大。

理想会提前采集复杂路口特征,弥补 BEV 模型感知缺陷。图片来自理想汽车。
这种 “开城” 可能不再是过去大家理解的某个城市 “全域开放”,而是指城市 NOA 能在一个城市的核心道路上先跑起来。
“这样效率最高,边际效益也最高。” 一位从事自动驾驶研发的人士说,“抓住 20% 的核心数据比 80% 的长尾更重要,它们是用户高频使用的场景。”
车企为城市 NOA 开城也不只是技术层面的事。一位负责城市 NOA 功能的产品经理说,行业都没有大规模的公测,流程还比较模糊,但可以确定的是:“销售会专门培训,试驾注意事项也会更新,法务、合规等相关团队肯定要介入评估。”
开城,让车企推广城市 NOA 变成了一个包含技术、销售、售后、服务和政府沟通等多重维度的综合竞争。开城的速度和数量,将直接影响用户的使用情况和车企采集数据的规模,而数据规模又会进一步决定车企城市 NOA 的进化速度。在这个关键时间点跑到前面的公司,未来可能越跑越快。
供应商的竞争也变得更激烈了
理想、小鹏、蔚来等车企宣布城市 NOA 开城计划时,高精地图供应商们也跟着抛出开城计划:高德、腾讯要在今年底覆盖 50 个城市,四维图新 6 月宣布已有 120 个城市过审,明年计划覆盖 150 个城市。
图商的产品已不再是车企们视为累赘的高精地图,而是要素更少、更新频次更快的地图,高德称为 HQ Live MAP,腾讯称为 HD Air 轻量级高精数据,四维图新干脆叫它高级辅助驾驶地图。
“汽车感知能力越强,地图作用就越弱,这是毫无疑问的。但是感知再强,汽车想要自动驾驶,还是需要一张地图。” 高德地图汽车业务中心总经理江睿认为,能弥补车辆感知局限、提供全局视角、且能快速更新的动态地图,会是辅助驾驶地图的最终方案。
高德在 2020 年开始研发的 HQ Live MAP,更看重汽车难以仅凭传感器识别好的道路逻辑信息,在城市道路上采集的要素从传统高精地图的 67 个减少到 20 多个,绝对精度也从原来的 50 厘米降低到了 1 米。江睿说,更少的要素、更低的精度,再加上大量物流车等特殊车辆采集的信息,高德可以做到最快每天都更新地图。
四维图新 CMO 孟庆昕认为,车企做辅助驾驶方案最终会比拼 “性价比”,使用信息要素更多的地图,可以降低硬件成本,“不用那么强的传感器”,还能够让车开着更安全,“过路口的时候,有图的方案一定更精准”,而且 “数据怎么管,怎么脱敏,怎么合规也是四维图新的优势”。
城市 NOA 大范围推广时是否有高精地图供应商的身影,现在还难以下定论。“我们还得看一下图商的新产品再来做决定,” 吴新宙说,“我们不希望刚扔掉一副拐杖,又捡起另一副小一点的拐杖。”
高精地图供应商不想被投身城市 NOA 的车企抛下,其他类型的供应商则在想办法尽可能搭上这趟快车。
过去一年,芯片公司地平线联合多家自动驾驶技术供应商发布基于征程 5 芯片的城市 NOA 方案。一位自动驾驶从业者说,为了拿下某车企城市 NOA 订单,地平线甚至会帮该车企优化基于 Orin 芯片的方案。
《晚点 LatePost》了解到,一家自动驾驶供应商为了拿到一家知名公司的城市 NOA 定点,不惜接受一年后就被换掉的可能,它的客户已在多个场合表态会自研。
大疆车载一如既往强调低价,今年 4 月发布了只用 9 颗摄像头和 80 TOPS(特斯拉 FSD 方案 60% 的算力)算力的方案,宣称能在固定城市道路上实现类似城市 NOA 的功能。
自动驾驶供应商 Momenta 则招聘了前不久解散的芯片公司哲库的数位技术骨干,想做软硬一体、更有竞争力的方案。
对于这些方案供应商来说,这场竞速可能更残酷,它们的对手不只有同行,还有想自己掌握自动驾驶核心能力的车企本身。
最不应该竞速的功能
今年 6 月,我们体验了理想汽车的城市 NOA 功能,从望京昆泰酒店出发,到理想汽车顺义研发总部,全程 40 公里,经过 77 个路口,总共开了 90 分钟,平均时速 26 公里——只比北京电瓶车限速高一点。
《晚点 LatePost》了解到,这条路线理想已测试了 1~2 个月,但在我们的体验过程中,理想的工作人员还是接手了两次,避让起步的公交车和货车。在一条沿两条车道线排列了大量锥桶的路段上,理想的辅助自动驾驶系统刹车两次,停了大概 10 多秒,才慢慢开过去。
“我们的逻辑还是稍微保守一些,不会特别激进,所以会设置比较大的安全范围,” 一位理想自动驾驶部门人士说。
之后这一个多月, 我们还体验了小鹏 P7i、蔚来 EC7 上的辅助驾驶功能。小鹏在北京二环上能使用的 NOA 功能,可以用 “狂野” 来形容,变道超车干脆直接,驾驶员甚至来不及反应。
它们宣传中强调已经成熟的能力,比如车道保持、自动巡航,在我们的试用中出现了一些匪夷所思的麻烦:快要通过十字路口时,车辆突然右拐,变成逆行,差点撞上正常行驶的车辆;在公交车道边上,系统突然操纵方向盘向左边变道,逼停后方来车。一旦驾驶员反应不及时,就是一场事故。
即使是测试时间更久、测试里程更长,理论上系统更安全的特斯拉,也会在宣传中强调基于统计和概率的安全性,而忽略了人的惰性:一旦习惯了依赖辅助驾驶系统,人往往会放松警惕。
2013 年,Google 就推出半自动驾驶的系统 AutoPilot ,交给几位长途通勤的员工测试。按要求,这些员工应该在系统工作时紧盯道路、保持警惕,在意外发生时做出反应。但他们很快忘了路况,在时速近 90 公里的车上用电脑、睡觉、化妆。这次测试只持续了几周就停下了,没有恢复,Google 之后全力研发完全无人的驾驶系统。
所谓的半自动驾驶,看上去是汽车自己在开,实际上需要人随时接管,而人们很难持续保持专注。没有耐心的结果,往往是用户轻信车厂的宣传,最终导致恶果。
根据 Tesla Deaths 网站统计,截至 7 月底,全球已有 38 人因为特斯拉辅助驾驶功能死亡。在中国车企推广辅助驾驶功能时,同样出现过致死事故。这些事故中,提供辅助自动驾驶功能的车企很难被追究责任。它们都会事先强调,开启辅助驾驶系统时,驾驶员要为事故负责。
汽车安全直接关系到人们的生命,在交付前需要经过碰撞、制动性能、操控稳定性等大量苛刻的安全验证。一位汽车工程师说,汽车上出现涉及驾驶的改动,比如改量产车上的刹车系统零部件,通常需要一年半的时间做安全验证。
而城市 NOA 作为一种车上软件系统,到底做到什么程度才算安全,目前还缺乏统一标准的约束,其迭代进度大多由车企自己掌握。一位理想智能驾驶部门人士告诉《晚点 LatePost》,他最担心自动驾驶功能推广时出现没法安全处理的极端场景。
“并不是有了技术就可以无限制地开(城)。” 吴新宙说。
城市 NOA 会来,但可能不像车企宣传的那么快,也不应该那么快。
本文来自微信公众号:晚点LatePost (ID:postlate),作者:贺乾明、窦亚娟,编辑:程曼祺
相关推荐
开城,中国车企自动驾驶最激进的时刻
特斯拉最好的Q1,智能化时代前夕中国车企的至暗时刻
中国车企自动驾驶子公司图鉴
欧美车企的艰难时刻:大众日亏22亿或被迫裁员,停工致欧洲110万人受影响
苹果汽车iCar造车版图隐现,传统车企或将迎来“诺基亚时刻”
汽车36人丨曹操出行刘金良:车企做网约车是优势,但不能只卖车
自动驾驶飓风来袭,传统车企上演权力的游戏
从堆料上头到激进减配,自动驾驶为何大变天?
11家企业车企巨头抱团取暖,成立自动驾驶联盟
自动驾驶2020:失落、破冰以及“奇点时刻”
网址: 开城,中国车企自动驾驶最激进的时刻 http://www.xishuta.cn/newsview85630.html
推荐科技快讯
- 1问界商标转让释放信号:赛力斯 95792
- 2报告:抖音海外版下载量突破1 25736
- 3人类唯一的出路:变成人工智能 25175
- 4人类唯一的出路: 变成人工智 24611
- 5移动办公如何高效?谷歌研究了 24309
- 6华为 nova14深度评测: 13155
- 7滴滴出行被投诉价格操纵,网约 11888
- 82023年起,银行存取款迎来 10774
- 9五一来了,大数据杀熟又想来, 9794
- 10手机中存在一个监听开关,你关 9519
