投行再戴“紧箍咒”
本文来自微信公众号:读数一帜 (ID:dushuyizhi007),作者:周楠,编辑:陆玲,头图来自:视觉中国
一票否决,终身追责,开展现场督导……保荐机构再迎监管政策规范,全面注册制时代,当好资本市场“看门人”不易。
7月21日晚间,沪深交易所联合发布《以上市公司质量为导向的保荐机构执业质量评价实施办法(试行)》(下称《办法》),督促保荐机构执业理念加快从“可批性”向“可投性”转变,提升保荐机构执业水平。
《办法》以六章、30条内容明确评价体系构成和指标设定等,重点涉及:对重大违法违规行为“一票否决”。根据保荐机构评价得分,将保荐机构划分为A、B、C三类。评价年度保荐机构因发行人欺诈发行、上市三年内财务造假等重大违法行为被立案的,按“终身追责”原则,评价结果评定为C类。经有关部门认定,保荐机构及其工作人员存在发行上市领域行贿行为的,评价结果也评定为C类。
同时,保荐机构连续三次评价为C类的,原则上对其首发保荐项目全部开展现场督导或按规定开展问题导向现场检查。
“(监管)通过现场督导作为抓手来整治投行质量。”有资深投行人士《财经》记者表示。
南开大学金融发展研究院院长田利辉告诉《财经》记者,该办法的出台,主要考虑为落实市场主体责任,以推动中介机构执业水平的提升,进一步提高上市公司质量,从而保护投资者利益、提升市场信心和促进市场健康发展。
“只保不荐”、保荐的企业上市即“变脸”……全面注册制试点以来,上述情况时有发生,券商投行执业质量也遭拷问。对券商投行而言,一边是持续趋严的监管,一边是接踵而至的罚单。
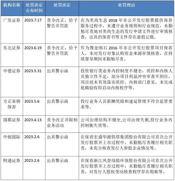
《财经》记者不完全梳理发现,年内至今,广发证券、东北证券等因“踩雷”昔日定增项目吃罚单;中德证券、方正承销保荐因投行内控不健全、投行业务人员薪酬奖励和递延管理不符合监管要求等问题遭罚;国都证券被指存在投行业务内控制衡失效等“多宗罪”,投行业务资质被停六个月。
一、一票否决,终身追责
为适应全面实行注册制改革需要,督促保荐机构强化质量意识,加快从注重“可批性”向注重“可投性”转变,从源头提高上市公司质量,沪深交易所联合发布上述《办法》。
总体看,评价工作有四项特点——突出目标导向,科学设置评价体系;对重大违法违规行为“一票否决”;采取分类监管措施,强化保荐机构约束;设置过渡期安排,便于市场做好充分准备。
重点内容包括,据《办法》,根据保荐机构评价得分,将保荐机构划分为A、B、C三类。为强化对重大违法违规行为惩戒力度,评价年度保荐机构因发行人欺诈发行、上市三年内财务造假等重大违法行为被立案的,按“终身追责”原则,评价结果评定为C类。
此外,经有关部门认定,保荐机构及其工作人员存在发行上市领域行贿行为的,评价结果也评定为C类。
另据《办法》,保荐机构连续三次评价为C类的,原则上对其首发保荐项目全部开展现场督导或按规定开展问题导向现场检查。
对于新规的出台,田利辉认为,以上市公司质量为导向的保荐机构执业质量评价,鼓励保荐机构高度重视和协助提升需保荐公司的公司治理质量、企业运营质量和信息披露质量。保荐机构的执业质量也将根据其对上市公司治理结构的影响程度、对上市公司规范运营的贡献和对于上市公司的信披质量的提升程度来进行评估。
“这一新规更加注重保荐机构对上市公司质量的影响和贡献,旨在落实市场主体责任,通过保荐机构能力和贡献的提升来促进上市公司质量的提高和市场的稳定发展。”他认为。
对于“终身追责”原则,田利辉认为,这意味着市场将对保荐机构及其负责的上市公司实行终身约束,一旦出现违规行为或质量问题,将受到市场的惩罚和制裁。
田利辉预计,《办法》的实施预计将强化保荐机构主体责任,推动拟上市公司和上市公司高质量发展,进而保护投资者利益,提升市场信心,促进市场健康发展。
向前追溯,全面注册制试点以来,针对券商投行的监管政策相继发布。
2022年12月,中证协发布《证券公司投行业务质量评价办法(试行)》,以期提升投行执业质量。评价指标维度包括执业质量评价、内部控制评价和业务管理评价。
二、投行罚单接踵而至
监管新规陆续发布的同时,针对投行的严监管也在持续。
今年4月,“科创板造假上市第一股”*ST紫晶退市宣判,因公司存在欺诈发行、信息披露违法违规等事实,上市前后涉嫌虚增营业收入7.66亿元、利润3.76亿元,且未按规定披露对外担保事宜等,被证监会责令改正,给予警告,并处以3668.52万元罚款,董事长郑穆终身禁入市场,多位公司(时任)高管亦遭罚。
4月21日,中信建投发布公告称,作为*ST紫晶的保荐机构和主承销商,拟设立*ST紫晶事件先行赔付专项基金与申请适用证券期货行政执法当事人承诺制度。
《财经》记者据公开信息不完全梳理,年内至今,东北证券、中银国际、中德证券等多家券商因在保荐项目中未勤勉尽责,或因投行业务存在合规性问题“吃罚单”等。
就在近期,因美尚生态定增旧案,广发证券被罚超千万。
据广发证券7月17日称,公司收到中国证监会《行政处罚事先告知书》,因在为美尚生态2018年非公开发行股票提供保荐服务过程中,未遵守业务规则和行业规范,未勤勉尽责地对美尚生态的发行申请文件进行审慎核查,出具的保荐书等文件存在虚假记载,广发证券被罚没金额共计超千万元。
其中,该机构被没收保荐业务收入和罚款共计188.68万元,没收承销费用和罚款共计833万元。两名签字保荐人被给予警告,并被分别处以25万元罚款。
同样因旧案被罚的还有东北证券。豫金刚石已退市,昔日的定增项目保荐机构东北证券仍难逃追责。
据东北证券6月25日公告,公司收到证监会《行政处罚决定书》,证监会对东北证券在豫金刚石2016年非公开发行股票保荐及持续督导中未勤勉尽责行为进行了立案调查、审理。
经查明,东北证券在持续督导期间未勤勉尽责,公司出具的2016年至2018年度相关持续督导及现场检查报告存在虚假记载。期间公司该项目保荐代表人为于国庆、葛建伟、傅坦、郑克国、张旭东,为直接负责的主管人员。
对上述违法行为,证监会决定对东北证券责令改正,给予警告,没收保荐业务收入188.68万元,并处以566.04万元罚款;对于国庆、葛建伟等5人给予警告,并分别处以5万元到20万元不等的罚款。
豫金刚石曾头顶“人造钻石龙头”光环,于2010年3月登陆创业板,此后在2015年和2016年两次定增,累计募集资金近50亿元。因涉嫌重大财务造假,豫金刚石2022年6月遭摘牌退市,公司及多位高管被证监会处以罚款合计3595万元,实控人被终身禁入市场。
此外,还有部分小券商投行业务资质被停。目前,新三板挂牌券商国都证券多项投行业务正处于整改暂停期。
据北京证监局4月13日披露,国都证券公司治理结构不健全,公司治理失衡,投行业务内控制衡失效,影响公司合规稳健展业,该局决定对国都证券采取责令改正并限制业务活动的行政监管措施。
具体为:在2023年4月12日至2023年10月11日期间,暂停国都证券与股票发行相关的保荐、承销业务,公司债券承销业务,资产证券化业务,非上市公众公司推荐业务。国都证券应在暂停业务期间届满前向北京证监局提交书面整改报告。

(资料来源:《财经》记者据公开信息整理)
本文来自微信公众号:读数一帜 (ID:dushuyizhi007),作者:周楠,编辑:陆玲
相关推荐
投行再戴“紧箍咒”
欧盟数字新法案即将出台,给美科技巨头再施“紧箍咒”
戴珊再创业,淘宝天猫变革进行时
改造淘宝天猫,戴珊再创业
拖欠15亿的戴威再创业:用户狂喷、天猫先急眼了?
民营火箭再添新玩家,「凌空天行」宣布完成源码资本领投数千万人民币天使轮融资
最前线 | 再推一款3500元直发器,戴森还能复制吹风机的传奇吗?
戴森:数码马达技术是核心 累计研发投入超3.5亿英镑
业务锐减,香港外资投行“淡出”?
美国政府服软:口罩想戴就戴吧
网址: 投行再戴“紧箍咒” http://www.xishuta.cn/newsview84393.html
推荐科技快讯
- 1问界商标转让释放信号:赛力斯 95792
- 2报告:抖音海外版下载量突破1 25736
- 3人类唯一的出路:变成人工智能 25175
- 4人类唯一的出路: 变成人工智 24611
- 5移动办公如何高效?谷歌研究了 24309
- 6华为 nova14深度评测: 13155
- 7滴滴出行被投诉价格操纵,网约 11888
- 82023年起,银行存取款迎来 10774
- 9五一来了,大数据杀熟又想来, 9794
- 10手机中存在一个监听开关,你关 9519
