两部门:开展首批“宽带网络 + 健康乡村”应用试点项目申报工作
IT之家 7 月 24 日消息,据工信部官方微博 @工信微报 今日消息,工信部、国家卫健委联合组织开展第一批“宽带网络 + 健康乡村”应用试点项目申报工作,通知已于 7 月 20 日发布。
此次申报工作将围绕远程医疗服务、县域医共体信息化建设、移动乡村巡诊、网络村医助手、网络村医教育培训、网络公共卫生防护等重点方向展开试点,同时鼓励各地、各单位开展一批“宽带网络 + 健康乡村”应用试点项目建设,充分发挥光纤、4G、5G 及移动物联网等宽带网络效能,创新应用人工智能、大数据等新一代信息技术,改造提升乡村地区卫生健康宽带网络基础设施,实现智慧医疗健康设备和应用模式创新。
另据工信部官网公告显示,《通知》鼓励地方政府、医疗卫生机构、企业、高校、科研院所等单位共同参与,以及鼓励基础电信企业加强试点地区千兆光网、5G 网络建设,实现各级医疗卫生机构宽带高速接入,支持当地医疗卫生信息系统建设,推出优惠资费政策。
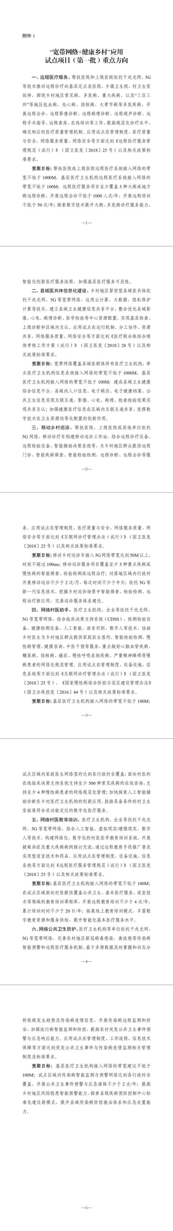
IT之家附“宽带网络 + 健康乡村”应用试点项目(第一批)重点方向详细介绍文件如下图:
▲ 图源工信部 发布于:山东
相关推荐
两部门:开展首批“宽带网络 + 健康乡村”应用试点项目申报工作
钛媒体科股早知道:工信部、教育部组织开展“5G+智慧教育”应用试点项目申报工作;新产品用量提升约80%,滤波器阶段性供不应求
国家八部门:集中开展网络直播行业专项整治行动
钛媒体科股早知道:两部门发文支持开展绿色电力交易;冬奥会红利之下,冰雪消费火热
36氪5G日报0203 | 工信部发文要求不得误导、强迫用户办理或升级5G套餐,5G下载速率最高可达1193Mbps
钛媒体科股早知道:央行:增加6个城市作为数字人民币试点地区;两部门:加快“十四五”时期抽水蓄能项目开发建设
青岛联通轮驳船5G机舱远程监测系统将上线;河北移动携手华为实现5G新通话行业应用首呼 | 36氪5G创新日报0215
【产业互联周报】ASML:仍可向中国销售DUV光刻机;ChatGPT军备竞赛,英伟达有望大赚;英特尔Q4业绩大跌,市值一夜蒸发543亿元;工信部等17部门开展“机器人+”应用行动
华为联合中国移动发布5G+TSN智能仓储物流系统;5G+北斗“智泊南通”系统在江苏崇川区试点上线 | 36氪5G创新日报1013
36碳周报 |蚂蚁集团启动ESG可持续发展战略; 工信部等四部门开展新一轮新能源汽车下乡活动;国际能源署警告全球面临三重能源危机
网址: 两部门:开展首批“宽带网络 + 健康乡村”应用试点项目申报工作 http://www.xishuta.cn/newsview84356.html
推荐科技快讯
- 1问界商标转让释放信号:赛力斯 95792
- 2报告:抖音海外版下载量突破1 25736
- 3人类唯一的出路:变成人工智能 25175
- 4人类唯一的出路: 变成人工智 24611
- 5移动办公如何高效?谷歌研究了 24309
- 6华为 nova14深度评测: 13155
- 7滴滴出行被投诉价格操纵,网约 11888
- 82023年起,银行存取款迎来 10774
- 9五一来了,大数据杀熟又想来, 9794
- 10手机中存在一个监听开关,你关 9519
