电动车烧油,背叛革命了?
本文来自微信公众号:autocarweekly (ID:autocarweekly),作者:嗷嗷胡,题图来源:视觉中国
如今车市吊诡得紧:纯燃油车是末路黄花,每天被销量舆论混合双打;纯电动车亏得哭爹喊娘,蔚来小鹏排着队,举着月销不满万的号码牌。
但如果你卖的是“能烧油的电动车”,可能每天都要忍不住冲着镜子给自己磕头。
一个月销怒破3万辆,迄今为止100%能烧油,另一个半年125万辆,每月销量半数能烧油——理想加比亚迪,基本就是近期低迷市场中绝无仅有的增长亮点。

过期冷笑话一则
这个故事告诉我们,造电动车,还是得“加油”。
首先,尽管从厂商到舆论,对于串联增程混合动力的主流称谓是“增程式电动车/增程电动”,但本胡一贯坚持“增程混动(甚至,增程插混,以区别e-POWER)”才是更合理的称呼。
所谓“电动车”的界定标准,应取“车载能源(是否完全剔除了化石燃料的可能)”,而非“驱动方式(是否完全由电机驱动车轮)”,具体可以参考《“增程”何以成救星》。
同时,这也与将增程一并视为插混的新能源政策相吻合。今天谈及增程、插混,公众傻傻分不清楚,解释起来也颇费口舌,很大程度都是名字造成的混乱。

比亚迪近一年月销量,插混连续10个月高于纯电
风水轮流转,纯电动车备受追捧时,人们质疑其安全性、实用性、是否真的环保;而当“烧油的电动车”将真·电动车挤下了风口,人们又担心新能源革命的胜利果实被“增世凯”窃取了。
电动吹认为这说明了新能源势不可当、纯燃油穷途末路,电动黑觉得这说明了锂电池难堪大用、内燃机还是人间正道。
各取所需嘛,只要想赢,总是能赢麻的。
光看“贼”吃肉,别忘了他挨打
互联网偶尔有记忆,今天翻看2019年前后的相关内容,几乎每一篇哪怕只是莫得感情评述“增程式烧油发电有何用”的文章,下面必能找到“脱裤子放屁”之类拒绝思考仿佛也拒绝阅读的评论。
我不是想说“我们一部分汽车媒体人先看到了未来”什么的狗屁话,我的意思是:不该忽略理想在推广增程之初的难度和潜在风险。
站在今天的视角回头看,当然很容易得出“造增程是钻了政策空子才取得成功”的片面结论,然而“已知未来穿越过去”的事后诸葛亮谁都会。

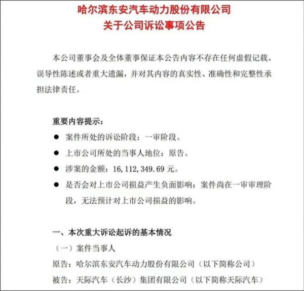
这几天东安动力宣布起诉天际汽车,因为后者拖欠了其1600万元货款。天际在2021年就推出了增程式紧凑SUV,堪称初代“理想平替”,只比理想ONE交付晚了一年半,却并没能让它挺过来。
再看看赛力斯(华为buff加持前)、自游家、岚图,选增程从来不是市场成功的保证。哪怕今天表现还不错的深蓝、哪吒、零跑,也都不是全靠增程走到今天的。
如果说今天纯电们的挑战是“如何尽快扭亏”,那么在2019年之前选择增程所要面对的大套餐:“市场基础完全为零+从头开始做消费者教育+技术原理与人类潜意识相悖(脱裤放屁)”,很难讲孰难孰易。
比如一直广为流传至今深得人心的一种说法:“(增程/插混/混动)只是一个过渡。”
这其实是典型的“正确的废话”:不给出(哪怕是模糊的)时间维度的判断毫无意义。“过渡说”可以万能地用在任何场景:人类终将掌握可控核聚变,那么今天一切能源形式都“只是过渡”。
But SO TM WHAT?会有人因为几百年后人均钢铁侠而轻视今天的飞机火箭发动机吗?如果说消费级便携AR眼镜终将是未来,今天的智能手机作为“过渡”就不值一提了吗?
进一步讲,这又是典型的“将未来趋势与当下消费混为一谈”。“过渡说”不承诺任何具体的时间跨度,只要这个期限不能被保证小于汽车的正常使用寿命,那么对于个体而言“过渡不过渡”意义为零。
回忆一下,第一次听闻“混动是过渡”这类说法,距离今天已经几年了?
换句话讲,即便我们开了天眼得知2030年之后全国只销售纯电动车,这中间的7年也足够你将一辆理想或者比亚迪从“过个减速带都小心翼翼”一直开到“保险杠刮花了不急等哪天被追尾再修”。
所以增程是不是过渡、混动是不是过渡?是又不是。这个问题无需回答因为“是”与“否”都不说明任何问题,是因为问题本身其实就没有意义。哦,除了给某博某乎某某书贡献流量。

今天尚且如此,当年可想而知,现在回头看你也许会拍大腿“造增程不就行了”,但当年新能源造车资质在纯电之外给增程留的“空子”,彼时看来更像是个放在那里的摆设。
在全球畅想美丽零碳新世界的时代塞一台东安三缸机,在全国人民不知何谓内燃机经济工况的时代烧油然后发电,彼时看来这道政策口子更像是旋转门边上的狗洞,而不是今天视角下风景独好的捷径。
“路怎么走,大家自己挑”
增程走到今天确实没有那么容易,但是今天跟着插混一起烧油就有理啦?
与其说增程和插混“窃取了新能源革命的胜利果实”,不如说当初预期“纯电快速实现对燃油车的全面替代”从一开始就是不实际的。
新能源车实用落地已久,但我国新能源车占比提高加速,也不过是2020年以后的事。在2020年之前,新能源车占比用了多年才爬到5%左右,而当年12月便提升到了近10%。
之后大家就很熟悉了,新能源占比只用两年就飙到了30%以上。对于新能源,尤其是纯电动车快速普及替换燃油车,最乐观的时期也是这段时间。
而这段时间的乐观预期,以新势力为主要推动力量,建立在疫情时代流动性高度宽松导致资本成本长期不合理的低廉,以及由此带来的企业估值要素中成长性压倒性地大于盈利能力。
说人话就是乐观预期建立在一大堆创业车企可以无所顾忌地亏本卖车之上。至少仅指那个阶段,倘若资本成本不是那么的低,我们买到的每一辆电动车都本该贵得多。
燃油到纯电转型本应经历的“过渡”实际上被悄然压缩了,而这个过程恰恰本可以是留给各类插电混动发挥的。不是说什么公不公平正不正义,只是完全合乎客观事物的发展规律。
在基础补能设施、补能体验整体上依旧难当大任的今天,插混加速纯燃油受众提前转型的程度,依然是大于插混享受新能源政策而抢走纯电受众的程度。
即便插混增程们从一开始便不被视为新能源车,理想和DM-i们的市场也多半不会属于纯电。新能源烧油在观感上有它离谱的成分在,却是汽车走向清洁化所必要的阶段性过程。
是街上跑着多多少少烧着油但起码车主充了电才能享受完全体的插混,还是平行世界里它们中的大部分只能烧油而只有少数转为纯电,左右手之间总要选一个。
本文来自微信公众号:autocarweekly (ID:autocarweekly),作者:嗷嗷胡
相关推荐
电动车烧油,背叛革命了?
根据电池“摩尔定律”,电动车革命将在未来 2 年启动
罗永浩背叛罗永浩
电动车已Out?美国推出「纯电动飞机」,难道得用超超级快充?
大众电动车来了:传统巨擘反扑中国造车新势力
背叛遭刑诉:如何助推大科技公司扼杀硅谷创新
理想上市,增程式电动车一夜间成了香饽饽?
哈啰的自我革命
电动车不过山海关
电池革命如何定义未来出行?雅迪这场发布会给出答案
网址: 电动车烧油,背叛革命了? http://www.xishuta.cn/newsview81482.html
推荐科技快讯
- 1问界商标转让释放信号:赛力斯 95792
- 2报告:抖音海外版下载量突破1 25736
- 3人类唯一的出路:变成人工智能 25175
- 4人类唯一的出路: 变成人工智 24611
- 5移动办公如何高效?谷歌研究了 24309
- 6华为 nova14深度评测: 13155
- 7滴滴出行被投诉价格操纵,网约 11888
- 82023年起,银行存取款迎来 10774
- 9五一来了,大数据杀熟又想来, 9794
- 10手机中存在一个监听开关,你关 9519
