撤县设区,又收紧了
本文来自微信公众号:国民经略 (ID:guominjinglve),作者:凯风,原文标题:《急刹车!撤县设区,又收紧了》,头图来自:视觉中国
每一个大城市,都有一个“无县城市”的梦想。
过去10多年,全国“消失”了140多个县城,同时多了100多个市辖区。
北上广深、武汉、南京、天津、厦门等10多个城市率先进入“无县”时代。
然而,种种信号表明,撤县(市)设区的风向正在发生变化,越来越多的地市止步于大门之外。
一
撤县(市)设区,突然收紧了。
据澎湃新闻报道,针对网友关于 “江阴市、宜兴市撤市设区”的咨询,江苏省发改委日前回复称,鉴于中央对行政区划调整有明确规定,要求保持总体稳定,我们将积极配合有关部门开展统筹研究工作。

无论是“保持总体稳定”的定调,还是“开展统筹研究”的表述,都意味着至少在短期,撤县设区的可能性不大了。
对于无锡与江阴、宜兴等市未来的发展,江苏发改委进一步表示,“积极培育江阴、宜兴两个副中心城市,加快推动锡澄、锡宜协同发展,实现无锡市域一体化发展”。
这标志着,与地市层面的都市圈一体化一样,市域一体化正在取代“撤县(市)设区”,成为城市内部融合的新模式。
江苏是我国百强县最多的区域。在江苏13太保中,除了南京晋级为“无县城市”,几乎所有地级市都下设县或县级市。

苏锡常都市圈尤为突出。苏州下辖4个县级市,无锡下辖2个县级市,常州下辖1个县级市,均在全国百强县之列,且是领跑者。
单看无锡。根据政府官网信息,无锡下辖梁溪、锡山、惠山、滨湖、新吴5区,及江阴、宜兴2县级市,两大县级市综合实力稳居无锡各大县区前列。
目前,全国共有52个千亿GDP大县(县级市),江阴、宜兴分别位列第2位和第7位。

数据显示,2022年江阴市GDP高达4754.2亿元,放在全国300多个地级市中,能排在第59位,超过中西部地区的众多省会,说是“富可敌市”并不为过。
一旦江阴、宜兴集体撤市设区,从县级市转变成为市辖区,无锡的城区面积、人口规模都将得到大幅提升,不仅有望从普通大城市晋级为特大城市,而且城市将获得巨大的拓展空间。
然而,这些年,江阴等地撤市设区的传闻不绝于耳,但每一次都是只闻楼梯响。
这背后,作为县级市,江阴、宜兴发展并不错,且不说与主城区相距甚远,本身就有了独当一面的能力,经济产业蓬勃发展,是否还需要变成市辖区,本身就存在一定疑问。
如今,在高层政策定调之下,一些经济强县的撤县(市)设区,短期的可能性更小了。
二
事实上,关于“撤县(市)设区”搁浅的消息,并非第一次出现。
去年5月,在人民网领导留言板上,兰州市民政局在解答“榆中撤县设区是不是已经停止了”的网友疑问时表示:“目前从国家层面,撤县设区工作已暂缓”。
榆中县是兰州下辖的县域之一。目前兰州共设有城关、七里河、西固、安宁、红古5个区和永登、榆中、皋兰3个县。

与中心城区毗邻的榆中县,是最有望推进撤县设区的县城。
要知道,就在2021年10月,榆中县有关部门还披露了撤县设区的最新进展:县级层面工作已全部完成。
贵州遵义市的绥阳县、湄潭县也是如此,两地早在2018年就有了撤县设区的动议,但如今仍旧没有成行。
去年7月,遵义市有关部门在回复政协委员提案时表示:2020年6月,省民政厅反馈,我市上报的绥阳、湄潭撤县设区行政区划调整事项已作废件处理不予以退回。按照民政部现行规定,我市撤县设区不符合政策要求。
陕西渭南市蒲城县也是如此。同样在2021年10月,渭南市曾经公开表示,撤县设区已基本完成初级阶段工作。
然而,到了今年3月,面对网友咨询,有关部门再次回复时表示:撤县设区是一项复杂且长期性的工作,需要收集大量数据,多次分析论证并综合考量。现上级部门正对相关资料进行研判,需要一定的过程,研判结果目前尚无法预估。
事实上,不仅榆中、蒲城的撤县设区没了声响,就连一众在十四五规划中高调表示推进撤县设区的省会,似乎也集体消停了。
就在同一年,各地出台的十四五规划中,纷纷表示推进撤县建市设区,积极向着“无县城市”迈进。
从郑州到长沙,从南昌到贵阳,从福州到兰州……几乎每一个试图做大做强省会的地方,都将“撤县设区”作为重要抓手。
这其中,县域最多的当属郑州。目前郑州下设12个行政区划,包括中原区、二七区等6个市辖区,以及荥阳、新郑、中牟等5个县级市、1个县。

其他省会的县域也不在少数。长沙设有1县2县级市,与城市同名的长沙县正是其中之一;南昌下辖3个县,与城市同名的南昌县也是其中之一。
过去一两年,西藏成了唯一的例外。
今年4月,西藏米林、错那县撤县设市获得批复,分别由林芝市、山南市代管。

这是特殊情况,米林、错那都是边境县,战略区位极其重要,对于维护边疆稳定、体现发展成果、对外展示发展层面的意义不容低估。
然而,绝大多数内陆地区的撤县设区(市)都戛然而止,再也没有城市完成突围。
三
为什么那么多城市,都在追求撤县(市)设区?
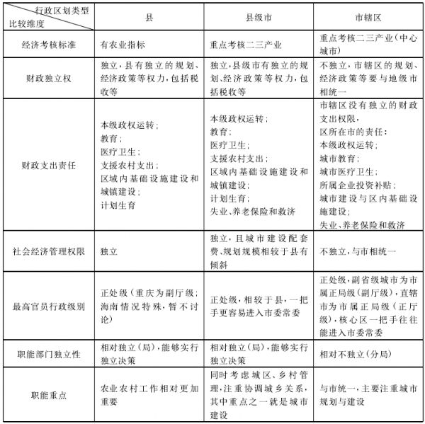
在我国,县域包括了县、县级市和市辖区,三者都是县级行政区划,均受到地级市的管辖和约束。
然而,名号不同,定位、权限和发展模式也存在明显差异。
根据凯风的《中国城市大变局》一书分析,从定位来看,县多以发展农业为主,县级市以二三产业为主,市辖区则作为城区的一部分而存在。
从行政权限来看,县和县级市都是一级政府,在财政、规划上拥有相当大的自主权,而市辖区作为派出机构,财权、事权并不独立。
从城镇化模式来看,市辖区作为城区的一部分,与整个城市的发展融为一体,公共设施更为发达,而县及县级市相对孤立。

所以,正因为县级市更接近于城市,所以县城都不乏升格为县级市的冲动,这正是“撤县设市”广为推崇的原因所在。
同样,撤县(市)设区,能扩大地级市的城区规模,做大城区发展空间,将更多区域纳入城区一体化发展的范畴,易于提升城市能级。
要知道,作为全国最强地级市的苏州,虽然坐拥千万人口,但连特大城市都不是。原因就是大量县级市的存在,摊薄了城区人口,导致苏州迟迟难以升级。(参阅《105座大城市名单首次公布,谁晋级了?》)
与苏州一样的,还有宁波、无锡、泉州等地。
泉州更为典型,这是全国唯一一个未能开通地铁的万亿级城市,原因是卡在了市区人口上。
泉州虽然全市人口超过800万,但强县弱市的存在,导致泉州只有4个市辖区,而县级市和县多达8个。
摊薄了城区和市区人口规模,导致城市能级迟迟难以提升,连建设地铁都成了奢望。(参阅《纷纷被砍!地铁建设,突然降速了》)
当然,不是每一个县都希望变成市辖区,背后充斥着方方面面的博弈。
这在“强县弱市”的格局体现得尤为明显。从县或县级市到市辖区,意味着经济社会管理权限被削弱,而财政也要更多交由市级层面支配,这对于强县来说未必是双赢。
不过,这种场景并不多见,绝大多数的县城,无不把变成市辖区作为追求。
毕竟,从县级到市辖区,意味着相关县域更进一步融入城市,享受到城区教育、医疗、交通等公共设施的辐射,整个城市的界面也有望得到升级。
四
撤县(市)设区,收紧力度有多大?
江苏发改委在回复无锡有关撤市设区问题时,提及了高层规定,要求行政区划保持稳定。
这里的高层规定,主要来自2022年6月深改会会议的定调:“要坚持行政区划保持总体稳定,做到非必要的不调、拿不准的不动、时机条件不成熟的不改。”
不只如此,在最近两年的各类官方文件中,对撤县设区的态度也发生了明显变化,且有逐步收紧之势。
2021年,国家发改委首提“慎重撤县设区”,到了2022年初,这一表述升格为“慎重从严把握撤县(市)改区,严控省会城市规模扩张”。
这还没完。在2022年5月发布的《关于推进以县城为重要载体的城镇化建设的意见》中,进一步明确“严格控制撤县建市设区”。
可见,从“慎重”到“慎重从严”再到“严格控制”,标志着撤县建市设区的空间所剩无几,一众城市错失了最好的扩容时机。
与严控撤县设区同步而来的,还有城市合并浪潮的突然消停。
过去几年,舆论场中甚嚣尘上的西安合并咸阳、武汉合并鄂州、郑州合并开封,太原合并晋中、宁波合并舟山、深圳合并莞惠、汕揭潮合并的传闻,如今都已悄然淡去。(参阅《这些省会的扩容合并梦,彻底没戏了?》)
一般而言,社会各界将城市合并视为外延式扩容,而撤县建市设区则被视为内涵式扩容。如今,无论是向外扩张还是内部升级,都不可行了。
五
撤县(市)设区,为何突然收紧了?
一个原因,靠“摊大饼”模式带来的城市扩张,往往“大而不强”,反而带来一系列问题。
一如合并周边地市,固然能迅速创造一个“巨无霸”省会,将城市送进万亿俱乐部和千万人口大市,但合并能否发挥“1+1>2”的效应,显然是存疑的。
撤县设区也是如此。将县域变成市辖区,固然能够快速做大城区规模,但县域与城区能否融为一体,经济社会联系能否增强,“假性城市化”只会导致城乡两极分化进一步加剧。
另一个原因是,前几年的超预期事件,暴露出大城市的治理短板,而人口和资源过度集中,未必有利于均衡发展。
过大的人口规模、超高的人口密度、频繁的人口流动,导致大城市难以有效应付诸如疫情等意外事件的冲击。
此外,大城市“赢者通吃”的虹吸效应愈发突出,再过度发展大城市,不利于均衡发展。
全国人口大盘已经见顶,抢人大战早已从来者有份变成了零和博弈,而区域之间的城市竞争愈发白热化,超大特大再继续扩张,留给中小城市的空间所剩无几。
当然,严控撤县设区的背后,还不无做大县域,培育新的经济增长极的考虑。
在全国,共有106个大城市,但县城却有1800多个,这些县城集聚了6成以上的户籍人口,创造了近40%的GDP总量,在扩大内需的新时代背景下可谓举足轻重。
当然,撤县(市)设区并非完全失去了可能,一些城镇化迅猛发展的地方,县域早已不适应现代化发展的需要。
正如《人民日报》两年前刊发的《正确认识撤县设区》一文所建议的:
1. 管辖范围偏小、人口集聚不足或经济总量不大的省会城市,需要积极推进一些城镇化水平较高的县改为区;
2. 那些省会城市的人口与经济活动高度集聚的省份,需要着重培育非省会次级中心,以完善区域城市等级体系,其撤县设区的重点应该放在次级中心,不宜通过撤县设区继续扩大省会城市规模。
3. 鼓励在重点都市圈和城市群通过撤县设区培育中心城市和副中心。
未来政策是否还会继续调整,撤县设区何去何从,我们拭目以待。
本文来自微信公众号:国民经略 (ID:guominjinglve),作者:凯风
相关推荐
撤县设区,又收紧了
“镇级市”来了,全国又多了一批城市?
中国,又多了3个“跨市”地铁城市
不动声色之间,西藏进行了一次区划调整
2021年变局:IPO收紧了?
“省直管县”财政体制改革有利于打赢蓝天保卫战吗?
“国考”,县医院的“内卷时代”
人最可“靠”:一个中国内陆县的双创之路
字节跳动商业化团队迎撤城裁员「寒潮」
遭遇当地反对 亚马逊或取消在纽约设立新总部
网址: 撤县设区,又收紧了 http://www.xishuta.cn/newsview81347.html
推荐科技快讯
- 1问界商标转让释放信号:赛力斯 95792
- 2报告:抖音海外版下载量突破1 25736
- 3人类唯一的出路:变成人工智能 25175
- 4人类唯一的出路: 变成人工智 24611
- 5移动办公如何高效?谷歌研究了 24309
- 6华为 nova14深度评测: 13155
- 7滴滴出行被投诉价格操纵,网约 11888
- 82023年起,银行存取款迎来 10774
- 9五一来了,大数据杀熟又想来, 9794
- 10手机中存在一个监听开关,你关 9519
