A股又现天价离婚,女方分走价值34亿元股权
本文来自微信公众号:e公司 (ID:lianhuacaijing),作者:证券时报 梅双,头图来自:视觉中国
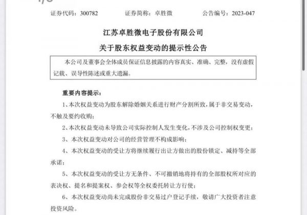
A股再添一例天价离婚案。6月20日晚间,卓胜微(300782)公告,公司近日收到实控人之一TANG ZHUANG(唐壮)先生的通知,其与YI GEBING(易戈兵)女士已解除婚姻关系,唐壮将其所持6.14%股权转让给易戈兵。

按照公司最新股价计算,这笔“分手费”对应公司市值超过34亿元。在获得“分手费”的同时,女方放弃除财产性权利之外的其他权利,如表决权等,依旧是唐壮行使。卓胜微称,该事项不会导致公司实控人发生变化,不涉及公司控制权变更。
女方分走价值34亿元股权
据披露,唐壮与易戈兵已解除婚姻关系,并就离婚财产分割事宜做出相关安排。卓胜微股东许志翰、冯晨晖、唐壮是一致行动人,共同控制公司33.36%的表决权,为公司实际控制人。本次权益变动前,唐壮原持有公司无限售条件流通股份4091.93万股,占公司总股本的7.67%,而易戈兵未持有公司股份。
据唐壮与易戈兵签订的《离婚财产分割协议》,唐壮将其持有的公司3275.75万股股份转让给易戈兵。本次权益变动后,唐壮持有公司股份816.18万股,持股比例下降至1.53%,不再是公司持股5%以上股东;易戈兵持有公司股份3275.75万股,持股比例为6.14%,是公司持股5%以上股东。

也就说是,唐壮将其原持股比例的80.05%转让给易戈兵,按照卓胜微6月20日收盘价104.12元/股计算,易戈兵将分割到手的股票对应市值约为34.11亿元。
卓胜微2022年年报显示,唐壮1973年出生,美国籍,北京大学物理学专业学士,美国伊利诺伊大学香槟分校电子工程专业硕士、博士研究生。2006年7月至2012年8月任卓胜微电子(上海)有限公司工程副总裁。2012年8月至今任公司副总经理,2016年10月至今任公司董事。
男方仍是公司实控人之一
尽管能拿走价值不菲的股权,但女方似乎无意参与公司管理。双方在6月17日签署了《表决权委托及一致行动协议》,易戈兵将3275.75万股股份对应的全部表决权、提名和提案权、参会权、监督建议权,以及除收益权和股份转让权等财产性权利之外的其他权利全权委托给唐壮行使。
这意味着,离婚后,唐壮的持股比例有变化,但是表决权未变,实际控制人的身份未变,实际控制人的共同表决权仍为33.36%。
卓胜微在公告中也表示,该事项将导致公司股东权益发生变动,但不会导致公司实控人发生变化,不涉及公司控制权变更。
另外,根据双方约定,易戈兵每年可出售的股份数量不得超过本次受让股份总数量的10%,另承诺在唐壮担任公司董事、高级管理人员期间其每年转让的股份不得超过所持有公司股份总数的25%,双方确认在满足该限定条件且合法、合规的情况下,经唐壮授权同意,易戈兵可不受限于每年出售的股份数量不得超过本次受让股份数量10%的约定。
一季度净利润下滑
资料显示,卓胜微成立于2012年8月,于2019年6月在深交所创业板上市。公司专注于射频集成电路领域的研究、开发、生产与销售,主要向市场提供射频开关、射频低噪声放大器、射频滤波器、射频功率放大器等射频前端分立器件及各类模组产品解决方案,同时公司还对外提供低功耗蓝牙微控制器芯片。
据卓胜微官网介绍,公司射频前端分立器件和射频模组产品主要应用于智能手机等移动智能终端产品,客户覆盖全球主要安卓手机厂商,同时还可应用于智能穿戴、通信基站、汽车电子、蓝牙耳机、VR/AR设备及网通组网设备等需要无线连接的领域。
财务数据方面,卓胜微2022年度实现营业收入36.77亿元,同比下降20.63%,净利润10.69亿元,同比下降49.92%。今年一季度,卓胜微营业收入为7.12亿元,同比减少46.50%。净利润为1.16亿元,同比减少74.64%。
对于业绩的下滑,卓胜微管理层在业绩说明会上表示,受到宏观经济下滑等多方面因素的影响,作为公司主要下游应用的手机行业市场需求疲软,公司业绩受到一定影响。
“面对变化,公司仍坚定围绕着建立全球领先的射频领域技术平台战略目标持续发力。”卓胜微管理层称,截至2022 年末,公司自建产线进展顺利,其中集成自产的高性能滤波器的 DiFEM、L-DiFEM、GPS 模组等产品已通过品牌客户稽核,并已开始逐步量产交付;自产的 IPD 滤波器产品也已完成工艺通线进入小批量生产阶段。
A股天价离婚屡见不鲜
今年以来,A股天价离婚案例并不鲜见。彤程新材今年5月曾公告,收到实控人Zhang Ning女士与Liu Dong Sheng先生的通知,二人经法院调解后离婚。双方通过直接、间接等方式持有的上市公司全部股权及收益均归Zhang Ning所有。交易完成后,彤程新材的实控人变为Zhang Ning一人。本次实控人变更所涉及的股份占公司总股本的64.66%,据测算,这桩离婚案涉及金额超130亿元。
科信技术也因公司股东曾宪琦离婚财产分割,披露简式权益变动报告书。根据法院出具的《民事调解书》,曾宪琦将其持有的上市公司540万股股份分割至李思禹名下。离婚前,曾宪琦持有上市公司股份1073.65万股,占总股本的5.16%,为公司持股5%以上股东;李思禹未持有公司股份。
4月份,三六零发布公告称,周鸿祎与妻子胡欢经友好协商,已办理解除婚姻关系手续。周鸿祎拟将其直接持有的三六零4.47亿股股份(约占公司总股份的6.25%)分割至胡欢名下。
目前,周鸿祎与前妻离婚股份过户完成。6月6日晚,三六零公告于近日收到通知,公司实际控制人周鸿祎已完成向胡欢转让其持有的公司股份共计约4.47亿股,约占公司总股份的6.25%。这部分股份转让已在中国证券登记结算有限责任公司上海分公司完成过户登记手续,并取得《过户登记确认书》。
本文来自微信公众号:e公司 (ID:lianhuacaijing),作者:证券时报 梅双
相关推荐
A股又现天价离婚,女方分走价值34亿元股权
翟欣欣案后,我们请离婚律师来算算婚姻里的“账”
比尔盖茨天价离婚始末
大佬的离婚经济学
真离婚还是真套现?揭秘90亿天价离婚内幕
硅谷不相信爱情
应莹的技术性“救夫”
“离婚”引发的战争
徐翔来了,A股绿了
我在深圳跟拍离婚:“记录人生中同等重要的一天”
网址: A股又现天价离婚,女方分走价值34亿元股权 http://www.xishuta.cn/newsview79631.html
推荐科技快讯
- 1问界商标转让释放信号:赛力斯 95792
- 2报告:抖音海外版下载量突破1 25736
- 3人类唯一的出路:变成人工智能 25175
- 4人类唯一的出路: 变成人工智 24611
- 5移动办公如何高效?谷歌研究了 24309
- 6华为 nova14深度评测: 13155
- 7滴滴出行被投诉价格操纵,网约 11888
- 82023年起,银行存取款迎来 10774
- 9五一来了,大数据杀熟又想来, 9794
- 10手机中存在一个监听开关,你关 9519
