每日优鲜 CGO 杨毓杰:增长三板斧撬动企业快速爆发
编者按:本文来自微信公众号“GrowingIO”,36氪经授权发布。
本文根据 7 月 18 日每日优鲜首席增长官杨毓杰在 GrowingIO 增长社群的分享整理:
大家好,我是每日优鲜的首席增长官杨毓杰,很高兴今天能够和 GrowingIO 的朋友们分享我对增长的看法。
在加入每日优鲜之前,我在几家国内外的企业负责过增长:
在 Facebook 的时候,我负责即时聊天应用“ Messenger ”的用户增长,月活从 1 亿增长到 5 亿;
在 Uber 期间,负责 Uber 中国的司机增长,当时在中国订单量从每周 50 万增长到了 2000 万;
在摩拜期间,我负责摩拜的产品和增长,订单从每天 50 万增长到 3000 万,用户从几百万增长到 2 亿。
我加入每日优鲜三个月之后,每日优鲜小程序的周活跃大概增长了 4 倍之多,在春节之后 APP 的周活跃也有明显的反弹。这些快速的变化,得益于一些经过多年实战所总结下来的增长的方法论,同时配合用户的需求,以及现在市场上的一些大的机会。希望通过这次分享,和平日工作在增长一线的朋友一起探讨增长的方法论,帮助大家更深刻地了解增长是什么,如何打磨增长的功底和武器,让增长能够为团队和企业的业务赋能。
1. 理解增长
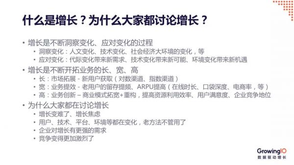
首先,我们探讨一下什么是增长?大家为什么都在聊增长?
增长,实际上是不断洞察变化和应对变化的过程。人文、技术、社会环境等等,万物时刻在发生变化,这些变化会给我们的生活带来不便,同时也会给企业带来很多的机会,学会如何应对这些变化,其实就是增长的机会点了。例如,代际变化带来很多新的需求,技术变化带来很多新的可能性,大环境的变化也带来了各个方面的机遇。
增长,也是在拓宽一个企业的长宽高。
“长”是市场的边际,比如你服务多少用户;“宽”是你整个业务的效率,例如用户的留存、用户的频次、ARPU( Average Revenue Per User,每用户平均收入)、用户在线时长、口袋深度等等,每个企业是不一样的;“高”是业务的创新,你是否能够挖掘企业的核心竞争力,并且围绕核心竞争力不断创造出更多的业态、更多的可能性。
其次,之所以大家都在讨论增长,我认为主要是因为增长变得很难。
一方面,用户、技术、平台环境变化的速度越来越快,一些老方法很快就不管用了;另一方面,企业在这个经济放缓的阶段,对增长有了更强的诉求,市场竞争在变得越来越激烈,所以大家都有一种“增长焦虑”。
再者,谈到增长,很多人的第一反应是怎样采买流量、怎样投广告、怎样拉新,这样一些非常具体执行的想法。但是环境始终在变,如果只是关注执行方法,我觉得增长是很难长久的,因此需要通过总结方法论,找到一些可以复制的方法,才能够持续地给企业带来增长的机会。
然而我认为,比增长的方法更重要的,是增长的思维。
增长的思维是什么呢?我觉得是充分理解一个业务的商业模式,例如成本结构、战略上的生穴和死穴,同时能够找到在当前业务阶段增长的大因子是什么。下面跟大家讨论三个大因子,也可以说是三板斧。
2. 第一板斧:市场拓展
如何进行市场拓展,我们可以拆解成为两件事儿:
一个叫做渠道的纵深,即如何在现有获客渠道上更好地提高拉新的效率;第二个是渠道的拓展,也就是在我们使用现有渠道的同时,如何去找到未来新流量的红利,从而重构我们的流量结构,保证我们的拉新是可持续发展的。
2.1 渠道的纵深市场拓展的核心,也就是渠道的纵深,要抓住三个要素:人,素材和场景,即人的精准细分,素材的千人千面,以及场景匹配用户的习惯、喜好和需求,来提高最后的流量的转化率。
简单举一个例子。现在线上采买流量的成本越来越高,因此对广告投放的 ROI 有了更严格的要求,前段时间我们在每日优鲜的投放上做了几个动作,一个月之内就把广告投放的 ROI 提高了一倍,具体是怎么做到的呢?
人
在人群侧,我们使用了广告技术更精准的人群包,在目标用户中选到可能对生鲜最有热情的一群人,最后描绘出来的画像大概是 25 岁到 40 岁左右的女性,她们可能习惯性地使用一些美食菜谱类的 APP ,那我们就对这些用户进行非常精准的定向广告。
素材
素材层面,我们会用非常低廉的价格不断放出水果、蔬菜等爆款产品,也会在抖音侧投放美食、菜谱类的视频。对这些素材不断进行 a/b 测试,找到用户反馈最好的素材,然后在这些素材和广告计划上加大投入。
场景
场景上,我们把很多落地的场景从 APP 下载,转到了小程序直接购买,并在小程序上做了一个“一元购首单红包”的场景,这大大提高了我们从流量渠道上所采买的用户流量,在我们 APP 场景和小程序场景上的转化率。
2.2 渠道的拓展
渠道拓展最重要的是重构你的流量结构。
每一个流量平台都会经历它的春夏秋冬,我们希望在一个渠道的春天布局,获得流量的红利,夏天加大投入,秋天做最后一波收割,在冬天我们会放弃掉这个渠道。同时,我们也希望在这整个过程中会不断有第二曲线和第三曲线出现。
现在市场上流量渠道基本分为几下面的几大类:
APP 下载
微信小程序
自媒体:双微一抖的流量池的建立和运营
新媒体:快手、小红书、火山视频等等
一些新的路径:地推、群裂变、小程序运营、关注公众号拉群等
其他小程序
这些都有可能成为流量入口。比如最近我了解到 QQ 推小程序,有些大学生两天做了一个小程序,很快就能上手,并且把 DAU 做到了 100 万。所以我们要根据业务的具体情况,来选择可能跟你的场景和能力匹配的流量入口。
拿每日优鲜来说,每日优鲜的 APP 下载和使用是最大的流量入口,但是这两年小程序是一个巨大的风口,而且据说今年可能一共会产生近 1 万亿的零售 GMV( Gross Merchandise Volume,网站成交金额 )。所以即使小程序已经很火了,但我们觉得它还是处在春天和夏天的阶段,因此做了几个动作去重构我们新客,包括每天 DAU 的流量结构。
例如,针对小程序去特殊选品,做小程序的专属优惠,围绕小程序去做社交裂变,如攒零钱、订单、提现、瓜分仙币等,很快小程序的流量就占到我们每天 DAU 的一半以上,现在相比四个月以前,流量已经翻了 4 倍。
小程序这些并不是传统渠道,我们要花很多时间思考:市场上这个渠道上还有哪些用户的需求没有被满足?如何制作出符合用户兴趣、能裂变、使用熟人关系分享的场景?围绕这些场景,是否有已经建成了的流量渠道?如果有,那就继续耕耘和运营,如果没有的话就要创造它。
举个例子,小程序刚上线的时候,并不支持常规的二维码扫入,当时我在摩拜负责产品和增长,就找到微信开屏的负责人,和小程序的团队一起开发了这种小程序,来支持常规二维码扫码的功能。
这个功能完成之后,当时一段时间内摩拜单车的流量占整个小程序的八成,后来很快其他的开发者陆续涌入,现在小程序已经成为一个流量非常大的入口。
3. 第二板斧:业务提效
第二板斧,我认为是业务提效,也就是开源节流。
3.1 开源开源,是基于现有流量产生更多的效益。
首先,要确认你负责的业务或企业的商业模式是什么。比如说每日优鲜作为电商,北极星目标是实收,实收就等于:
每天的流量 × 转化率 × 每个流量所产生的 ARPU
围绕实收建立了模型后,再思考如何在这个高速增长的阶段去提升每天的到访用户,如何提高整个交易过程中的转化率,如何提高每一个用户在我们平台上所支付的实收费用。
每日优鲜通过算法重新进行了品类管理,具体的做法是:对水果、蔬菜这类生鲜爆款进行了更多曝光,然后我们做了智能定价、智能补贴,帮助用户养成常来每日优鲜购买生鲜食材的习惯,从而提高用户的复购和转化率;同时,我们也通过搭配更高价值的商品,比如说买饺子可以搭配醋,买鱼可以搭配其他佐料,来提高用户的 ARPU 。
对于专门做商品流通的零售企业来说,会员是一个很好的锁销方法,去提高用户对平台的忠诚度,让用户把更多的预算和口袋深度给到平台,所以说我们在会员上也很下了很大功夫。
3.2 节流
节流同样也要考虑公司的商业模式。比如每日优鲜、摩拜、Uber 都是强供需关系的商业模式,因此最重要的因子就是更好地撮合供需关系。
对这样的模式进行节流,我们要考虑如何去平衡供需、如何提高补贴效率,思考我们的商业模式是网络效应、规模经济,还是范围经济,因为不同经济模型补贴的 ROI 是不一样的,以及补贴对这个业务的长期影响是什么样的。
我拿摩拜举例,摩拜本质上是一个资产管理公司,赚钱的方式不是靠押金,而是通过单车被人使用来不断产生经济效益,是一块钱、一块钱赚回来的。
摩拜单车实际上是一个“规模不经济”的商业模式,有了更多单车之后的运营成本并没有下降,越来越多的单车反而会造成每个单车的使用效率下降,并且不一定会给用户产生更多的价值,所以它是没有网络效应的。
因此,对单车做补贴最重要的是这一资产的周转率,我们要把很多的补贴给到如何提高每个单车资产的周转率上面来,这其中最大的因子就是地理围栏里单车的密度和订单的密度,以及在维修单车过程中,如何提高维修工人和搬运工人的效率。
最后,我们把补贴和红包车的场景结合在一起,也就是把补贴给到一个普通用户,让他把这个需要做运力调度的单车骑到我们指定的地理围栏中,从中获得一定的补贴,就相当于我们把单车调度这个问题中包给用户了。
4. 第三板斧:业务创新
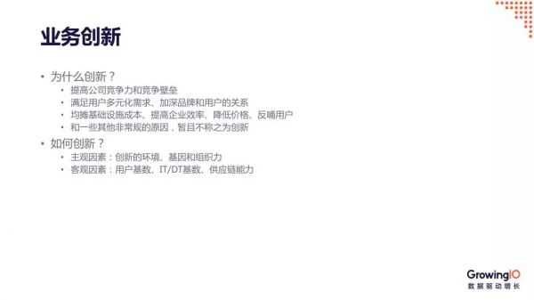
业务创新,我觉得是增长最重要的部分,也是最难的部分。业务创新实际上是给企业的增长寻找第二曲线,这里面没有特别多套路,我只能跟大家分享一下我的一些思考。
业务的增长为什么需要创新?原因在于,创新能够不断提高一个公司的竞争壁垒。通过创新品类可以满足用户的更多需求,加深品牌跟更多用户的交易关系,同时很多创新可以给你带来基础设施成本的摊销,提高你的运营效率。
业务创新虽然没有套路,但是有一些大的影响因子:
主观因素:你的企业是否在一个创新的环境中;公司是否具有创新的基因;老板是否愿意给创新提供一个相对独立的环境和灵活的空间;公司是否有很强的组织力,来快速调动创新的资源,等等。
客观因素:企业本身的用户基数;技术储备,比如数据技术,技术工程师本身的能力;工作量的能力,等等。
下面举几个例子。
大家都知道 Uber 在海外是有送餐业务的,现在送餐业务的增速已经超过了传统的打车业务,但是大家很可能不知道,Uber 送餐最开始只是一个试验。
当时纽约的城市经理想通过 Uber 送餐来做一些营销活动,所以做了一个很简单的功能就上线了,后来才发现很多用户对此有非常强烈的需求,而美国也没有美团外卖、饿了么这种公司,Uber 外卖就一下子做起来了。
每日优鲜去年也独立孵化了一家公司,叫做「每日一淘」,主要利用每日优鲜的生鲜供应链,通过社交裂变的方式,为三到五线城市用户提供生鲜服务。去年上线后,5 到 6 个月业绩成长了 80 倍,负责这一个业务的也是跟主营业务完全独立的另一个团队。
最近的每日优鲜也试水了咖啡外卖,复用了我们很多前置仓,用它平摊了很多前置仓的成本,提高运营效率。通过平摊前置仓的成本,整个生鲜产品的价格就可以做到更便宜,最终省下来的钱会返补给了用户。所以用户非常喜欢这些价格实惠的商品,以及送货上门的服务。
5. 总结
最后简单总结一下,大家听完今天的分享可以带走三句话:
5.1 增长是一种思维熟能生巧,思维建立的过程本身就是一种思考和解决问题的方法,而这种方法很难通过快速的学习来掌握,需要在不同的行业,不同的场景去应用和训练。
5.2 增长需要不断的创新,应对变化和机遇
增长并没有一种可以放之四海而皆知的套路,没有人可以按照书本上的知识就把增长做起来,应用的时候需要我们自己进行许多的微创新,才能够给自己的企业和产品不断带来增长力。
5.3 增长没有捷径
经常做增长的人,需要直面许多“老大难”的问题。很多人都在讨论和研究“增长黑客”,觉得有神奇的魔术、很多的捷径。但是很诚实地跟大家讲,我不认为增长是有捷径的。因为增长最核心的环节永远是要面对那些最困难的、老大难问题,解决那些阻碍了给我们给用户提供更好服务、更多价值的事情,所以最终还是要回归到事情的本质上来。
例如,每日优先就是要解决增长问题的,本质就是如何让产品变得更新鲜、送的更快、价格更便宜。这些事情是没有捷径可以走的。
不过大家也别灰心,最后再额外送给大家一句话:增长的机会永远都在。现在我们有增长焦虑,可能是因为担心以后不再增长了,未来每一年都会更难,但我不是这样认为的。我们看到很多 C 端产品在不断迭代,迭代背后大的驱动力实际上是代际的变化。
也就是说,人会不断地生老病死,市场上有消费力的人群假如是 18~65 岁这样一个年龄范围,每年都会有人从这个范围走出去和走进来,所以说市场上每年都有未满足的需求产生,每年都会有很多新的增长点,新的增长机会、创业机会和业务创新机会。
我们要相信,当我们做了正确的事情,正确的结果就一定会到来。增长永无止境,旅程就是收获。
相关推荐
每日优鲜 CGO 杨毓杰:增长三板斧撬动企业快速爆发
观察+ | 腾讯的“全触点零售”是什么?每日优鲜这样回答
每日优鲜:我们已经全面盈利
每日优鲜新增被执行人信息,执行标的超15万
每日优鲜孙原:成为那1%在赚钱的生鲜公司
徐正奔跑的烦恼:巨头卖菜夹缝中的每日优鲜
每日优鲜与腾讯智慧零售战略合作 打造千亿规模平台
刚刚“吃亏”的美团点评又要与每日优鲜、叮咚买菜硬碰硬?
打造“墨西哥版每日优鲜”,在线超市「Jüsto」获 1200 万美元融资
种子轮一千万美元,“墨西哥版每日优鲜”Jüsto“杀入”线上食品杂货市场
网址: 每日优鲜 CGO 杨毓杰:增长三板斧撬动企业快速爆发 http://www.xishuta.cn/newsview7913.html
推荐科技快讯
- 1问界商标转让释放信号:赛力斯 95792
- 2报告:抖音海外版下载量突破1 25736
- 3人类唯一的出路:变成人工智能 25175
- 4人类唯一的出路: 变成人工智 24611
- 5移动办公如何高效?谷歌研究了 24309
- 6华为 nova14深度评测: 13155
- 7滴滴出行被投诉价格操纵,网约 11888
- 82023年起,银行存取款迎来 10774
- 9五一来了,大数据杀熟又想来, 9794
- 10手机中存在一个监听开关,你关 9519
