新能源汽车补能的终局猜想
本文来自微信公众号:电动汽车观察家 (ID:evobserver),特约作者:黄春华,编辑:邱锴俊,题图来自:视觉中国
充电派:充电才是最便利、最经济,对电网最友好的方案;
换电派:换电是赶上燃油车补能体验的唯一方案;
分布派:依靠无处不在的充电网点,将充电需求分解到人民战争的汪洋大海中;
集中派:集中式大型补能网点,高效率,易调度,好储能……
关于新能源汽车的补能,各有各的主张,各有各的道理。
我大胆猜想一下新能源汽车补能的终局:新能源汽车补能方式应该多种多样,网点布置要远近皆有,商业模式要创新衍发,参与环节要协同减碳。
一言蔽之,我们需要建设新能源汽车补能服务生态,而用户最终的“体验落点”是新能源补能综合服务站。
为什么?请听我慢慢道来。
汽车电动化大势已成
新能源汽车占比超50%成为今年4月上海国际车展最大亮点。这是疫情三年后国内规模最大的A+级车展。
本次车展主题是“拥抱汽车行业新时代”,国内外知名车企携各式新款车型1500余款亮相,100多款新车竞相全球首发。
全球最大的电动车企业——比亚迪更是力推全系车型电动化呼啸而来,其中高端车型“仰望U8”更是惊艳全球,引得某豪华汽车品牌全球高管团队包机来观摩仰望。传统车企也在全面发力推广新能源汽车,大众汽车更是重磅打造的ID系列方面亮相。同时,我们也看到了华为联合赛力斯在推出自身新能源品牌“AITO问界”,在和众多车企合作打造“HUAWEI INSIDE”新模式。全球相关的电驱、电控、电池方面领先企业,比如舍弗勒、博世、宁德时代、蜂巢、三星能源等也带着最新产品而来。
根据中国乘用车联合会发布数据:2022年我国新能源汽车累计渗透率已经超过26%,中国新能源汽车产销进入快速增长时代。中国新能源汽车产销连续8年全球第一。由此可见,新能源汽车这股“中国智造”热潮已经开始实现“换道”超车……新能源汽车正在逐渐成为汽车消费和汽车出行的主力军。
2018年至2023年国内新能源乘用车市场预测

资料来源:乘联会
从用户体验端来看,电动汽车也已经被广为接受。
早期困扰用户的新能源整车质量和续航短、补能时间长、补能网点少、安全性、价格贵等问题随着车企、电池企业以及上下游产业配套商技术改进和基础设施建设,加上国家产业支持和政策配套,通过实现整车产量化、规模化、多元化应用也得到了很大进步。
在汽车电动化方面:整车车型品种越来越丰富、续航里程和补能焦虑已经大大缓解,购置成本日趋合理、加上“汽车新四化”越来越成熟并提升了用户体验价值,新能源汽车已经被市场广泛接受。
在电池和设备方面:电池技术和产量领先全球,而且目前“快充电池技术”和“高倍率4C充电设施”已经在重点推广。
在基础设施建设方面:截至今年4月底,我国已累计建设公共充电站119578座,包括197万根充电桩、换电站2153座,充电量超过1600Gwh。加上强大高效的电网基础设施保障和服务,有了这样的基础保障,新能源汽车正在大规模进入C端私家车市场。
电力资源的获取对用户来说也途径众多且便宜。新能源汽车可以居家停车充电、目的地充电、工作地充电、公共补能场站等等,甚至还可以用便携式充电设备可以随时随地移动充电已经不再局限专门场站补能。一般新能源汽车一度电可以行驶7~8公里左右,公共充电场站含服务费在1元至1.5元左右,家庭夜间电网波谷充电仅仅需0.3元至0.5元之间。可以说用电更经济、更便捷、更“自由”。
在政策支持下,技术不断创新,新车型市场供给日益丰富,消费者认可度不断提升的大背景下,汽车电动化浪潮正在加速席卷全球。
能源电气化供给体系有力支撑
中国汽车产业正迎来产业变革、生态重塑和发展机遇的关键时期,这又与国家双碳战略紧密关联。全球新能源产业蓬勃发展、能源结构向清洁能源加速转型。如何满足广大C端新能源汽车用户的补能需求,变成了摆在新能源运营企业面前的重要课题。
电与石油不一样,它的来源和组成多元化,比如煤电、水电、风电、潮汐电、太阳能、地热电等等,随着人们环保意识增强和国家“双碳战略”的实施,越来越多的清洁能源在电力合并装机容量占比越来越高。据中国电力资料披露截至2021年上半年末清洁能源装机占比47.10%。相比使用其他清洁能源来说,用电是最广泛和普及率最高的能源形式,所以能源电气化成为新能源汽车的主流。
我国的电网是全球最先进和覆盖面最广泛的。在特高压输电技术方面我国在世界上处于领先水平,早在2013年已经建立了系统的特高压与智能电网技术体系,编制相关国际标准19项,特高压交流电压已成为国际标准电压。国家电网覆盖国土面积的88%以上,供电服务人口超过12亿人口。电网领先是实现对国家能源战略和能源安全的支撑,体现在能源结构、能源价格、技术引领、产能输出等方面的效果。
目前在我国大中型城市,特别是工商业发达地区的用电,宏观层面还会出现局部地区或夏季高峰用电供应紧张等挑战。
在微观层面,笔者作为一名新能源场站的运营方,也经常会碰到电力增容等待时间长6~12个月甚至更久,电力配套落实慢等情况;同时,新能源场站运用中也会遇到“补能高峰”时段,局部地区突然增加电网负荷,也是一种挑战。
我在和电力系统的专家交流中获悉:中国不是一个缺电的国家,而是实际存在电力资源分布、分配不均、供需不平等情况。这种情况电力系统正在积极改善和推进变革。当下智能电网,也就是电网的智能化正在形成主流。智能电网是建立在集成的、高速双向通信网络基础上,通过先进的传感和测量技术、电力设备技术、控制方法及决策支持系统技术的应用,实现电网的可靠性、安全性、经济性、高效性和友好性。
电能即发即用,无法直接储存。很多清洁能源无法并网,一部分电力资源在“用电谷时”闲置或浪费。大力推进发电端、工商业应用端的储能普及化应用,可以有效应对新能源的间歇性问题。
2022年7月国家发改委下发的《关于加快推进新型储能发展的指导意见》,首次在国家层面提出到2025年新型储能装机规模达到3000万Gwh,未来五年装机规模将扩大10倍。在智能电网覆盖支持和电力服务下,清洁能源被更高比例使用,储能技术的应用普及有效均衡调配电力资源。储能技术及设备的普及应用对于新能源汽车补能场站弥补电力增容硬件不足或“峰放谷储”有很好的资源集约和商业价值。智能电网和储能普及是能源电气化的有力支撑,对新能源生态奠定供给保障。
贴近用户需求构建补能服务是关键
党的二十大报告中提出:“深入推进能源革命”和“加快规划建设新型能源体系”。当下,汽车电动化、能源多元化、电网智能化、储能普及化,四位一体,正在形成全新的交通能源补给服务体系。这对以“用户为中心”的新能源汽车补能服务生态建设提出了新的要求。
全新的交通出行新能源体系

首先,需要主流车企对整车产品创新和提升。
开发的整车应当从用户角度出发,在电动化基础上增强补能形式多元化,车辆补能及电池做到可充、可换、可升级、可回收、可循环,形成中国新能源汽车共同的新的独特优势。
目前的新能源汽车主要是具备充电功能,而且车辆端慢充口、快充口已经形成统一的国家标准。“充电补能”是当前新能源汽车补能中占有率超过98.5%。
同时,“换电模式”也在被国家部委及地方政府积极倡导,在经历近些年探索,已经在一些城市为需要“快跑、多拉、能耗较高”的出租车、网约车、重卡等特定营运车辆提供补能服务。蔚来汽车也在为用户提供专属的换电服务。换电模式最大的优点就是高效、集约、对电池友好,但目前因为电池标准未统一,对于私家车用户大规模普及使用还需要时间,以及国家产业政策的进一步支持。
其次,对“补能服务运营”提出了转型创新要求。
以前汽油车时代只能去固定的加油站补能,而汽车电动化时代,已经出现了“个人驻车点充电”和“公共场站途中充电”成为两大类主要补能主要方式。
前者是非固定专门场站私人补能行为,用户在居家、办公地、目的地停车充电,一般就车位和充电桩即可,且拥有充足的充电时间,一般会采用对电池友好的慢充为主;但是充电安全、电池检测和维护升级等服务需要去公共平台或场站支持。后者是固定的具备公共服务属性的场站以快充、超充为主。这包括了现在社会性充电场站,传统加油站新增充电设施,以及写字楼、商场、交通枢纽自带充电设施等等。
这类站统称为——公共补能综合服务站。这类站的特点是:
1. 可以提供灵活、便捷、高效、经济的能源综合运营服务,在站端为所有B和C端用户提供:车辆可养护可维修,补能可充可换,电池可租赁、可升级、可检修甚至可回收等创新服务;如果运营企业可以实现全国或区域内平台化运营,通过数字化技术可以为“个人驻车点充电”提供远程充电和电池状态的安全监测、预警、救援等增值服务。
2. 服务网络覆盖广,以新能源补能为主要承载,汇聚用户补能刚需的服务,还可以扩展周边多元化服务生态,比如洗车养护车服、超市便利店、咖啡窗口、寄送快递等场站综合便民服务;同时通过APP和线下场景可以做线上线下与客群联动的广告服务。
3. 储能设施广泛应用,弥补电力不足和峰谷用电平衡,降低用电成本,同时也可以成为城市分布式储能单元配合区域内应急用电。运营场站不仅仅是交通补能站,也是城市新能源及电力资源的储能站。
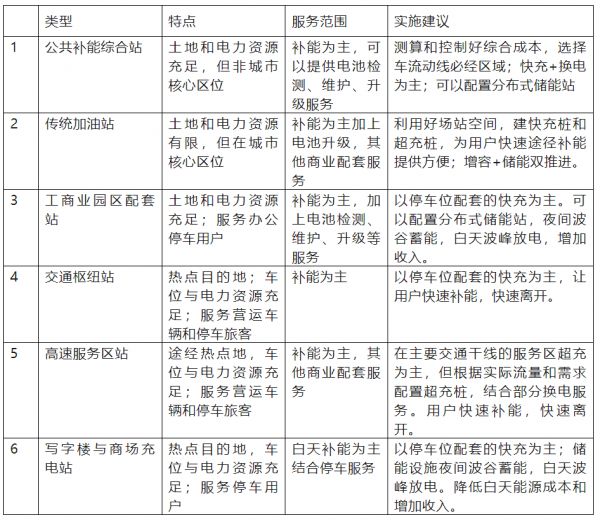
根据用户出行和补能场景、结合社会型场站面积和电力条件,公共补能综合服务场站可以分为以下6大类。我这里也给出相关补能服务场站实施建议:

综上所述,作为能源基础设施的重要组成,新能源补能综合服务场站规划、建设需要关注:地段区位、信息平台流量导入、建设与运营成本合理控制这三个重要方面。确保场站的用户流量、经济效益,可持续性发展。总之,新能源汽车用户可以多途径获得更安全、更经济、更高效的补能刚需是发展趋势。
汽车电动化与能源多元化、电网智能化、储能普及化之间是密切关联,交通出行需要完善的能源基础设施支撑,用户最终的“体验落点”是新能源补能综合服务站。需要运营企业在新能源运营服务实践中,克服场站建设资产重、周期长、环节多等实际挑战。以“用户为中心”理念不断去创新和优化、丰富以交通出行补能为主的综合运营服务,拥抱电动化,加快建设新能源汽车用户补能服务生态。
本文来自微信公众号:电动汽车观察家 (ID:evobserver),5月3日初稿,6月6日修订,特约作者:黄春华,编辑:邱锴俊
相关推荐
上半场“打野”、下半场“制霸”:新造车的终局猜想
新能源汽车:芯片被禁了可能补不上,电芯被禁了我们能补上
99%转换效率,「易能时代」缓解新能源车主补能焦虑
少数派的未来猜想 | 头号玩家特斯拉,想做新能源经济的“特洛伊木马”
少数派的未来猜想 | 与人交流、与车谈判,可能是未来汽车的模样
新能源汽车的换电之争
少数派的未来猜想 | 从汽车到智能移动平台,改变的不只是在路上的体验
少数派的未来猜想 | 向燃油车告别?你的车想越来越懂你
新能源汽车的“下沉”之战
被困在高速上的新能源车主
网址: 新能源汽车补能的终局猜想 http://www.xishuta.cn/newsview78121.html
推荐科技快讯
- 1问界商标转让释放信号:赛力斯 95792
- 2报告:抖音海外版下载量突破1 25736
- 3人类唯一的出路:变成人工智能 25175
- 4人类唯一的出路: 变成人工智 24611
- 5移动办公如何高效?谷歌研究了 24309
- 6华为 nova14深度评测: 13155
- 7滴滴出行被投诉价格操纵,网约 11888
- 82023年起,银行存取款迎来 10774
- 9五一来了,大数据杀熟又想来, 9794
- 10手机中存在一个监听开关,你关 9519
