“网红减肥药”,还能帮助戒酒?
本文来自微信公众号:生物世界 (ID:ibioworld),本文仅介绍科研成果,不可作为药物推荐依据,如有相关问题请咨询医生,作者:王聪,编辑:王多鱼,原文标题:《柳叶刀子刊:不只能减肥、降糖,司美格鲁肽还能帮助戒酒》,题图来自:视觉中国
如今,肥胖已然成为一种全球流行病,肥胖的发病率也在世界各国持续飙升。据世界卫生组织(WHO)估计,全世界有13%的成年人患有肥胖症。更重要的是,肥胖还会进一步引发代谢综合症并伴随各种并发症,例如2型糖尿病、高血压、非酒精性脂肪性肝炎(NASH)、心血管疾病以及癌症。
2021年6月,FDA批准了诺和诺德公司开发的司美格鲁肽(Semaglutide)作用减肥药上市,商品名为Wegovy。该药物是一种胰高血糖素样肽1(GLP-1)受体激动剂,能够模拟其作用,减少饥饿感、减少饮食、减少热量摄入,因此在减肥方面效果突出。
由于其出色的减肥效果、良好的安全性,以及马斯克等名人的带动,司美格鲁肽风靡全世界,甚至出现了一药难求的现象。据诺和诺德发布的2022年度财报,司美格鲁肽在2022年的销售额高达120亿美元。
之前有使用司美格鲁肽的肥胖或糖尿病患者表示,自从开始用药以来,自己对酒精的渴望减少了。
2023年6月7日,哥德堡大学的研究人员在《柳叶刀》子刊eBioMedicine上发表了题为Semaglutide reduces alcohol intake and relapse-like drinking in male and female rats的研究论文。
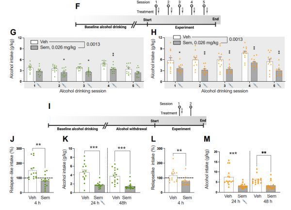
该研究发现,司美格鲁肽能够将大鼠的酒精摄入量减半并减少了它们的酒瘾复发。这提示了我们,目前用于治疗2型糖尿病和减肥的畅销药司美格鲁肽还可能是治疗酒精依赖的有效药物。

对于酒精依赖(酗酒)的治疗结合了各种社会心理方法和药物,目前有4种获批的药物,但酒精依赖是一种由多种不同原因导致的疾病,这4种药物效果各不相同,因此,开发新的治疗药物很有必要。
司美格鲁肽是一种长效多肽,患者只需每周使用一次,这是一款作用于GLP-1受体的药物,除了注射剂之外,诺和诺德公司开发了口服版本的司美格鲁肽。
在这项研究中,研究团队对已产生酒精依赖的大鼠使用司美格鲁肽治疗,结果显示,治疗显著减少了它们的酒精摄入量,甚至减少了酒瘾复发时的饮酒量。酒瘾复发是酒精依赖者的一个主要问题,因为戒酒一段时间后,酒瘾复发,往往会比戒酒前饮酒量更大。
在这项研究中,与没有接受治疗的大鼠相比,接受司美格鲁肽治疗的大鼠的酒精摄入量减少了一半。此外,无论雄性大鼠还是雌性大鼠,司美格鲁肽的治疗效果是一样的。


该研究在动物模型证实了司美格鲁肽强大的戒酒效果,研究团队认为,司美格鲁肽可能对肥胖和酒精依赖的患者最有益。其他的戒酒药物的研究显示,在人类和大鼠上的效果类似,这说明司美格鲁肽很可能在人类身上也具有良好的戒酒效果。
至于为什么司美格鲁肽可以减少饮酒量,研究团队表示,司美格鲁肽影响了大鼠大脑的奖励系统,确切地说,影响了大脑的伏隔核(Nucleus Accumben,NAc),伏隔核被认为是大脑的快乐中枢,对诸如食物、性、成瘾性物质等刺激有反应。酒精会激活大脑的奖励系统,导致多巴胺分泌,这在动物和人体上皆是如此。而司美格鲁肽会导致酒精刺激的奖励减少,从而减少对酒精的渴望。
总的来说,该研究表明司美格鲁肽可以减少酒精摄入量并减少复发样饮酒。这种戒酒效果是由于司美格鲁肽阻断了酒精诱导的伏隔核(NAc)过度激活和多巴胺分泌,从而减弱了酒精奖励,抑制了酒精摄入。这些发现提示我们,司美格鲁肽可能是一种有潜力的治疗酒精使用障碍的药物,特别是肥胖的酒精使用障碍患者。
值得一提的是,2023年5月9日,爱尔兰国立梅努斯大学的研究人员在Obesity期刊发表了题为Glucagon-like peptide-1 therapy in people with obesity restores natural killer cell metabolism and effector function(肥胖人群的GLP-1治疗可恢复自然杀伤细胞的代谢和效应功能)的研究论文。
这项最新研究发现,目前广为流行的减肥药司美格鲁肽,可以恢复体内自然杀伤细胞(NK细胞)功能,包括杀伤癌细胞的能力。该研究还表明,NK细胞恢复的癌症杀伤能力与该药物的减肥作用无关,似乎是直接启动了NK细胞的“引擎”。

肥胖患者可能会出现各种健康问题,比如2型糖尿病、睡眠呼吸暂停以及癌症。这些会对他们的生活质量产生严重负面影响。该研究对于正在使用GLP-1治疗的肥胖患者来说也是一个非常积极的消息,表明了这种药物除了减肥外,还有重要的潜在益处——降低癌症风险。
论文链接
https://doi.org/10.1016/j.ebiom.2023.104642
https://onlinelibrary.wiley.com/doi/10.1002/oby.23772
本文来自微信公众号:生物世界 (ID:ibioworld),本文仅介绍科研成果,不可作为药物推荐依据,如有相关问题请咨询医生,作者:王聪,编辑:王多鱼
相关推荐
“网红减肥药”,还能帮助戒酒?
减的不是肥是命?揭秘网红减肥药真相
「优秀氪代表发言02」网红经济还能红多久?
【国民茶话会 · 有奖问答02】网红经济还能红多久?
减肥药凭什么卖那么贵?
一年半减45斤,它比马斯克的减肥药还厉害?
定位海外网红KOL营销追踪系统, 「KOL Master」帮助出海商家及广告主进行网红行销
网红难红
中国网红赚钱方式太多:打广告做代言,还能卖衣服
TikTok网红大迁徙
网址: “网红减肥药”,还能帮助戒酒? http://www.xishuta.cn/newsview78089.html
推荐科技快讯
- 1问界商标转让释放信号:赛力斯 95792
- 2报告:抖音海外版下载量突破1 25736
- 3人类唯一的出路:变成人工智能 25175
- 4人类唯一的出路: 变成人工智 24611
- 5移动办公如何高效?谷歌研究了 24309
- 6华为 nova14深度评测: 13155
- 7滴滴出行被投诉价格操纵,网约 11888
- 82023年起,银行存取款迎来 10774
- 9五一来了,大数据杀熟又想来, 9794
- 10手机中存在一个监听开关,你关 9519
