ChatGPT吊打广告法律师?
本文来自微信公众号:有鲤LEGAL(ID:gh_344b08562741),作者:叶俊希(北京市隆安(广州)律师事务所合伙人)、陈焕(北京市隆安(广州)律师事务所律师),原文标题:《ChatGPT吊打广告法律师?谈AI对广告合规工作的影响》,头图来自:视觉中国
“GPT-4在Bar考试(即美国的律师考试)里击败了90%的人类”“高盛:生成式AI或导致全球3亿个工作岗位被取代,律师和行政人员将是最有可能被裁员的岗位”——相信很多法律人看到此类新闻的第一感觉是:难道我们真的会被AI取代吗?
对此,作者显然无法回答人工智能和法律全领域的问题,故本文仅从作者广告合规审查工作实践的角度,结合使用ChatGPT的体验,谈谈AI对律师广告合规工作的影响。
一、演示:能否用ChatGPT修改广告文案?
1. 开始测试
直接向ChatGPT提问,如何修改“爪子二手车全国销量第一”这句广告语?(注:本文测试所用的ChatGPT,以及本文提及ChatGPT,均基于GPT-3.5模型)

显然,虽然ChatGPT准确指出了法律规定,即我国《广告法》中关于广告不得使用“最高级”用语的规定,但它却未能理解“遥遥领先于同行”亦属于法律禁止的“最高级”情形。这是必然的,因为ChatGPT是一个“预训练模型”,对于中文世界的法律和司法实务缺乏足够的训练,并且在多数情况下不能联网。因此,虽然它能较好地解决普遍性问题,但对于法律垂类的具体任务,它没有“见过这种世面”,生成的内容很难得到法律专业人士的认可。因此,作者意识到自己无法直接当一个“伸手党”,而必须要对ChatGPT进行“调教”了。
2. 调教1.0
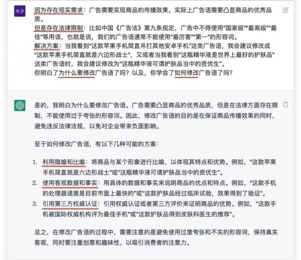
作者先教会ChatGPT第一条“初阶”规则:要合法。即告诉它必须遵守的基本法律规定,同时举例子方便它理解。

可以看到,ChatGPT理解了作者提供的例子,并据此归纳总结了三条文案修改技巧,除了作者介绍的“隐喻和比喻”方法,它还额外列举了“使用客观数据和事实”“引用第三方权威认证”两种方式,颇有“举一反三”惊喜。
3. 调教2.0
进一步,作者教会ChatGPT第二条“进阶”规则:保留创意。即告诉它在合规的前提下,如何通过文学修辞手法保留创意,同样也给出了参考范例,这次它理解了方法,所以在回复中指出“可以使用比喻、夸张等修饰方式”:

调教至此,我们来测试一下,看ChatGPT到底是“学会”了还是“学废”了,直接丢了两道“作业”向它提问:

从ChatGPT以上回答的修改方案看,可以说尚算合格:“合法”是做到了,但“创意”不足(关于这一点,下文也会谈及解决方案)。
4. 调教3.0
继续,作者教会ChatGPT第三条“高阶”规则:舆情风控。即告诉它在修改广告文案时,要注意防范舆情风险,并提供了参考案例:

此番“调教”后,同样把两句文案丢给ChatGPT“机改”,还让它评价一下“人改”的方案,以测试它的执行效果和审美能力:

好家伙,虽然依旧存在“创意不足”的毛病,但好歹是在传达原文意思的情况下,较好地完成了“降低舆情风险”这一任务。假设在承接大批量、紧急工作的场景里,从协助律师快速调用灵感、整理头绪、完成重复性基础工作的角度而言,不得不说拥有ChatGPT这样的“助理”还是挺“香”的。
另外也可以看出,ChatGPT不具备人类的“审美能力”,这是必然的,因为AI能轻松遵守既定规则,但却难以捉摸人的主观喜好,除非将人的“内心审美”外化为可执行的“量化标准”——那对AI来说,要做出符合人类特定审美标准的结果,也将是一件轻而易举的事。
二、演示:AI的法律意见能否作为发布广告的决策依据?
1. 测试升级
为了测试ChatGPT对复杂法律问题的作答表现,作者模拟客户向律师咨询法律意见的场景,直接向它提问:“海信在2022年卡塔尔世界杯赛场上打出‘中国第一,世界第二’的广告语,这是否违反了中国《广告法》?”
当然“为了公平起见”,作者同时也给它提示一些简单的背景、法律规则,现在来看一下它的回答质量如何:

拿到结果,我们先不急着评价,再来看看使用另一款AI工具——搭载了搜索引擎的BingAI,对同一问题如何作答,以作比对:

至此,可以对两款AI工具的表现进行小结了:
(1)准确性
两款AI工具都“答到点上”了,基本可以让人了解到发布该则广告语可能所涉及的法律风险;
(2)完整性
ChatGPT的分析理由角度过于单一,相比之下BingAI的分析理由角度更多、更为辩证,原因是前者是不能联网的“闭卷考”,后者是搭载了搜索引擎功能的“开卷考”,获取语料更为丰富;
(3)实用性
作者此前曾就同一问题发表过文章《“中国第一,世界第二”,海信在世界杯踢“擦边球”?》,如果将该“律师作品”与两款工具生成的“AI作品”相比,核心差异在于:“律师作品”未拘泥于法律分析、没有给出模棱两可的建议,而是更加着眼于商业目的和解决问题,从而为投放广告的决策提供充分而明确的依据,避免机械适用法条所得出的空泛法律意见,沦为“仅供参考”的空中楼阁,而缺乏“决策依据”的落地意义。但这还真不能怪AI,毕竟除了法律规则,商业的效益考量、微妙的监管趋势、动态的风控尺度……这些非常主观的决策,都难以通过AI来完成。
(4)书面规范性
由于作者的提问比较简单,没有继续通过提示词,向ChatGPT明确行文格式要求、论证角度、需覆盖问题等,实践中,使用者均可通过不断优化提示词,将能得到更完善、更规范的答案生成。
三、回顾:没有AI之前,律师如何进行广告合规审查?
作者无法代表全部律师,故仅从作者以及所在律师团队的工作标准,先介绍一下广告合规工作的基本流程。
根据实际需求,广告合规所指的“广告”,不局限于狭义的“广告文案”,实际是指广义上的“商家营销行为和内容”,其行为的主观目的是推销商品(服务)或宣传商家,其内容包括但不限于文字、视听作品、美术作品等可以被人类感官感知的各种表现形式。
从上述使用ChatGPT审核广告文案的操作演示和对ChatGPT的“调教”过程中,也可以看出,广告合规的流程主要涵盖三大动作:
合法审查
即对广告内容进行合法性审查,“诊断”违规风险,为此作者团队根据我国《广告法》规定,围绕各类市场行业常用广告素材所涉及的规范性问题,编制了《广告内容合法性审查清单》,相当于“踩雷”清单,可以指引审查人员立即识别“雷区”;
舆情风控
即对广告内容进行舆情风险评估,为此作者团队也针对常见的舆情隐患,推出了《广告舆情红线管理指引》,有助于审查人员迅速排查舆情风险点,有效做好舆情预控;
传播创意
即在前述两项动作的基础上,所作出的修改建议,要尽量保留广告创意,因为广告的生命在于传播,商家的存亡在于营销,如果律师给出的广告修改方案,反而令商品(服务)卖不出去,那么再合乎法规、合乎舆情,也将失去广告行为的初衷。作者团队在大量的广告合规实践工作中,积累汇编而成的《优质广告文案使用手册》,就像一个数据库,可供审查人员系统化学习和模块化调用,在助力广告主降低法律和舆情风险的同时,也能给出不错的创意“平替”方案。
四、探讨:AI的出现对广告法律师有何影响?
1. ChatGPT类人工智能工具的优势
基础性工作
从上述操作演示中可以看出,如果你指令得当,ChatGPT可以很好地根据你设定的规则来完成任务,起码可以做到像一个名律师助理那样,起草法律文书、法律咨询回复意见等,再供律师在此基础上完成定稿,显然可以节省大量工作时间。
重复性工作
借助ChatGPT强大的算力,律师亦能轻松识别、提取一份或多份文件中目标广告词,汇编同类广告词,以及高效完成批量同类广告内容的初步审核工作,大大提升律师的工作效率。
头脑风暴型工作
在律师接到紧急的广告审查任务时,或者急需参考前人修改方案时,仍可借助ChatGPT强大的生产力,穷尽人类现有数据库,瞬间生成众多可供参考采纳的方案,帮助你从“毫无头绪”到“灵感涌现”。
2. ChatGPT类人工智能工具的局限及解决办法
只识字
目前ChatGPT只能使用文本进行交互,无法直接对图片、视频等形式的广告直接进行审查。
解决方案:哪怕像三只松鼠“红领巾事件”中的海报,或是全棉时代被质疑冒犯女性的卸妆巾广告视频,在策划初期一般都有大纲脚本,而含有广告内容的脚本正是ChatGPT可识别的文本。待大语言模型的“多模态”能力完备后,就可以实现对图片、视频“看图说话”,也能够很好地对图片、视频等形式的广告直接进行审查。
不懂法
正如本文的测试伊始,ChatGPT在交互当中,对法律(尤其是中国大陆法律)这种垂直领域,你如果直接抛一个具体问题给它,恐怕你很难得到满意的回答。
解决方案:不断优化提示词(Prompt),像作者在此前的“调教”过程中,通过设定身份(大陆律师)、详细交代上下文背景、细化规则(法条要求)、给出参考范本(案例)等方法,力求像“三体人”之间交互那样透明传输,尽可能让ChatGPT理解你的需求想法,以便获得更准确的目标答案。
记不住
你在某一通对话中,通过辛苦的多轮“调教”,终于让ChatGPT养成了对中国法律法规的记忆、掌握了广告审查的技巧,如该通对话被删除的,你会发现,再次使用ChatGPT就像个“陌生人”,因为它已经忘记了你上次教会它的技能。谁也不想,自己的助理每天回来上班,就把前一天学习到的工作习惯忘得一干二净吧?
解决方案:搭建团队专属的数据库。以广告合规工作为例,审查人员在使用ChatGPT的过程中,随时可调取数据库中相关广告法律法规以及团队编制的内容,让AI信手拈来。
试想一下,一个不依赖任何外部工具的老律师,在进行广告合规工作的时候,其调动的是个人大脑中累积多年的经验智慧,而现在一个甚至多个老律师的经验智慧,被“提炼”至数据库中,成为任何人都可以调用的“技能包”。一个比较直观的效果便是,在前述操作演示中,通过作者单次“调教”,ChatGPT对舆情防范的认识,可能仅局限于“避免冒犯特定群体”,但在专属数据库加持下,ChatGPT在处理舆情预控时,已能同时考虑涉政、涉黄、涉道德风俗、涉宗教、涉种族等方方面面的问题,甚至是一些不明显的隐患。由此力求避免诸如东航客机事故后,女星章子怡引用对联哀悼遇难者被质疑、某地产公司借机发布“平安归家”营销海报被处罚等“翻车行为”。
创意局限
从前文操作演示可见,在创意方面的表现,人工智能暂时不如“人工”,但原因可能是对ChatGPT“投喂”的中文广告词训练数据有限,所以它得到的训练还不够多。
解决方案:随着人工智能科技的高速发展,可供AI训练学习的“案例库”很快将扩大为全世界范围内“无限数据库”,基于AI深度学习能力以及其涌现现象,相信创意和想象力这样的能力,也将不再是人类独有的优势。
五、结语
作者对于ChatGPT在本次广告法律工作测试中所展示出来的能力,还是感到相当震撼的。要知道,它每次作答仅花费几秒时间;对于不熟悉的问题,只要提问得当、稍加训练,它也能生成质量不错的答案。因此,从效率上看确实可以说是“吊打”律师。即便你认为ChatGPT目前还无法完全取代广告法律师,那么充分用好它来提高效率,然后把更多精力投入它还无法胜任的那部分工作,这无疑是对律师在广告合规工作中的极大赋能。
本文来自微信公众号:有鲤LEGAL(ID:gh_344b08562741),作者:叶俊希(北京市隆安(广州)律师事务所合伙人)、陈焕(北京市隆安(广州)律师事务所律师)
相关推荐
重新定义网站,ChatGPT如何进入更多应用场景?
规范直播购物行业乱象,可细化《广告法》规定执行落地
当意大利“禁用”ChatGPT
如何投出一个百亿美金的ChatGPT独角兽
ChatGPT之后的世界:叠加的变革
视频丨新品广告违反广告法,索尼中国被罚100万
意大利封禁ChatGPT,会引发连锁反应吗?
苹果手机真的要被华为吊打么?
ChatGPT是否意味着“意见领袖”的终结?
与ChatGPT作战,肉身是我们唯一的武器
网址: ChatGPT吊打广告法律师? http://www.xishuta.cn/newsview74990.html
推荐科技快讯
- 1问界商标转让释放信号:赛力斯 95792
- 2报告:抖音海外版下载量突破1 25736
- 3人类唯一的出路:变成人工智能 25175
- 4人类唯一的出路: 变成人工智 24611
- 5移动办公如何高效?谷歌研究了 24309
- 6华为 nova14深度评测: 13155
- 7滴滴出行被投诉价格操纵,网约 11888
- 82023年起,银行存取款迎来 10774
- 9五一来了,大数据杀熟又想来, 9794
- 10手机中存在一个监听开关,你关 9519
