TikTok封禁风波,国外网民怎么看?
本文来自微信公众号:核真录 (ID:njufactcheck),作者:冀思宇、李湘怡、蒋慧伶、吴雨航(南大新传未来编辑部 ·核真录 · 学生),数据:张潇逸、孙逸潇,制图:吴雨航、冀思宇、蒋慧伶,编辑:林凌、吴雨航,头图来自:视觉中国
自去年年底美国新一轮对TikTok的打压以来,有关TikTok的封禁政策在国内外引起了广泛讨论。据《华尔街日报》4月24日最新公布的一项民意调查,近一半的美国选民支持禁止使用中国的TikTok视频应用程序。目前国外对TikTok的封禁政策都有哪些?他们对封禁的态度如何?“核真录”对以上问题进行了核查。
核查点一:目前美国对TikTok的封禁政策
近三年以来,美国一直以“国家安全”为名义数次打压TikTok。2020年8月6日,时任美国总统的特朗普签署行政令,称将在45天后禁止任何美国个人或实体与TikTok、微信及其中国母公司进行任何交易。但由于多名微信美国用户和TikTok分别在美各地法院提出诉讼,多处法院裁决暂缓执行上述禁令,美国商务部宣布暂不执行相关行政令。
2021年,拜登上任后彻底撤销了特朗普时代试图禁止新用户下载WeChat(微信)和TikTok的一系列行政令,但拜登同时下令商务部对来自外国的应用程序作安全风险评估,并指明其中包括中国。
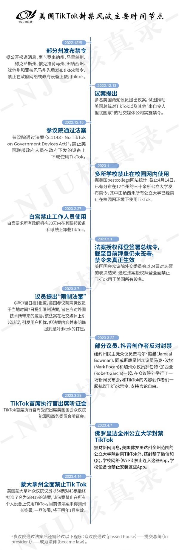
2022年底,封禁浪潮卷土重来。12月初,已有7个州发布了限制在政府网络或设备上使用TikTok的禁令。12月15日,美国参议院投票通过法案,禁止美国联邦政府人员在政府下发的设备上使用TikTok,理由是“担心该应用程序及其中国母公司字节跳动的数据安全。”
在此后的四个月中,陆续有相关法案或禁令被提出和通过。“核真录”据公开报道和相关资料梳理了自2022年底以来美国TikTok封禁风波的主要时间节点。

图1:美国TikTok封禁风波主要时间节点梳理
截至2023年4月28日,美国已有超过半数的州出台了封禁TikTok的政策,这些政策部分仅对公务系统内部作出限制,例如威斯康星州、俄亥俄州、亚拉巴马州等,而部分州的政策规定禁止在公务系统、公立学校校园网环境下使用。例如乔治亚州于2月初提出第93号法案,禁止州政府员工在公有设备上使用TikTok、微信和Telegram,适用部门包括州政府立法和司法机构使用的公有设备,以及全州从幼儿园到高中12年级的所有学校。
对此,“核真录”尝试联系美国各大州境内用户询问TikTok具体使用情况,得到了来自南卡罗南纳州、田纳西州、蒙大拿州、犹他州等州美国用户的答复。他们表示公务系统内部的确实无法使用TikTok,私人用户则并没有受到影响。
来自犹他州的用户Toby Dillon则称当地没有禁止Tik Tok,但他发现最近犹他州通过了一项类似20年前美国儿童网络隐私保护法(COPPA)的法案,它规定18岁以下的孩子在没有父母同意的情况下不能使用社交媒体,不过他认为此举不是为了真正保护孩子,而是与政治选举相关。
据“核真录”核查,美国犹他州在当地时间3月23日,成为全美第一个通过法律限制青少年使用社交媒体的州。犹他州长考克斯(Spencer Cox)签署了2项法案(SB152,HB311)对未成年的孩童与青少年使用Instagram与TikTok等社交媒体实施限制。法案中相关的新限制措施将于2024年3月1日生效。
另外,蒙大拿州于4月14日通过了禁止在所有个人设备上使用TikTok的法案,该法案目前未得到州长签署,一旦签署,将于明年1月生效。

图2:美国各州TikTok封禁政策颁布情况
核查点二:目前其他国家对TikTok的封禁政策如何?
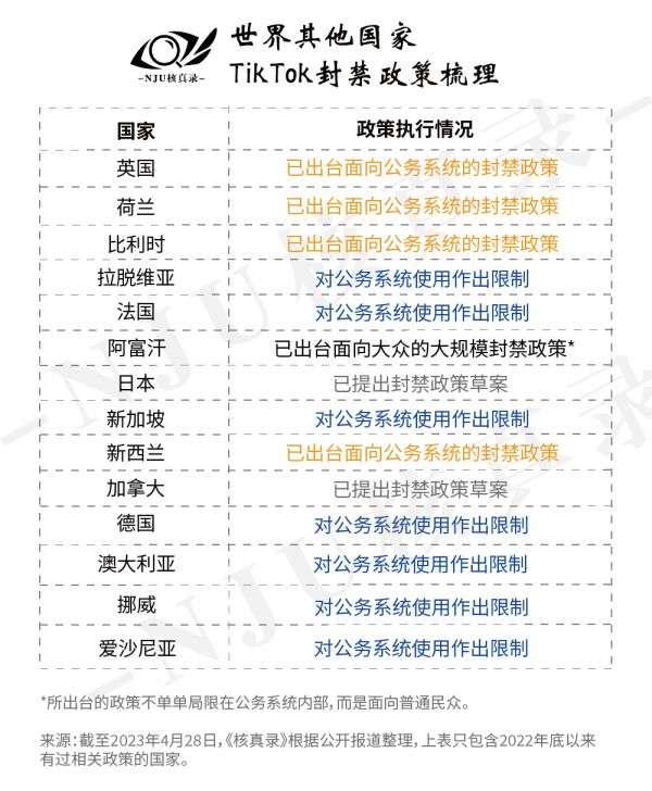
美国的一系列举措影响广泛。2月27日,在白宫要求所有政府机构30天内卸载TikTok的同一天,欧洲议会、欧盟理事会、欧盟委员会以同样的理由,禁止职员使用TikTok。随后,日本政府、加拿大政府也宣布,禁止政府设备使用TikTok。
截至4月28日,据公开报道整理,全球范围内已正式出台明确限制TikTok使用禁令或草案的国家共有15个(包括美国在内)。出台了明确的政策则有英国、荷兰、比利时、新西兰、印度、阿富汗,其中,阿富汗所出台的政策不单单局限在公务系统内部,而是面向普通民众;呼吁限制TikTok的有拉脱维亚、法国、新加坡、德国、澳大利亚、挪威、爱沙尼亚的政府部门。

图3:世界各国(地区)TikTok封禁政策分布梳理
核查点三:国外网民怎么看TikTok被封禁?
TikTok自2018年推出开始,第一年用户数量就从5500万增长到2.7亿,在短短三年内实现了用户数10亿的突破;2021年7月,TikTok成为了Facebook以外全球第一个达到30亿下载量的应用软件。就在TikTok首席执行官周受资出席听证会的前三天,当地时间3月23日上午10时,TikTok的月活用户达到1.5亿,几乎是美国人口的一半。
而按照用户使用时长来看,TikTok也占据领先地位:美国人每月在TikTok上花费约30个小时,而花费在Instagram和Facebook的时间分别为8小时和16小时。另外,民间调查机构皮尤研究中心2022年的数据报告显示,TikTok已经成为美国青少年最喜爱的社交媒体平台之一,曾经使用过该平台的青少年受调查者达67%,持续使用者则占到16%。
居住在美国亚利桑那州的大学生Sebastian向“核真录”表示,对于美国政府的TikTok禁令,年轻一代大多不能接受。“我们不希望TikTok被禁止,因为它是我们主要的娱乐来源之一。当我们享受某些东西时,我们不希望它被拿走。”
TikTok封禁风波也成为了社交媒体用户讨论的热点。“核真录”以“TikTok banned”为关键词爬取了Twitter平台上2022年12月1日至2023年3月29日的相关讨论,并进行了文本情绪分析。近四个月来,讨论数量随着封禁风波的发展呈现出波动。3月24日TikTok首席执行官出席听证会,第二天相关讨论数量达新高,可见国外网民对封禁事件的关注程度。


图4:社交媒体平台关于封禁TikTok的讨论分析
“核真录”对爬取到的帖子进行情感分析后发现,国外网民对封禁TikTok的消极情感占主导地位,具体表现为用户在相关讨论中多呈现出愤怒、哀伤等情绪。“核真录”摘录了情绪得分最高(积极情绪)或最低(消极情绪)的典型示例。
得分排名前50的积极情绪表达,更多倾向于不要封禁TikTok,并阐述了使用TikTok给他们带来的好处。而得分排名前50的消极情绪表达,虽然没有明确的态度倾向,但在阐述中更多以消极的词语、句式表明TikTok带来的危害。

图5:社交媒体用户讨论封禁TikTok的文本情绪词云及示例(积极情绪)

图6:社交媒体用户讨论封禁TikTok的文本情绪词云及示例(中性情绪)

图7:社交媒体用户讨论封禁TikTok的文本情绪词云及示例(消极情绪)
值得指出的是,消极、中立、积极情绪并不对应支持、中立和反对封禁TikTok的态度,这三种态度在三类情绪中皆有。对帖子点赞数前三百的帖子进行分析发现,用户大多以数据安全、个人隐私、儿童心理健康为理由支持封禁;反对的声音则强调抖音的商业价值,但少有明确表明不希望TikTok被封禁的;中立的用户同样未表明态度或态度不明。
综上,自2022年底以来,美国联邦及多州对TikTok采取了封禁措施,但主要封禁范围限制在公务系统内,部分州扩大到全州公立学校校园网,犹他州的封禁政策还扩大到未成年群体使用社交媒体(2024年3月1日生效),蒙大拿州则是针对普通民众全面封禁(州长未签署,签署后2024年1月生效)。
同时,目前已有15个国家已经或试图对TikTok采取封禁政策,而在国外社交媒体平台Twitter上,公众对封禁TikTok的态度各异,但有超过80%的内容表现出悲伤、愤怒等消极情绪。
参考资料:
1.S.686 - RESTRICT Act
2.https://www.congress.gov/bill/118th-congress/senate-bill/686/text?s=1&r=1&q=%7B%22search%22%3A%5B%22s.686%22%5D%7D
3.S.1143 - No TikTok on Government Devices Act 117th Congress (2021-2022)
4.https://www.congress.gov/bill/117th-congress/senate-bill/1143/text
5.https://baijiahao.baidu.com/s?id=1737057184809399054&wfr=spider&for=pc
6.https://www.shangyexinzhi.com/article/5835613.html
7.https://baijiahao.baidu.com/s?id=1761338474577599394&wfr=spider&for=pc
8.https://mp.weixin.qq.com/s/tE3nE2GpcUK4Xa-gK2rPiA
9.https://new.qq.com/rain/a/20230317A046PL00
10.https://www.163.com/dy/article/I04DLJQ805199N88.html
11.https://baijiahao.baidu.com/s?id=1758691518636002260&wfr=spider&for=pc
12.https://mp.weixin.qq.com/s/JuMjW8UbzkcuvCXIoQCtFw
13.https://newjerseymonitor.com/2023/03/08/n-j-banned-tiktok-on-state-phones-why-is-the-states-tiktok-account-still-active/
14.https://rhodeislandcurrent.com/2023/04/12/whitehouse-hesitant-on-banning-tiktok/
15.https://edition.cnn.com/2023/03/31/tech/nato-tiktok-ban/index.html
16.https://www.techtimes.com/articles/285006/20221216/us-senate-passes-bill-ban-tiktok-from-government-owned-devices.htm
17.https://baijiahao.baidu.com/s?id=1752263381237986916&wfr=spider&for=pc
18.https://www.bloomberg.com/news/articles/2023-03-15/us-demands-tiktok-s-chinese-owners-sell-stakes-or-face-ban?leadSource=uverify%20wall
19.https://thefinancialexpress.com.bd/sci-tech/new-zealand-to-ban-tiktok-on-devices-linked-to-parliament-cites-security-concerns
20.https://cj.sina.com.cn/articles/view/1699432410/654b47da020013218
21.https://www.deseret.com/utah/2023/3/23/23653438/utah-social-media-restrictions-first-amendment-concerns
本文来自微信公众号:核真录 (ID:njufactcheck),作者:冀思宇、李湘怡、蒋慧伶、吴雨航(南大新传未来编辑部 ·核真录 · 学生),数据:张潇逸、孙逸潇,制图:吴雨航、冀思宇、蒋慧伶,编辑:林凌、吴雨航
相关推荐
关于TikTok美国业务出售风波 外媒是怎么看的?
美国产品经理怎么看Tiktok?
特朗普要彻底封禁TikTok,美媒推测这俩原因
扬言封禁TikTok 特朗普还不忘就疫情甩锅中国
封禁TikTok 美国政府逆市场而行没有赢家
张一鸣朋友圈回应TikTok风波:收到很多鼓励和建议
张一鸣朋友圈回应TikTok风波:收到很多鼓励和建议!很鼓舞!
TikTok被“封禁” 有哪些救济路径维护自身利益
TikTok无法复制,出海的春天也不会消失 | 超级沙龙
美国铁心封禁TikTok 但英法德“没有跟”
网址: TikTok封禁风波,国外网民怎么看? http://www.xishuta.cn/newsview74293.html
推荐科技快讯
- 1问界商标转让释放信号:赛力斯 95792
- 2报告:抖音海外版下载量突破1 25736
- 3人类唯一的出路:变成人工智能 25175
- 4人类唯一的出路: 变成人工智 24611
- 5移动办公如何高效?谷歌研究了 24309
- 6华为 nova14深度评测: 13155
- 7滴滴出行被投诉价格操纵,网约 11888
- 82023年起,银行存取款迎来 10774
- 9五一来了,大数据杀熟又想来, 9794
- 10手机中存在一个监听开关,你关 9519
