大厂围剿小红书
来源:陆玖商业评论
在互联网流量焦虑下,出于构建内容护城河、提升平台商业能力等需要,大厂们纷纷从小红书挖墙脚,但挖墙脚者们的诉求却是各有不同。

腾讯、字节、美团、百度、拼多多……
陆玖商业评论最近发现,小红书的种草大本营遭到外部侵袭和猛攻,抖音推出了图文伙伴扶持计划、百度通过黄油相机布局种草业务、微信推出小绿书、大众点评通过新星计划大肆招募小红书KOC达人、拼多多试水达人种草计划……
在用户注意力碎片化时代,图文已成为不可或缺的内容形式之一,可以成为各个互联网大厂原有业务形态的补充。拼多多达人种草可以辅助自身平台产品销售,用户在逛图文的过程中就可以辅助平台销售。抖音本身在视频领域具有优势,若是图文种草模式进一步跑通,很容易为抖音用户形成习惯,在抖音中种草购物闭环即可,无需反复切换APP,更好地留住用户。
互联网最擅长的就是用高频打低频,在充分满足自身用户频次较高的需求之后,需要切入另一个频次较低的需求,获得覆盖优势,抢占用户心智。
被大家盯上的小红书,到底有没有护城河?图文种草这碗饭,有那么香吗?
01

谁在挖小红书墙角
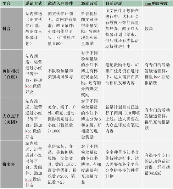
陆玖商业评论与多位小红书KOC沟通后发现,互联网大厂们近期对它们推出了各项激励政策,有的甚至在页面中明确标注“邀请小红书博主入驻”等字样,频频砸钱来吸引KOC。

经过对比后发现,每个平台在挖角时,一般会针对KOC的粉丝量级做以激励区分,入驻条件和机制也有所不同,详见下表。

博主小羽就是被“挖”的一员,她表示:“最近感觉这些平台都很饥渴。尤其是年后开始,陆陆续续有各种平台的运营找我,像拼多多、大众点评中间都换了三四个运营给我发私信邀请入驻,没想到我这千粉小博主也有这么一天。”
据小羽介绍,她在表中这四个平台均已按照流程入驻完毕。整体操作下来抖音最简单,只需要加上活动标签同步自己的内容即可,审核通过就可以得到流量扶持,其余三个平台都需要进行信息填报才算报名有效,基本都需要自己进行后续的内容同步。
但是,大众点评有一个“黑科技”,只要开通内容授权之后,每天会自动同步博主的3条动态,无需博主本人进行任何内容操作,不过博主本人仍可以自己发布其余内容。小羽表示:“这不简直躺着赚钱,我肯定报名啊!十天激活任务自动帮我完成后得到了260元,目前成长任务还在进行,应该后续还有一笔钱入账,很香。”
02

挖墙脚者的诉求
在互联网流量焦虑下,出于构建内容护城河、提升平台商业能力等需要,大厂们纷纷从小红书挖墙脚,适应受众的喜好和习惯来调整自身引流的方式,但落到实处之后,大家最终的诉求却是各有不同。
抖音作为一个短视频社交平台,切入图文种草赛道,看重的是其背后广袤的商业空间和旺盛的用户需求。
在2022年底抖音第四届创作者大会上,曾披露这样一组数据,抖音图文的单日用户阅读量已超过100亿,有超7成的活跃用户每天在抖音看十几篇图文内容。相应的,在图文创作者层面,过去一年平台上的创作者数量提升了十倍,其中每100个抖音用户中就有一个在创作图文,抖音还在此次大会中明确将图文内容作为未来一年的发展重点,并公布了多项图文激励政策,包括产品功能改进、流量扶持、商业变现等几个方面。
通过图文种草内容,在丰富自身内容池的同时,也可以吸引用户的注意力,让用户花更多时间在抖音平台中,增加用户粘性和留存率。除此之外,从商业角度出发,图文内容相较于视频更为直观,用户容易被其吸引并购买,可以提升自身内容转化率,巩固兴趣电商护城河。并且图文种草也可以帮助抖音平台的商家介绍自身产品,帮助商家进行市场推广,为平台带来更大的商业价值。
拼多多的逻辑其实也不难理解,它可以说是这几家里距离拔草最近的公司。近几年,从淘宝的逛逛、京东的“逛”等不断被提高在首页的位置,也可以看出内容创作对于电商平台的重要性。此番通过挖角,可以吸引更多的KOC发布与拼多多相关的种草内容,吸引更多的用户访问和完成购买,从而提高用户粘性和平台交易量。此外,KOC通过官方运营审核后发布的内容,质量也会有所保障,有助于提升拼多多的品牌形象,帮助其进一步扩圈,促成拼多多的品牌建设和长期发展。
大众点评作为一个消费者口碑和点评平台,本身就具有种草的属性。原有的点评内容可以为用户进行餐厅、酒店、旅行等决策时提供直接的帮助,同时能让用户得到一定的优惠福利,也为商家提供了一个宣传和推广的平台。通过不断完善笔记种草功能,用户可以获悉更多关于某商户或产品的评价内容,辅助其进行决策。尤其是在吃喝玩乐部分,可以更好地培养用户心智,让大家养成“吃穿住行先看点评”的习惯。同时,对于商家而言,笔记种草也是一种宣传方式,可以通过KOC积极的评价和分享,吸引更多潜在客户,进而达到营销推广的目的。因此,做内容种草是大众点评为提升用户和商家价值而采用的一种重要策略。
百度看似是离种草最远的公司,它怎么也来挖角呢?其实,它做内容种草的目的是为了提高其搜索引擎的质量和用户体验。在黄油相机参与活动的页面,明确标注了需要同步百度动态才算参与有效的字样,如此这般,不仅丰富了黄油相机本身的内容池,也能让相应的内容在用户搜索的过程中进行展示,KOC产出的高质量、有用的内容,让用户在使用百度搜索时,可以更容易找到他们所需的信息,并提高他们的搜索体验。此外,通过种草内容,百度也可以吸引更多的广告主,提高其业务收入。
03

小红书的流量真香?
长期以来,小红书作为一个社区平台,主要以分享生活、购物、美妆、旅行等内容为主,受众群体主要是年轻女性用户,相对较为细分。同等类型的社区里,几乎没有对手,所以小红书也一直在自己的舒适区不紧不慢地商业化着。
但是,小红书自身的流量在过去的三年里,似乎越来越香,甚至诱发字节在海外做了个lemon8,各家大厂也是纷纷效仿。它的用户规模虽然不及字节、阿里这样的互联网巨头,但由于其受众群体特点极为突出,用户活跃度高且商品购买转化率也较高。因此,小红书在一些品类的流量池、流量入口上,对互联网大厂都具有一定的吸引力,其流量的作用大致如下:
一是开拓新市场。小红书的用户绝大部分为年轻人,这一群体在消费市场中的影响力越来越大。如果互联网大厂能够利用到小红书的内容和流量池,可以很好地帮助其开拓年轻人的消费市场。小红书平台的KOC也可以为大厂提供有价值的用户反馈和市场调研资料,以便大厂更好地开展业务和推广活动,深入了解消费者需求和市场趋势。
二是增强品牌影响力。小红书有着较高的活跃度和社交属性,对于大厂来说,通过在小红书上开展各种活动、发布优质内容,可以让更多的用户了解到自身品牌,提升品牌影响力和知名度。
三是辅助销售转化。通过在小红书上开展内容推广活动,可以将电商流量导入到互联网大厂的官方平台,从而提高销量和收益。同时,小红书的用户画像也为广告主提供了一种全新的品牌营销方式,尤其是在女性用户受众群体上更为明显。所以,这些为大厂所用的KOC可以利用他们的人脉、社交媒体关系等资源,为平台的品牌或产品打造正面口碑,有助于品牌扩圈,促进销售,同时也能帮助大厂进一步提升自身市场份额。
综上所述,对于互联网大厂而言,小红书在某些特定领域的流量优势仍具吸引力。合理利用小红书已经成型的商业模式和流量,是大厂放不下的心结。尤其是在流量见顶的当下,对现有流量盘进行切割和争夺,势必要通过各种方式切入小红书的腹地。
04

小红书如何应对
面对互联网大厂的围追堵截,小红书慌不慌?它到底有没有自己的护城河?又该如何应对呢?
陆玖商业评论与多位小红书用户进行了沟通,很多年轻人已经形成了“有事没事小红书”的使用习惯。旅游出行、美妆护肤、健身技巧等都可以在小红书找到完整又详实的解决方案,甚至八卦吃瓜、网络流行词汇注解等也能在小红书找到答案,它正在成为新一代年轻人的搜索引擎般的存在。
来自小红书创作者产生的内容池和活跃的用户流量池,就是它的基本盘。相比抖音,小红书是一个生活方式平台,它的内容展现更为直观,长期形成的用户心智会让小红书更能呈现出搜索工具的价值,甚至它在某些内容层面已经可以与百度掰手腕,这也是百度急着从小红书挖KOC的关键点。
并且,从博主的角度来说,目前的图文社区平台都还只是雏形,很多体验远远比不上小红书,他们很难完全从小红书平台抽出身来,毕竟还要靠小红书赚钱吃饭。博主菜菜子表示:“大众点评的这个新星计划我现在已经参与了一个多月,起初感觉平台流量还可以,但现在到第二阶段之后,明显流量不如从前。可能是算法机制的问题,也有可能是他们吸引完我们博主入驻之后目的便达到了,所以不怎么维护了,这跟割韭菜无疑,群里好多博主都有这个问题,我们都想停止更新了。”
长期形成的社区氛围,也是小红书面对大厂围追堵截的底气所在。虽然现在很多平台也都是女性用户居多,但是小红书的女性用户有自己更鲜明的标签。小红书的用户偏向于追求更为精致的生活,内容大多经过精心设计后呈现,她们在商品搜索和选购时也都集中在客单价较高的商品中,其背后可挖掘的商业价值空间巨大。
也正因于此,这些女性在社区交流和讨论的过程中,也会呈现出明显的女性友好倾向,对普通用户观感相对体验较好。95后小刘表示:“微博豆瓣现在已经被女权狠狠占据,但凡涉及到性别有关话题那必然是一番键盘之战,小红书相对而言戾气没有那么重,一些热帖大家会在评论区开开玩笑什么的挺好的。”
但是,面对大厂的围追堵截,小红书也没那么沉得住气。与抖音等背靠的庞大流量不同,小红书的用户流量仍存在较大差距,很难打破小圈子、跨越各个年龄层。另外,小红书平台商业化和社区氛围的平衡仍是难点,对KOC商单内容的把控严了,会造成KOC和内容的流失,如果不把控,用户体验又会下降。并且至今,小红书的种草-拔草的闭环也没有完全跑通,它逐渐成为一个类似种草中转站的存在,消费者并不直接在上面消费。
图文种草这一模式到底有没有绝对的护城河?答案是没有的,毕竟字节在海外做的Lemon8已经在今年四月初登上美国AppStore下载总榜前十,根据点点数据统计,相较于2022年年初,Lemon8的月活跃用户翻了两番,这与小红书海外版在日本逐渐悄无声息的Uniik形成了鲜明的对比。
大厂纷纷效仿小红书,挖小红书墙角,在功能和产品层面可以做到完整复刻。但是,在内容生态和社区氛围方面再造一个小红书,显然并非易事,未来图文种草的江湖会被谁瓜分天下,还需要交给时间来检验。
作者 : 薛机智x
来源:陆玖商业评论
发布于:北京
相关推荐
大厂围剿小红书
大厂环伺小红书,抖音淘宝之后,网易也来了
被围猎的小红书
大厂难舍种草,相继杀入小红书腹地
大厂围攻,频频转向,小红书的困境谁能解?
持续动刀电商,小红书能否走出围城?
小红书再造小红书
小红书:变成“万能”之乐与痛
直播电商,小红书的商业化“解药”?
你磕的小红书,上市也救不了
网址: 大厂围剿小红书 http://www.xishuta.cn/newsview73540.html
推荐科技快讯
- 1问界商标转让释放信号:赛力斯 95792
- 2报告:抖音海外版下载量突破1 25736
- 3人类唯一的出路:变成人工智能 25175
- 4人类唯一的出路: 变成人工智 24611
- 5移动办公如何高效?谷歌研究了 24309
- 6华为 nova14深度评测: 13155
- 7滴滴出行被投诉价格操纵,网约 11888
- 82023年起,银行存取款迎来 10774
- 9五一来了,大数据杀熟又想来, 9794
- 10手机中存在一个监听开关,你关 9519
